搜索
首页
大数快讯
大数活动
服务超市
文章专题
出海平台
流量密码
出海蓝图
产业赛道
物流仓储
跨境支付
选品策略
实操手册
报告
跨企查
百科
导航
知识体系
工具箱
更多
找货源
跨境招聘
DeepSeek
首页
>
某发电集团光伏电站最新造价标准:200MW,山地,2.657元/Wp
>
某发电集团光伏电站最新造价标准:200MW,山地,2.657元/Wp
扒解新能源
2025-12-27
22
本文为某电力央企2025年最新的光伏项目造价标准。
一、主要央企的光伏造价标准参考
首先,
标准参考了其他4家电力央企,在不同情境下的造价指标
,如下表所示。
二、该央企的光伏造价标准
其次,标准以容配比为1:1.25的情形为例,
确定了不同组件价格下,包括组件价格为0.65元/W、0.7元/W、
0.75元/W时,不同类型项目的直流端造价标准。
以
组件价格为
0.75元/W为例,造价标准如下表所示。
三、各项目造价标准参考
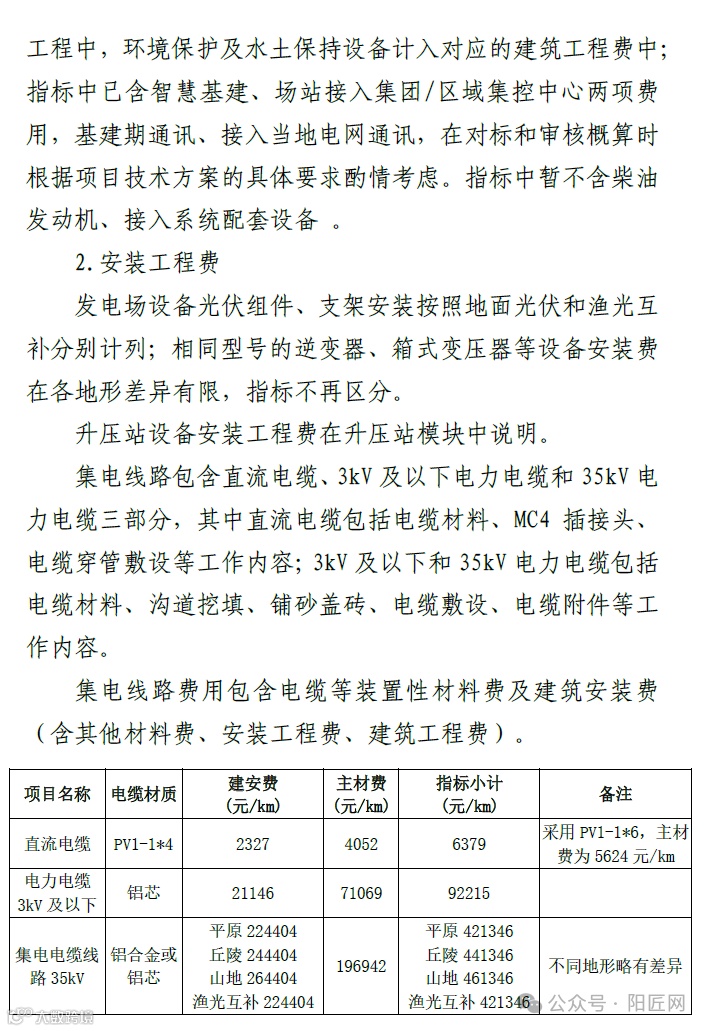
同时,标准还给出不同设备的造价标准,汇总成各分项造价标准如下表所示。
标准的原文如下(
来源:阳匠网
):
【声明】内容源于网络
0
0
扒解新能源
分享解读新能源资讯,搭建项目链接平台。主营:1、联合大型国企,开展西南、西北、海外新能源项目投、建、运。2、各类企事业单位新能源咨询、培训。侯哥简介:10年火电➕11年新能源经验,高管、高工、双硕。业务合作请加V:PV_yueyue
内容
418
粉丝
0
关注
在线咨询
扒解新能源
分享解读新能源资讯,搭建项目链接平台。主营:1、联合大型国企,开展西南、西北、海外新能源项目投、建、运。2、各类企事业单位新能源咨询、培训。侯哥简介:10年火电➕11年新能源经验,高管、高工、双硕。业务合作请加V:PV_yueyue
总阅读
2.1k
粉丝
0
内容
418
在线咨询
关注