
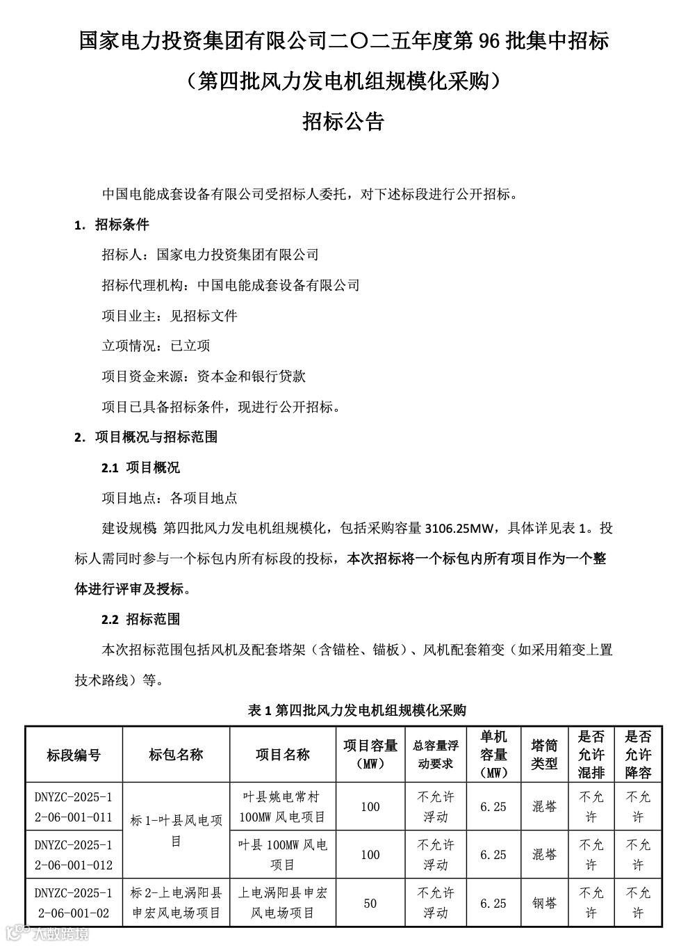
WindDaily获悉,国家电力投资集团有限公司二〇二五年度第96批集中招标(第四批风力发电机组规模化采购)开启。此次集采规模容量3106.25MW,分17个标段,单机容量6.25MW为采购的主力机型,最大功率不超过9.5MW。详情如下:
✦全球风闻✦
WindDaily
WindDaily获悉,国家电力投资集团有限公司二〇二五年度第96批集中招标(第四批风力发电机组规模化采购)开启。此次集采规模容量3106.25MW,分17个标段,单机容量6.25MW为采购的主力机型,最大功率不超过9.5MW。详情如下:
✦全球风闻✦