
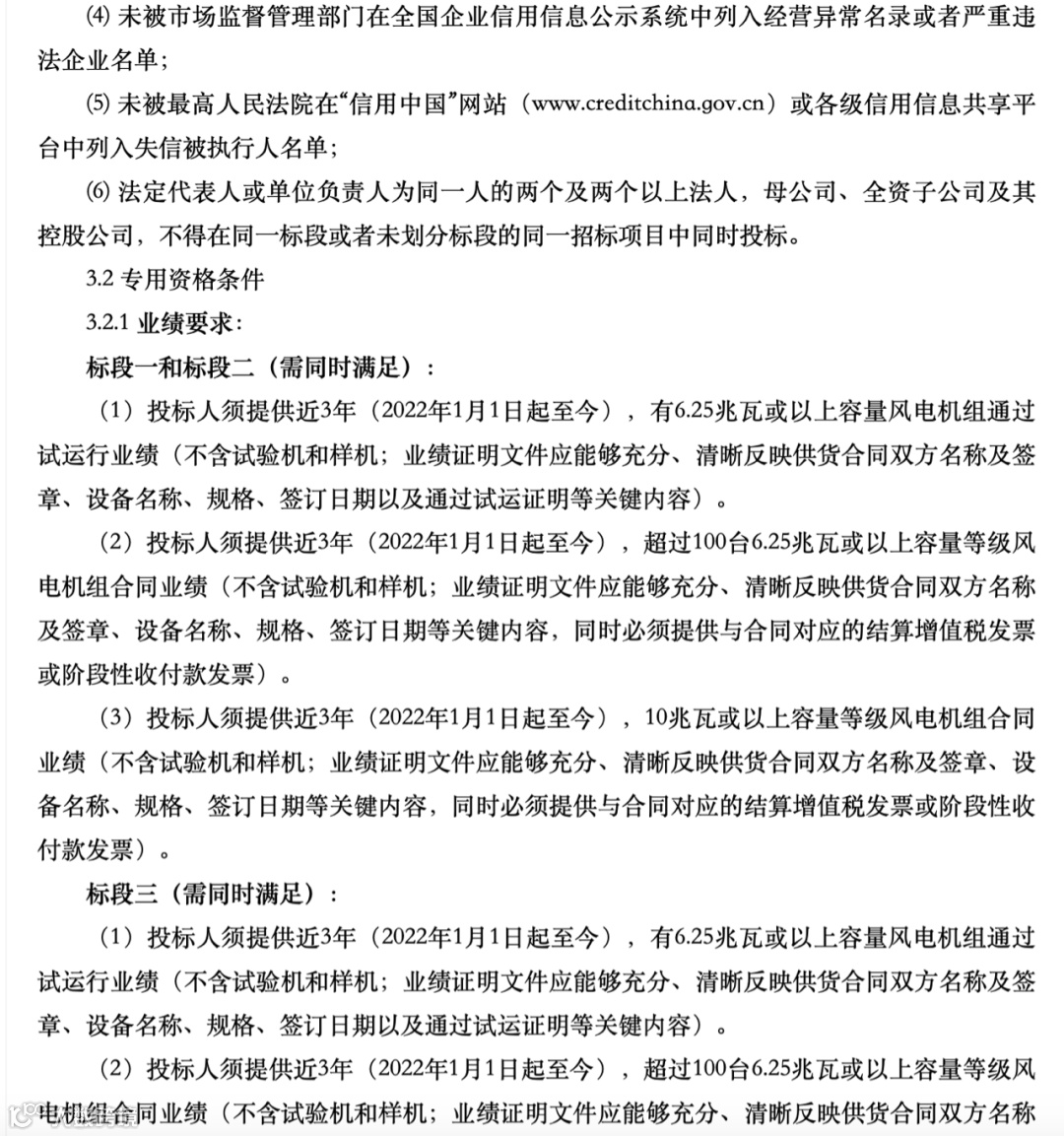
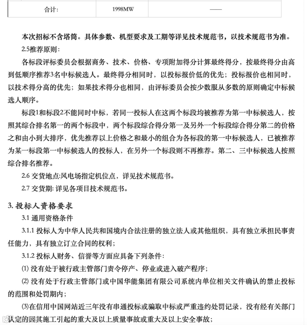
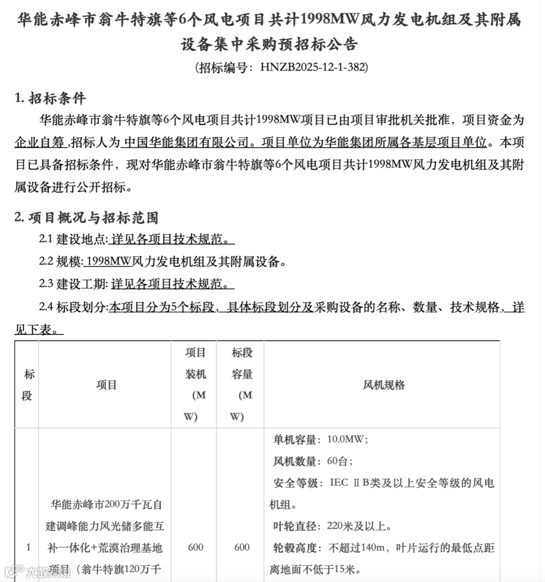
WindDaily获悉,华能赤峰市翁牛特旗等6个风电项目风力发电机组及其附属设备集中采购开启,采购规模为1998MW。本次集采分为5个标段,前四个标段为陆上风电,采购5-10MW风机;标段五为308MW海上风电,采购28台11MW风机。详情如下:
✦全球风闻✦
WindDaily
WindDaily获悉,华能赤峰市翁牛特旗等6个风电项目风力发电机组及其附属设备集中采购开启,采购规模为1998MW。本次集采分为5个标段,前四个标段为陆上风电,采购5-10MW风机;标段五为308MW海上风电,采购28台11MW风机。详情如下:
✦全球风闻✦