根据意大利包装法规定,自2023年1月1日起,销售给意大利消费者的所有商品,商品包装必须贴标,确保消费者了解相应信息:
-
所有商品包装都必须根据欧盟第97/129/EC号决定,标注包装材料类型的字母数字代码;
-
使用意大利语清楚地标明废弃包装分类收集和妥善处置的说明。
贴标义务人包括(1)生产者:包装材料的供应商、空包装和包装材料的制造商、加工商和进口商;(2)贸易商和分销商、转销商。如将不符合包装标签规定的包装投入意大利市场,可被处以5200-40000欧元的罚款。
一、适用范围及标签内容
1、适用范围
根据意大利相关法规要求,所有在意大利销售的包装(初级、二级和三级)均须贴上环保标签。包装指“由任何性质的材料制成的产品,用于容纳某些商品,从原材料到成品,以保护它们,允许它们进行操作并将其从生产者交付给消费者或用户,以确保它们的外观,以及用于相同目的的一次性物品”。例如,瓶子、物品袋、布料/无纺布衣套、手机保护膜等。
2、标签内容
一般情况下,标签应包含包装材料类型、包装材料的字母数字代码、废弃包装分类收集和妥善处置的说明、废弃物分离建议这四部分信息,具体要求如下:

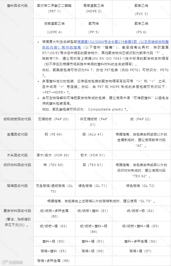
[1] 包装材料类型的字母数字代码,以下为代码节选,仅供参考:

[2] 根据指南,废弃包装分类收集和妥善处置的说明可有两种展示方式:
(1)“Raccolta”+材料类型,例如Raccolta cartone(废纸收集);
(2)材料类型+回收建议,例如“CARTA + Raccolta differenziata + Verifica le disposizioni del tuo Comune”(主要材料为纸,应单独收集,并要求消费者检查市政当局的规定)。
[3] 复合材料回收代码,根据指南,依据主要材料确定字母代码,同时用“C/”表示复合材料, 例如,带有塑料图层的纸基合成袋可标识为“C/PAP 81”、用于装药片的铝制吸塑包装可标识为“C/ALU 90”。
[4] 在给包装贴标签时需考虑产品包装的材料组成。如果包装由多种材料组成,但是次要材料小于其重量的5%,则它们被归类为单一材料包装,可根据重量占主导地位的材料进行标记。
[5] 贴标可采用实物标签或电子标签(如应用、二维码、EAN 代码和网站),如使用电子标签,必须向买家明确说明在哪里可找到有关包装材料类型和废物分类收集和妥善处置说明的信息。
[6] 2023年1月1日前已投入市场的商品无需重新贴标,但建议通过电子渠道传达包装材料类型及废弃物回收说明。
二、标签示例(仅供参考)
根据意大利生态转型部发布的指南、意大利全国包装协会 (CONAI) 发布的常见问题解答,不同类型的包装环境标签示例如下(下述图片中红色方框中的内容为强制性标签信息):
(1) 纸杯的环境标签示例

(2)含油墨的塑料袋环境标签示例(占总重量的 5% 以上)

(3)塑料涂层盒的环境标签示例(塑料图层小于总重量的5%)

(4)由几种不同的塑料制成并配有可手动分离的多层袋的环境标签示例

(5)主要由塑料和铝制成的袋子的环境标签示例(40% LDPE、30% PET 和 30% 铝)

以上内容来源Temu卖家课堂。


