搜索
首页
大数快讯
大数活动
服务超市
文章专题
出海平台
流量密码
出海蓝图
产业赛道
物流仓储
跨境支付
选品策略
实操手册
报告
跨企查
百科
导航
知识体系
工具箱
更多
找货源
跨境招聘
DeepSeek
首页
>
HMM现代商船已脱离债务危机,向着良性发展方向前进
>
0
0
HMM现代商船已脱离债务危机,向着良性发展方向前进
青岛好运价
2016-08-26
2
导读:恭喜现代商船
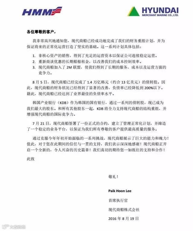
现代商船已经成功地完成了我们的财务重组计划,并为保证将来的正常化运营打造了坚实的基础。
通过克服今年年初开始面临的一系列挑战,现代商船展示了巨大的能力和魄力!
【声明】内容源于网络
0
0
青岛好运价
【青岛好运价】是青岛港口的航运信息综合发布平台。发布运价、舱位、船舶动态和市场信息,促进航运供需双方O2O资源和业务对接。欢迎有资源需求和资源发布的企业和个人联系客服进行优惠发布。联系QQ:2286599069.
内容
473
粉丝
0
关注
在线咨询
青岛好运价
【青岛好运价】是青岛港口的航运信息综合发布平台。发布运价、舱位、船舶动态和市场信息,促进航运供需双方O2O资源和业务对接。欢迎有资源需求和资源发布的企业和个人联系客服进行优惠发布。联系QQ:2286599069.
总阅读
139
粉丝
0
内容
473
在线咨询
关注