

班轮公司作为提供国际港口之间班轮运输服务的企业,在运费之外收取附加费是否合理?这一困扰业内企业多年的问题。近日,中国道路运输协会道路集装箱运输分会对外发布一则《关于要求船公司取消有关不合理收费的通知》,再度引起航运业的关注。
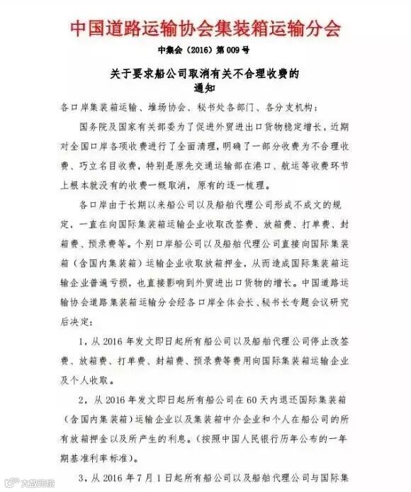
5月5日,中国道路运输协会道路集装箱运输分会对外发布《关于要求船公司取消有关不合理收费的通知》,通知称,各口岸由于长期以来船公司形成不成文规定,一直在向集装箱运输企业收取改签费、放箱费、打单费、封箱费、预录费等。个别口岸船公司以及船舶代理公司直接向集装箱运输企业收取放箱押金,造成集装箱运输企业普遍亏损。


中国道路运输协会道路集装箱运输分会要求:从发文即日起所有船公司及船舶代理公司停止改签费、放箱费、打单费、封箱费、预录费等费用向集装箱运输企业及个人收取,并在60天内退还收取的所有的放箱押金及所产生的利息。此外,从2016年7月1日起所有船公司及船舶代理公司与集装箱运输企业直接签订“放箱协议”明确责任。
因成本难以平抑,多年来各地发生多起协会与船公司因“乱收费”引发的交锋,2011年和2014年上海和宁波就发生过车队罢工事件。2015年上海交通运输协会集运分会与德翔航运的“打单费、铅封费”风波也持续了一个多月,同样是因为成本问题。
长期以来,我国陆上集装箱运输企业普遍存在小、散、乱的现象,仅上海陆上集装箱运输企业就有2870多家,此外还有不少是挂靠在企业名下的“夫妻档”、“父子兵”。由于规模小、管理落后,普遍存在重箱提空箱还、空箱提重箱进,货等车、车等货的现象,大大加重了企业的运营成本。时空信息的不畅通也造成了港区堆场的拥堵。”苏浙沪集装箱信息综合服务平台负责人感慨,近年来各运输环节的成本不断提高,集装箱运输企业的利润空间越来越小。
去年9月,七部门联合印发了《关于进一步清理和规范进出口环节收费的通知》,改革能否落到实处业界仍持观望态度。据业内人士称,由于规范港口、码头企业及船公司向外贸企业乱收费的工作部署才刚起步,部分船公司一些所谓“不成文的规则”仍是普遍存在的诟病,某种程度上也制约了外贸出口的增长。



一个中心:亚洲 澳洲
两个重点:欧地 非洲
青岛&连云港
微信号:GWLLOG
要走货 找金沃

扫描上方二维码关注我们 ↑↑

