
小伙伴请注意!小伙伴请注意!淘宝大学“电商创业班破冰培训计划”招募以来,得到老河口各界人士的热捧,短短3天时间就有数百人咨询、报名,人数远远超出原定计划,报名不得不提前截止!
为满足河口朋友学习电商、学习开网店的迫切需求,颐高还将联合淘宝大学推出多期“电商创业班”课程,欢迎大家持续关注颐高微信公众平台或联系我们了解下一期培训信息!颐高淘金铺、电商创业路,随时欢迎小伙伴的加入~
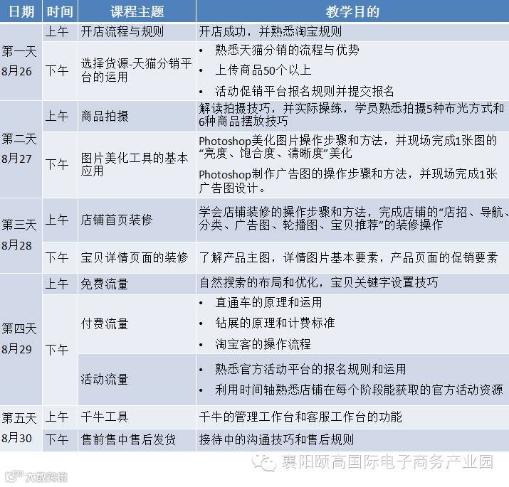
培训时间:8月26日-8月30日,
培训地点:老河口市科技局
培训费用:5天总费用800元/人(入驻颐高国际商贸城的商家免收培训费用)
咨询地址:老河口中山路32号(中山路与东启街交汇处东南角)颐高国际商贸城电商部
咨询电话:0710-8777519 13838225205(任静)
淘宝大学课程安排

颐高一期网货博览城商铺贵宾金卡限量发行,尊享开盘1000抵10000优惠,先到先得,投资颐高必升值!选择颐高,赢得先机,赢得未来!
颐高一期网货博览城共计900套商铺,采用全城唯一5.8米层高空间,买一层得两层的双倍使用空间;匠心独具的双首层设计,汽车能上二楼;铺铺临街,聚人气、揽财气,让商贸城成为炙手可热的财富旺地。颐高将全力做好商贸城的运营保障工作,统一招商、统一运营、统一服务、统一管理,为商户解决后顾之忧,与投资者共同繁荣!

颐高国际商贸城网货博览城一层业态分布

颐高国际商贸城网货博览城二层业态分布

湖北首席一站式O2O模式商贸大平台
颐高国际商贸城由颐高集团开发,项目占地约260亩,总建筑面积约30万平方米。项目定位“一站式O2O模式商贸大平台”,涵盖“实体商贸+电子商务交易+综合服务体系+仓储物流配送”四大核心功能,由城市资源馆、网货博览城、网货博览馆、网商创业基地、电子商务大厦、网商孵化基地、农村电子商务基地、仓储物流配送中心八大版块组成,园区配置淘宝大学、星级酒店、餐饮、人才智慧公寓等配套设施。项目在线上线下同步运营的基础上,提供360度网商孵化服务体系,助力传统企业向电子商务转型,拉动丹河谷地区产业及经济发展,逐步形成面向湖北乃至全国的电子商务集群。
什么是国际前沿O2O模式?
即线上(ONLINE)与线下(OFFLINE)的完美结合。在O2O的颐高国际商贸城中,商家同时在线上(网店)和线下(实体店)从事产品的推广和销售,而商贸城提供一站式的电子商务培训、网商孵化升级、仓储物流配送等专业的配套服务。线上线下同步运营,销售区域扩展至全球,大幅提升销量和经济效益,彻底告别区域经营,做全球大生意!
【项目地址】:湖北襄阳老河口市汉口路与环五路交叉口东北侧(新客运站对面)
【市内营销中心地址】:湖北襄阳老河口市中山路32号(中山路与东启街交汇处东南侧)
【财富热线】0710—8888 666
【招商热线】0710—8307 108


