
根据襄阳市科技局日前公布的《关于2020年度市级星创天地备案名单的公示》文件,襄阳颐高科技创业园的颐高星创天地榜上有名,获得市级星创天地认定。
此认定经运营主体申报、科技管理部门推荐、专家评审、实地查验、局办公会研究,襄阳市科技局给予评定。
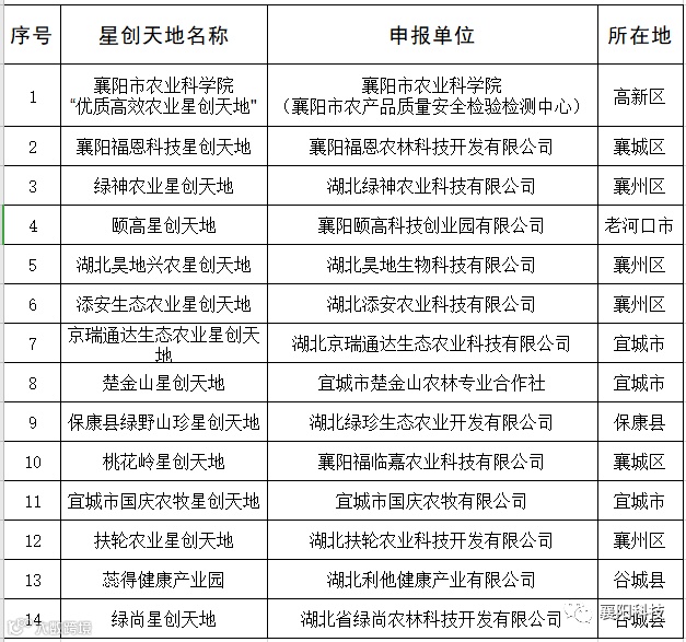
2020年市级星创天地拟备案名单

星创天地是众创空间在农村基层的一种表现形式,是对星火计划的一种传承和发扬。星创天地简言之是“星火燎原、创新创业,科技顶天,服务立地”,既是农业科技创新创业服务平台,又是新型职业农民的“学校”和创新型农业企业家的“摇篮”,是农村科技创新创业服务体系的重要组成部分,是推行科技特派员创制度的重要举措。

我园区自创建之初就将双创作为使命,先后取得了国家级科技企业孵化器、襄阳市电子商务示范基地、老河口电商就业培训基地、老河口电子商务公共服务中心等授牌,承担着相应的社会责任和使命,获得了相应的认可。
本次获得襄阳市科技局评定的市级“星创天地”认可,我园倍感振奋。

颐高星创天地诞生在老河口颐高国际电商产业园,我园发挥电商优势,以建设为抓手,以老河口雪梨、黄桃、桃胶、艾草产品等优质水果和农产品为特色,推动老河口农副产品质量、品质、包装、物流、网络带货等新型营销模式,引导老河口本地特色产业电商化和高端化,实现线上线下的配套营销和网络矩阵化铺开,以提升本地农副产品的市场竞争力。





