
一、达飞通知
达飞CMA CGM通知,暂时停止接收亚洲发往北欧新的订舱,时间暂定停止3周:49、50和51.

二、阿拉山口货物积压严重
因口岸站严重积压,自12月8日18:00起到13日18:00止,各站装到二连(境)、阿拉山口(境)出口的各类货物一律停装;如有重点物资报集团公司向国铁集团提报。

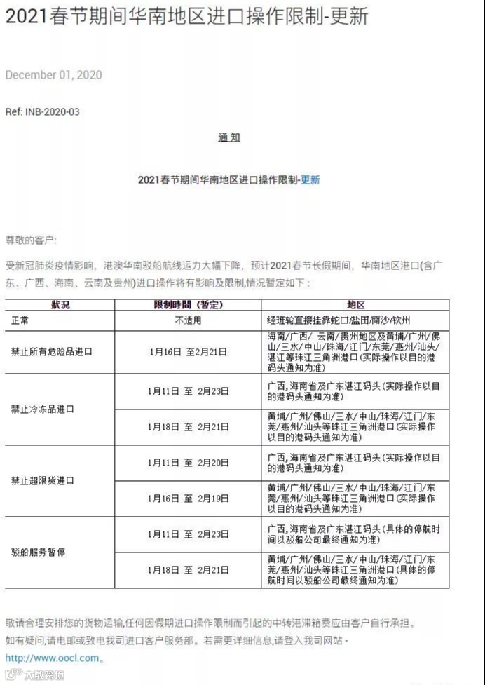
东方海外发布客户咨询表示,受疫情影响,港澳华南驳船航线运力大幅下降,预计2021春节长假期间,华南地区港口(含广东、广西、海南、云南及贵州)进口操作将有影响及限制。
具体日期取决于集装箱的目的地,例如从1月18日起,暂停对海南/广西/珠三角港口的驳船服务;从1月16日起,暂停对广州、佛山和江门等珠江三角洲经济中心港口的危险品货运等。

四、赫伯罗特 涨价
赫伯罗特宣布,从12月15日起,亚洲到欧洲/地中海再加PSS旺季附加费USD1000/TEU!
五、一柜难求:宁波拖车司机提柜“抢箱”大打出手
据货代反馈,现在刷柜几乎和中彩票一样,成功机率几乎为0。穷人提柜全靠缘分。
除此之外,某货代公司更是发布通知表示:“所有船司不仅爆舱而且缺箱严重,有舱位不代表有条码,有条码不代表有箱子,烦请各位须知,刷到就赚到,愿命运之神眷顾我等。”



