各位货主、货代注意了!报关委托书有新版本了!
今天,中国报关协会发布通告,通告称经海关总署同意,发布新版《代理报关委托书/委托报关协议》(点击“阅读原文“可下载PDF版),新版报关委托书即日起可使用。旧版《代理报关委托书/委托报关协议》将于今年6月1日起废止。
各位外贸企业朋友,请注意6月1日后要使用新版报关委托书了!
各位货代朋友,也请及时提醒你的客户,特别是6月1日后,旧版委托书废止,必须使用新版报关委托书了!
请大家避免因为报关委托书版本的问题,导致因随附单证有问题,耽误您的报关乃至货物进出口,造成不必要的麻烦和损失!
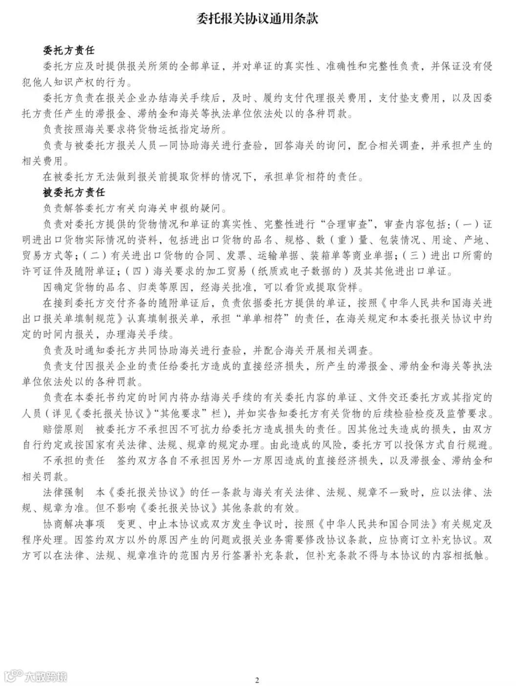
对比新旧版委托书,关检融合后,旧版报关单的一些内容不再适用,应是此次改版的主要原因。比如,在委托事宜里增加了“B申请、联系和配合实施检验检疫”,再比如《委托报关协议通用条款》中第一句“委托方应及时提供报关报检所须的全部单证”改为“委托方应及时提供报关所须的全部单证”……等等。我们将主要变更的地方为用红色框框标注供您参考,主要涉及的变更有:委托事宜的变更、委托方必须提供的申报内容、以及《委托报关协议通用条款》部分内容的变更。


附中报协原文公告

《代理报关委托书/委托报关协议》格式文本


END

