
今天小编为大家整理一下我国华东地区主要气候区的保温该怎么做。一起来看一下吧——
华东区域(代表省份:江苏、山东、安徽、浙江、江西、福建等)
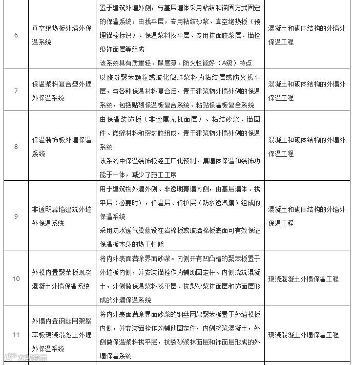
江苏省重点推广应用新技术(节选保温部分)




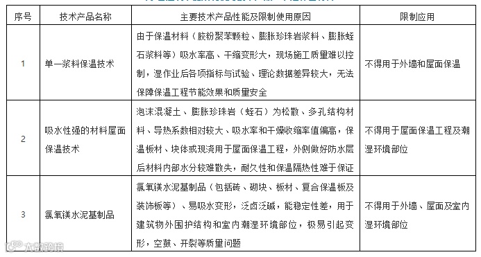
江苏省限制使用的技术(节选保温材料)

山东省建筑节能推广使用技术产品(节选保温材料)



山东省建筑节能限制使用技术产品(节选保温材料)

安徽省推广应用技术(节选保温部分)

安徽省停止受理项目(节选保温部分)

浙江省推广技术(节选保温部分)

浙江省限制使用技术与产品(节选保温部分)

浙江省禁止技术与产品(节选保温部分)

江西省限制使用技术(节选保温材料部分)

江西省禁止使用技术(节选保温材料部分)

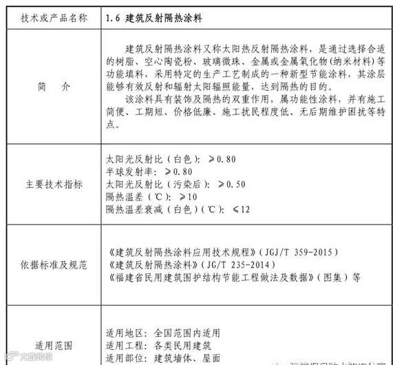
福建省的墙体节能技术有2项,分别是无机保温砂浆和建筑反射隔热涂料,截图如下:


当然随着时间推移,这些推荐的、限制的、禁止使用的材料还会不断变化,但总体而言适应社会发展,科学合理的材料才能站稳市场。同时,不断创新和发展才是行业永葆青春之道。
免责声明:图文来源于网络,版权归原作者所有,本平台转载旨在参考交流。

