大数跨境
0
0

好消息!7月1日起全国将推广“9810”和“9710”出口方式

好消息!7月1日起全国将推广“9810”和“9710”出口方式 宝涵国际
2021-06-29
0
导读:据海关总署发布公告称:2021年7月1日起,立足于现有试点海关基础上,将在全国海关复制推广跨境电商B2B出口

据海关总署发布公告称:2021年7月1日起,立足于现有试点海关基础上,将在全国海关复制推广跨境电商B2B出口监管试点。也就是说,“9710(B2B)”、“9810(海外仓)”这两种海关监管方式将于7月1日在全国范围内进行推广,将为全国跨境电商企业、跨境电商平台企业、跨境物流企业等带来新一轮的政策上的便利。

 

一、代号定义解析



代号“9710”简称“跨境电商B2B直接出口”,是境内企业通过跨境电商平台与境外企业达成交易后,通过跨境物流将货物直接出口至境外企业。代号“9810”简称“跨境电商B2B出口海外仓”,是指境内企业先将货物通过跨境物流出口至海外仓,通过跨境电商平台实现交易后从海外仓送达境外购买者。





二、政策优势说明    


在“9710”、“9810”两种新的出口方式下,跨境电商企业可以直接将电商商品批量出口到海外仓或境外企业。同时,单票金额在5000元人民币以下、不涉证、不涉检、不涉税的货物,还可通过申报清单在出口统一版系统中通关,申报更为便捷。相关业可享受一次登记、一点对接、一体通关、自动比对、便利退货等优惠措施。另一方面,申报要素比报关单减少57项,全程通关无纸化,也大大减少了申报环节出现的商品归类差错。
 
相较于以往出口货物排队查验,“9710”、“9810”出口的货物优先安排查验,出口货物适用全国通关一体化,也可采用“跨境电商”模式进行转关。企业可根据自身实际选择时效更强、组合更优的方式运送货物,同时可享受优先安排查验的便利。
 
货物快速通关出口至外国企业和海外仓,保证了中国电商企业供应链韧性和弹性,有利于提高境外消费者对中国商品的品牌依赖度。

三、全国推广试点    


2020年7月1日,9710、9810监管方式正式实行。首批试点为北京天津南京杭州宁波厦门郑州广州深圳、黄埔海关。
 
2020年9月1日,增设上海福州青岛济南武汉长沙、拱北、湛江南宁重庆成都西安等12个试点海关,试点总数增至22个。2021年7月1日起,在全国海关复制推广跨境电商B2B出口监管试点。


四、企业资质说明    


跨境电商企业、跨境电商平台企业、物流企业等参与跨境电商B2B出口业务的境内企业,应当依据海关报关单位注册登记管理相关规定,向所在地海关办理注册登记。
 
开展出口海外仓业务的跨境电商企业,还应当在海关开展出口海外仓业务模式备案。
 


五、相关手续差异    


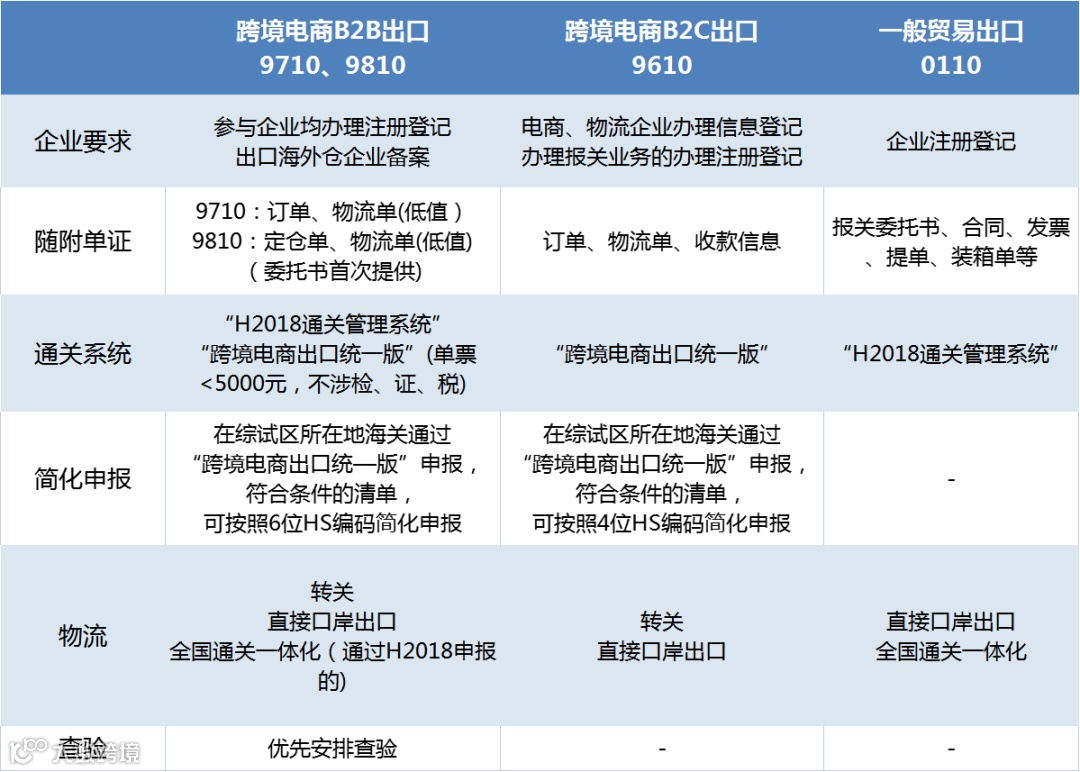
9710、9810、9610、0110手续对比
 

~~~~~~~~~~~~~~~~~~~~~~~~~~~~~~~~

宝涵国际物流

       宝涵国际物流,是一家综合性的国际物流供应链公司,总部位于中国东莞市,经过多年的经营发展,目前公司拥有员工400余人,先后在泰国曼谷、菲律宾马尼拉、印尼雅加达、广东广州等地设有分公司,并在广州、义乌、深圳、揭阳潮州等地区设有仓库;与各大航线优势公司达成长期战略合作,专业致力于为进出口客户提供专业高效的全套物流供应链服务。     

       宝涵本着诚信、负责的态度,并凭借着优秀的国内外团队,专业的咨询服务,高效的工作流程,先进的现代物流系统操作,先后为洋河集团、OPPO、碧桂园、中国中铁、雷士照明、蓝贝科技、宝利兴、宝利文、环球易购、有棵树、闪电达、JDC、J&T、铭可达、三一重工、货六六、 中联重科、中控科技、优选良品等国企名企在海外的大项目、子项目提供并成功完成了进出口物流供应链解决方案,多次得到客户的好评与赞赏!

       多年的扎根和积累,宝涵具备了泰国、菲律宾、印尼等国家各大关口直接清关的绿色通道 。

       与时俱进,目前宝涵专注双清,B TO B(贸易类),B TO C(平台类,独立站类),C TO C(个人小包类)的运输清关服务,同时为各类型客户处理解决海外政策,本土法律法规辅助解决,全链路解决客户在海外经商遇到的各类壁垒。专业为跨境电商企业落实仓储、分拣及最后一公里的终端配送服务,真正协助跨境电商企业在国外实现B2C服务。


宝涵三大精品线路

    一.泰国专线(海运 陆运 海外仓)

    二.菲律宾专线(海运 空运 海外仓)

    三.印尼专线(海运 空运 海外仓)

双清到门,诚信务实,安全快捷

因为专注,所以专业!!!

诚信   责任   进取   服务   协作

宝涵热线:400-1388-313




【声明】内容源于网络
0
0
宝涵国际
东南亚国际物流电商仓储一站式服务
内容 46
粉丝 0
宝涵国际 东南亚国际物流电商仓储一站式服务
总阅读4
粉丝0
内容46