总担保制度的由来
为了解决知识产权海关保护工作中有关担保金的收取问题,方便知识产权权利人向海关申请采取知识产权保护措施,更加有效地制止进出口侵权违法行为,海关总署出台了知识产权总担保制度。
2000年
海关总署开展为扣留侵犯商标权嫌疑货物提供总担保的探索。
2006年
海关总署发布第31号公告,出台总担保制度。
2009年
海关总署发布第183号令,公布《中华人民共和国海关关于〈中华人民共和国知识产权海关保护条例〉的实施办法》(以下简称《实施办法》),明确了知识产权海关保护总担保的办理条件和要求。
2010年
《中华人民共和国海关事务担保条例》首次以法规形式对办理总担保进行了确认。
2011年
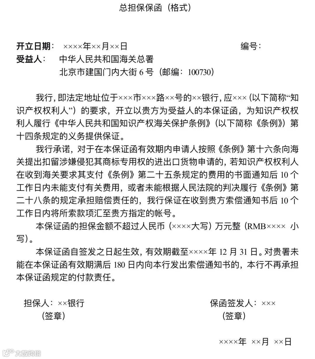
海关总署发布《关于变更知识产权海关保护总担保保函格式的公告》(2011年第1号),修改了《总担保保函》的格式样本。
总担保的优势
总担保申请经海关总署核准后,知识产权权利人在一定时间内请求海关扣留侵犯商标权嫌疑货物,无需再向海关另行提供担保。总担保制度是非强制性的,权利人完全可以根据自己的维权情况决定是否向海关申请总担保。海关设立总担保制度的出发点是为了向被侵权次数较多的权利人提供更大的便利,对这些权利人来说,总担保极大节约了知识产权权利人的维权成本,同时也提高了海关依职权保护权利人知识产权的执法效率。
总担保的适用范围
知识产权海关保护总担保制度仅适用于依职权调查模式下进出口货物涉嫌侵犯在海关总署备案商标专用权的情形。
条款链接
根据《中华人民共和国知识产权海关保护条例》(以下简称《条例》)第十四条和《实施办法》第二十四条的规定,在海关总署备案的商标专用权的知识产权权利人,经海关总署核准可以向海关总署提交银行或者非银行金融机构出具的保函,为其向海关申请商标专用权海关保护措施提供总担保。
总担保制度的办理条件
具有生效的商标专用权海关保护备案。
申请人为知识产权权利人,境外知识产权权利人应当由其在境内设立的办事机构或者委托境内代理人提出申请。
总担保的办理流程
1
确定总担保的金额
总担保的担保金额应当相当于知识产权权利人上一年度向海关申请扣留侵权嫌疑货物后发生的仓储、保管和处置等费用之和;知识产权权利人上一年度未向海关申请扣留侵权嫌疑货物或者仓储、保管、处置等费用不足人民币20万元的,总担保的担保金额为人民币20万元。
2
向银行申请出具担保函
确定了应当提交的总担保金额后,权利人应当向已获准在中国大陆境内开展金融业务的银行(以下统称“担保人”)提出出具总担保保函的申请并签订担保协议。银行根据担保协议,按照海关总署规定的格式出具以海关总署为受益人的总担保保函。
3
向海关总署提出申请
根据海关总署公告2006年第31号,办理知识产权海关保护总担保的的 ,知识产权权利人应当向海关总署提交以下材料:
A
知识产权海关保护总担保申请书
B
担保人出具的为知识产权权利人申请总担保承担连带责任的总担保保函
C
知识产权权利人上一年度向海关申请扣留侵权嫌疑货物后发生的仓储处置费的清单
权利人可将上述材料邮寄到海关总署办理。邮寄地址:海关总署综合业务司知识产权处;北京市建国门内大街6号。
邮政编码:100730
4
海关总署受理后进行审核
5
海关总署作出是否核准的决定
书面通知申请人,不予核准的,说明理由。
6
办理时限
自收到申请材料之日起10个工作日。
7
收费标准
不收费。
总担保有效期
总担保的有效期限
自海关总署核准其使用总担保之日起至当年12月31日止的期间内,知识产权权利人请求海关扣留侵权嫌疑货物,无需再向海关提供担保。但是,有关的仓储处置费仍应由知识产权权利人按照《条例》第二十五条的规定支付。
知识产权权利人在总担保
有效期内应当履行的责任
支付仓储处置费
知识产权权利人应当支付有关仓储、保管和处置等费用。知识产权权利人未支付有关费用的,海关可以从其向海关提供的担保金中予以扣除,或者要求担保人履行有关担保责任。侵权嫌疑货物被认定为侵犯知识产权的,知识产权权利人可以将其支付的有关仓储、保管和处置等费用计入其为制止侵权行为所支付的合理开支。
承担赔偿责任
海关接受知识产权保护备案和采取知识产权保护措施的申请后,因知识产权权利人未提供确切情况而未能发现侵权货物、未能及时采取保护措施或者采取保护措施不力的,由知识产权权利人自行承担责任。知识产权权利人请求海关扣留侵权嫌疑货物后,海关不能认定被扣留的侵权嫌疑货物侵犯知识产权权利人的知识产权,或者人民法院判定不侵犯知识产权权利人的知识产权的,知识产权权利人应当依法承担赔偿责任。
履行担保责任
有以下情形之一的,海关总署可以书面通知担保人在10个工作日内向有关海关支付不超过担保金额的款项:
(一)知识产权权利人未能在海关要求其支付仓储处置费的书面通知送达之日起10个工作日内,按照《实施办法》第三十五条的规定支付有关费用;
(二)知识产权权利人未能按照《条例》第二十八条的规定承担赔偿责任且人民法院在总担保保函有效期内要求海关协助执行有关判决的。
自海关总署向担保人发出履行担保责任的通知之日起,知识产权权利人向海关申请扣留侵权嫌疑货物,应当同时向海关提供担保。
来源:12360海关热线
别忘了点赞+在看哦!

