为了更好服务港区企业,让港区就业人员随迁子女享受优质的教育资源。3月10下午,成都国际铁路港举行就业人员随迁子女接受义务教育现场宣讲会。区教育局、港管委和港区企业相关人员参加宣讲会。
会议根据政府公布的政策,解读了义务段招生入学类别及青白江区居住就业人员随迁子女接受义务教育办理指南等。会上,参会人员积极提问,对于“小孩通过统筹获得入学资格,后又转到外地,最近想转回来读书应该以哪种方式入学?”、“大人居住地在青白江区,社保缴纳在市区,小孩应该以哪种方式入学?”、“外籍员工的子女应该如何入学”等问题,教育局相关负责人做出了详细的解答。
此次宣讲会使港区就业人员对于随迁子女入学政策有了更加全面、准确的了解,切实保障了港区就业人员随迁子女接受义务教育工作。
如果您想想要了解具体政策
往
下
滑
《来青白江区居住就业人员随迁子女接受义务教育办理指南》
(有效期:2021年-2025年)
一、哪类人员属于这个范围?
来青白江区居住就业的(非青白江户籍)人员随迁子女。
二、申请条件
一、积分申请
(仅市外户籍且有居住证者适用)积分申请须到青白江区政务服务中心二楼11号窗口咨询和办理。
(点击图片查看大图)
二、未办理积分申请
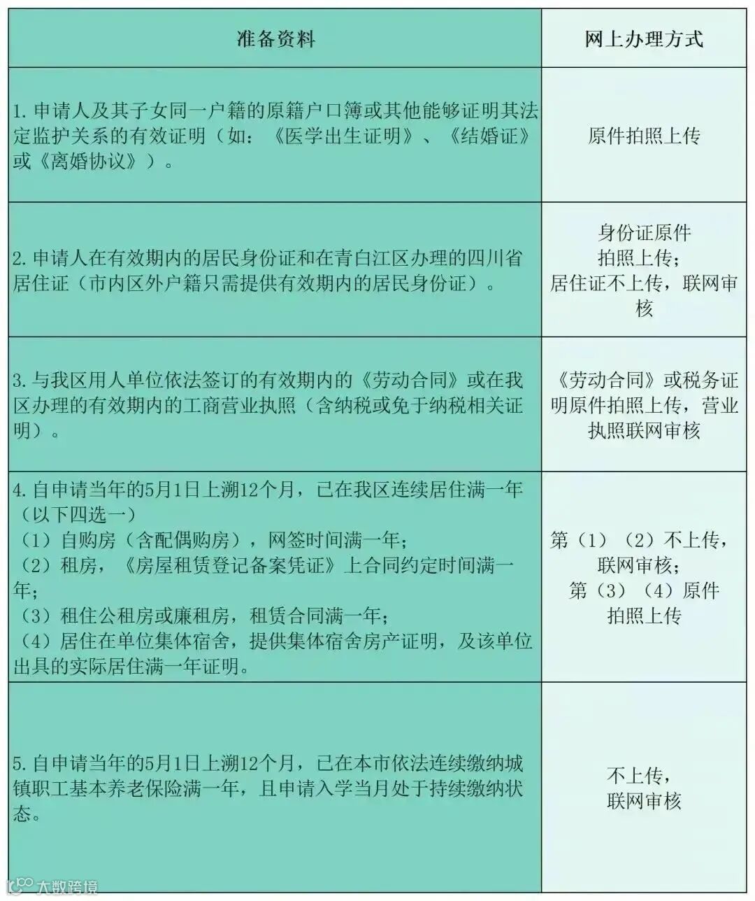
即准备齐全资料
(点击图片查看大图)
注意
除申请小学一年级入学外,须提交从学籍网下载打印,且原就读学校签章的学籍基本信息(含学生姓名、身份证号、国网学籍号、现就读年级等)。
上述两种申请条件满足之一,由区教育局统筹安排入学。
申请人为孩子父母或其他法定监护人,申请人只能有一个。
三、申请时间
4月20日至5月20日
四、办理程序
成都实行随迁子女就学“一网通办”,网上申请和审核,简化手续、一键办理,家长们通过电脑或手机登录平台,足不出户就可办理随迁子女就学。
-01网上申请-
家长关注微信公众号“成都教育发布”,点击底部菜单栏“综合服务”,进入“义教招生入学平台”,再进入“成都市随迁子女就学服务管理平台”,注册、登录后,按要求填写相关信息,上传相关资料,提交入学申请。
-02网上审核-
5月份的工作日,镇(街道)办事处通过“成都市随迁子女就学服务管理平台”在网上对申请人上传资料、联网资料进行审核。区教育局组织复审。审核后,通过平台发布审核结果通知。
1. 对未通过审核的,申请人在网上补充上传资料,重新提交。
2. 对通过审核的,通过平台向申请人发放《成都市随迁子女接受义务教育电子通知书》(二维码);并于7月第三周,通过平台告知子女就读学校安排情况。
-03学位确认-
7月第三周,申请人及子女在规定时间内(可通过平台查询),持《成都市随迁子女接受义务教育电子通知书》(二维码)到安排的学校确认学位,未在规定时间内确认学位的,视作放弃学位。
-04报道注册-
8月底,符合条件学生按就读学校安排时间,到校办理报到手续。
# 温馨提示 #
随迁子女就学申请每学年集中受理一次,其余时间不受理。
已享受政策统一安排就学的随迁子女小升初时,须按上述规定重新提交申请;已享受政策统一安排就学的随迁子女在本区范围内、同一学段内不得申请转学。
若我区公办教育资源紧缺,可统筹安排进入区政府委托的民办中小学就读。
截止申请入学当年8月31日(含8月31日)未满6周岁随迁子女申请材料不予办理。超龄儿童申请就读小学一年级,还需提供户籍所在地教育行政部门出具的缓学证明。
在入学安排过程中,发现提供虚假信息、证件和其他材料弄虚作假者,以及申请人谎报其随迁子女就读年级,一经查实将取消其入学资格。
不会操作网上办理的,申请人可带相关资料,在居住所在镇(街道)办事处工作人员指导下办理。
咨询地址及电话
(点击图片查看大图)
义务段招生入学类别
-本地户籍入学-
(一)坚持“六年一学位”的总原则。即从2022年开始,一套房屋六年内优先解决一个家庭的户籍适龄儿童就近划片入学,其他迁入的户籍适龄儿童将根据各学校学位情况统筹安排入学。
(二)在“六年一学位”的前提下,按照以下批次安排户籍适龄儿童就近划片入学。如学位不充足的情况下,后面批次的学生将统筹安排到学位充足的学校。
第一批次:符合“两个一致”,且入学当年8月31日(含8月31日)入户满一年”的户籍适龄儿童。
第二批次:符合“两个一致”,但入户不足一年的户籍适龄儿童。
第三批次:不符合“两个一致”的户籍适龄儿童。
“两个一致”指孩子与监护人的户籍地一致;孩子户籍地与监护人房产地一致。
-特殊政策入学-
(一)优抚对象子女。对符合条件的现役军人子女、烈士子女、公安英模和因公牺牲伤残警察子女、国家综合性消防救援队伍人员子女、进藏干部职工子女、高层次人才子女、抗疫一线医务人员子女、“成都工匠”子女及其他各类优抚对象。
(二)本区集体户子女,持旅行证入境适龄儿童、少年,在青港澳台及外籍适龄儿童、少年入学。
-多子女如何申请办理就读同一学校-
(一)申请要求
因公办、民办学校电脑随机录取导致多子女不能同时就读义务教育阶段同一学校(校区)的,为方便家长接送,家长可提出申请其他子女与在读子女就读同一学校(校区),区(市)县教育行政部门参照家长意愿统筹安排。同时满足以下要求可申请。
1.申请子女需符合2023年义务教育入学条件;
2.在读子女应为按当年招生入学政策入学且在校就读;
3.申请子女与在读子女需满足同时在校,如小升初子女与在读子女就读同一初中学校的,应间隔在两个年级以内;
4.申请通过后该子女不再参加其他公办或民办学校招生入学。
(二)申请方式
1.申请时间:5月26日-29日;
2.申请地址:成都市义务教育招生入学服务平台;
3.查看审核结果时间:6月5日。
部分文字来源 | 青白江教育发布
别忘了点赞+在看哦!

