进口危化品及其包装申报的法律依据
2020年海关总署发布《关于进出口危险化学品及其包装检验监管有关问题的公告》(2020年第129号)←点击可浏览,对进出口危险化学品及其包装的申报要求进行了明确。
2023年海关总署发布《关于进一步加强进口危险化学品检验监管的公告》(2023年第29号)←点击可浏览,进一步细化了进口危险化学品的申报要求。
需要注意的是,正常情况下,未列入《危险化学品目录》的化学品不得申报为危险化学品。
申报时有哪些注意事项?
进口危化品申报注意事项主要分为两种:申报信息和随附材料,具体内容请见下图:
三项关键申报信息填在哪里?
下图截取了进口报关单整合申报界面,并用红色方框进行了标注。(点击图片看大图)
“检验检疫名称”如何填报?
原则:“先归类,后归危”,要在归类准确的基础上,再选择最合适的“检验检疫名称” 。
危险化学品“检验检疫名称” 一般为“HS名称+括号注释”,注释的命名结构为“危险化学品+主要运输危险性”,见下图红色方框和绿色方框所示。
“运输危险性”一般可以在该货物安全数据单的第十四项“运输信息”中查找。用作食品添加剂的,采用“危险化学品+是否用作食品添加剂” 的命名结构。
注意:
①不属于危险货物的危险化学品括号内的注释仅为“其他危险化学品”或“危险化学品”。
②当HS编码下仅有一个“检验检疫名称”时,HS名称一般与“检验检疫名称”相同。
“货物属性”如何填报?
一般情况下, “检验检疫名称”应与 “货物属性” 信息相一致。如“检验检疫名称” 申报为涉危“检验检疫名称”的,“货物属性” 应勾选“件装危险化学品” 或“散装危险化学品”。
注意:由于《危险化学品目录》有类属条目,相关危险化学品无法穷举,存在部分危险化学品暂无涉危“检验检疫名称” 的情况。如企业确认申报货物为危险化学品,“检验检疫名称”无涉危“检验检疫名称” 时,可选择非危“检验检疫名称”,但在“货物属性”栏应如实勾选“件装危险化学品” 或“散装危险化学品”,不应勾选“非危险化学品”。
“危险货物信息”如何填报?
如上图,“危险货物信息”栏共有5个子项,根据货物的情况如实填写。
注意:货物是否属于危险货物的依据是《关于危险货物运输的建议书规章范本》。
我们以下图为例逐项了解:
非危险货物
不是所有的危险化学品都属于危险货物,是否属于危险货物可在该货物安全数据单第十四项“运输信息” 中查找。不属于危险货物的,此处选择“是”,剩余其他四个子项可以不填写。例图中,该危险化学品属于危险货物,此处应选择“否”。
UN编号
由联合国危险货物运输专家委员会编制的4位阿拉伯数编号,用以识别一种物质或一类特定物质。相关信息来源同上。根据例图信息,此处应填写:“1230” 。
危险类别
相关信息来源同上。根据例图信息,此处应填写:“3+6.1” 。具有主次危险性的,主危险性和次危险性之间使用“+”连接。
包装类别
相关信息来源同上。根据例图信息,此处应填写“2”。
注意:
①此处为安全数据单上的包装类别,不是实际的包装类别。
②“货物属性” 选择“散装危险化学品” 的不需填写。
包装UN标记
安全数据单上没有相应信息,需要从危险化学品的实际包装上获取。包装上类似下图中的标记,需提前与国外发货人联系获取。
注意:
①包装UN标记中的包装类别应高于或等于安全数据单第十四项中的包装类别。
②不属于危险货物或“货物属性” 选择“散装危险化学品” 的不需填写。
③符合相关豁免条款不使用危险货物包装的,此处填写“/”。
海关小贴士:
除上述重点涉危申报项目外,其他一些项目,如“包装种类代码”也应如实填写。为帮助企业提高申报效率,国际贸易单一窗口设置了一些提示对话框,如果相关联的信息项不一致时,系统会予以弹窗提醒申报人员确认(如下图)。
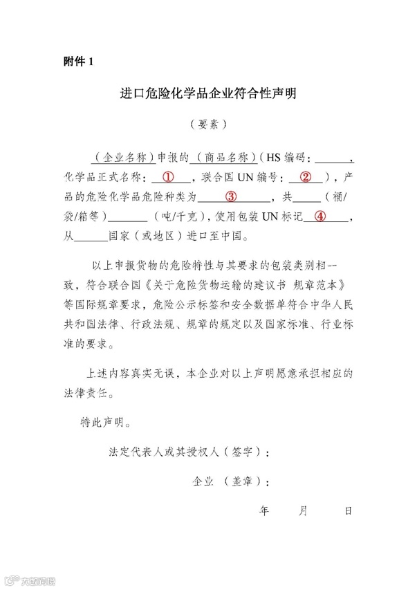
符合性声明如何填写?
符合性声明是企业申报随附材料中最重要的材料之一,企业应按照要求准确填写。关键点主要有以下四项:化学品正式名称、联合国UN编号、危险种类和包装UN标记。
下面我们来逐一介绍。
1
化学品正式名称
即《危险化学品目录》的“品名”栏名称。
2
联合国UN编号
在安全数据单第十四项中。以下图为例,此处应填写:“1230”。
3
危险种类
在安全数据单第二项“危险性概述”中。
注意!不是填写“危险货物信息”栏下的“危险类别”信息 !
以下图为例,此处应填写:易燃液体(类别2),急性经口毒性(类别3),急性经皮肤毒性(类别3),急性吸入毒性(类别3),特异性靶器官毒性-一次接触(类别1)。
4
包装UN标记
与申报信息中“危险货物信息” 栏中“包装UN标记” 一致,使用有限数量或例外数量包装的应在此注明。
中文危险公示标签是什么样子?
中文危险公示标签应符合GB15258、GB30000系列标准的要求,至少包含化学品标识、象形图、信号词、危险说明、防范说明和供应商标识等6项内容。
下图样本仅供参考。
中文安全数据单有哪些内容?
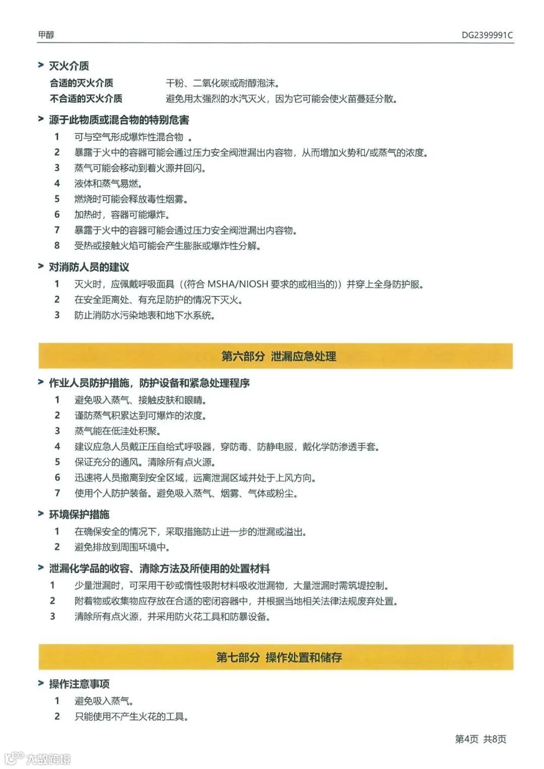
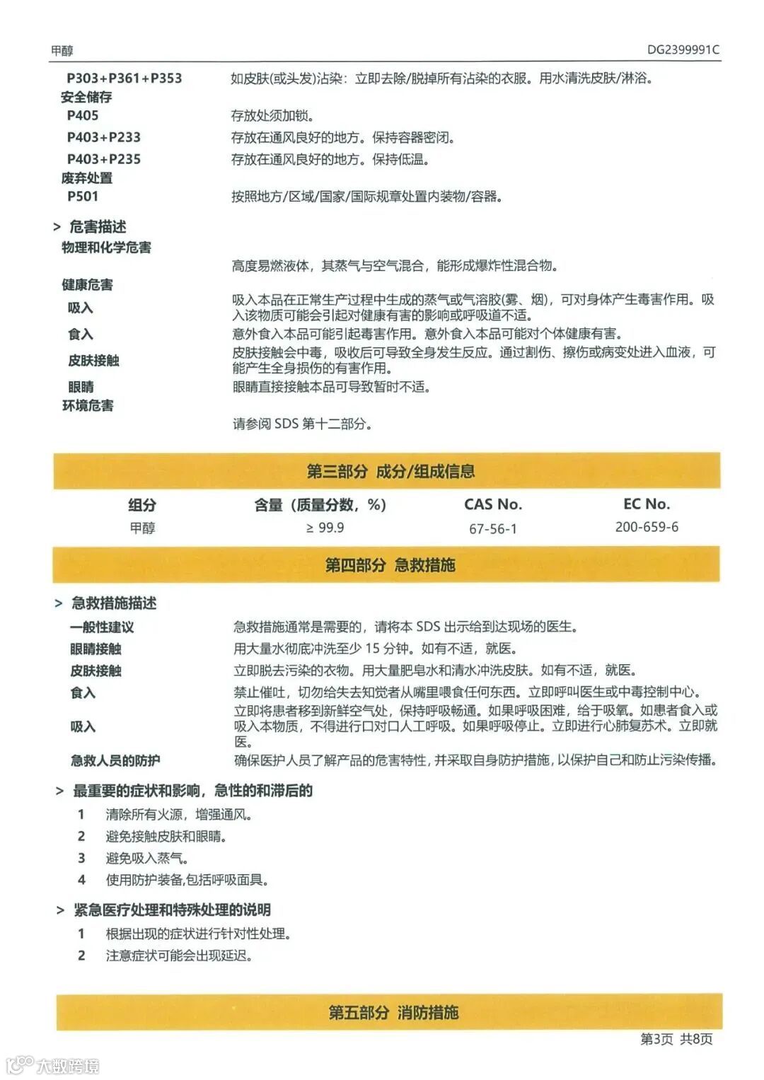
中文安全数据单应符合GB/T16483、GB/T 17519等标准要求,至少包含化学品及企业标识、危险性概述、成分/组成信息、急救措施、消防措施、泄露应急处理、操作处置和储存、接触控制/人身防护、理化特性、稳定性和反应性、毒理学信息、生态学信息、废弃处置、运输信息、法规信息、其他信息等16项信息。
以下为中文安全数据单样本,仅供参考。
左右滑动查看中文安全数据单样本
如何填写添加抑制剂或稳定剂的说明(适用时)?
对需要添加抑制剂或稳定剂的产品,应提供实际添加抑制剂或稳定剂的名称、数量等情况说明。
海关小贴士:
近期,进口报关单新增“80000001-企业符合性声明、80000002-抑制剂或稳定剂情况说明、80000003-危险公示标签、80000004-安全数据单”四类随附单据(见下图),随附单据选择上述类型时需录入商品项号对应关系。
进口危化品及包装申报相关填制要求就介绍完毕啦!记得提交申请前一定要核对一下数据项之间、数据项与随附材料信息之间的一致性哦!
来源 | 南京海关12360服务热线
别忘了点赞+在看哦!

