大数跨境
0
0

通知 | 中欧(中亚)班列去程运单变更、修改新变化

通知 | 中欧(中亚)班列去程运单变更、修改新变化 渝新欧
2020-06-27
1

通 知

尊敬的各位客户:


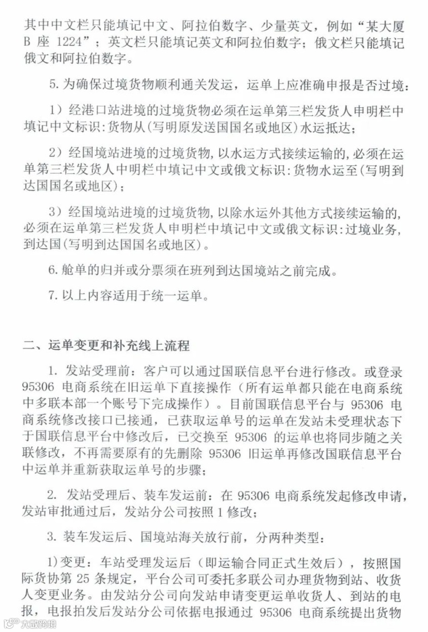
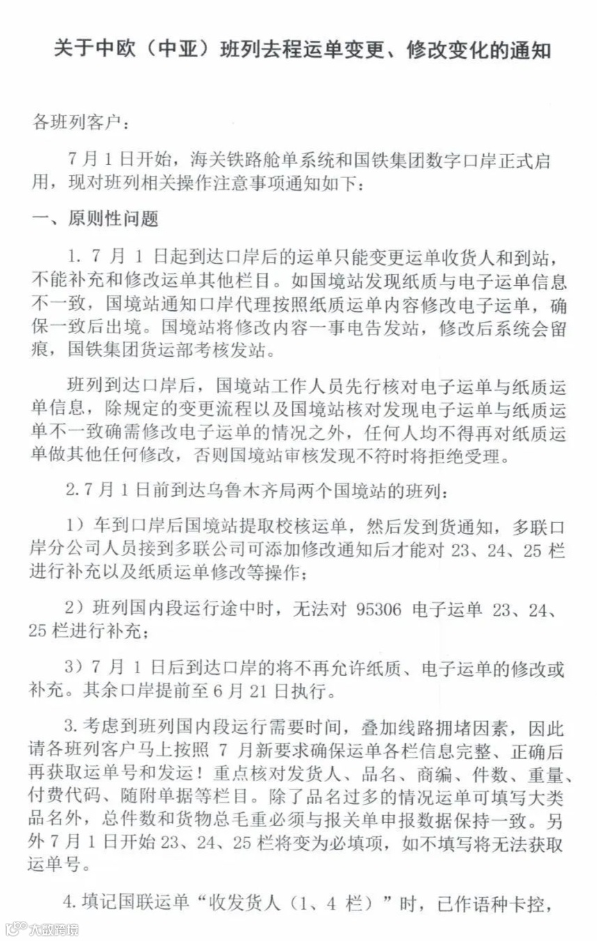
您们好!接中铁通知,海关铁路舱单系统国铁集团数字口岸将于7月1日起正式启用,中欧(中亚)去程班列,除收货人和到站外,其他各栏均不再允许修改请广大客户务必提前确认好境外代码、随附文件、品名、重量等相关信息,以避免产生不必要的损失。另常规国联也将陆续出现此类要求,故此特请各位客户务必提前做好数据信息确认工作!

特此通知

渝新欧公司

2020年6月27日



正式文件详见如下



End


推荐阅读


【声明】内容源于网络
0
0
渝新欧
一条肩负着外交使命的物流大通道。
内容 1618
粉丝 0
渝新欧 一条肩负着外交使命的物流大通道。
总阅读171
粉丝0
内容1.6k