
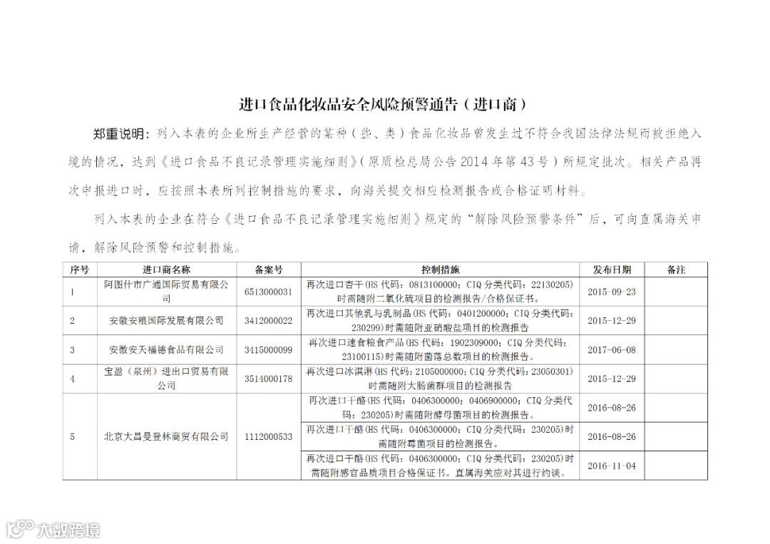
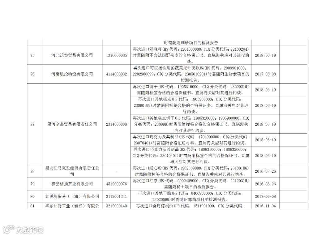
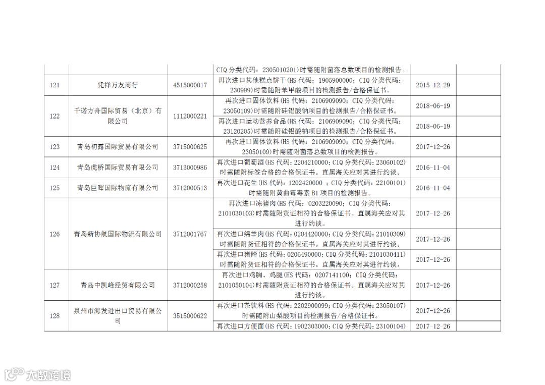
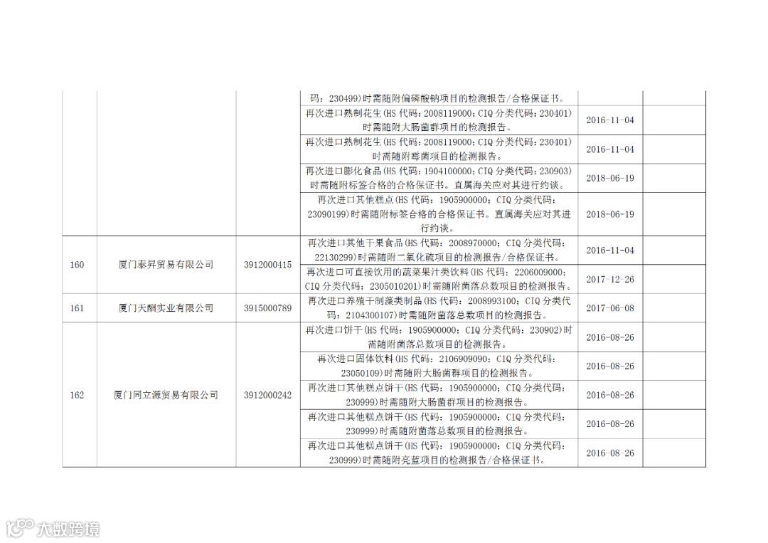
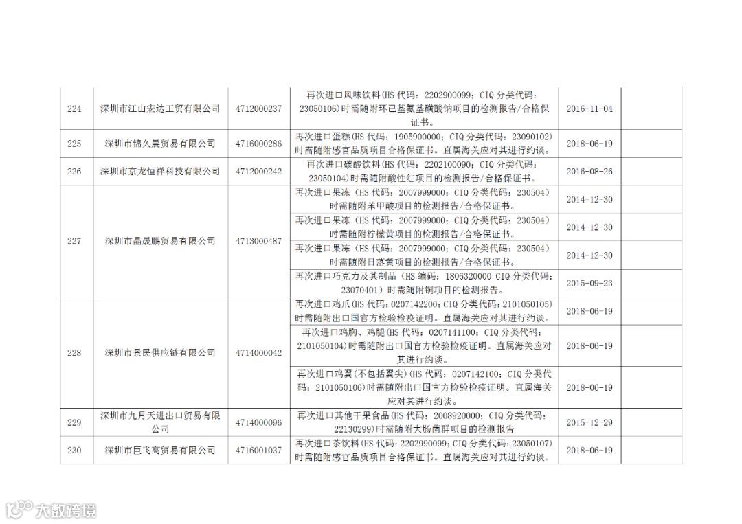
进口食品化妆品安全风险预警通告(进口商)
列入本表的企业所生产经营的某种(些、类)食品化妆品曾发生过不符合我国法律法规而被拒绝入境的情况,达到《进口食品不良记录管理实施细则》(原质检总局公告2014年第43号)所规定批次。相关产品再次申报进口时,应按照本表所列控制措施的要求,向海关提交相应检测报告或合格证明材料。
列入本表的企业在符合《进口食品不良记录管理实施细则》规定的“解除风险预警条件”后,可向直属海关申请,解除风险预警和控制措施。
小编温馨提示:
请相关食品化妆品进口商引以为戒,以免影响正常通关。


































































文章来源:关务小二


更多资讯欢迎来电咨询
商务部 张昂15066283910
项目部 周青13675425386
操作部 郭平13705426518
穆卫杰13792849556
柴涛13687658997
仓储部 付国峰17660963939
报关部 王俊磊15954888806
国内物流 骆瑞年13884970444

