
Q
贸易国、运抵国、指运港都是中国也能算作出口?
是的!根据《财政部 国家税务总局关于出口货物劳务增值税和消费税政策的通知》(财税〔2012〕39号)相关规定,出口企业经海关报关进入国家批准的出口加工区、保税物流园区、保税港区、综合保税区、珠澳跨境工业区(珠海园区)、中哈霍尔果斯国际边境合作中心(中方配套区域)、保税物流中心(B型)(以下统称特殊区域)并销售给特殊区域内单位或境外单位、个人的货物,属于视同出口货物。
Q
那视同出口货物也可以申请出口退税吗?
可以!根据《财政部 国家税务总局关于出口货物劳务增值税和消费税政策的通知》(财税〔2012〕39号)相关规定,出口企业或其他单位视同出口货物,除适用增值税免税、征税政策及财政部和国家税务总局另有规定外,均实行免征和退还增值税。
Q
那么视同出口货物也需要留存备案单证吗?
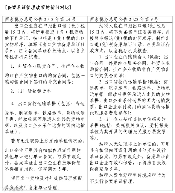
对于早期的视同出口货物,根据《国家税务总局关于发布<出口货物劳务增值税和消费税管理办法>的公告》(国家税务总局公告2012年第24号)规定,视同出口货物不实行备案单证管理;根据《国家税务总局关于进一步便利出口退税办理 促进外贸平稳发展有关事项的公告》(国家税务总局公告2022年第9号)的规定,自2022年5月1日起,除纳税人发生零税率跨境应税行为不实行备案单证管理外,纳税人应在申报出口退(免)税后15日内,将备案单证妥善留存,并按照申报退(免)税的时间顺序,制作出口退(免)税备案单证目录,注明单证存放方式,以备税务机关核查。

Q
出口企业或其他单位视同出口货物。具体是指:
1.出口企业对外援助、对外承包、境外投资的出口货物。
2.出口企业经海关报关进入国家批准的出口加工区、保税物流园区、保税港区、综合保税区、珠澳跨境工业区(珠海园区)、中哈霍尔果斯国际边境合作中心(中方配套区域)、保税物流中心(B型)(以下统称特殊区域)并销售给特殊区域内单位或境外单位、个人的货物。
3.免税品经营企业销售的货物〔国家规定不允许经营和限制出口的货物、卷烟和超出免税品经营企业《企业法人营业执照》规定经营范围的货物除外〕。具体是指:
(1)中国免税品(集团)有限责任公司向海关报关运入海关监管仓库,专供其经国家批准设立的统一经营、统一组织进货、统一制定零售价格、统一管理的免税店销售的货物;
(2)国家批准的除中国免税品(集团)有限责任公司外的免税品经营企业,向海关报关运入海关监管仓库,专供其所属的首都机场口岸海关隔离区内的免税店销售的货物;
(3)国家批准的除中国免税品(集团)有限责任公司外的免税品经营企业所属的上海虹桥、浦东机场海关隔离区内的免税店销售的货物。
4.出口企业或其他单位销售给用于国际金融组织或外国政府贷款国际招标建设项目的中标机电产品(以下称中标机电产品)。上述中标机电产品,包括外国企业中标再分包给出口企业或其他单位的机电产品。
5.生产企业向海上石油天然气开采企业销售的自产的海洋工程结构物。(根据《财政部 国家税务总局关于明确金融 房地产开发 教育辅助服务等增值税政策的通知》(财税〔2016〕140号)规定,自2017年1月1日起,生产企业销售自产的海洋工程结构物,或者融资租赁企业及其设立的项目子公司、金融租赁公司及其设立的项目子公司购买并以融资租赁方式出租的国内生产企业生产的海洋工程结构物,应按规定缴纳增值税,不再适用《财政部国家税务总局关于出口货物劳务增值税和消费税政策的通知》(财税〔2012〕39号)或者《财政部国家税务总局关于在全国开展融资租赁货物出口退税政策试点的通知》(财税〔2014〕62号)规定的增值税出口退税政策,但购买方或者承租方为按实物征收增值税的中外合作油(气)田开采企业的除外)
6.出口企业或其他单位销售给国际运输企业用于国际运输工具上的货物。上述规定暂仅适用于外轮供应公司、远洋运输供应公司销售给外轮、远洋国轮的货物,国内航空供应公司生产销售给国内和国外航空公司国际航班的航空食品。
7.出口企业或其他单位销售给特殊区域内生产企业生产耗用且不向海关报关而输入特殊区域的水(包括蒸汽)、电力、燃气(以下称输入特殊区域的水电气)。
政策依据:
《财政部 国家税务总局关于出口货物劳务增值税和消费税政策的通知》(财税〔2012〕39号)
《国家税务总局关于进一步便利出口退税办理 促进外贸平稳发展有关事项的公告》(国家税务总局公告2022年第9号)
《国家税务总局关于发布《出口货物劳务增值税和消费税管理办法》的公告》(国家税务总局公告2012年第24号)
《财政部 国家税务总局关于明确金融 房地产开发 教育辅助服务等增值税政策的通知》(财税〔2016〕140号)
文章来源:山东电子口岸
免责申明:我们尊重原创,主要目的在于分享信息,版权原作者所有,如有侵犯您的权益请及时告诉我们,我们将在24小时内删除。
散货船和滚装船代理、重大件及散杂货运输
进出口海运、国内海运全程服务
国际和国内航空运输及全程服务
集装箱货物港口拆装箱、包装、仓储、分拨、配送等地面服务
框架箱拆箱|运输|大件货物的车船直取
汽车整车进出口
汽车配件供应链优化整合服务
代理报关、代理报检、综合保税物流的全程操作
保险和外贸咨询
飞机航材业务
根据客户需要可以提供加急/24小时/节假日无休服务
物流方案供应链设计
全球进出口业务的门到门服务
选择易安达作为您的物流供应商是您明智的选择!


扫码关注我们
联系电话:0532-86973601


