
2020年第118号
《商品名称及编码协调制度注释》(以下简称《协调制度注释》)是世界海关组织实施《协调制度》的重要组成部分。我国以《协调制度注释》为基础,制订了《进出口税则商品及品目注释》(以下简称《税则注释》),作为我国商品归类的重要依据。
近期,世界海关组织协调制度委员会对《协调制度注释》部分内容进行了修订,为此,中国海关对《税则注释》相关内容同步进行修订,现予以发布(具体内容详见附件)。
以上修订内容自2020年12月1日起执行。
特此公告。
附件:《进出口税则商品及品目注释》修订本(第六、七期).doc
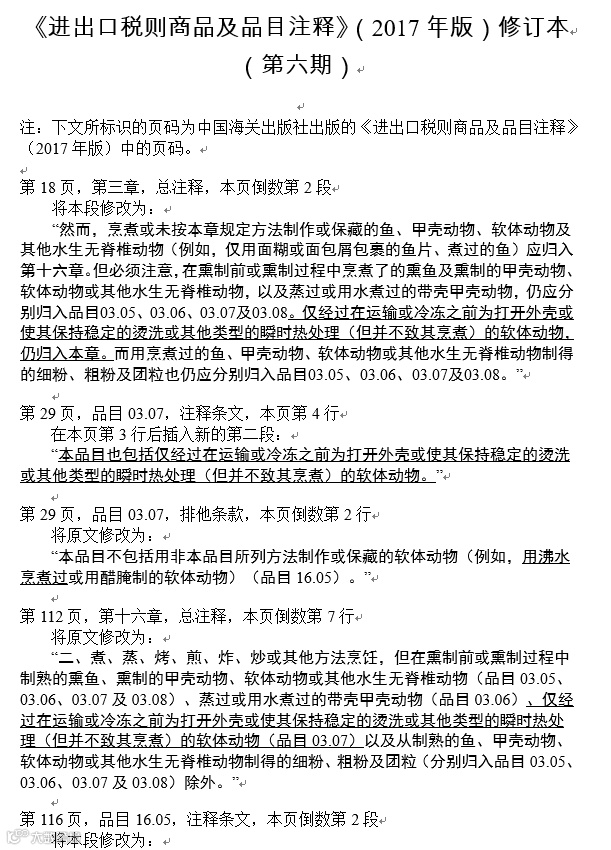
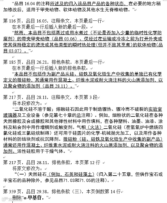
《进出口税则商品及品目注释》修订本(第六、七期)部分截图:


点击“阅读原文”查看公告原文及附件
来源:海关总署



