搜索
首页
大数快讯
大数活动
服务超市
文章专题
出海平台
流量密码
出海蓝图
产业赛道
物流仓储
跨境支付
选品策略
实操手册
报告
跨企查
百科
导航
知识体系
工具箱
更多
找货源
跨境招聘
DeepSeek
首页
>
关税聚焦| 中美贸易摩擦加征和排除政策梳理
>
0
0
关税聚焦| 中美贸易摩擦加征和排除政策梳理
泓明链动产业
2020-07-24
2
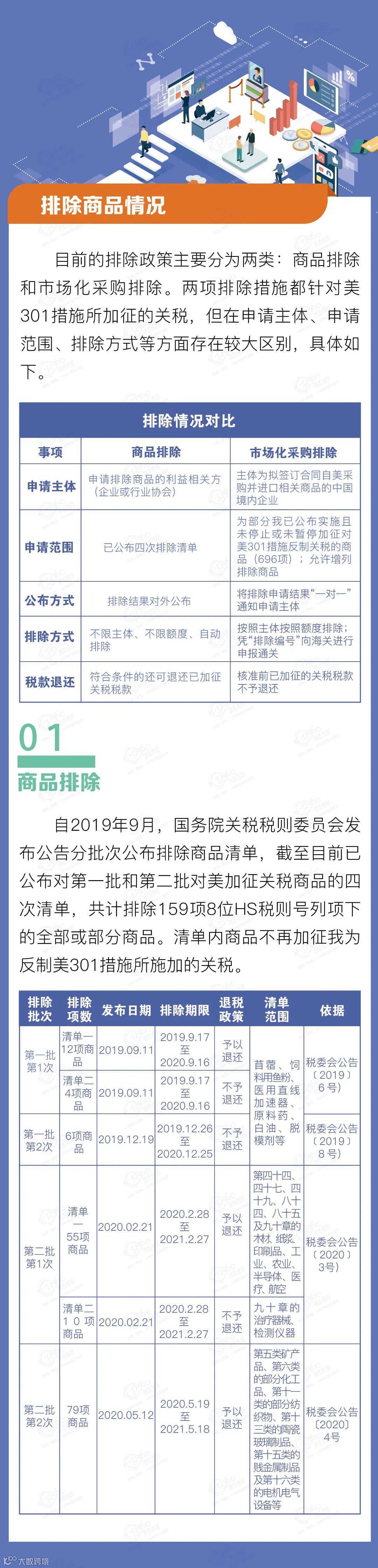
导读:中美贸易摩擦加征和排除政策梳理
(以上内容来源于 12360海关热线
)
【声明】内容源于网络
0
0
泓明链动产业
泓明供应链集团于1995年创始于中国(上海)自由贸易试验区,深耕中国集成电路产业供应链20年,是中国数智化产业供应链服务引领者。集团总部位于张江科学城,在全国17个城市建立了31个产业供应链物流中心。
内容
1938
粉丝
0
关注
在线咨询
泓明链动产业
泓明供应链集团于1995年创始于中国(上海)自由贸易试验区,深耕中国集成电路产业供应链20年,是中国数智化产业供应链服务引领者。集团总部位于张江科学城,在全国17个城市建立了31个产业供应链物流中心。
总阅读
530
粉丝
0
内容
1.9k
在线咨询
关注