
国家发展改革委关于优化办理外商投资项目
《国家鼓励发展的内外资项目确认书》的通知
发改外资〔2021〕368号
各省、自治区、直辖市及计划单列市、新疆生产建设兵团发展改革委:
为落实外商投资法,深化外商投资管理体制改革,提升外商投资服务水平,提高外商投资项目办理《国家鼓励发展的内外资项目确认书》(以下简称项目确认书)便利度,现就有关事项通知如下:
一、对于投资总额3000万美元及以上、且3亿美元以下的鼓励类外商投资项目确认书办理,由国家发展改革委下放给省级(各省、自治区、直辖市、计划单列市及新疆生产建设兵团)发展改革部门。
二、项目单位直接向省级发展改革部门提出项目确认书办理申请,同时提供项目备案或核准文件、项目适用鼓励类产业政策条目的说明、用汇额、执行年限、进口设备清单以及其他需要提供的材料或说明。
三、省级发展改革部门对符合《国务院关于调整进口设备税收政策的通知》(国发〔1997〕37号)等规定的外商投资项目适用的鼓励类产业政策条目、项目投资总额以及用汇额等进行确认。省级发展改革部门可根据需要征求意见或开展评估,对于符合《鼓励外商投资产业目录》的项目按照统一格式(见附件1),在材料齐全后7个工作日内(不含征求意见和评估时间)出具项目确认书,并附加盖印章的进口设备清单。对于不符合的,省级发展改革部门应告知项目单位并进行说明。
四、项目单位凭发展改革部门出具的项目确认书、进口设备清单及其他相关文件,按规定向海关办理减免税相关手续。
五、对于已经确认的项目,在执行过程中确需变更项目单位、建设内容、项目投资总额、用汇额、执行年限、进口设备清单等主要事项的,由项目单位提出申请,省级发展改革部门审核同意后出具变更文件,抄送项目所在地直属海关。
六、省级发展改革部门在出具确认意见后3个工作日内,将确认的项目详细信息(包括项目确认书文号、项目代码、项目统一编号、项目产业政策审批条目、项目单位、项目性质、项目内容、执行年限、投资总额和用汇额)回传国家发展改革委。2021年底前可通过全国投资项目在线审批监管平台(以下简称“在线平台”)或纵向网回传,2022年起通过在线平台回传。
七、在本通知之前,国家发展改革委已出具项目确认书的投资总额3亿美元以下的外商投资项目,其尚未执行完后续批次设备进口的,项目单位凭确认意见及后续批次进口设备清单提出申请,由省级发展改革部门负责确认出具后续批次进口设备清单。此类项目如确需变更项目单位、建设内容、项目投资总额、用汇额等主要事项的,按照本通知第五条执行。
八、项目单位应确保项目的建设内容、项目投资总额、用汇额、进口设备以及其他信息真实、准确、完整。项目单位的违规行为将纳入全国信用信息共享平台。
九、省级发展改革部门应严格按照政策规定出具确认书,并尽快完善在线平台,抓紧依托在线平台实现外商投资项目确认书的线上申报、办理、进度可查询。同时,要切实加强事中事后监管。省级发展改革部门项目确认书权限不得再行下放。
十、外商投资项目适用鼓励类产业政策条目确认是政策性很强的工作。各省级发展改革部门要高度重视,做好工作衔接,加强对本通知的宣介,确保政策的稳定性和连续性。同时,要加强协调配合,对于产业条目适用存在争议的,按照《海关总署 国家发展改革委关于内外资鼓励项目免税确认审批有关问题的通知》(署税发〔2009〕290号)规定办理。对于执行当中遇到的重大问题,及时上报国家发展改革委。
十一、有关鼓励类外商投资项目确认办理的其他事宜,继续按照《国家发展改革委关于办理外商投资项目<国家鼓励发展的内外资项目确认书>有关问题的通知》(发改外资〔2006〕316号)执行。对于投资总额3000万美元以下的鼓励类外商投资项目确认书由省级发展改革部门按照本通知第六条要求进行信息回传,无需再向国家发展改革委备案。
十二、本通知自发布之日起执行。
附件:1.国家鼓励发展的内外资项目确认书(格式)
2.项目进口设备清单(格式)
国家发展改革委
2021年3月16日
国家发展改革委关于办理外商投资项目
《国家鼓励发展的内外资项目确认书》
有关问题的通知
发改外资[2006]316号
各省、自治区、直辖市及计划单列市、副省级省会地市、新疆生产建设兵团发展改革委、经委(经贸委):
自《国务院关于投资体制改革的决定》(国发[2004]20号)实施以来,我国投资体制发生了很大变化,外商投资项目管理相应进行了改革。为适应投资体制改革的变化,进一步明确鼓励类外商投资项目《国家鼓励发展的内外资项目确认书》(以下简称项目确认书)办理的具体要求,根据《国务院关于调整进口设备税收政策的通知》(国发[1997]37号)、《国务院关于投资体制改革的决定》、《外商投资项目核准暂行管理办法》(国家发展改革委令第22号)等文件精神,现就有关问题通知如下:
一、总的原则
(一)根据《国务院关于调整进口设备税收政策的通知》(国发[1997]37号)精神,对符合《外商投资产业指导目录》中鼓励类和《中西部地区外商投资优势产业目录》并转让技术的外商投资项目,在投资总额内进口的自用设备及按照合同随设备进口的技术、配套件、备件,除《外商投资项目不予免税的进口商品目录》所列商品外,免征关税和进口环节增值税。
(二)投资总额3000万美元及以上的鼓励类外商投资项目由国家发展改革委出具项目确认书;投资总额3000万美元以下的鼓励类外商投资项目,由省级(即各省、自治区、直辖市、计划单列市及新疆生产建设兵团)发展改革委(经委)出具项目确认书。具体范围包括:
1、中外合资、中外合作、外商独资等外商投资的项目;
2、中外合资企业、中外合作企业和外商独资企业通过增加外方注册资本扩大项目投资总额的增资项目。
(三)按照《国务院关于投资体制改革的决定》精神,国家试点企业集团、国家计划单列企业集团不再承担外资项目的核准职能,也不再办理国家鼓励发展的外资项目进口设备免税确认事项,其免税确认书按前项规定改由国家或省级发展改革委(经委)办理。
(四)项目单位凭我委或省级发展改革委(经委)出具的项目确认书及其他相关文件,到项目所在地直属海关办理进口免税手续。海关根据上述文件并对照《外商投资项目不予免税的进口商品目录》,在用汇额度内对项目进口设备进行审核,并按规定办理免税手续。
二、关于限额以上项目确认书的办理
(一)投资总额3000万美元及以上的鼓励类外商投资项目,由省级发展改革委向我委提出书面申请(国家试点企业集团、国家计划单列企业集团可直接向我委提出申请),并附以下材料:
1、项目核准文件的复印件;
2、加盖省级发展改革委和项目单位印章的项目进口设备清单一式五份(见附件二);
3、包括进口设备清单的项目申请报告一份;
4、其他需要说明或提供的材料。
(二)省级发展改革委向国家发展改革委提出书面申请之前,应对项目单位、项目投资总额、项目用汇额、项目执行年限、项目进口设备清单、项目适用产业政策条目等进行初审,并在书面申请中明确初审意见。
(三)国家发展改革委对于省级发展改革委提出的书面申请进行审核。对于符合以下条件的项目,由国家发展改革委在10个工作日内出具项目确认书一式四份,并附加盖印章的进口设备清单:
1、项目属于外商投资产业政策鼓励类;
2、项目核准符合投资体制改革相关配套文件规定;
3、申请内容符合项目核准文件要求;
4、项目符合其它外商投资相关法律法规的要求。
(四)项目进口设备清单原则上应与项目确认书同时出具。对于项目建设时间长、进口设备规模大、在办理项目确认书时无法确定全部进口设备清单的部分项目,可以采用一次确认项目、分批确认进口设备清单的方式,由省级发展改革委提出书面申请,国家发展改革委在项目每批进口设备清单上盖章予以确认,但是每年一般不得超过两批。
三、关于限额以上项目确认书的变更
(一)我委已经出具的项目确认书,在项目执行中确需变更项目单位、投资总额、用汇额、执行年限、设备清单等主要事项的,需由省级发展改革委对变更内容及原因初审后,向我委提出变更申请,并附以下材料:
1、已出具的项目确认书复印件;
2、调整事项的前后对比表及有关说明材料。
(二)我委审核同意后,出具书面项目确认书变更证明。
四、关于限额以下项目确认书的办理
(一)投资总额3000万美元以下的鼓励类外商投资项目,由省级发展改革委参照本通知制定项目确认书办理的具体办法。省级发展改革委(经委)出具的项目确认书,应于1个月内向我委备案。
(二)各省级发展改革委(经委)要严格执行有关规定,不得下放和违规出具项目确认书,不得有意拆分项目,不得通过增资形式变相拆分项目,也不得随意扩大鼓励类条目的适用范围。
(三)我委将加强对限额以下项目确认书办理工作的监督和指导,对于未经备案或者不符合政策规定、违规出具的项目确认书,将责令出具单位纠正或撤销;对于情节严重的,将暂停其出具项目确认书资格,并会同海关总署通知有关海关暂停办理相关进口免税手续。
五、其他
(一)本通知中的“项目投资总额”是指项目核准文件所核准的项目投资总额或增资额;
“项目用汇额”为项目核准文件所核准的项目自身建设进口设备、技术和零部件而使用的外汇总额度;
“项目执行年限”为项目建设的起止年限,而不是外商投资企业的经营期限;
“项目进口设备清单”为经核准的项目申请报告所列明的全部进口设备,包括设备名称、规格型号、台套数、单价和总价等。
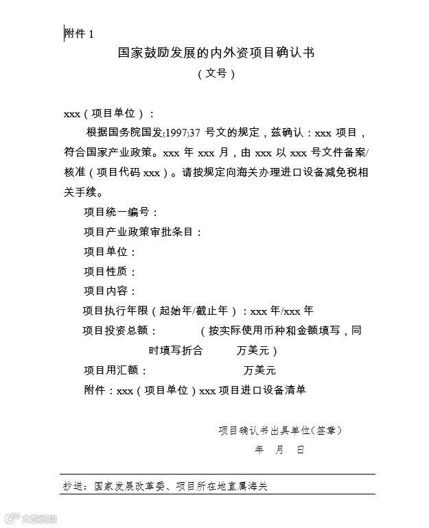
(二)项目确认书的出具采用统一格式(见附件一),具体填写方法见《海关总署关于执行进口免税优惠政策的国家鼓励发展的内外资项目确认书填写规范的通知》(署税[1998]197号),但项目执行年限按本通知要求填写。
(三)项目确认书应于项目申请报告核准之后、项目进口设备之前办理和出具。项目单位在进口设备之前,凭项目确认书和其他相关文件到项目所在地直属海关办理减免税备案、审批手续。
(四)对于既涉及鼓励类,也涉及允许类或限制类建设内容的同一个项目,其项目确认书所附进口设备清单应只包括用于鼓励类建设内容的设备,用于允许类和限制类建设内容的进口设备不得列入。
(五)对于现有外商投资企业未增加外方注册资本而进行的固定资产投资项目,有关进口设备免税确认工作暂按现行有关规定执行。
(六)本通知自2006年3月1日起执行,具体免税事宜由我委外资司负责。对于执行中出现的问题,请及时与我委外资司联系。
附件:一、《国家鼓励发展的内外资项目确认书》(格式)
二、《项目进口设备清单》(格式)
中华人民共和国国家发展和改革委员会
二○○六年二月二十二日


来源:国家发改委网站



