


海关总署关于执行《中华人民共和国海关注册登记和备案企业信用管理办法》有关事项的通知
署企发〔2021〕104号
1
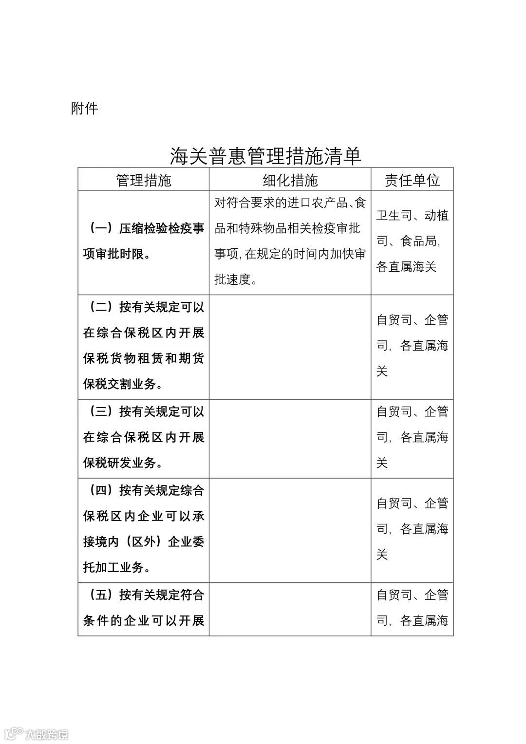
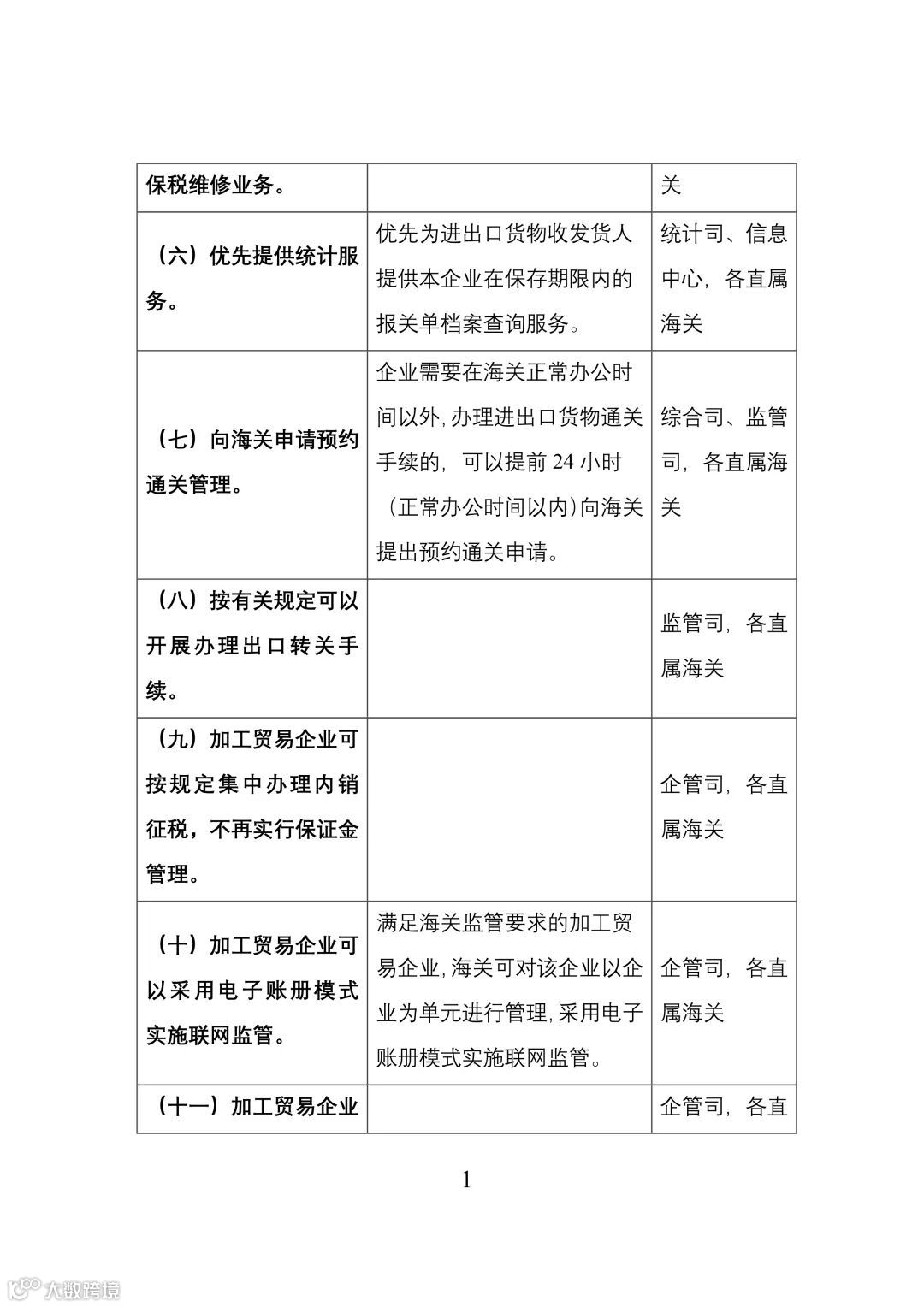
海关对除失信企业外的其他企业,按照《海关普惠管理措施清单》(详见附件)实施管理。
2
海关对高级认证企业,在按照《海关普惠管理措施清单》实施管理的基础上,还要按照《海关总署关于印发〈海关认证企业管理措施目录〉的通知》(署企发〔2021〕16号)规定,给予便利的管理措施。关于高级认证企业免除担保事宜,按照总署有关规定执行。
3
海关对有申请适用高级认证企业管理意愿的原一般认证企业(存量),优先培育、优先认证。
4
海关对原失信企业(存量),根据《信用办法》重新认定企业信用等级。经重新认定为失信企业的,其信用等级适用时间仍按原认定之日起计算。经重新认定,不存在《信用办法》第二十二条规定情形的,不再适用失信企业管理。
5
海关根据《国务院办公厅关于进一步完善失信约束制度构建诚信建设长效机制的指导意见》(国办发〔2020〕49号)的要求,对未列入严重失信主体名单的失信企业不实施联合惩戒。
6
海关对企业按照《信用办法》第二十六条规定申请信用修复的,应当收取以下材料:
(1)企业信用修复申请书。
(2)对存在《信用办法》第二十二条第二项、第三项、第五项情形的,应当收取行政处罚决定书和行政处罚履行完毕的证明材料;对存在《信用办法》第二十二条第四项情形的,应当收取相关税款缴纳完毕的证明材料;对存在《信用办法》第二十二条第六项情形的,应当收取行政处罚决定书和配合海关工作人员执行职务的相关证明材料。
失信企业在海关注销的,海关参照《信用办法》第二十八条规定办理。
7
对管理方式为“实转”的81个商品编码,中西部地区除高级认证企业和失信企业外的其他企业(经营企业及其加工企业同时属于中西部地区)无需缴纳保证金;东部地区除高级认证企业和失信企业外的其他企业,缴纳按实转商品项下保税进口料件应缴进口关税和进口环节增值税之和50%的保证金。为降低对企业的影响,原一般认证企业开展限制类商品加工贸易可暂按原有规定执行,不缴纳保证金。
8
海关通过“中国海关企业进出口信用信息公示平台”
(http://credit.customs.gov.cn)公示企业信用信息。
海关对自然人、法人或者非法人组织认为海关公示的信用信息不准确提出异议申请的,应当收取以下材料:
(1)异议人提交的书面情况说明或者证明材料。
(2)异议人为自然人的,提交材料应当由本人签名,海关验核异议人身份证件原件;异议人为法人、非法人组织的,提交材料应当加盖本单位印章。
附件: 海关普惠管理措施清单
泓明供应链集团于1995年创始于中国(上海)自由贸易试验区,是中国领先的产业供应链服务商,帮助全球跨国公司在华开展物流和供应链管理运作,包括商品归类、进出口代理、货代、通关、订单执行、仓储、配送、RMA(逆向物流)管理和结算等物流供应链服务,尤其擅长中国境内保税渠道的运作和管理,包括寄售维修保税仓库、VMI(设备供应商管理库存)保税仓库、亚太分拨中心的管理。
泓明供应链深耕中国集成电路产业16年,大医疗产业6年,已经在全国11个城市建立了20个产业供应链物流中心,以及基于新兴数字化技术的产业互联网和供应链服务平台,开展保税+研发、展示、交易、加工、维修和物流等为主的供应链创新,为中国的集成电路产业进行服务供应链的配套,用信息围网链接国内国外两个市场,链动产业,共创价值。

