2025年1月
进出口贸易政策汇编
上海泓明供应链有限公司
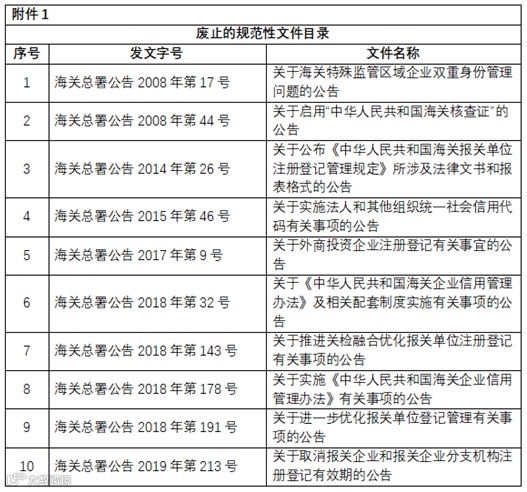
海关总署公告2025年第2号(关于废止和宣布失效部分规范性文件(二)的公告)
网址
海关总署公告2025年第3号(关于氯氰菊酯商品编号申报要求的公告)
网址
海关总署公告2025年第7号(关于发布2024年度《国际卫生条例(2005)》口岸公共卫生核心能力达标考核结果的公告)
网址
商务部发布关于对洛克希德·马丁导弹与火控公司等10家美国企业采取不可靠实体清单措施的公告
网址
商务部公告2025年第1号公布将28家美国实体列入出口管制管控名单
网址
https://www.mofcom.gov.cn/zcfb/blgg/art/2025/art_0ce37a4491f2470484f6903a6863de99.html
商务部公告2025年第3号 商务部关于就欧盟依据《外国补贴条例》对中国企业调查中采取的相关做法进行贸易投资壁垒调查最终结论的公告
网址
中华人民共和国商务部令 二〇二五年 第2号 商务部关于废止《中华人民共和国敏感物项和技术出口经营登记管理办法》的决定
网址
工业和信息化部办公厅关于开展中小企业出海服务专项行动的通知
网址
https://wap.miit.gov.cn/zwgk/zcwj/wjfb/tz/art/2025/art_659eb43636724d93820818ee1aeaa2e5.html
关于调整海南自由贸易港原辅料“零关税”政策的通知
网址
https://gss.mof.gov.cn/gzdt/zhengcefabu/202501/t20250126_3955150.htm
编辑 | 泓明数字营销部
声明:本公众平台发布内容(文字、图片及影音等素材)部分来源于网络,转载内容不代表本平台观点,如涉及版权请直接与我们联系。

