2025年6月
进出口贸易政策汇编
上海泓明供应链有限公司
进出口贸易数据
2025年6月份我国进出口总值5,356.0亿美元,与今年5月份比较环比增长1.3%,与去年6月份比较同比增长3.9%;出口方面,6月出口金额3,251.8亿美元,与今年5月份比较环比增长2.9%,与去年6月份比较同比增长5.8%;进口方面,6月进口金额2,104.1亿美元,与今年5月份比较环比减少1.1%,与去年6月份同比增长1.1%。货物贸易顺差为1,147.7亿美元,1至6月累计5,859.6亿美元。
2025年6月机电产品进口6,149.8(出口13,956.1)亿元人民币,1-6月机电产品累计进口34,444.4(出口77,973.9)亿元人民币,与去年同比进口增长6.3(出口增长9.5)%;6月集成电路进口503.7(出口318.4)亿个,进口金额2,488.4(出口1,238.7)亿元人民币,1至6月集成电路进口13,752.5(出口6,502.6)亿元人民币,与去年同比增长8.3(出口增长20.3)%;6月份医疗器械进口85.5(出口129.7)亿元人民币,1至6月份医疗器械进口432.4(出口700.6)亿元人民币,与去年同比减少2.3(出口增长7.1)%。
海关总署公告2025年第115号(关于全面推广“两步申报”通关模式的公告)
【发布日期】2025-06-04
【生效日期】2025-06-16
为贯彻落实党中央、国务院进一步全面深化改革部署,维护国门安全,促进贸易便利,海关总署决定在前期开展进口货物“两步申报”改革优化试点的基础上,全面推广该通关模式。现就有关事项公告如下:
“两步申报”通关模式适用范围扩大到全国海关,进口货物收货人或代理人办理进口货物报关手续时,可通过国际贸易“单一窗口”或“互联网+海关”一体化网上办事平台(https://online.customs.gov.cn),选择“两步申报”通关模式。本公告自2025年6月16日起实施,其他相关事项按照海关总署公告2025年第44号执行。
网址
http://www.customs.gov.cn/customs/302249/302266/302267/6567527/index.html
海关总署公告2025年第116号(关于海关特殊监管区域、保税监管场所和区外加工贸易四类措施商品申报填制规范的公告)
【发布日期】2025-06-05
【生效日期】2025-06-10
政策解读
一、背景
2025年5月9日,海关总署会同国家发展改革委、财政部、农业农村部、商务部、税务总局联合发布公告2025年第83号(关于调整海关特殊监管区域、保税监管场所和区外加工贸易有关管理措施的公告),明确四类措施商品管理要求。
为规范四类措施商品管理,海关总署对加工贸易和保税监管相关系统进行了调整,并发布海关总署公告2025年第116号(关于海关特殊监管区域、保税监管场所和区外加工贸易四类措施商品申报填制规范的公告),明确了有关填制规范和管理要求。
二、关于专用手(账)册的填报规范
(一)哪些业务需要使用专用手(账)册?
企业使用来自境外保税进口四类措施商品、从其他专用手(账)册转入未经加工的四类措施商品及其加工后成品开展加工贸易、保税物流、保税维修、保税研发、跨境电商网购保税进口以及其他保税业务的,应在金关二期保税监管系统开设专用手(账)册(包括B、C手册和E、L、TW、TG、TH、H账册)。委托加工账册、不作价设备手册、区内设备账册不设专用手(账)册。
(二)专用手(账)册与普通手(账)册的区别?
1.手(账)册表头增设“重点标识”栏目。专用手(账)册的该栏目填报“1”,普通手(账)册为空。该栏目不允许变更。
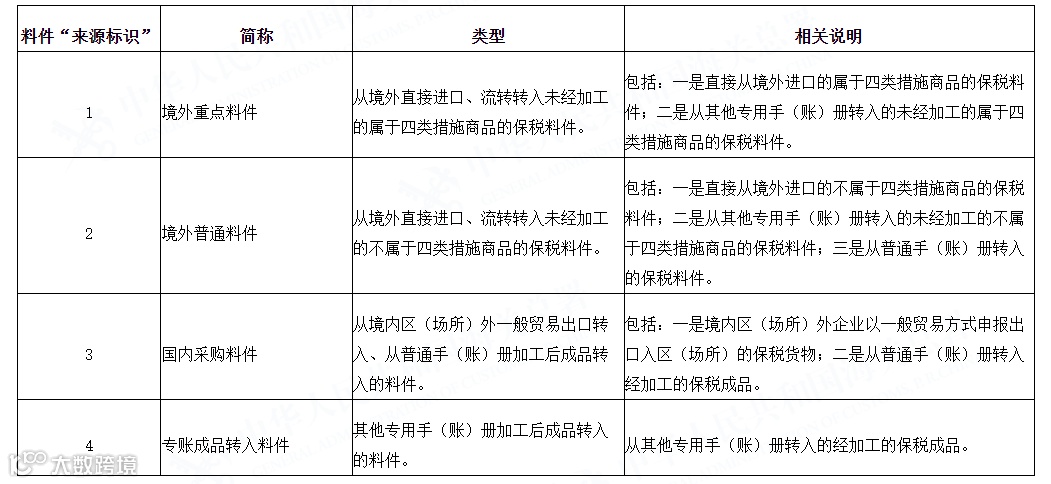
2.手(账)册料件表体增设“来源标识”栏目。专用手(账)册的料件根据不同来源填写1、2、3、4;普通手(账)册为空。该栏目不允许变更。成品表体该栏目均为空。专用手(账)册料件表体“来源标识”栏目填报说明如下:
3.专用手(账)册项下料件和成品的“原产国(地区)”栏目必填,按照非优惠原产地规则确定的货物原产地填报,不同原产国(地区)的料件和成品不得归并。
三、关于专用手(账)册保税核注清单的填报规范
(一)“来源标识”和“原产国(地区)”字段。
专用手(账)册项下的核注清单增设“来源标识”栏目。核注清单的“来源标识”和“原产国(地区)”应与专用手(账)册一致。“来源标识”或“原产国(地区)”不一致的,不得归并为报关单(备案清单)同一商品项。
(二)保税流转的填报规范。
保税流转包括加工贸易深加工结转、境内区(场所)外与区(场所)内之间的保税货物流转、区(场所)内、区(场所)之间的保税货物流转、余料结转。相关填报要求如下:
境外进口四类措施商品未经加工的可以内销。使用境外进口四类措施商品保税加工后的成品未进行保税流转的可以内销。内销时填报要求如下:
四、关于物流企业简单加工业务的填报规范
海关特殊监管区域、保税监管场所的物流账册涉及四类措施的,不得开展改变商品编码或原产地的简单加工业务。简单加工业务申报表的保税成品商品编码和原产地均应与其对应的保税料件一致。
五、关于保税货物管理方面的几个问题
(一)对边角料、残次品、副产品的管理要求?
专用手(账)册项下,由四类措施商品及其半成品加工产生的边角料、残次品、副产品,应当复运出境或销毁。具体如下:
由来源标识为“1”“4”保税料件加工产生的边角料、残次品、副产品不得内销,可按现行规定复运出境或销毁。
企业内部可将“1”“4”与“2”“3”保税料件加工产生的边角料、残次品、副产品的分开管理的,“2”“3”保税料件加工产生的边角料、残次品、副产品可办理内销手续。
【注意事项】上述两类边角料、残次品、副产品需要分开管理,如果无法分开管理,建议企业全部复运出境或销毁。
(二)销毁处置手续如何办理?
企业因申请将专用手(账)册项下边角料、剩余料件、残次品、副产品或者受灾保税货物等销毁处置获得的收入,应当向海关如实申报,按规定办理征税手续,并在备注栏注明:专账销毁获得收入征税。
【注意事项】上述保税货物销毁后有收入的,加工贸易企业申报“后续补税(代码9700)”核注清单及报关单。
(三)料件不是四类措施商品,但加工后的成品是四类措施商品,应该怎么办理?
进口保税料件不属于四类措施商品,加工后成品属于四类措施商品的加工贸易业务,应纳入普通手(账)册管理,内销时按货物实际状态征收进口关税。
【注意事项】海关特殊监管区域内企业出区内销,按以下方式办理:一是非一纳企业需要按成品报验状态申报,不得使用“选择性征收关税”或“选择性征税分送集报”类型核注清单。二是一纳企业加工后的成品不直接出口离境的,仅可出口至具备退税功能的海关特殊监管区域(不含本区及其他区的增值税一般纳税人资格试点企业)和保税监管场所。
区外企业内销,按现行规定办理。
六、公告实施前已进口四类措施商品的管理要求
(一)已在加工贸易手(账)册中增加管控标识的商品。
食糖。按照海关总署公告2024年第50号(关于调整海关特殊监管区域和区外加工贸易食糖申报填制规范的公告)要求开设的食糖手(账)册如需继续执行,须在备注栏标记[M]。在6月10日前已进入加工贸易手(账)册的食糖,可在原手(账)册继续执行完毕。 2025年以来加征关税商品。在6月10日前已进入加工贸易手(账)册的税则委员会2025年相关公告所明确加征关税商品,原则上应在原手(账)册继续执行完毕。
上述2类商品,企业根据需要,可以向主管海关申请,转至本企业专用手(账)册继续执行。
【注意事项】
一是转入专用手(账)册料件来源标识应为“1”(境外重点料件)。
二是不能采用余料结转方式申报,应采用调整类核注清单的方式,办理调增调减手续。
(二)已进入物流账册的四类措施商品。
在6月10日前已进入物流账册的四类措施商品,在6月10日以后,可以继续按照原有保税政策执行完毕。
(三)已进入手(账)册的其他关税配额管理商品、实施贸易救济措施商品。
在6月10日前已进入加工贸易手(账)册的小麦、玉米、大米、棉花、羊毛、毛条、化肥等其他关税配额管理商品,以及实施贸易救济措施商品,可以继续在原手(账)册继续执行完毕。
网址
http://www.customs.gov.cn/customs/302249/302266/302267/6567546/index.html
海关总署公告2025年第123号(关于两用物项出口管制海关质疑有关事项的公告)
【发布日期】2025-06-16
【生效日期】2025-06-16
为进一步优化两用物项出口管制海关质疑工作,根据《中华人民共和国海关法》《中华人民共和国出口管制法》《中华人民共和国两用物项出口管制条例》等规定,现就有关事项公告如下:
一、出口货物发货人未向海关交验由国家出口管制管理部门颁发的许可证件,海关有证据表明出口货物可能属于出口管制范围的,应当向出口货物发货人提出质疑,并制发《两用物项出口管制海关质疑通知书》。
二、出口货物发货人应当自收到《两用物项出口管制海关质疑通知书》7个工作日内按要求提交下列材料,材料需加盖公章并对真实性负责:
(一)纸质报关单;
(二)出口货物合同;
(三)情况说明(载明货物的性能指标、主要用途以及认为不属于出口管制范围的理由等);
(四)检验检测报告等有关技术资料;
(五)根据监管需要,海关要求提交的其他材料。
材料为外文的,还需提供中文翻译件。
三、收到出口货物发货人提交的材料后,海关依法进行判定或提出组织鉴别,根据下列情形分别依法处置,并制发《两用物项出口管制海关质疑/组织鉴别结果告知书》。
(一)判定无需办理两用物项许可证件的,通知企业办理后续手续。
(二)判定需要办理两用物项许可证件的,出口货物不予放行,并按规定处置。
(三)无法判定是否属于两用物项的,依法向国家出口管制管理部门提出鉴别申请,并根据鉴别结论依法处置。
四、鉴别或质疑期间,海关对相关出口货物不予放行。
网址
http://www.customs.gov.cn/customs/302249/302266/302267/6581237/index.html
海关总署公告2025年第138号(关于优化出口货物申报前检验检疫申请的公告)
【发布日期】2025-06-26
【生效日期】2025-07-07
根据《中华人民共和国国境卫生检疫法》《中华人民共和国进出境动植物检疫法》《中华人民共和国食品安全法》《中华人民共和国进出口商品检验法》《中华人民共和国海关进出口货物申报管理规定》等有关法律、行政法规、海关规章的规定,为进一步优化出口货物申报前检验检疫监管(不含行政许可事项),规范出口货物申报前检验检疫申请(以下简称检验检疫申请),现将有关事项公告如下:
一、出口货物申报前检验检疫申请人(以下简称申请人)依法在产地/组货地海关办理检验检疫申请。
申请人指法律、行政法规、海关规章规定的发货人、货主、生产企业或者其代理人等。
二、申请人办理检验检疫申请,应按有关规定提交合同、发票、授权委托协议及其他与检验检疫相关的纸质或电子单证,按照规定可以免于提交的除外。
国家实施许可制度管理的货物,应提供有关证明文件。
出口货物须经生产者或经营者检验合格并加附检验合格证或检测报告;申请重量鉴定的,应加附重量明细单或磅码单。
涉及进出口危险化学品及其包装检验的,仍按现行有关规定执行。
海关需要验核或补充单证材料的,申请人应当及时提交。
三、申请人需要撤销或更改检验检疫申请的,应提供相关情况说明或证明材料,经审核符合要求的,方可办理撤销或更改手续。申请后30日内未配合检验检疫事宜的,作自动撤销申请处理。电子底账数据已被出口报关单核注的,不允许撤销。涉及证单更改或撤销的,申请人应交还原证单。
四、有下列情况之一的,申请人应重新办理检验检疫申请:
(一)超过检验检疫有效期限的。
(二)变更输入国家或地区,并涉及检验检疫要求调整的。
(三)改换包装或重新拼装的。
五、出口货物一般于报关或装运7日前申请检验检疫,对于个别检验检疫周期较长的货物,应留有必要的检验检疫时间。法律、行政法规、海关总署规定另有规定的除外。
六、违反本公告相关规定的,海关依照相关法律、行政法规和规章规定予以处罚。
网址
http://www.customs.gov.cn/customs/302249/302266/302267/6603400/index.html
海关总署公告2025年第139号(关于调整加工贸易限制类商品保证金利率的公告
【发布日期】2025-06-27
【生效日期】2025-08-01
为顺应利率市场化改革,自2025年8月1日起,海关按照规定办理加工贸易限制类商品保证金及利息退还手续时,按照银行同期活期存款利率计算利息。海关总署公告2017年第62号与本公告不一致的,以本公告为准。
网址
http://www.customs.gov.cn/customs/302249/302266/302267/6606668/index.html
海关总署公告2025年第141号(关于公布海关稽查、涉企贸易调查、核查相关法律文书的公告)
【发布日期】2025-06-30
【生效日期】2025-06-30
为进一步规范海关稽查、涉企贸易调查、核查,现将相关法律文书予以公布,自发布之日起执行。本公告所附法律文书与海关总署公告2016年第61号、2024年第64号不一致的,以本公告为准。海关总署公告2018年第195号(关于规范海关核查工作的公告)同时废止。
海关提供了海关稽查、涉企贸易调查法律文书;海关核查法律文书。
网址
http://www.customs.gov.cn/customs/302249/302266/302267/6606678/index.html
商务部公告2025年第12号外商投资企业境内投资信息报告试点
【发布日期】2025-06-25
【生效日期】2025-07-01
为进一步加大吸引外商投资力度,支持外商投资企业扩大境内再投资,根据外商投资法及其实施条例及商务部、市场监管总局令2019年第2号(《外商投资信息报告办法》),经商市场监管总局,现就外商投资企业境内投资信息报告有关事项公告如下:
一、外商投资企业以本企业名义,在中国境内投资设立企业、对被投资企业增资或购买被投资企业投资者股权(不含多层次投资)时,应当依法履行信息报告义务。
二、外商投资企业境内投资信息报告将通过试点方式稳步推进,首批试点地区为江苏、上海、天津、辽宁、河北、湖南、陕西、重庆。登记注册地位于上述试点地区的外商投资企业,实施本公告第一条所列行为时,应通过企业登记系统提交初始、变更报告(外商投资企业境内投资基本情况表,见附件),向商务主管部门报送投资信息。
三、关于外商投资信息报告的其他事项,仍按照《外商投资信息报告办法》及商务部公告2019年第62号(《关于外商投资信息报告有关事项的公告》)执行。
网址
https://www.mofcom.gov.cn/zcfb/blgg/art/2025/art_c95c26d2367b496cb8b0c83008ea443a.html
商务部公告2025年第31号公布对原产于欧盟的进口甲苯胺所适用反倾销措施的期终复审裁定
【发布日期】2025-06-27
【生效日期】2025-06-28
2013年6月27日,商务部发布2013年第44号公告,决定自2013年6月28日起,对原产于欧盟的进口甲苯胺征收反倾销税,税率为19.6%-36.9%,实施期限为5年。2019年6月27日,商务部发布2019年第28号公告,决定对原产于欧盟的进口甲苯胺继续征收反倾销税,实施期限为5年。
根据商务部2021年第3号公告,2020年12月31日英国脱欧过渡期结束后,之前已对欧盟实施的贸易救济措施继续适用于欧盟和英国,实施期限不变;该日期后对欧盟新发起的贸易救济调查及复审案件,不再将英国作为欧盟成员国处理。
2024年6月27日,应中国甲苯胺产业申请,商务部发布2024年第25号公告,决定自2024年6月28日起,对原产于欧盟的进口甲苯胺所适用的反倾销措施进行期终复审调查。申请人未对原产于英国的进口甲苯胺所适用的反倾销措施提起期终复审调查申请,自2024年6月28日起,对原产于英国的进口甲苯胺所适用的反倾销措施到期终止。
商务部对如果终止反倾销措施,原产于欧盟的进口甲苯胺的倾销继续或再度发生的可能性,以及对中国甲苯胺产业的损害继续或再度发生的可能性进行了调查,并依据《中华人民共和国反倾销条例》(以下称《反倾销条例》)第四十八条作出复审裁定(见附件)。现将有关事项公告如下:
一、复审裁定
商务部裁定,如果终止反倾销措施,原产于欧盟的进口甲苯胺对中国的倾销可能继续或再度发生,对中国甲苯胺产业造成的损害可能继续或再度发生。
二、反倾销措施
依据《反倾销条例》第五十条的规定,商务部根据调查结果向国务院关税税则委员会提出继续实施反倾销措施的建议,国务院关税税则委员会根据商务部的建议作出决定,自2025年6月28日起,对原产于欧盟的进口甲苯胺继续征收反倾销税,实施期限为5年。
征收反倾销税的产品范围是原反倾销措施所适用的产品,与商务部2013年第44号公告中的产品范围一致。具体如下:
被调查产品名称:甲苯胺
英文名称:Toluidine
分子式:C7H9N
物理化学特征:外观通常为无色或淡黄色油状液体或无色片状结晶,微溶于水,溶于乙醇、乙醚、稀酸。甲苯胺有邻甲苯胺(o-Toluidine)、间甲苯胺(m-Toluidine)、对甲苯胺(p-Toluidine)三种异构体。
主要用途:甲苯胺通常用作染料、医药、农药的中间体,还可用于彩色显影剂,在分析化学中除作溶剂外也用作矿物折射指数的浸渍液。
该产品归在《中华人民共和国进出口税则》:29214300。该税则号项下甲苯胺以外的其它产品不在本次被调查产品范围之内。
根据商务部2013年第44号公告和2019年第28号公告的规定,对欧盟各公司征收的反倾销税税率如下:
1.朗盛德国有限责任公司 19.6%
(LANXESSDeutschlandGmbH)
2.其他欧盟公司 36.9%
三、征收反倾销税的方法
自2025年6月28日起,进口经营者在进口原产于欧盟的甲苯胺时,应向中华人民共和国海关缴纳相应的反倾销税。反倾销税以海关确定进口货物的计税价格从价计征,计算公式为:反倾销税税额=海关确定进口货物的计税价格×反倾销税税率。进口环节增值税以海关确定进口货物的计税价格加上关税和反倾销税作为计税价格从价计征。
四、行政复议和行政诉讼
根据《反倾销条例》第五十三条的规定,对本复审决定不服的,可以依法申请行政复议,也可以依法向人民法院提起诉讼。
网址
https://www.mofcom.gov.cn/zcfb/blgg/art/2025/art_15979bb6807640369658cda8ecb65
d03.html
商务部公告2025年第33号公布对原产于欧盟、英国、韩国和印度尼西亚的进口不锈钢钢坯和不锈钢热轧板/卷所适用反倾销措施的期终复审裁定
【发布日期】2025-06-30
【生效日期】2025-07-01
2019年7月22日,商务部发布2019年第31号公告,决定自2019年7月23日起对原产于欧盟、日本、韩国和印度尼西亚的进口不锈钢钢坯和不锈钢热轧板/卷征收反倾销税,并接受株式会社POSCO提出的价格承诺。反倾销税率分别为欧盟公司43.0%,日本公司18.1%—29.0%,韩国公司23.1%—103.1%,印度尼西亚公司20.2%。征收反倾销税和价格承诺的实施期限为5年。
2020年11月20日,商务部发布2020年第55号公告,决定对印尼广青镍业有限公司生产的进口不锈钢钢坯和不锈钢热轧板/卷所适用的反倾销措施进行倾销及倾销幅度期间复审。2021年11月18日,应印尼广青镍业有限公司申请,商务部发布2021年第38号公告,终止了该期间复审调查。
2021年1月29日,商务部发布2021年第3号公告。根据该公告,2020年12月31日英国脱欧过渡期结束后,之前已对欧盟实施的贸易救济措施继续适用于欧盟和英国,实施期限不变;该日期后对欧盟新发起的贸易救济调查及复审案件,不再将英国作为欧盟成员国处理。
2023年11月9日,商务部发布2023年第46号公告,决定对原反倾销案件进行再调查,执行世界贸易组织争端解决机构关于“中国—对原产于日本的不锈钢产品反倾销措施”争端案专家组报告的裁决和建议。2024年5月8日,商务部发布2024年第19号公告,裁定继续按照商务部公告2019年第31号实施反倾销措施。
2024年7月22日,应中国不锈钢钢坯和不锈钢热轧板/卷产业申请,商务部发布2024年第30号公告,对原产于欧盟、英国、韩国和印度尼西亚的进口不锈钢钢坯和不锈钢热轧板/卷所适用的反倾销措施进行期终复审调查。
商务部对如果终止反倾销措施,原产于欧盟、英国、韩国和印度尼西亚的进口不锈钢钢坯和不锈钢热轧板/卷倾销继续或再度发生的可能性,以及对中国不锈钢钢坯和不锈钢热轧板/卷产业造成的损害继续或再度发生的可能性进行了调查。根据调查结果,并依据《中华人民共和国反倾销条例》(以下称《反倾销条例》)第四十八条,商务部作出复审裁定(见附件)。现将有关事项公告如下:
一、复审裁定
商务部裁定,如果终止反倾销措施,原产于欧盟、英国、韩国和印度尼西亚的进口不锈钢钢坯和不锈钢热轧板/卷对中国的倾销可能继续或再度发生,对中国不锈钢钢坯和不锈钢热轧板/卷产业造成的损害可能继续或再度发生。
二、反倾销措施
依据《反倾销条例》第五十条的规定,商务部根据调查结果向国务院关税税则委员会提出继续实施反倾销措施的建议。国务院关税税则委员会根据商务部的建议作出决定,自2025年7月1日起,对原产于欧盟、英国、韩国和印度尼西亚的进口不锈钢钢坯和不锈钢热轧板/卷继续征收反倾销税,实施期限为5年。
征收反倾销税的产品范围是原反倾销措施所适用的产品,与商务部2019年第31号公告中的产品范围一致。具体如下:
中文名称:不锈钢钢坯和不锈钢热轧板/卷。
英文名称:StainlessSteelBilletandHot-rolledStainlessSteelPlate(Coil)。
产品描述:不锈钢钢坯和不锈钢热轧板/卷是指除冷轧以外的,按重量计含碳量在1.2%及以下,含铬量在10.5%及以上的合金钢,不论是否含有其他元素。不锈钢钢坯为矩形(正方形除外)截面,或其他不锈钢半制成品。不锈钢热轧板/卷是由不锈钢钢坯经过热轧等工序后制得,呈卷状或板状,不分宽度和厚度。
主要用途:通常有两种用途,一种是作为冷轧不锈钢的原料,经过冷轧工艺处理后制成冷轧不锈钢产品;另一种是作为最终产品直接销售,主要应用于船舶、集装箱、铁路、电力、石油、石化等行业。
该产品归在《中华人民共和国进出口税则》:72189100、72189900、72191100、72191210、72191290、72191312、72191319、72191322、72191329、72191412、72191419、72191422、72191429、72192100、72192200、72192300、72192410、72192420、72192430、72201100、72201200、72223000。税则号72223000项下不锈钢钢坯和不锈钢热轧板/卷以外的其他产品,不在本次征税范围之内。
征收反倾销税的税率与商务部公告2019年第31号公布的规定一致。
对各公司征收的反倾销税税率如下:
欧盟公司:
所有欧盟公司 43.0%
英国公司:
所有英国公司 43.0%
韩国公司:
1.株式会社POSCO 23.1%(POSCO)
2.其他韩国公司 103.1%
印度尼西亚公司:
所有印度尼西亚公司 20.2%
商务部决定对自株式会社POSCO进口的被调查产品继续按照商务部2019年第31号公告执行价格承诺,除非中止或提前终止,价格承诺有效期至本反倾销措施终止之日。在株式会社POSCO价格承诺执行期间,该公司生产的被调查产品以不低于承诺价格向中国出口的不征收反倾销税;如出现违反价格承诺或其他终止价格承诺的情况,则按照该公司的反倾销税税率征收反倾销税。
三、征收反倾销税的方法
自2025年7月1日起,进口经营者在进口原产于欧盟、英国、未接受价格承诺的韩国公司和印度尼西亚的不锈钢钢坯和不锈钢热轧板/卷时,应向中华人民共和国海关缴纳相应的反倾销税。反倾销税以海关确定进口货物的计税价格从价计征,计算公式为:反倾销税税额=海关确定进口货物的计税价格×反倾销税税率。进口环节增值税以海关确定进口货物的计税价格加上关税和反倾销税作为计税价格从价计征。
四、行政复议和行政诉讼
根据《反倾销条例》第五十三条的规定,对本复审决定不服的,可以依法申请行政复议,也可以依法向人民法院提起诉讼。
网址
https://www.mofcom.gov.cn/zcfb/blgg/art/2025/art_034c5c154ff74a6281e9c9ed7ac6e
4f0.html
声明:本公众平台发布内容(文字、图片及影音等素材)部分来源于网络,转载内容不代表本平台观点,如涉及版权请直接与我们联系。

