
为便于大家查询,现将近期取消航班和调整航班的信息收集整理供大家参考:
1,美国联合航空UA:美国往返北京、成都、香港和上海的美联航航班运营情况后,我们决定暂停这些航班,直至 4 月 24 日。
2,加拿大航空AC:加航将暂停2020年1月30日至2020年2月29日之间往返于加拿大至北京、上海之间的国际航班。
3,美国航空AA:达拉斯沃斯堡国际机场、洛杉矶国际机场,到北京首都国际机场、上海浦东国际机场的所有航班,将暂停至2020年4月24日;
达拉斯沃斯堡国际机场到香港国际机场的航班将暂停至2020年4月23日,洛杉矶国际机场到香港国际机场的航班将暂停至2020年4月24日。
4,达美航空DL:暂时停飞2020年2月3日至2020年4月30日期间所有往返中美的直飞航班。达美航空在中国每周运营42个中美航班,包括北京–底特律、北京–西雅图、上海–亚特兰大、上海–底特律、上海–洛杉矶、上海–西雅图之间的每日直飞航班。
5,英国航空BA:往返于伦敦希思罗与北京、上海之间的航班取消期限延长至2020年3月31日(含3月31日),往返于香港的航班未受到影响。
6,法国航空AF:法国航空决定将北京和上海航线暂停服务延长至2020年3月15日。
自2020年3月16日起,根据态势发展变化,法航与荷航将逐渐恢复北京与上海之间的航班运营,届时北京与上海将隔天执飞一个航班。通过这种方式,依据每天运营情况,法航荷航将实现每天均有航班从巴黎或阿姆斯特丹出发连接上海或北京。
自2020年3月29日起,法航荷航航班时刻将恢复正常。
法航武汉航线的服务将暂停至3月28日。
7,德国汉莎集团:汉莎航空LH、瑞士航空LX、奥地利航空OS:往返北京、上海、南京、沈阳和青岛的航班,暂停至3月28日。
8,荷兰皇家航空KL:暂停北京和上海航线将延期至3月15日。 自3月16日起,荷航将恢复飞往北京和上海的航班服务。 这两个城市之间将隔天执飞一个航班,因此荷航提供至少每日一个班次连接阿姆斯特丹和中国大陆。
自3月29日起,荷航将恢复北京和上海航线的每日航班。成都、杭州和厦门航线的服务将暂停至3月28日。
9,芬兰航空AY:芬兰航空将取消2020年3月1日至28日期间飞往北京首都国际机场和上海的航班。此前,芬兰航空曾宣布,将取消3月份南京、北京大兴和广州的航班。芬兰航空还将取消2020年3月1日至3月28日期间飞往香港的每日两班航班中的一班。
10,毛里求斯航空MK:自2020年1月31日起暂停飞往上海的所有航班。毛里求斯航空将从2月4日起暂停MK640/641香港-毛里求斯直飞的往返航班.恢复日期另行通知.
11,北欧航空SK:2.15决定将哥本哈根飞往上海和北京的航班的暂停时间继续延长至2020
年3月28日;从上海和北京飞往哥本哈根的航班则暂停至3月29日。从香港往返的航班将会如期提供服务
12, 乌拉尔航空U6:2.3发布通知,在冬季航期结束前取消飞往中国的航班计划
13,以色列航空LY:2020年1月30日(星期四)宣布将于2020年2月1日至2020年3月25日暂时停止往返于以色列特拉维夫和中国北京的直飞航班服务。
14,土耳其航空TK:2.6日决定暂停运营其飞往北京、广州、上海和西安的航班直至2020年2月底。
15, 俄罗航空斯SU: 2.1日公布,2020年1月31日当地时间17:00 起,将往返中国的航班转至F航站楼。俄航在F航站楼运营的其他国际航班将转移至D,E,C 航站楼。
以下往来中国的航班将转至F航站楼:
SU 200 莫斯科 – 北京
SU 201 北京 - 莫斯科
SU 204 莫斯科 – 北京
SU 205 北京 - 莫斯科
SU 207 莫斯科 – 上海
SU 209 上海市-莫斯科
由南方航空运营的CZ655/656 航班也将从D航站楼转移到F航站楼。从2020年2月1日起, 除了往来莫斯科和北京、莫斯科和上海、莫斯科和广州、莫斯科和香港的定期航班之外,一部分往来俄罗斯联邦和中国之间的,由两国航空公司分别运营的航班(包括商业航班),将被暂停。
Aeroflot 将继续运行路线航班。俄罗斯航空公司将按照以下时间表继续运行其常规航班。
SU 0200 莫斯科 – 北京 11:45 00:30 每天
SU 0204 莫斯科 – 北京 21:10 09:50 每天
SU 0201 北京 – 莫斯科 02:15 05:45 每天
SU 0205 北京 – 莫斯科 11:50 15:10 每天
SU 0206 莫斯科 – 上海 09:05 23:05 每天
SU 0208 莫斯科 – 上海 19:50 09:45 每天
SU 0207 上海 – 莫斯科 01:05 05.50 每天
SU 0209 上海- 莫斯科 11:45 16:45 每天
SU 0220 莫斯科 – 广州 19:3510:10 每天
SU 0221 广州 – 莫斯科 11:50 17:25 每天
SU 0212 莫斯科– 香港 19:25 10:05 每天
SU 0213 香港– 莫斯科 11:55 17:25 每天
*当地时间
16, 大韩航空KE:


17, 国泰航空CX,由2020年1月30日起至3月底,将会逐步减少来往香港及中国内地航班百分之五十或更多的运力。国泰港龙航空已取消于2020年2月2日至3月28日往返杭州丶宁波丶温州丶三亚及海口的航班,即时生效(2月8日往返海口的航班将照常服务)。而往来广州及重庆的航班将于2020年2月5日至3月28日期间暂停服务。
18, 韩国济州航空公司 7C,取消信息如下:


19, 东方航空 MU:暂时停运1月31日~4.29日罗马往返进出港航班
20, 中国国际航空CA:中国大陆至新加坡航线,保留北京到新加坡每天的CA969/970航班,及2020年2月2日至2月29日的CA775/776航班,取消其他北京至新加坡的航班、成都-新家坡航线的航班。
中国大陆至越南航线:将取消2020年2月2日至3月28日北京-胡志明,北京-河内、杭州-芽庄、重庆-芽庄四条航线的航班及3月29日胡志明-北京航班
中国大陆至澳大利亚航线将取消2020年2月3日至3月28日成都-悉尼,及2月5日至2月29日北京-悉尼,北京-墨尔本航线的航班。
中国大陆至意大利航线:将取消2020年月31日-4月29日北京-罗马、北京-米兰、上海浦东-米兰、杭州-罗马四条航线的航班。
中国大陆至蒙古国的航线:将取消2020年2月1日-3月2日北京-乌拉巴托、呼和浩特-乌兰巴托两条航线的航班。
21, 四川航空 3U:



22, 全日空航空 NH:

23,中华航空 CI,华航/华信航空配合主管机关防疫政策,自2月10日起至4月29日止,两岸仅提供北京、上海浦东、上海虹桥、厦门及成都5个航点的部分航班服务,其余航班皆暂时取消。
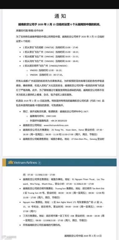
24,越南航空 VN,航班取消通知如下:

25,新加坡航空 SQ,成都、深圳、厦门三个航站将于2020年2月17日至3月28日期间,暂停航班服务。目前,在2020年2月至3月28日期间,我们依然会继续北京、上海每天一班、广州每周一、周三、周五各一班,以及重庆每周一往返新加坡的少量航班服务,以便为有切实出行需求的旅客提供服务。其中取消航班如下:

26,卡塔尔航空 QR,往返中国内地航班暂停运营时间安排(暂定):
-多哈(DOH)-北京(PEK)、上海(PVG)、广州(CAN) 航班:2020年2月3日-2月29日期间暂停运营
-多哈(DOH)-成都(CTU)、重庆(CKG)、杭州(HGH)航班:2020年2月3日-3月31日期间暂停运营
*往返香港(HKG)航班正常运营
27,阿联酋航空 EY, 自2月5日起暂停广州和上海的航班服务
应阿拉伯联合酋长国民航局要求,自2020年2月5日起,阿联酋航空将暂停广州和上海的航班服务,恢复时间将另行通知。
阿联酋航空往返北京的航班将维持正常运营。
28,日本航空 JL:

29,马来西亚航空 MH,
取消了以下航班去香港,巴沙,上海,广州,厦门等航线
A. MH072/073 KUL/HKGVV ETD KUL 0855
DATE : 18/20/27FEB20
05/12/17/19/24MAR20
10/26MAR20
B. MH364/365 KUL/PKXVV ETD KUL 1430
DATE : 19/23FEB20
01/18/22MAR20
C. MH386/387 KUL/PVGVV ETD KUL 1935
DATE : 19/20/23/26FEB20
13/17FEB20
01/08/11/19MAR20
29/30MAR20 25MAR20
D. MH376/377 KUL/CANVV ETD KUL 0925
DATE : 16/18/20/23/25/27FEB20
01/03/05/08/10/12/15/17/19/22/24/26MAR20
29/31MAR20
E. MH390/391 KUL/XMNVV ETD KUL 0930
DATE : 20/22/23/25/27/29FEB20
01MAR20
F. MH318/319 KUL/PKXVV ETD KUL 0040
DATE : 21/25/26/27/28/29FEB20
02/04/06/07/13/23/24/26/27MAR20
G. MH432/433 KUL/HKGVV ETD KUL 1415
DATE : 24FEB20
01/04/07MAR20
H. MH388/389 KUL/PVGVV ETD KUL 0855
DATE : 07MAR20
30,韩亚航空公司 OZ,取消信息如下:






31,深圳航空 ZH,取消公告:


32,埃及航空 MS:

33,新西兰航空NZ :关于上海—奥克兰航线
由于新西兰政府最新宣布的出入境管制,新西兰航空也相应调整航班计划,即日起至2020年3月29日,暂停运营上海奥克兰航线。今天(2月2日)NZ288上海直飞奥克兰是暂停运营前的最后一个航班。原定今晚奥克兰飞往上海的NZ289,以及今后两地之间的航班都将暂停。
34,澳洲航空QF: 自2020年2月9日起暂停往来中国内地航线
• 国际旅行禁令对航班机组人员排班产生影响
• 澳大利亚往返香港的澳航航线维持不变
自2020年2月9日起,至2020年3月29日,澳洲航空将暂停两条直飞中国内地航线,分别为(悉尼往返北京)以及(悉尼往返上海)的航线。
注:以上信息来源于各航司的官网和官微。
仅供大家参考!

业 刘女士
务 座机:010-53269201
联 手机: 13691472657
系 E-mail:fiona.liu@sccbj.com

