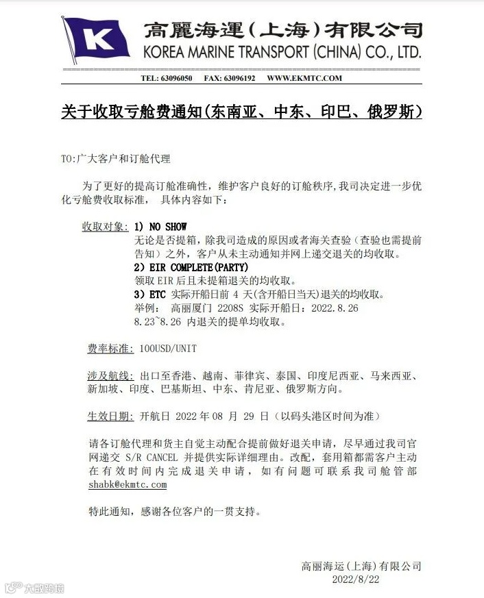
8月22日,高丽海运(KMTC)发布了关于收取亏舱费的通知。通知称,为了更好的提高订舱准确性,维护客户良好的订舱秩序,决定进一步优化亏舱费收取标准, 具体内容如下:
NO SHOW 无论是否提箱,除我司造成的原因或者海关查验(查验也需提前告知)之外,客户从未主动通知并网上递交退关的均收取亏舱费。
EIR COMPLETE(PARTY)领取EIR后且未提箱退关的均收取亏舱费。
ETC实际开船日前4天(含开船日当天)退关的均收取。举例:高丽厦门 2208S 实际开船日:2022.8.26,8.23~8.26内退关的提单均收取亏舱费。
100USD/UNIT
出口至香港、越南、菲律宾、泰国、印度尼西亚、马来西亚、新加坡、印度、巴基斯坦、中东、肯尼亚、俄罗斯方向。
开航日2022年08月29日(以码头港区时间为准)

高丽海运官网通知
另外,8月19日,高丽海运(KMTC)还发布了关于出口漏装操作费费率标准的通知。通知称,由于客户原因导致集装箱未正常配载出运,为便于客户及时妥善处理已进港且均有海关放行记录的集装箱货物尽快安排船期出运,可在有效范围内接受漏装申请,并按以下费率标准收取相关费用。


高丽海运官网通知
(部分内容整编自商务部网站、海运网络等)

