

导读
为平衡美方232措施(即对进口钢铁和铝产品加征关税)对中方造成的利益损失,昨日(4月2日)经国务院批准,国务院关税税则委员会决定对原产于美国的部分进口商品中止关税减让义务,自2018年4月2日起实施。这意味着中国吹响贸易反制措施的号角,中美贸易战摩擦升级。
美中贸易摩擦大有升级之势,受此消息影响,
美股三大指数在4月第一个交易日齐齐大跌。
那么,贸易战一旦持续下去,
对中国产生哪些影响?
从美国此次对中国商品征收关税的产品领域看,有医疗器械、高铁设备、生物医药、新材料、农机装备、工业机器人、信息技术、新能源汽车以及航空设备,基本来自“中国制造2025”产业范围。有分析称白宫的目标是破坏“中国制造2025”计划。那么此次中美贸易战到底会对“中国制造2025”战略、对中国制造业带来什么样的影响?

中美贸易战背后的惊人真相:狙杀“中国制造2025
有观点认为,贸易战其实早已酝酿,而且这只是美国阻遏中国崛起冲刺阶段的“组合拳”之一。去年底,特朗普任内首份《美国国家安全战略报告》将中国明确定位为“战略竞争对手”,大国竞争正是此轮贸易战的大背景。
大致而言,大国竞争包括制度的持续革新能力、持续的坚强领导能力、整体战略的科学制定与贯彻能力、持续的产业升级能力、持续的高科技突进能力、强大而可用敢用的军事实力等。日常而言,科技与产业属于竞争的核心问题。
2008年金融危机之后,美国经济遭遇重创,加上长期依赖金融,制造业外流严重,元气大伤。看下面的统计图,清晰地呈现美国如何从一个制造业大国变成一个服务型国家的。

1990年美国是制造业大国(蓝色部分):

2015年美国的制造业(蓝色部分)已经很少:

相比之下,那个长期位于产业链下游,以加工配套劳动密集型产业为主,充当“世界工厂”的中国,却在不声不响间异军突起。以高铁、核电为代表的中国高端制造,正在抢滩。最近流传一个段子:
遥想一百多年前,皖籍的李鸿章中堂访英,是去欧洲购买船只、大炮和向列强借款。而据传 2015 年 10 月中国国家领导人访英的成果汇报由卡梅伦“中堂”完成:“启禀老佛爷(英国女王),洋人要给我们修铁路……”
中国GDP总量在2008年超越欧洲经济最发达的德国,2010年又超过日本,位居世界第二。自2013年以来,中国连续三年成为全球货物贸易第一大国,2016年以204亿美元之差被美国反超,但2017年中国进出口总额增长14.2%,增幅创6年新高,再次成为世界第一贸易大国。
更让美国苦恼的是,2017年中美贸易总值为3.95万亿元人民币,同比增长15.2%,只占中国进出口总值的14.2%。这意味着美国人在经济上,其实已经丧失了遏制中国崛起的能力。

在制造业方面,中国已成为全球唯一一个横跨高中低端的超级工业大国。据世界银行数据,早在2013年,中国制造业增加值在世界排名第一,占比达到20.8%。其中,有220多种工业品产量居世界第一位,制造业净出口居世界第一位。2016年,中国装备制造业产值更是突破24万亿元,占全球的比重超过1/3,连续7年居世界首位。
为实现从“制造大国”到“制造强国”的转变,2015年,中国出台了《中国制造2025》,明确提出,“以加快新一代信息技术与制造业深度融合为主线”,分“三步走”建设制造强国的战略目标:
第一步,到2025年迈入制造强国行列;
第二步,到2035年我国制造业整体达到世界制造强国阵营中等水平;
第三步,到新中国成立一百年时,我制造业大国地位更加巩固,综合实力进入世界制造强国前列。
这些重点发展发展的领域包括新一代信息技术产业、高档数控机床和机器人、航空航天装备、海洋工程装备及高技术船舶、先进轨道交通装备、节能与新能源汽车、电力装备、农机装备、新材料、生物医药及高性能医疗器械等。

这些高端产业领域会直接挑战包括美国在内的发达国家的利益。美国有25%的波音飞机、17%的汽车、15%的集成电路出口目的地都是中国。中国搞C919大飞机以替代进口,波音公司无疑会受损。
数十年的辛苦劳作与自强不息,从服装鞋帽到高铁电信,再到未来的宇航芯片,中国的血汗钱持续投入到科技研发,美国的尖端制造业优势正加速瓦解,强势追赶的实力必然改变全球力量格局,必然打破西方既得利益。
所以,无论是减税、让制造业回流还是挑起贸易战,对中国科技装备、信息技术产业提高进口关税,在知识产权和技术转让方面频频发难设限。
那么,中美贸易战对中国制造业会带来什么样的影响呢?
中美贸易战对机械制造行业的影响
美对华加收关税对机械行业总体影响:目前来看机械行业受直接影响只有现代铁路(高铁)和工业机器人两大高端技术产业,间接受影响是集装箱行业需求略有下降(受世界贸易增速下行影响)。不排除美对华进一步扩大加税行业范围(低端制造业也加税)的可能。根据中国海关统计署的数据,2016年中国对美国出口行业中机械设备(不含电气设备)占比约为6.4%,在行业中为第六大出口行业,中国向美国出口的机械设备绝大部分为中低端具有成本优势的产品。目前来看美国主要关注中美贸易中强制技术转让和知识产权保护问题,加税行业则主要涉及航空、现代铁路(高铁)、工业机器人、新能源汽车、高科技等高端技术产业。但USTR公布的征税行业定义比较模糊,15天之后公布确定清单,不排除美对华低端制造业也加税的可能。
如果拉开贸易战,中国提高美国机械产品的进口关税,或将加快国产高端装备的进口替代,这也许是国产高端装备发展的契机。经过近二十年的工业化和全球化进程,中国已具有先进制造技术及产业化的基础,并进入工程师红利阶段,50年代苏联人也制裁过中国,但是中国人造出了自己的原子弹、氢弹,建设起中国的重工业体系,为中国日后的重工业化做了准备,中国目前是全球最大的港机、集装箱、船舶、高铁装备、核电装备生产基地,产业变迁不因个人或国家意志为转移。另外,高端装备大部分零部件都是日本和德国进口,例如机器人的减速器、数控机床和机器人的控制系统、高端液压件、高端汽车底盘等,这些受中美贸易战影响较小。当然,中美技术合作、收购美国企业都会受到影响,不利中国制造业的发展。
若美对华扩大加税范围(对低端制造业也加税),则短期对低端制造出口影响较大,也会影响中国出口、投资、收购、技术合作,GDP增速可能下降,因此也可能间接影响其它机械行业。对美国来说,如果失去中国这一全球最大市场也将损失惨重,因此我们认为这种两败俱伤的情况是小概率事件,目前还是谈判和心理战的阶段。80年代美国日本也爆发过贸易战,截至1989年,美国贸易代表总计向日本发起了24例301条款案件调查,使得日本政府做出相应让步,但是80年代后日本在全球制造业的地位反而提升。
1、中美贸易战对机械各子行业的影响分析
1、高铁装备领域:静态看对收入实际影响较小,但拓展美国高铁市场难度加大。根据中国海关总署统计,2017年我国的铁道车辆、轨道装备、信号设备向美国出口额为31.86亿美元,占中国总出口额的29.10%,向美国进口额为0.38亿美元,占中国进口额的4.93%。我国向美国出口近30亿美元的铁道车辆、轨道装备、信号设备有可能要面临25%的关税惩罚。

静态看对收入影响较小。目前我国具有向美国等发达国家出口现代铁路装备的企业不多,基本上仅限于整机厂中国中车(全球最大的轨道交通装备制造企业),各核心部件厂商均以国内市场为主,出口均以被动出口形式存在(配套中车的整车出口)。截止17年前三季度中车海外业务收入130.18亿元,同时中车在手国际业务订单937亿元,其中机车业务244亿元,动车58亿元,客车业务30亿元,货车业务27亿元,城轨与城市基础设施业务532亿元,新产业及其他46亿元,动车占比仅为6.2%。而中车近年来向美国并未向美国出口动车,承接订单主要是地铁车辆和机车类产品,2014年10月中车与美国签订的首份订单--波士顿284辆地铁共5.67亿美元的订单, 2016年中标的美国芝加哥13亿美元地铁车辆订单等等,截止至2017年10月底中车在美国的地铁订单共计1579辆,金额约为31.5亿美元,但未来这些车辆主要由中车在在美国投资兴建的第一个制造基地春田工厂完成,春田工厂于2015年9月正式开工,美国的主要订单均由春田工厂进行组装生产,波士顿284辆地铁将于2018年开始交付,因而“301调查”对中车能造成的实际影响较小。
拓展美国高铁市场难度加大。世界范围内目前生产高铁的国家主要是中国、日本、德国和法国,而我国掌握了隧道技术、轨道技术、桥梁建设等的核心技术,无论是设计速度还是运营里程,我国高铁都已经位于世界前列。但我国和美国在高铁领域的合作一直未有实质落地,美国西部快线高速铁路原计划将是我国在美国建设的第一个高速铁路项目,2015年9月13日与我国与美国西部快线公司(XpressWest)就组建合资公司在美国拉斯韦加斯签署协议,然而2016年6月9号美国西部快线单方面宣告正式终止与中国铁路国际(美国)有限公司为建造美国高速客运铁路而组建合资公司的一切活动,中国国际经济交流中心经济研究部部长徐洪才表示,美企称终止高铁合作项目最主要的原因是美国联邦政府规定高铁必须在美国建造。此后我国也未和美国在高速铁路合作有其他实质合作,此次贸易战若正式开打,则未来我国想开拓美国高铁市场无疑更加障碍重重。
从核心部件进口和技术合作来看,影响较小。根据中车2016年年报的数据,高铁等轨道装备整车中价值量拆分分别为车体33%,转向架9%,牵引系统13%,制动系统20%,网络控制系统9%,空调7%,辅助供电系统5%,其他4%。我国动车制造的技术原始来源于日本、德国和法国,并在对日德法高铁技术平台上不断消化吸收及创新,与美国的技术合作较少。2017年1月我国完全自主研发的中国标准动车组“复兴号”动车组正式获得商业化运营资格,6月26日在京沪线上正式双向首发,目前,复兴号已经在京沪、沪宁、杭深等多条线路投入运营,我国再次成为世界上高铁商业运营速度最高的国家,目前复兴号正在完善产品系列,未来将成为中国向全球输出高铁的唯一标准,因而此次贸易战对我国高铁装备的制造影响较小。
2、工业机器人领域:中国国产本体收入50亿元,出口不足3亿,影响行业收入不足3000万,非常有限。2017年全国工业机器人销量预计达11万台左右(2016年销量8.7万台),约占全球总销量的33%。但是国产机器人销量约4万台,总收入约50亿元,市场占比只有30%左右,特别是高端的,几乎全是进口,机器人四大家族在中国占有率合计超50%。由于技术水平较为落后,中国机器人出口数量很少,只有少量的AGV和四轴坐标机器人出口东南亚等发展中国家,总出口量2017年不足0.5万台,且平均单价低于6万,预计总出口金额在3亿以内,基本没有出口美国,贸易战影响很有限,影响行业收入在3000万以内。但是对中国企业收购美国机器人企业或技术合作,将受到严重影响,尤其是如果中国增加进口零部件的关税,将增加国外工业机器人的进口关税,则国产工业机器人国内占有率将提升,利好行业发展。
3、工程机械:估计行业对美国出口占比小于5%,进口零部件主要来自日本德国,受中美贸易战影响较小。2016年中国对美国出口18亿美元,占所有出口10.8%(第一大出口市场),占中国工程机械行业总产值4.4%。工程机械行业进口零部件主要是挖掘机液压件、泵车底盘,这些主要是进口德国和日本,不受中美贸易战的影响。
三一重工:估计2017年美国收入5亿元,占比小于1.5%,海外主要客户为拉美、印度和东南亚,受到影响较小,三一海外收入中60亿来自德国普茨曼斯特,面向全球销售(主要是欧洲),不受中美贸易战影响;另外没有美国进口零部件,个别出口的用康明斯发动机。徐工机械:2017年出口600万美元,加上集团的挖掘机共2000万美元,出口占比不到1%,主要出口一带一路国家;另外没有美国进口零部件。柳工在北美地区的销售收入占比不到1%。核心零部件恒立液压海外占比30%,大客户卡特占出口30%-40%,估计美国收入占比约10%。艾迪精密海外收入占比约12%,估计美国占比5%左右。高空作业平台行业的浙江鼎力美国收入占比约15%,而且浙江鼎力战略是大力开拓美国市场,可能受到影响较大。杭叉集团海外收入占比17%左右,出口北美和欧洲较多,美国是其第三大市场(3%左右),在美国有一家控股子公司以及多方位布局,也会受到一定影响。安徽合力出口美国的收入占比仅千万之八,大概年1000台左右,影响较小。
而美国的卡特彼勒在亚太地区的收入占比高达20%,受中国市场影响较大,可见工程机械行业美国对中国市场的依赖度更高。在收购方面,中国工程机械行业龙头2011年前后分别做了海外并购,目前产能和技术水平已成熟,大部分企业没有扩张的计划。
4、集装箱板块:中集集团是全球唯一能够提供全系列集装箱产品的供应商,标准干货集装箱和罐式集装箱的产销量保持全球第一,综合占50%左右,胜狮货柜约占20%,新华昌约占8-10%。中集集团北美业务收入占比不足10%,主要是一些基础的设备(低附加值产品),而且这些产品美国已完成产业转移。但是集装箱需求跟进出口贸易等经济环境线性相关,长期市场需求在200万箱/年左右波动,此次贸易战若开打,则会受到一定影响。中集目前盈利能力及前景较好的板块为道路运输车辆业务板块,收入占比约为25%(绝对额约近200亿人民币),在海外主推厢式车、骨架车和冷藏车三大产品组合,全球占10%左右,2015年美国市场占有率排名第五,主要是公路物流为主。从该块业务收入结构来看,北美市场占26%、欧洲13.5%、新兴市场8.3%,中国收入54% ;但净利分别是贡献41%、6.8%、 7.1%、45%。美国目前只做了挂车,但订单增长较明显,而且公司也有明确增加产品系列的安排。虽然中集遵循本地化企业的市场开拓思路,拥有全球工厂,在美国有2个工厂,国内先生产出6大块零件,然后运输到北美工厂进行安装并销售,但北美市场的道路车辆业务盈利能力较好,贸易战开打对中集该块业务利润会造成一定影响。
5、纺服机械:卓郎智能主要以亚欧为主要市场(两者合计90%),美国占比约4%左右;杰克股份主要市场是发展中国家,美国占比在5%以下,纺织机械出口多面向发展中国家,出口到美国不多,卓郎智能的纺机有部分出口到美国,但从该公司了解到,受到影响较小。
6、3C自动化装备:对国内企业应该是利好。
机械公司中,为下游电子行业提供设备的主要有两类公司,一类是为智能手机等消费电子生产企业提供设备的公司,有显示面板模组、检测领域的智云股份、联得装备、精测电子,玻璃加工领域的华东重机、智慧松德、田中精机等;还有一类是为半导体芯片生产企业提供设备的公司,如至纯科技、长川科技等。
对于消费电子设备公司,影响可能较大的是苹果产业链,大部分iPhone手机的零部件生产及组装在中国完成,但目前来看对苹果产业链,特别是中游的设备公司影响应该不大。一方面,目前对于iPhone是否属于进口产品还未确定,中国苹果收入占比较高的企业,直接出货方是富士康等组装厂商,富士康组装成产品后销售给苹果。如果对成品征税,对苹果的利润率或份额会造成影响。另一方面,中国企业只赚取少量加工与组装费以及部分零部件供应,而美国从设计、营销等环节获利巨大。一台iPhone X的零部件合计成本约为370美元,在中国大陆实现的增值仅占成本的3%-6%,不足30美元。
机械行业中几个3C设备公司中,精测电子的主要客户是京东方,现阶段与苹果关系很小,智云股份、联得装备主要是通过台湾的GIS、TPK进入苹果,应不受影响。而华东重机、智慧松德尚未进入苹果产业链,田中精机主要是通过立讯精密提供绕线设备,但目前只有田中能够提供相关设备。所以,整体来看,贸易战对苹果产业链影响应该较小,对于中游的设备企业,就更加有限了。
集成电路进口或受影响,对设备公司基本无影响。2017年,中国集成电路进口金额达2601.4亿美元,其中近50%来自美国,若贸易战开打,集成电路行业可能会受到影响。对于半导体(集成电路)设备公司,至纯、长川的主要客户还是以中芯为代表的国内半导体公司,若未来由于贸易战芯片进口受影响,则会倒逼国内半导体企业加快投产步伐,加快设备进口替代节奏,对于国内设备企业来说应该是利好。
7、手工具:巨星科技比较依赖美国,美国收入占比估计在60%-70%,受到一定影响,但巨星的手工具和美国企业是错位竞争,应该不在制裁范围之内,汇率波动的影响更大。
8、油气装备:杰瑞股份受到一定影响,主要海外市场包括俄罗斯、中东以及美国,2015年美国市场收入占总收入比例约2%,2016年估计约为10%左右。2016年3月杰瑞股份因违反出口管理法规,被美国商业部列为制裁对象,随后美国可能故技重施对杰瑞股份多方面调查。杰瑞一些零部件进口来自于美国。另外美国页岩气技术全球领先,未来技术合作可能会受到影响。
2、相关公司收入影响测算及子行业零部件进口情况

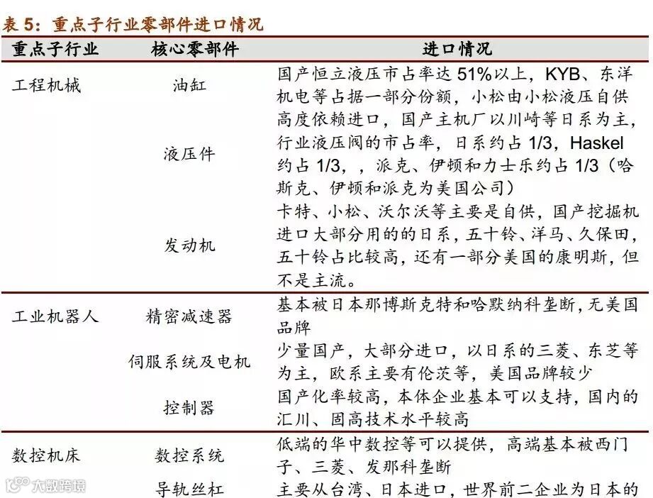
重点子行业美国零部件进口情况:重点子行业进口方面,除了工程机械液压件领域,美国的派克、哈斯克、伊顿占有一定市场份额外,在工业机器人、数控机床等领域,美国品牌的进口零部件非常少。

3、附表:历史回溯及条款细则


小 结
特朗普此次挑起中美贸易战,直接目的在于以中美贸易严重失衡迫使中国进一步对美开放市场,深层次目的在于试图重演1980年代美日贸易战以遏制中国复兴,同时在11月美国国会中期选举前拉票。中美贸易严重失衡责任不在中国,主要原因在于美元国际储备货币地位、美国过度消费的低储蓄模式、全球价值链分工以及美国对华高新技术出口限制等。
中美贸易战短期未必全面开打,但如果双方管理不当,有可能逐步升级。如果中美贸易战全面升级,对中国高端制造发展及经济增长将产生不利影响,但同时也将势必增加美国民众生活成本,推升通胀,制约消费,给全球经济复苏蒙上阴影。
中国的应对选项包括:精准还击美国农产品、汽车、飞机等,以打促和;联合欧盟、亚洲、非洲等其他国家和地区,扩大“一带一路”;汇率贬值;抛售美债;限制美国企业投资;制定新的立国战略等。外部霸权是内部实力的延伸,中美贸易战,我方最好的应对是以更大决心更大勇气推动新一轮改革开放,坚定不移。
在跨越“中等收入陷阱”初露曙光之际,中国再度面临“修昔底德陷阱”。中美贸易战拉开了全球领导权更迭的序幕,如能成功推动新一轮改革开放将奠定未来内圣外王的基础。
来源:网络


