大家好,2018年6月22日,海关发布了2018年60号公告,对报关单填制规范做了重大调整。云通关当时陪伴大家平稳过渡至8月1日关检融合,系统顺利改版对接!昨日,海关又发布了2019年18号公告,宣布报关填制规范再做调整!才时隔半年,海关这次做了哪些改动?为何要做如下改动?我们一起来看看:
一.增加了“免税品”的规定

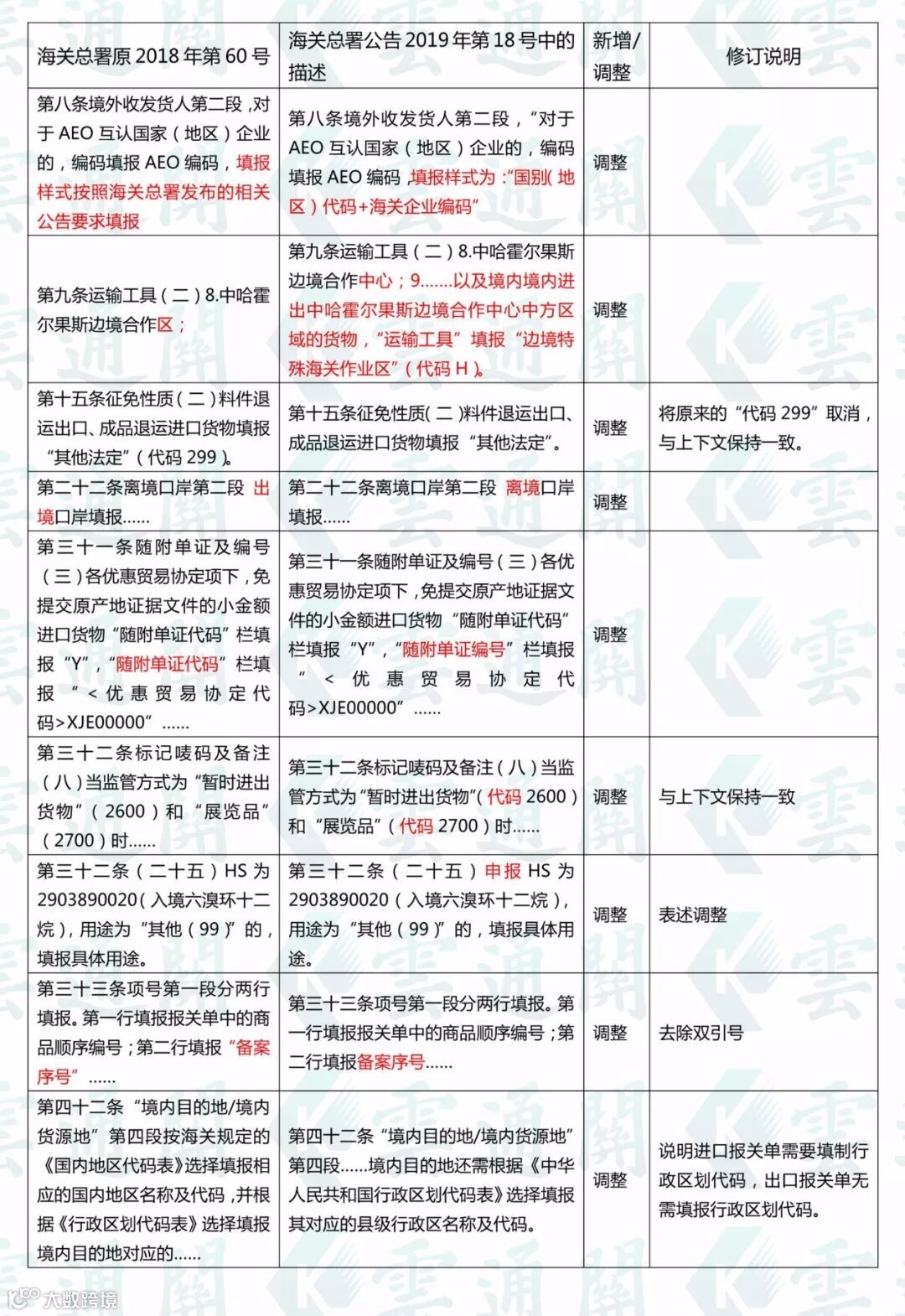
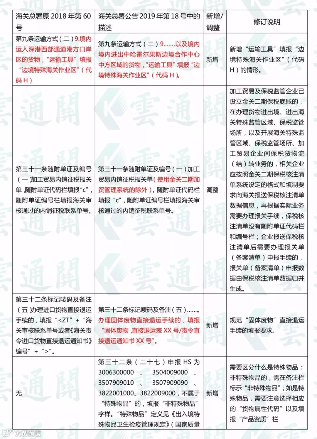
二.对原公告文字描述的修定

三.规范申报的重新界定



其中,对大家影响最大的,还是商品编码,它又双叕变回十位啦!!另外,法检单证在备注栏须注明“应检商品”字样。
2月1日起18号公告正式实施,我们会一如既往地陪伴大家平稳过渡!
地址:上海市静安区共和新路2993号和源中环企业广场311室
这里“阅读原文”,查看更多


