获悉,在国务院关于取消和下放一批行政许可事项的决定的减负大背景下,无船承运人近日终于迎来重大利好!
根据交通运输主管部门最新出台的规定:
1,无船承运业务审批取消,将改为备案制,
2,无船承运业务今后将只进行备案业务办理,
3,取消无船承运人保证金或保证金保险制度!

搜航最新获悉!国务院决定取消25项行政许可事项(其中物流相关10项),下放6项行政许可事项的管理层级(其中物流相关1项)。
其中涉及船运相关事项8项,涉及道路运输3项,涉及国际运输3项。


取消的“物流相关”行政许可事项
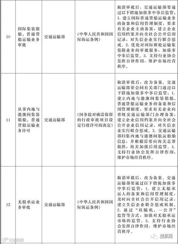
一、国际集装箱船、普通货船运输业务审批
取消审批后,交通运输部要通过以下措施加强事中事后监管:
1、建立国际普通货船运输业务的备案和信用管理制度,要求有关企业主动备案,建立企业信用档案并向全社会公开信用记录,对失信企业实行联合惩戒。
2、优化对国际班轮运输集装箱业务的审批服务,加强事中事后监管。
3、支持行业协会发挥自律作用,维护市场经营秩序。
二、从事内地与港澳间集装箱船、普通货船运输业务许可
取消审批后,改为备案。交通运输部要会同有关部门通过以下措施加强事中事后监管:
1、建立内地与港澳间集装箱船、普通货船运输业务的备案和信用管理制度,要求有关企业向省级交通运输部门办理备案,建立企业信用档案并向全社会公开企业信用记录,对失信企业实行联合惩戒。
2、交通运输部归集内地与港澳间航运船舶信息,并根据需要向海关总署提供,海关加强后续监督。
3、支持行业协会发挥自律作用,维护市场经营秩序。
三、无船承运业务审批
1.无船承运业务今后将只进行备案业务办理,取消保证金或保证金保险制度,
2.备案信息包括公司名称、注册地、法人代表、和联系方式
3.无船承运企业还应按相关要求在中华航运网进行运价备案,相关备案操作和要求不变。
4.交通运输部将于近期集中办理无船承运保证金退还工作,各无船承运业务企业及时关注交通运输部无船承运保证金退还工作的相关通知,办规定申报退还无船承运保证金。
5.无船承运业务经营者名单请在交通运输部网站或广东省港航行政管理综合业务系统中查询、下载。
四、国际船舶保安证书核发
取消审批后,由第三方船舶检验机构签发《国际船舶保安证书》。交通运输部要通过以下措施优化服务、加强事中事后监管:
1、指导和监督第三方船舶检验机构完善工作流程、提高服务水平,优化对国际船舶保安计划的技术审核和证书签发工作。
2、交通运输部门对船舶进行安全检查时,加强对船舶保安体系执行情况和船舶保安证书有效性的监督检查。
五、船员服务簿签发
取消审批后,对通过船员适任证书核发审查的船员直接发放《船员服务簿》。交通运输部要通过以下措施优化服务、加强事中事后监管:
1、将厨师、服务员等不参加航行值班的船员纳入船员适任证书核发申请人员范围,并优化服务,方便船员办事。
2、新的《船员服务簿》作为船员个人持有的法定文书,主要承担船员档案功能,记录船员履职情况。
六、国际道路货物运输许可
取消审批后,改为备案。交通运输部门要会同有关部门通过以下措施加强事中事后监管:
1、加强双、多边国际道路运输协定的制定修订工作,完善“一带一路”沿线国家协定体系,明确国际道路货物运输相关要求。
2、加强相关标准制定修订工作,对接“一带一路”沿线国家(地区)技术标准,加快健全国际道路货物运输标准体系。
3、加强与海关、边检、交管等的信息共享和联合监管,加强对有关车辆的静态管理和动态监控。
4、加强信用监管,落实企业主体责任,建立违法失信企业推出机制。
七、道路货物运输站(场)经营许可
取消审批后,交通运输部要制定道路货物运输站(场)相关标准,指导、督促地方交通运输部门通过以下措施加强事中事后监管:
1、加强对道路货物运输站(场)及入驻企业的安全监管,督促企业履行安全生产主体责任。
2、实施道路货物运输站(场)相关标准,推动站(场)建设运营标准化。
3、加强信用监督,建立健全道路货物运输企业及从业人员的诚信考核制度。
取消审批后,海关总署及各直属海关要通过以下措施加强事中事后监管:
1、通过进出境运输工具(水运)管理系统对往来香港、澳门进行货物运输的船舶进行管理,及时、准确掌握有关情况,实施有效监管。
2、加强与交通运输等部门的信息共享。
九、长江驳运船舶转运海关监管的进出口货物审批
取消审批后,改为备案。海关总署及各直属海关要通过以下措施加强事中事后监管:
1、建立备案制度,要求转运海关监管进出口货物的长江驳运船舶通过有关信息系统主动进行备案,及时、准确掌握有关情况,实施有效监管。
2、加强与交通运输等部门的信息共享。
十、承运境内海关监管货物的运输企业、车辆注册
取消审批后,改为备案。海关总署及各直属海关要通过以下措施加强事中事后监管:
1、建立备案制度,要求承运境内海关监管货物的运输企业、车辆通过有关信息系统主动进行备案,及时、准确掌握有关情况,实施有效监管。
2、加强与交通运输等部门的信息共享。
下放管理层级的“物流相关”行政许可事项:
一、从事内地与港澳间客船(含客滚船、客货船等),散装液体危险品船运输业务许可(交通运输部下放至省级交通运输部门)
下放后,交通运输部门要会同有关部门通过以下措施加强事中事后监管:
1、完善内地与港澳间海上运输管理制度,明确省级交通运输部门的管理职责和要求。
2、通过“双随机、一公开”监管,加强执法监督,依法处罚违法行为。
3、加强信用监管,向全社会公开企业失信记录,并实行联合惩戒。
4、交通运输部对省级交通运输部门履职情况开展监督检查,及时纠正问题。
5、交通运输部归集内地与港澳间航运船舶信息,并根据需要向海关总署提供,海关加强后续监管。





地址:上海市静安区共和新路2993号和源中环企业广场311室
这里“阅读原文”,查看更多



