继各国入境管制和对中国船舶加强停靠限制之后,印度大幅上调关税,印尼、约旦、俄罗斯暂停进口部分中国商品,越南发出暂缓货物清关提醒!请各位外贸、货代相互转告,早做安排!
印度大幅提高进口关税
印度政府财政部长尼马拉·西哈拉曼(Nirmala Sitharaman)在其2020-21年政府预算中宣布,上调家具、鞋类、家电、手机零配件、玩具等产品的进口关税,并进一步修订关税法(Section 28DA)有关反倾销及相关措施规定以限制进口!
具体上调进口关税的产品包括:
*鞋类关税从25%提高到35%;
*玩具关税从20%提升到了60%;
*座椅、灯具和床垫等家具的税率将从20%上调至25%;
*风扇、食物研磨机/搅拌器、剃须刀、热水器、烤箱、烤面包机、咖啡机、加热器和熨斗等电器以及文件柜和纸盘等固定物品的关税从10%增加到20%;
*商用冰箱的关税从7.5%提高到15%;
*冰箱和空调压缩机的关税从10%提高到12.5%;
*铁路运输风扇的关税从7.5%提高到10%;
*焊接和等离子切割机的关税从7.5%提高到10%;
*电动汽车方面,进口完全建成的电动公交车和电动卡车的关税从25%提高到40%,公共汽车、卡车和两轮车的半成品关税从15%提高到25%,乘用车和三轮车的关税从15%提高到30%,所有电动汽车的进口套件(零部件进口到印度再进行组装),关税从10%提高到15%;
*去壳核桃的关税将从30%提高到100%。
关税调整文件截图▼

印度政府称,新的税收符合总理纳伦德拉·莫迪旨在促进国内工业发展的“印度制造”计划。
此外,印度2020年政府预算于关税法中新增1章,针对FTA原产地查核订定将更严格规范。印度政府还进一步修订关税法(Section 28DA)中有关反倾销及防卫措施规定以限制进口,而目前印度对华反倾销调查数量仅次于美国,位居全球第二。
约旦暂停进口中国动植物产品
2月2日约旦当局宣布:为了防止新型冠状病毒在约旦传播,暂停进口中国动植物产品。有关进口许可证已经暂停发放,直到另行通知。
该部许可证司司长卡里姆·胡萨米(Karim Al-Hussami)表示,此举是为了防止新型冠状病毒在约旦传播,农业部该将在“未来期间”对该决定进行重新审查。
印尼暂停进口中国食品与饮料类商品
印尼对船舶的疫情防控措施升级更新,将导致船期可能延误1-2天。此外,印尼将暂停进口中国食品与饮料类商品,以防新冠病毒传播。

俄罗斯暂停进口中国蔬菜水果
俄罗斯最大超市Magnit宣布,暂停从中国进口蔬菜和水果。
越南发出暂缓货物清关提醒
越南海防港此前通报,从中国进口的货柜需要经过约14天的武汉新型肺炎病毒检疫后,才能允许报关进口至越南,而这14天的检疫期不会列入Free time的计算。
越南友谊口岸也发出暂缓货物清关提醒:因防控新型冠状病毒感染的肺炎疫情工作需要,2月3日晚越南同登-谅山口岸经济区管委会正式通报,2020年2月4日起越南友谊口岸暂缓办理货物清关手续。
这些出入境航班取消或停飞
(更新至2.5日)
➜美国联合航空:自2月6日至3月28日期间,除每日1班旧金山-香港外,所有中美航线暂停运营。2月6日(不含)前继续运营部分中美航线。
➜加拿大航空:每周有33个航班飞往中国的加拿大航空(Air Canada)已经取消了1月30日-2月29日所有直飞北京和上海的航班。
➜美国航空:1月31日10:30AM CST宣布即刻起至3月28日期间,所有中国内地航线暂停运营。
➜达美航空:将在2月6日至4月30日期间暂停运营所有中国内地航线。
➜英国航空:英国航空公司1月28日宣布,将暂停所有提供前往或来自中国大陆的航班服务,恢复日期另行通知。
➜法国航空:法国航空Air France从1月31日起停飞航班至2月9日。
➜德国汉莎集团:汉莎航空、瑞士航空和奥地利航空:飞往中国内地航点(北京、上海)的航班取消延迟至2月29日。飞往中国内地航班(南京、沈阳、青岛)的航班取消延迟至3月28日,往来香港的航班不受影响。
➜荷兰皇家航空:暂停所有航班至2月9日。
➜芬兰航空:2月6日-29日停航所有中国内地航点。2月5日至3月29日取消飞往北京大兴及广州航班,2月8日至3月29日取消南京航班。1月31日至2月9日期间不接受中国航线预订。
➜ 毛里求斯航空: 1月31日起暂停飞往上海的所有航班。
➜北欧航空:自1月31日起暂停北京和上海往返欧洲航线,以上航线将停航到2月9日。
➜阿塞拜疆航空:取消2月开始所有来往北京航班。
➜阿斯塔纳航空:取消所有哈萨克斯坦往返中国航班。
➜乌拉尔航空:取消所有往返中国航班。
➜西班牙伊比利亚航空:自2020年1月31日起,暂停飞往上海的航班,直到2月结束为止。
➜以色列航空:于2020年2月1日至3月25日暂时停止往返于以色列特拉维夫和中国北京的直飞航班服务。
➜土耳其航空:暂停往来于上海、广州、北京、西安航班直至2月9日。
➜维珍航空:暂停往来于上海和伦敦航班。
➜ 俄罗斯宣布暂停中俄之间航班运营,但保留俄罗斯航空莫斯科-北京、上海、广州、香港航线,这些航班自1月31日下午17时起统一调整至谢列梅捷沃国际机场F航站楼执行。中国南方航空CZ655/6航班也调整至F航站楼。中方航司执行的航班目前继续运营。
➜ 意大利在确诊两例新冠肺炎病例后,宣布暂停所有往来中国内地的航班,中国航司及意大利包机公司Neos的中意之间直飞航班将受到影响。
➜ 波兰航空:暂停运营中国航线(北京大兴、北京首都)至2月9日。
➜澳门航空:取消100个到中国大陆航班只到2月1日。
➜大韩航空:2月2日至22日期间,仁川=黄山、张家界、长沙、昆明、青岛KE845/6、北京KE859/60,釜山=南京、北京暂时停飞。釜山=青岛、上海浦东由每周7班减为每周一、三、五、日飞航,济州=北京由每周7班减为每周二、四、六飞航。2月11日至22日期间,暂时停飞仁川=沈阳。武汉航线停飞至3月27日。其余航班/航线暂时不受影响。
➜ 印度航空:将在1月31日至2月14日期间暂停终止印度往返于中国上海航班。
➜Indigo:将从2月1日至2月20日停飞班加罗尔至香港往返航班,及2月1日至2月20日停飞德里至成都往返航班。
➜印尼狮航:印尼狮航Lion Air从2月1日开始停飞中国。➜韩亚旗下低成本航空首尔航空:取消所有中国航班。
➜捷星航空:将从本周五(1月31日)起,暂停往返中国合肥、贵阳及徐州这三个城市的航班。
➜酷航:1月29日宣布,所有往返新加坡和武汉的航班,将继续停飞,直至三月底。
➜Myanmar National Airlines、Air KBZ、Myanmar Airways International:从2月1日开始停飞中国。
➜国泰航空:国泰航空已停飞所有武汉香港往返的航班。从1月30日起至3月底,将减少50%大陆往返的航班,并对所有往返内地的航班发出了机舱服务调整提示,毛巾毯子等个人物品暂停供应。
➜济州航空:取消1月29日和1月30日釜山到张家界航班。
➜东方航空:取消1月31日至4月29日期间,罗马至上海往返东航实际执飞航班。自2020年2月2日(含)至3月28日(含)取消新加坡至中国(上海/长春/杭州/泉州/长沙/烟台/昆明)往返东航实际承运航班。
➜中国国际航空:暂停运营2020年1月31日至4月29日的意大利航线,具体包括北京—罗马、北京—米兰、上海浦东—米兰、杭州—罗马四条航线的航班。暂停运营2020年2月1日至3月2日的蒙古航线,具体包括北京—乌兰巴托、呼和浩特—乌兰巴托两条航线的航班。将保留北京-新加坡每天的CA969/970航班,取消2020年2月2日至2月29日的北京-新加坡航线其他航班、成都-新加坡航线的航班。取消2020年2月2日至3月28日的北京-胡志明、北京—河内、杭州—芽庄、重庆—芽庄四条航线的航班及3月29日胡志明-北京航班。取消2020年2月3日至3月28日的成都-悉尼,及2月5日至2月29日北京-悉尼、北京-墨尔本航线航班。
➜南方航空:2月6日至2月29日北京至伊斯坦布尔航班取消、2月11日-3月28日,北京阿姆保留周2357,取消周146;广州-阿姆保留周146,取消周2357。澳洲航线调减如下:2月11日-3月28日,只保留每日一班CZ325/6广州-悉尼和一班CZ321/344广州-墨尔本。北美航线调减如下:2月11日-3月28日,CZ327/8广州-洛杉矶取消周246,保留周1357;CZ329/330广州-温哥华取消周4,保留周1367;CZ377/8广州-温哥华-墨西哥城全部取消;CZ399/300广州-纽约取消1357,保留周246。
➜四川航空:取消从2月9日到3月2日部分国际航班。
➜中华航空:取消从2月8日和2月9日上海航班和1月31日香港飞高雄航班。
➜越南航空:取消2020年2月8日至3月31日期间的北京往返河内航班,航班号为VN513/VN512,运营时间为每周三及周六。
➜新加坡航空:2020年2月起取消部分新加坡往返大陆航班。
➜阿提哈德航空:将暂时取消北京-名古屋的第五航权航段。2月5日起到2月10日取消飞上海和成都航班。
➜越捷航空:自2月1日暂停所有中国内地航线,直至另行通知。
➜卡塔尔航空:自2月3日起暂停所有多哈往返中国大陆6个城市(北京、成都、重庆、广州、杭州、上海)的直飞商业航班。
➜阿联酋航空:2月5日起取消除飞北京的所有航班。至少提早8小时以上到机场EK柜台体检。
➜日本航空:自2020年2月17日到3月28日起暂停部分航班,部分路线减少航班。北京线:JL020、JL025、JL869、JL860停航上海线:JL873、JL872、JL877、JL874、JL879、JL876、JL883、JL884、JL897、JL898停航广州大连线:JL087、JL088、JL827、JL828减少到每周四班
➜坦桑尼亚航空:取消所有往返中国航班。
➜埃及航空:取消所有往返中国航班。
➜肯尼亚航空:即日起暂停飞往中国内地(广州)的航班。
➜皇家摩洛哥航空:1月31日至2月29日期间暂停飞往中国内地(北京)的航班,该航线于1月16日开通。
➜卢旺达航空:暂停中国内地航线(广州)直至另行通知为止,将于2月底重新评估情况。
➜新西兰航空:2月18日至3月31日期间将唯一中国内地航线新西兰-上海浦东从每日一班减少至每周4班。
➜捷星太平洋:2月6日起暂停运营中国航线(广州、香港)。
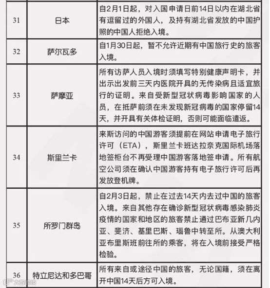
各国入境规定
☆韩国:在韩国转机的所有中国籍旅客(香港、澳门除外)必须持有韩国签证,如无韩国签证,始发站不能办理值机手续,上述规定立即执行。
截止到2月4日6点10分国家移民管理局整理的有关国家入境管制措施提醒










转自:运去哪
尊重原创,图片源于网络,如侵权,联络删除。喜欢文章请点赞,如果觉得哪里写的不好,请留言,会改正。
门到门整体物流方案提供商,
天下没有难运的货物。
道裕网
门到门整体物流方案提供商
天下没有难运的货物
长按二维码 关注道裕网
http://www.dylco.cn
这里“阅读原文”,查看更多


