印度加尔各答港:必须接受为期14天的隔离检疫
印度加尔各答港(Kolkata port)相关部门发布最新防疫指示,所有上一站停靠港为中国、意大利、伊朗、韩国、法国、西班牙、德国、阿联酋、卡塔尔、阿曼和科威特的船只,必须接受为期14天的隔离检疫(从离开最后靠泊港开始计算)后,才可以停靠加尔各答港进行作业。这一指示措施有效期至2020年3月31日,并在随后进行审核考量。

印度PARADIP和MUMBAI:外国船舶,必须进行14天的隔离之后才能被允许入港
昨日,中国船东收到印度船舶代理的通知,从疫区到访印度PARADIP(帕拉迪布港)和MUMBAI(孟买港)的外国船舶,必须进行14天的隔离之后才能被允许入港,14天的隔离时间是从上一个港口离港开始算起。
比如从中国抵达印度港口的船舶,到达印度需要12天的时间,那么必须再在印度港口等待2天的时间之后,确保船上人员没有任何发热等情况,才能被允许办理入港手续 。
印度其他港口预计也将陆续实施这项规定。港口相关信息如果有任何变化,将会另行通知。

下列情况下,船舶将在锚地进行检疫:
直接或者间接来自中国、韩国、日本、伊朗、意大利、中国香港、中国澳门、越南、马来西亚、印度尼西亚、泰国、中国台湾、阿联酋、卡塔尔、阿曼、科威特、菲律宾和新加坡(如果碰到货物运输)的船舶将在锚地接受检疫,直到离开上述国家的港口14天为止;
任何新换的船员,在过去一个月内曾经到过上述国家,则该船将在新船员上船14天后,接受检疫;
任何船上的任何船员如果出现covid-19的症状(包括发烧,咳嗽,呼吸系统问题等) ,船只将被隔离,DMO/PHO将会对船只决定进一步的行动。
印度官员3月9日表示,考虑到新型冠状病毒在全球蔓延的趋势,印度所有港口禁止所有外国邮轮停靠入境。
印媒报道称,MSC地中海邮轮公司“抒情号”(MSC Lirica)邮轮上周六在印度南部芒格洛尔港口寻求上岸被印度拒绝。芒格洛尔港口在一份声明中说:“鉴于新型冠状病毒的威胁,中央政府决定即日起至3月31日,不允许任何外国邮轮在印度港口停靠。”
Please note that Argentine National Government have declared a compulsory quarantine for the whole population as from March 20/0000 until March 31/2400 hs in order to stop Coronavirus from spreading further.
请注意,阿根廷国家政府已宣布从3月20日/0000至3月31日/2400小时对全体居民实施强制性检疫,以防止冠状病毒进一步传播。
As per An initial assessment of the decree, point 15 allows urgent foreign trade operations to continue. Having said that, all terminals will discontinue operations tonight at 20/0000 hs. The port´s chamber has scheduled a meeting tomorrow in order to see how this situation impacts our sector and which measures will be taken.


越南海关关闭柬越两国边境,司机需要隔离14天才可以回去越南,现在所有柜子都要走西港,不过坏消息是已有货代表示西港也开始塞港了。另外,面对疫情的复杂形势,越南政府决定从2020年3月18日0时起对所有来自东盟的公民及外国人,入境前14天在东盟或路过东盟各国的人士入境越南将进行集中隔离14天。

意大利、丹麦、法国港口正常运转!
陆运开始拥堵
多个欧洲国家都强调,国际货运活动将继续进行。中远海发布公告:
由于防疫措施目前主要影响客运和部分公路运输,虽然国际货运收到一定影响将继续进行,但陆运物流企业,受到的影响就大了。德国和波兰的连接的高速公路已经拥堵不堪,堵塞长度经达到60公里。

疫情当下,欧洲国家已全部沦陷,多国不断封锁边境,欧洲境内公路运输将承压,此举将对中欧班列在欧洲站到门派送带来较大的影响、货物发运带来很大的困难!目前欧洲边境开始排队的国家有:德国-波兰、奥地利-匈牙利、白俄罗斯-波兰...随着疫情的发展,将有更多的欧洲国家边境会相继出现拥堵。
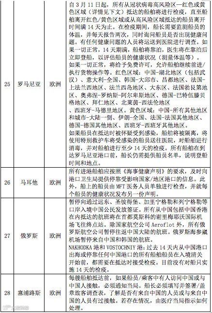
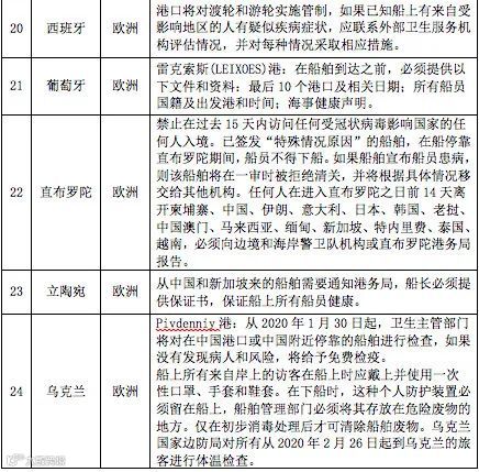
更多国家对中国船舶或船员的要求更新如下:
针对即将挂靠有限制措施的港口的船舶,我们建议船东注意以下预防措施:
挂靠其港口之前,务必及时与当地代理联系并提前了解其港口当局最新的政策与信息。
根据目前爆发的疫情,船舶难免会因此导致船舶滞留或延误航期。为此船东在订立租船合约时,可以考虑将因传染病引起的船舶滞留或延误航期并入租约免责条款,以防后续因此产生纠纷。
如果出现因疫情原因引起船舶滞留或延误航期产生租约纠纷的,要及时向PNI,保赔协会报案,以便协会及时安排专业人士介入该案。
另外我们建议租家货主在谈合同时注意以下条款:
10.在履行承租人的航程指令时,执行船舶在出现发烧和/或传染病和/或传染病流行的港口停靠后,船长和/或船员出现发烧和/或流行病的情况,由此情况引起的任何延误,租家概不负责。
凡因新型冠状病毒疫情的影响所产生的检验检疫均不算入装卸时间。
船公司应保证承运船舶抵达卸货港的前14天内没有出入过疫情国家,并保证在抵达卸货港后严格按照卸货港要求工作并提供相关材料(如需),由此引起的时间损失均由船东负责。
我们觉得:我们防疫的主要对象是人,目前针对人员上下的管控措施再怎么严厉都情有可原,若将货轮硬隔离在海上14天,一是没有现实的必要,缺乏科学依据;二是会造成港口生产失序,复工复产形同虚言;三是对船员管理、物料补给带来新的挑战!
我们呼吁针对船舶政策的出台:不光光需政府要员、更需要要经防疫专家、航海专家、港航人士的集体研商。
已经确认!暂停所有航班、关闭海陆边境口岸、货运航班、靠港装卸货物须审批、暂停入境签证
客麦隆
关闭喀麦隆海陆空的各口岸,暂停所有国际客运航班。货运航班和运载生活必需品和材料的货船仍可入境,但停留时间将缩短及受到监控。
意愿回国的喀麦隆公民必须先联系各国领事馆。
喀麦隆各机场将暂停办理入境签证业务。
苏丹宣布全境进入卫生紧急状态
当地时间16日,在苏丹联合主权委员会主席布尔汉当天主持召开的会议上,苏丹安全与防卫委员会宣布苏丹全境进入卫生紧急状态。苏丹防控新冠肺炎疫情扩散高级委员会宣布,苏丹关闭所有机场、海陆边境口岸,但不影响涉及人道主义和技术支持以及定期货运的航班。
老挝
临时关闭全国范围内的地方口岸和传统口岸,加强国际口岸在检测设备、人员方面的配备,严格筛查入境人员,符合防疫标准者方得出入老挝;
暂停发放包括电子签证、旅游签证在内的落地签30天。已经获得入境老挝签证者,需持有身体健康证明以及近14天以来的活动记录证明方得入境。对于免签国家亦暂停实施,直至老挝政府再行商议;
全国范围内托儿所、幼儿园、小学、中学、大学以及公立或私营的各类学院暂停授课直至疫情好转。同时,与各院校加紧研究、商讨远程教学方案;
从出现疫情国家回来的人需要进行至少14天的自我隔离,如有发烧症状需立即就医检查并报备有关部门;
希腊
希腊暂时关闭与土耳其陆路边境口岸。
埃及

路透社及《今日埃及》等多家埃及媒体消息,埃及总理马德布利周一宣布,出于防控新冠病毒肺炎需要,埃及将于3.19-3.31日期间境内所有机场停飞所有航班。
刚刚,埃及民航部长穆罕默德·马纳尔在接受当地记者采访时表示,3.19-3.31国内航班和货运不会停止,目前在埃逗留的外国旅客离境不会受到影响。
值得注意的是,埃及《金字塔报》同日报道时称,埃及总理宣布暂停的是所有国际航班,并未提及国内航线。
印度
印度政府担心新冠肺炎疫情从缅甸传入印度,印度方面将德穆-莫雷进出口岸、与印度曼尼普尔邦相连接的所有进出口岸,无限期关闭。两国边境口岸关闭后,货物流通受阻。
印度新闻信息局官方声明称,该国将从3月22日起至29日,禁止所有国际商业客运航班入境。
葡萄牙史上首次实行全国紧急状态
葡萄牙总统德索萨18日宣布全国进入紧急状态,为期15天,以应对新冠肺炎疫情。这是葡萄牙历史上首次实行全国紧急状态。
德索萨当天发表电视讲话说,葡萄牙疫情还在蔓延,高峰期还没到来,患者人数会越来越多,持续时间也会超出预期。他希望民众做最坏的打算。
德索萨表示,这是一场全民战争,对整个国家的医疗体系和国民经济构成巨大挑战。
根据葡萄牙法律规定,紧急状态可依据疫情进展再延长15天。
新西兰全面禁止外国人入境
新西兰总理杰欣达.阿德恩3月19日下午宣布,为遏制新冠肺炎的传播,将禁止所有非新西兰公民、新西兰永久居民及其直系亲属进入该国,禁令将在19日午夜生效。
根据乌克兰政府临时限制外国人入境的决定,乌克兰国际航空公司将于3月17日至31日,暂停所有国际航班。
索马里
为避免疫情进一步输入,索马里民航交通局于当地时间3月16日宣布,从18日起暂停所有国际航班15天。
安哥拉
安哥拉将于3月20日零时起,停飞所有国际航班,关闭与邻国的陆路口岸,并禁止客轮在安港口停靠或上下人员。有关措施有效期暂定15天,可视情延长。对于20日零时前入境的人员,实行居家自我隔离至少14天。
澳大利亚:宣布该国进入“人类生物安全紧急状态”
英国路透社18日报道称,受新冠肺炎疫情影响,澳大利亚总理斯科特•莫里森当天宣布进入“人类生物安全紧急状态”(human biosecurity emergency),并建议澳大利亚人放弃所有出国旅游计划。
澳洲航空及旗下捷星航空宣布,2/3的员工将从3月末到至少5月末暂时离开工作岗位,这意味着约2万人短期失业。
在澳大利亚联邦政府宣布所有公民避免国际旅行之后,澳洲航空已停飞了所有国际航班,禁止非居民入境。
19日,澳大利亚总理莫里森宣布,从20日晚9点起,对所有非澳大利亚公民和非永久居民执行旅行禁令,只有公民、永久居民与其直系亲属可以入境。
当地时间19日,俄罗斯总防疫师安娜⋅波波娃签署命令,要求俄罗斯所有联邦主体落实好包括俄罗斯公民在内的所有入境人员,从入境之日起集中隔离14天的政策。该命令已被发布在政府网站上。
本月16日,俄罗斯总理米舒斯京签署命令,从3月18日起至5月1日,禁止所有外国公民和无国籍人士入境俄罗斯。外交人员、航空公司工作人员、国际海员和持有俄罗斯居留证人员除外。
为防控新冠肺炎疫情,俄罗斯近期取消并限制了一系列与包括欧洲国家在内的航空运输。
从3月20日起,飞往美国,英国和阿联酋的航班限制也将生效。
黎巴嫩宣布关闭机场、边境及港口,为期两周
为控制新冠肺炎疫情扩散,从15日起,黎巴嫩将关闭机场、边境和港口两周,直至3月29日。
政府禁止公共和私人集会,除安全、卫生和服务办公室外,政府办公室将关闭。与此同时,按照规定,除食品生产相关企业外,所有私营商业企业也将被关闭。
毛里求斯将从19号开始关闭机场
毛里求斯将从周四开始关闭机场。
乍得政府从18日起关闭国际机场,比原计划提前1天
加强防控新冠肺炎疫情,乍得政府从18日起关闭国际机场,比原计划提前1天。
本月16日,乍得政府决定从19日起关闭国际机场14天,国际货运航班不受限制。
苏里南将关闭边境和机场
苏里南副总统阿斯温·阿德欣宣布该国确认首例新冠肺炎确诊病例。该名患者此前曾有荷兰旅行史。此外,阿斯温·阿德欣还宣布苏里南将在午夜关闭边境和机场。30天后将对此法令进行评估,以决定是否延长关闭期限。
哥伦比亚宣布进入国家紧急状态
哥伦比亚总统杜克17日晚发表讲话,宣布进入国家紧急状态,从本月20日起到5月31日,全国70岁以上老人采取强制居家隔离政策。
此前,哥伦比亚总统杜克宣布,为防控新冠肺炎疫情,决定自3月16日起,除哥公民及常住居民外,将禁止14天内到访过欧洲、亚洲地区的其他国籍旅客入境。哥籍公民及常住居民入境后必须接受14天强制隔离。
为了有效应对疫情,哥伦比亚多个省市政府也相继出台防疫政策。截至当地时间17日,包括首都波哥大、第二大城市麦德林在内的多个主要城市和至少三个省宣布进入“公共灾难”状态,10多个省市实施宵禁和禁酒令。
波哥大市市长当地时间17日晚表示,波哥大市主要的旅行景点在将暂停对游客开放,并计划在本月20日至23日进行为期4天的试行隔离措施,在此期间民众须避免不必要的出行,尽量待在家中。
苏丹宣布全境进入卫生紧急状态
苏丹安全与防卫委员会16日宣布,苏丹全境进入卫生紧急状态,以应对新冠肺炎疫情。
在苏丹联合主权委员会主席布尔汉当天主持召开的会议上,苏丹安全与防卫委员会宣布苏丹全境进入卫生紧急状态。苏丹防控新冠肺炎疫情扩散高级委员会宣布,苏丹关闭所有机场、海陆边境口岸,但不影响涉及人道主义和技术支持以及定期货运的航班。
苏丹宣布限制多个受疫情影响国家的公民入境,并采取了中止部分航班、关闭若干边境口岸等措施。
阿联酋3月19日起禁止在国外的阿联酋居留签证持有人入境
当地时间3月19日凌晨,阿联酋外交部宣布,因新冠肺炎疫情防疫需要,目前在国外的阿联酋居留签证持有人自3月19日(星期四)起暂停入境两周。禁令有效期为两周,但也可能进一步延期。
阿联酋部要求持有有效阿联酋签证且现在不在该国的人,与各自国家的阿联酋外交使团联系,了解他们必须采取的所有措施的最新信息,以寻求一切必要的支持。
此前,阿联酋已经宣布,从3月17日起停止签发入境签证(外交护照除外),自3月18日起临时禁止公民出国旅行,从3月19日起暂停免签、落地签政策。
德国交通部长:入境德国的旅行禁令将扩大到欧盟成员国
18日报道,朔伊尔在声明中说:“如今,我们正采取进一步的措施来保护人民。无论旅行者是通过飞机、铁路、水路还是公路入境德国,我们将入境限制扩大到欧盟成员国。”
朔伊尔补充说,负责货物运输、医疗保健或关键基础设施工作的工作人员都可以免受该限制令影响。
报道称,目前尚不清楚该限制令会影响到所有欧盟国家,还是仅仅涉及部分欧盟成员国。一名德国内政部发言人在推特上说,边境管制现在适用于欧洲境内的空路与海路交通。他说,对意大利、西班牙、奥地利、法国、卢森堡、丹麦和瑞士的航班以及从丹麦出发的船只的旅行限制令立即生效。
法国
随着新冠肺炎疫情的蔓延,欧洲多国都收紧了出入境政策。法国总统马克龙当地时间3月16日晚宣布了更为严格的六大抗疫新措施,其中包括在30天内关闭申根区和欧盟边境,非欧盟居民将不能入境法国。
对于正处于“脱欧”谈判期的英国,法国同样态度严厉。
据英国《每日邮报》17日报道,法国总理爱德华·菲利普在17日的电视讲话中表示,除非英国首相鲍里斯·约翰逊采取与欧盟相同的新冠肺炎防控政策,否则英国人将会被禁止进入法国。
在电视直播的讲话中,菲利普表示,对英国在与新冠肺炎的抗争中处于落后地位感到十分沮丧。他说如果英国继续避免采取遏制措施,将很难继续接受那些在英国行动自由的人跑到法国来。
当前,法国已下令关闭酒吧、餐厅等公共聚集场所,而在英国,这些场所的管理人员可以自行决定是否关闭。
约旦17日宣布从当日起进入紧急状态,以应对新冠肺炎疫情
据约旦佩特拉通讯社报道,约旦国王阿卜杜拉二世当天批准首相拉扎兹实施紧急状态法,以便政府更好地调集资源应对国内疫情蔓延趋势。
当日早些时候,约旦政府宣布从18日起在全国范围采取“封城”等一系列紧急措施,为期两周。
纳米比亚总统宣布进入紧急状态,因为正面临“史无前例的流行病威胁”
据《纳米比亚经济学人》(Namibia Economist)17日报道,纳米比亚总统根哥布于17日举行新闻发布会,会上,根哥布宣布该国立刻进入紧急状态,因为纳米比亚正面临“史无前例的流行病(新冠肺炎)威胁”。
根哥布强调,纳米比亚会努力控制新冠肺炎疫情的传播,减少病亡人数。
斯威士兰进入紧急状态
据《斯威士兰时报》(Times of Swaziland)18日消息,斯威士兰国王姆斯瓦蒂三世宣布该国因新冠肺炎疫情的缘故而进入紧急状态,并下令取消包括自己原定于4月19日举行的52岁生日庆典等一系列公众活动。
亚美尼亚:16日起实行为期一个月的紧急状态
因为新冠疫情蔓延的紧张局势,亚美尼亚司法部长鲁斯塔姆·巴达相16日在政府紧急会议上宣布,从当地时间3月16日17时至4月16日9时,在全国实行紧急状态。
国家紧急状态期间,亚境内一切集会、罢工以及20人以上聚集性活动被禁止;大中小学及其他教育机构停课;新闻媒体及个人不得发布任何可能引起社会恐慌的疫情信息,有关疫情的信息只能由政府发布。
厄瓜多尔:全国进入紧急状态,为期60天
厄瓜多尔总统莫雷诺16日晚宣布全国进入紧急状态,为期60天,以遏制疫情蔓延。
莫雷诺当晚发表全国讲话时强调,实行紧急状态期间,公民除购买食品和药品等特殊情况外,原则上不得外出。此外,厄瓜多尔17日起还将实施宵禁,宵禁时间为每晚21时至次日5时。莫雷诺还宣布,除特殊情况外,自17日起全国省际交通、国内航班及私人车辆出行将暂停14天。
芬兰准备关闭边境,18日起关闭全国的学校
芬兰总理桑娜·马林16日宣布国家进入紧急状态。为防止疫情扩散,芬兰已开始准备关闭边境。政府还决定自18日起关闭全国的学校,改为远程学习。此外,将在全国范围内禁止10人以上的集会。
法国:“封国”进入“战时状态”
当地时间16日晚,法国总统马克龙宣布,法国处于抗击疫情的“战时状态”,全法实施“封城”措施。在讲话中,他宣布自17日12时起,禁止民众于未来15天内进行除购买食品、工作和就医之外的所有非必要出行,并关闭欧盟和申根区边境30天。
马克龙说“疫情迫在眉睫,我们处在战争中”,要求民众严格遵从以上“法国于和平时期前所未有的决定”。
摩尔多瓦宣布全国进入紧急状态
摩尔多瓦政府16日决定在全国实施紧急状态。根据政府规定,即日起,全国除食品店、药店和加油站外,其他商店全部关闭。
瑞士关闭与提供基础保障无关的场所
法新社16日消息称,受新冠肺炎疫情影响,瑞士宣布进入国家紧急状态。进入“紧急状态”后,所有权力上交联邦政府,将由联邦政府出台全国统一政策应对疫情,确保医院收治能力。
从即日午夜起至4月19日,关闭所有商场、餐厅、酒吧及娱乐活动场所等与提供基础保障无关的场所,包含(但不限于)博物馆、图书馆、剧院、滑雪场、游泳馆等。保障食品、药品及生活必需品供应。食品店、药店、诊所及医院、餐饮外卖业务、加油站、火车站、邮局、银行、酒店等保持对外开放。托儿所不在强制关闭之列,如各州决定关闭托儿所,必须提供其他托管方案。
哥斯达黎加关闭所有学校,关闭边境
哥斯达黎加总统阿尔瓦拉多16日宣布,因新冠肺炎疫情扩散,哥斯达黎加当天进入全国紧急状态。
阿尔瓦拉多当天在签署相关法令后还宣布了一系列紧急措施,以遏制疫情在哥斯达黎加蔓延。这些措施包括从17日起关闭所有学校,从18日起关闭边境、只允许哥斯达黎加公民入境,从4月5日至12日停止宗教集会及游行活动,所有公司实行远程办公等。
哥政府此前已宣布多项应对新冠肺炎疫情的措施,包括关闭酒吧、俱乐部和大型游乐场等。
波黑宣布进入紧急状态
波黑16日宣布进入紧急状态。波黑政府官员表示,进入紧急状态将有利于政府及其他公共机构通过更短的公共采购程序获得物资和服务,以更快、更有效地抗击疫情。
斯洛伐克关闭边境、学校和国际机场
当地时间12日,斯洛伐克总理宣布,斯洛伐克进入国家紧急状态,并将对除波兰人以外的所有外国人关闭边境。
据报道,斯洛伐克内政部发言人表示,从13日早上开始,“任何外国公民不得进入斯洛伐克。在与波兰接壤的边境口岸,只有波兰公民才能进入斯洛伐克”。
斯洛伐克政府还表示,将关闭所有国际机场和学校。
奥地利:15日起进入紧急状态
Commnual News新闻网站15日消息称,奥地利总理库尔兹表示,为了抗击疫情,奥地利自15日起进入紧急状态,“新冠肺炎疫情是奥地利自第二次世界大战以来面对的最严峻的挑战。”
塞浦路斯无健康证明禁止任何外国人进入本土
塞浦路斯总统阿纳斯塔夏季斯15日发表电视讲话,宣布国家进入紧急状态,以加强防控新冠肺炎疫情。
阿纳斯塔夏季斯宣布,禁止任何外国人进入塞浦路斯本土,除非入境人员持有所在国卫生部门在过去4天内颁发的健康证明。获准入境人员将在接待中心接受为期14天的隔离观察。
黎巴嫩颁布总动员令,全国进入封锁状态
15日下午,为应对新冠肺炎疫情扩散,黎巴嫩内阁召开紧急会议,并随后颁布总动员令,宣布全国进入封锁状态。
总理哈桑迪亚卜表示,黎巴嫩目前处于公共卫生紧急状态,因此政府颁布总动员令,总动员令将会持续到本月29日,期间民众除必要出行外应待在家中,绝大部分公共和私人机构将会关闭。从18日起至本月29日,黎巴嫩陆海空口岸也将封闭,机场将仅对运输机、外交人员和联黎部队人员开放。
全国封锁期间,超市、加油站、药店、银行等机构营业不受影响。
塞尔维亚宣布进入紧急状态
当地时间3月15日20时17分,塞尔维亚总统武契奇发表电视讲话,宣布塞尔维亚当即进入紧急状态:
15日晚关闭边境,(除本国公民、外交人员、持塞尔维亚居留人员、中国医疗援助人员外)禁止所有人入境;返塞的塞尔维亚公民必须隔离14天,来自疫情最严重地区的人员必须接受28天隔离。
南非对高风险国家入境游客实施旅行禁令
当地时间3月15日晚,南非总统西里尔·拉马福萨就本国的新冠肺炎疫情防控工作发表了重要讲话,宣布南非进入国家紧急状态。拉马福萨在讲话中表示,为了应对新冠肺炎疫情蔓延,南非政府将采取一系列措施,包括对高风险国家入境游客实施旅行禁令、关闭若干入境港口等一系列措施。
秘鲁关闭边境,公民应居家“强制隔离”
为防控新冠肺炎疫情,秘鲁16日进入为期15天的全国紧急状态。
秘鲁总统比斯卡拉15日宣布全国于16日进入为期15天的紧急状态。在实施紧急状态期间,秘鲁政府采取一系列严控措施,包括关闭边境,但保持货运正常;除外出购买食品、药品等生活必需品以及去银行、紧急就医等,公民应居家“强制隔离”;政府将全力保障水、电、煤气和燃料供应以及通信、清洁卫生等公共服务,并动用国家警察和军队予以协助。
萨尔瓦多限制人员出入萨尔瓦多,禁止公共集会
路透社15日报道称,萨尔瓦多国会于14日表决通过了由总统布克尔提交的一系列应对新冠肺炎疫情的紧急状态措施,其中包括限制人员出入萨尔瓦多,禁止公共集会。
拉脱维亚宣布进入紧急状态,为期一个月
为了防止新冠肺炎在拉脱维亚进一步蔓延,据拉脱维亚政府宣布从13日开始进入紧急状态,生效至4月14日,并设定了一些严格措施。
在紧急情况下,卫生部已经负责协调其他机构的工作;指示政府和市政机构考虑远程提供服务;所有教育机构关闭,从3月13日开始进行远程教学;托儿所未关闭,如父母无法照顾孩子,要求父母提供书面声明,以确保其子女和家庭成员未曾访问过新冠肺炎感染的国家或地区,也未与确诊患者接触过;所有课外活动,如运动训练、比赛、排练和表演将被取消。
以色列
北京时间3月19日凌晨,以色列人口移民与边境管理局宣布:由于新冠肺炎疫情不断蔓延,依据卫生部建议,即日起,以色列禁止所有外国人入境,以色列公民和(永久)居民仍被允许入境。
非以色列公民和(永久)居民,即使是那些有条件自我隔离的外国人,也被拒绝进入以色列。以色列与埃及和约旦的边境口岸关闭,这一禁令也同时适用于所有国际过境口岸。
也门
也门萨那关闭机场和学校应对新冠肺炎疫情。
哈萨克斯坦对出入境实施限制,暂停所有聚集性活动等
受新冠肺炎疫情影响,哈萨克斯坦总统托卡耶夫15日签署总统令,宣布哈全境16日8时起进入紧急状态,采取一系列严格的防疫措施保护本国公民生命健康。
总统令称,紧急状态将持续到4月15日。具体措施包括:成立由总理任主席的国家紧急情况委员会;实施大规模检疫隔离措施;除外交人员与国际组织代表外,对所有交通形式的出入境实施限制;暂停所有聚集性活动等。
西班牙除特定情况外,全国民众必须待在家中
据西班牙《国家报》消息,西班牙首相桑切斯宣布,因新冠肺炎疫情在该国暴发,西班牙从14日起进入为期15天的紧急状态。
根据西班牙政府规定,除购买食物、药品等必需品,前往医院和银行,因无法远程办公而通勤,照顾老年人和未成年人等特定情况外,全国民众必须待在家中,不得在街上走动。政令同时规定,全国关闭所有学校、餐厅、酒吧及售卖非生活必需品的零售商店,只有超市与药房可正常营业。
利比亚关闭机场、海港以及边境口岸3周
利比亚民族团结政府总理萨拉杰14日宣布,利比亚进入国家紧急状态,以抗击可能暴发的新冠肺炎疫情。
萨拉杰当天发表电视讲话说,利比亚将从16日起采取预防措施,其中包括关闭机场、海港以及边境口岸,持续时间为3周。
萨拉杰表示,利比亚民族团结政府将致力于实施世界卫生组织应对新冠病毒的方案。他同时宣布,利比亚民族团结政府将划拨5亿第纳尔(约3.6亿美元)用于防控疫情。
此外,利比亚还将关闭所有学校两周,以及暂停所有体育和娱乐活动。
罗马尼亚16日起进入国家紧急状态
罗马尼亚总统约翰尼斯14日晚宣布,罗马尼亚将于16日起进入国家紧急状态,以便更有效地抗击新冠肺炎疫情。
约翰尼斯说,这一措施将使政府能够投入更多资金用于采购药品、必要的医疗设备等,并可简化、加快相关程序。
保加利亚全国范围内关闭幼儿园、学校、商场、娱乐场所
据中国驻保加利亚大使馆网站消息,3月13日,保加利亚宣布进入紧急状态。保卫生部长发布行政命令,从3月13日起至3月29日,除超市、银行、药店以外,全国范围内关闭幼儿园、学校、商场、娱乐场所。
禁止公共聚集性群体活动,关闭影剧院、体育场馆、健身场所及其他课外教育场所,鼓励居家办公,不能实现居家办公须严格做好卫生消杀及其他防疫安排。
爱沙尼亚自17日起向外国公民关闭边境
爱沙尼亚政府宣布从13日进入紧急状态,直至5月1日。
据爱沙尼亚国家广播电视台(ERR)13日报道,爱沙尼亚政府宣布从当天进入紧急状态,直至5月1日,具体措施包括关闭所有博物馆与电影院,暂停体育赛事,禁止外部人员探访护理院、医院与监狱,自16日起关闭所有学校,自17日起向外国公民关闭边境。
波兰宣布进入公共卫生紧急状态
当地时间3月13日晚上19点10分,波兰政府召开新闻发布会,总理莫拉维茨基宣布,为防止新冠肺炎疫情扩散,从3月14日开始,全国进入公共卫生紧急状态。
紧急状态下,政府将采取的主要措施如下:
从3月15日开始,全面恢复边境管控,取消所有国际铁路客运和航空客运,持续时间暂定10天,有可能延长。货运不受此限制。
从3月15日开始,禁止外国公民入境波兰(有波兰工作许可的除外),何时取消将另行通知。波兰公民以及有工作许可的外国公民入境后必须进行14天隔离。
从3月14日开始,关闭大型商场。不在大型商场内的小超市、杂货店、药店仍可正常营业。
巴拿马暂停所有从欧洲飞往巴拿马的航班
鉴于新冠肺炎病例数持续增加,巴拿马内阁会议13日通过一项决议,正式宣布巴拿马进入全国紧急状态。
巴卫生部在一份新闻公告中说,会加强卫生部与全国公立和私立医院重症室的协调工作,增加重症患者收治能力。在感染严重地区的医院辟出空地设置帐篷用于接诊新冠肺炎病例,避免院内感染。
巴拿马还宣布暂停所有从欧洲飞往巴拿马的航班。针对出现感染者的国际运输船只,巴卫生部有权在保证生物安全的前提下,决定是否批准它们靠港装卸货物。
美国
美国国务院发言人18日表示,受新冠肺炎疫情影响,自18日起,美国暂停全球大多数国家的所有常规签证服务。路透社评论说,这是前所未有的举动,可能会影响数十万人。
美国国务院没有透露停止签证服务的国家或数量,但美国驻韩国、南非、德国、西班牙等十多个国家的使馆网站上宣布停止或大幅减少签证服务。
美国国务院发言人说,这些国家的美国使馆和领事馆从3月18日起取消所有常规的移民和非移民签证预约。她说,美国驻外机构“在资源允许的情况下”仍提供紧急签证服务,并将继续为美国公民提供服务。同时,她说,这些使馆将尽快恢复常规签证服务,“但目前无法提供具体日期”。
2019年,美国在全球160多个驻外使团共发放了超过920万的移民和非移民签证。根据美国国务院的网站,美国已对约100个国家和地区已发出旅行警告。
美加封闭边境措施正在商讨中 "非必要旅行"定义将成焦点
据加拿大广播电视台报道,加拿大和美国正在协商封闭双方边境并限制非必要旅行的措施。据了解,该措施旨在减缓新冠病毒在当地的传播,目前具体细节仍在制定中。
据悉,一旦最终确定,该措施将使游客无法进入边境,但加拿大公民将仍被允许返回自己的国家。此外,两国的部分贸易活动仍会继续,并会继续维持关键物资的供应链。
报道指出,由于美国是加拿大最亲密的盟友和最重要的贸易伙伴,加拿大总理特鲁多此前曾拒绝关闭边境,但他并没有排除关闭的可能性。
此次的协议突显了新冠状病毒危机的突发严重性。报道分析称,加拿大官员通常不愿对边境人员的流动予以限制,但此次由于疫情原因,双方将寻求限制跨境人员的自由流动,但仍允许重要物品跨境运输。
特鲁多曾在3月16日宣布加拿大政府拒绝所有外国人员入境,但并没有对美国人作出限制,只表示会对这一例外措施再进行考虑。一位加拿大高级官员告诉记者,双方商讨中的一大挑战是如何就非必要旅行的定义达成共识,目前尚不清楚这些措施将会给跨境探亲等人群带来何种限制。
加拿大副总理方惠兰(Chrystia Freeland)说:“每天有近20万人越过边界,跨境交通可以说是加拿大人和美国人的一条生命线。”
专门研究加拿大、美国问题的美国俄亥俄州哥伦布市贸易律师丹·乌伊佐(Dan Ujczo)称,自2001年的9·11恐怖袭击暴露出两国缺乏合适的应急计划以来,双方商业和贸易方面人士以及各级政府一直在努力寻求解决方案。乌伊佐说,自当年袭击以来,两国就在实行“受信任贸易”等计划,即无论出现任何情况时都要保持跨境贸易的继续。
阿根廷进入全国卫生紧急状态,有效期限一年
阿根廷当选总统阿尔韦托·费尔南德斯12日晚宣布,该国进入全国卫生紧急状态,政府将签署一系列政令以防止新冠肺炎疫情扩散。
费尔南德斯当晚签署紧急总统法令并发表全国电视讲话说,全国卫生紧急状态有效期限为一年,如果新冠肺炎仍然流行,可以继续延长紧急状态有效期。
费尔南德斯说,阿根廷在未来30天内将暂停来自疫情严重国家和地区的航班,同时暂停签发相关签证。所有从疫情比较严重国家入境阿根廷的本国公民和外国人员必须强制隔离14天,违者将按照危害公共健康罪处罚。
捷克实行边境管制,暂停发放所有签证
捷克政府宣布从当地时间12日14时开始全国进入紧急状态。捷克第一副总理兼内政部长哈马切克表示,宣布紧急状态可以使政府更有效地管理局势。
哈马切克宣布,捷克从12日夜间开始实行边境管制,警察将检查所有过境旅客,对疑似者进行隔离。13日6时开始,捷克禁止30人以上聚会,体育、娱乐设施和公共图书馆等公共设施关闭,餐饮场所限制开放。14日起捷克禁止来自包括10个欧洲国家在内的13个国家和地区的外国人入境,并将暂停发放所有签证。
3月13日,捷克布拉格市中心商场的快餐厅停业。
委内瑞拉暂停所有来自欧洲和哥伦比亚的航班
3月12日,委内瑞拉总统马杜罗宣布,自15日起暂停所有来自欧洲和哥伦比亚的航班,委国家卫生系统进入紧急状态,以防止新冠病毒入侵。他还要求美国立即取消对委制裁。
匈牙利关闭大学校园,禁止100人以上的室内集会
据彭博社消息,匈牙利政府于3月11日宣布,为应对新冠肺炎疫情,该国将进入紧急状态,具体应对措施有关闭大学校园,禁止100人以上的室内集会与500人以上的室外集会,禁止从匈牙利出发前往意大利、韩国与伊朗等国旅行,对匈牙利-奥地利边境以及匈牙利-斯洛文尼亚边境加强管控。
巴勒斯坦关闭所有学校,取消外国游客的预约
巴勒斯坦约旦河西岸当地时间5日首次出现7例新冠肺炎确诊病例,巴勒斯坦6日宣布进入30天紧急状态。
据新加坡《联合早报》网站3月6日报道,巴勒斯坦卫生部对伯利恒一家酒店的20名员工进行了病毒检测,其中7人的检测结果呈阳性。该酒店馆日前接待过一批希腊游客,其中一些希腊游客回国后确诊感染新冠肺炎。
巴勒斯坦总统阿巴斯同日宣布进入30天紧急状态,下令关闭所有学校,包括幼儿园和大学,并取消外国游客的预约,伯利恒圣诞教堂也将停止开放参观。
危地马拉总统宣布该国因新冠病毒进入紧急状态
另据荷兰媒体BNO Newroom6日消息,危地马拉总统贾马太宣布该国因新冠病毒进入紧急状态。
杜特尔特宣布菲律宾进入为期6个月的灾难状态
菲律宾总统杜特尔特17日宣布,鉴于新冠肺炎疫情严重,他16日签署公告,宣布全国进入为期6个月的灾难状态。
封闭政策包括,立即禁止从杜马盖地出发的游客入境;3月16日起,禁止从克拉克、黎牙实比、卡加延德奥罗出发的游客入境,宿务省部分港口停止运营载客渡轮;3月17日起,禁止全部菲律宾国内游客入境,宿务省全部港口停止运营载客渡轮。国际航班出境、货物运输暂不受影响;
菲律宾航空公司在3月17日发布信息称,为配合实施“强化社区隔离”政策,菲律宾航空公司的所有国内航班将于即刻起至当地时间4月12日暂停,当地时间4月13日恢复运作。
所有的国际航班,也将在当地时间3月20日零点起至4月12日暂停运营。菲航的售票点除马尼拉2号航站楼的营业点之外,所有大马尼拉地区的售票点将暂停运营。
19日最新消息称,菲律宾外交部长特奥多罗•洛钦表示,菲律宾将“停止所有海外和国内签证的发放”工作。

“我们将停止向所有海外和国内人员发放签证。这是向前迈进的重要一步:全面禁止所有国籍的外国游客入境,无一例外。应给予即将离境的外国游客所有帮助。扣留他们是愚蠢的。” 洛钦发推称。
韩国已进入抗击疫情的“战争状态”
韩国已经进入了抗击疫情的“战争状态”,所有政府机构都已进入24小时全天候戒备状态。
韩国政府19日零时起将特别入境检疫程序的适用范围扩大至所有国家和地区,入境人员不分国籍都要接受一对一检查,如有咳嗽、咽喉疼痛等症状,须填写健康状况信息登记表。
入境人员须提供在韩居留住址、能够取得联系的电话号码,并在手机上安装报告个人健康状况的自诊应用程序。
日本
日本首相安倍晋三18日在疫情对策总部会议上表示,将以全球为对象,发布一级传染病危险提醒。对于来自英法德等38个国家的包括日本人在内的入境者,将强化入境管制。
此外,日本政府专家会议定于19日发布新见解草案。日本媒体提前获悉的相关内容显示,草案分析称“部分地区疫情继续扩大,如果这种状况持续下去,很可能发生暴发性的大规模流行”,建议继续慎重考虑是否举行大型活动。
但,北海道已控制疫情,知事宣布19日起解除紧急状态;
立陶宛行边境管控,严格限制人员流动
据中国驻立陶宛大使馆网站16日消息,立陶宛政府决定自3月16日零时至3月30日24时实行边境管控,严格限制人员流动。中国驻立陶宛大使馆提醒中国公民避免此期间赴立旅游及开展商务活动。
据中国驻立陶宛大使馆发布消息显示,“紧急状态”期间,学校自13日起停课两周;除超市及药房外,所有商店、酒吧和咖啡店关闭;禁止所有开放及封闭场所的聚集活动。
据俄新社15日报道,该措施有效期为15天。立陶宛公民、持有立陶宛居留许可及外交人员不受限制。
立陶宛已于2月底宣布国家进入紧急状态。
意大利紧急状态为期6个月
当地时间18日,意大利基础设施与交通部和健康部联合发布公告,规定从即日起至3月25日,除停留不超过72小时的工作原因和所属企业注册地址位于意大利境内之外,所有以各种方式入境意大利的人员,无论是否有新冠肺炎症状,均须告知当地疾控部门,并自我隔离14天。
中国民航
19日,中国民航局发布公告表示,经国务院批准,依据《中华人民共和国国境卫生检疫法》和《中华人民共和国民用航空法》有关规定,决定自3月20日零时开始,下列目的地为北京的国际航班从指定第一入境点入境。
公告如下:

(一)调整部分国际始发客运航班从指定第一入境点入境:3月20日莫斯科至北京CA910航班,3月22日巴黎至北京CA934航班第一入境点为天津;3月20至22日东京至北京CA926航班第一入境点为呼和浩特;3月21至22日多伦多至北京HU7976航班第一入境点为太原(以上日期为北京时间)。
(二)乘坐上述国际航班的旅客在第一入境点实施检疫并办理入境手续,行李清关。检疫符合登机条件的旅客可搭乘原航班入京。腹舱所带货物在北京清关。
(三)目的地为北京的国际航班指定第一入境点的安排及相关措施将根据疫情变化情况适时调整。
3天内再增10国!全球至少41个国家进入紧急状态
随着疫情在全球加速扩散,各国防疫措施也日益升级。过去3天时间内,葡萄牙、卢森堡、澳大利亚、波黑、纳米比亚、斯威士兰等至少10国也宣布进入紧急状态。截至目前,全球已有至少41个国家进入紧急状态。
已宣布进入紧急状态的国家包括:
意大利、捷克、西班牙、匈牙利、葡萄牙、斯洛伐克、奥地利、罗马尼亚、卢森堡、保加利亚、拉脱维亚、爱沙尼亚、波兰、波黑、塞尔维亚、瑞士、亚美尼亚、摩尔多瓦、黎巴嫩、约旦、哈萨克斯坦、巴勒斯坦、菲律宾、萨尔瓦多、哥斯达黎加、厄瓜多尔、美国、阿根廷、波兰、秘鲁、巴拿马、哥伦比亚、委内瑞拉、危地马拉、澳大利亚、苏丹、纳米比亚、南非、利比亚、津巴布韦、斯威士兰。
尊重原创,图片源于网络,如侵权,联络删除。喜欢文章请点赞,如果觉得哪里写的不好,请留言,会改正。
门到门整体物流方案提供商,
天下没有难运的货物。
陆海网
门到门整体物流方案提供商
天下没有难运的货物
长按二维码 关注陆海网
http://www.dylco.cn
这里“阅读原文”,查看更多 你若喜欢,点再看


