搜索
首页
大数快讯
大数活动
服务超市
文章专题
出海平台
流量密码
出海蓝图
产业赛道
物流仓储
跨境支付
选品策略
实操手册
报告
跨企查
百科
导航
知识体系
工具箱
更多
找货源
跨境招聘
DeepSeek
首页
>
增强网络安全意识 自觉维护网络安全
>
0
0
增强网络安全意识 自觉维护网络安全
常州国际机场
2023-09-15
1
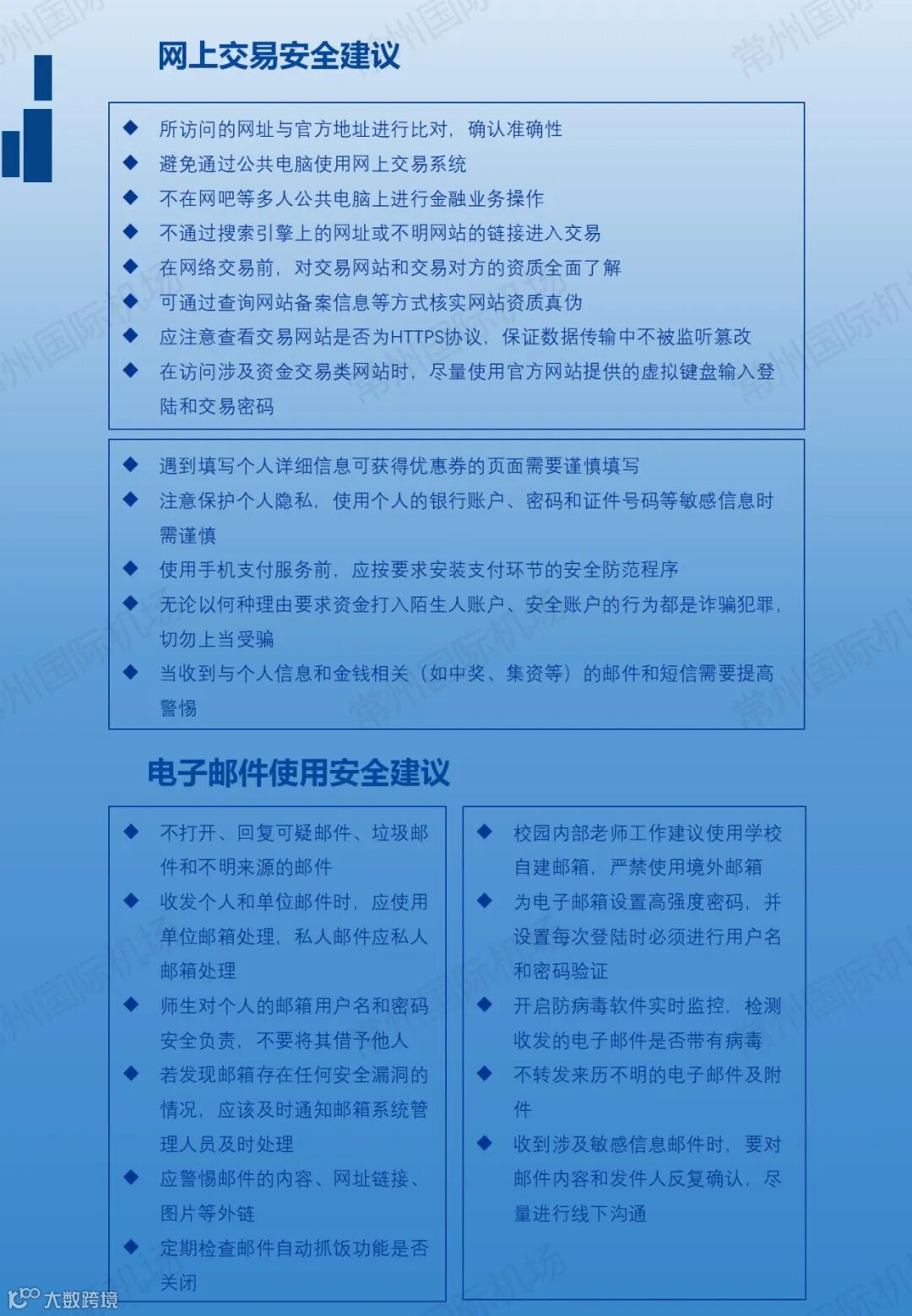
导读:增强网络安全意识,筑牢网络安全防线。
为进一步增强网络安全意识,筑牢网络安全防线,这里为大家整理了一系列网络安全相关知识:
END
供稿:航务部
责编:尚文林
监制:周平会
审核:潘泉荣
【声明】内容源于网络
0
0
常州国际机场
航班实时动态、航班时刻表、特价机票、旅客服务、机场交通指引、货运服务、贵宾厅服务、乘机指南、机场交通、运输规定、特殊旅客、行业讯息、城市候机楼服务等。
内容
1912
粉丝
0
关注
在线咨询
常州国际机场
航班实时动态、航班时刻表、特价机票、旅客服务、机场交通指引、货运服务、贵宾厅服务、乘机指南、机场交通、运输规定、特殊旅客、行业讯息、城市候机楼服务等。
总阅读
0
粉丝
0
内容
1.9k
在线咨询
关注