陆海群英一堂贺,
港际高光照水天。
货达奔享人间喜,
运满乘风共欢年。
交通运输部发布41项交通运输行业标准
日前,《交通运输部关于发布〈交通运输行政执法标识〉等41项交通运输行业标准的公告》正式发布。具体内容如下:
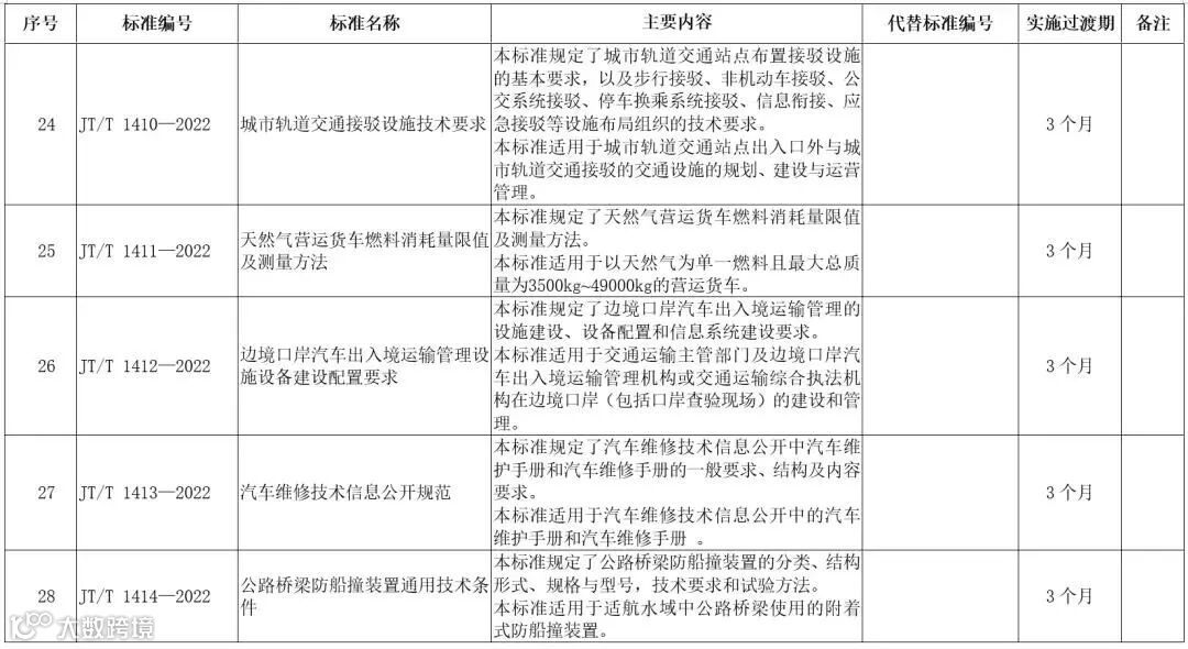
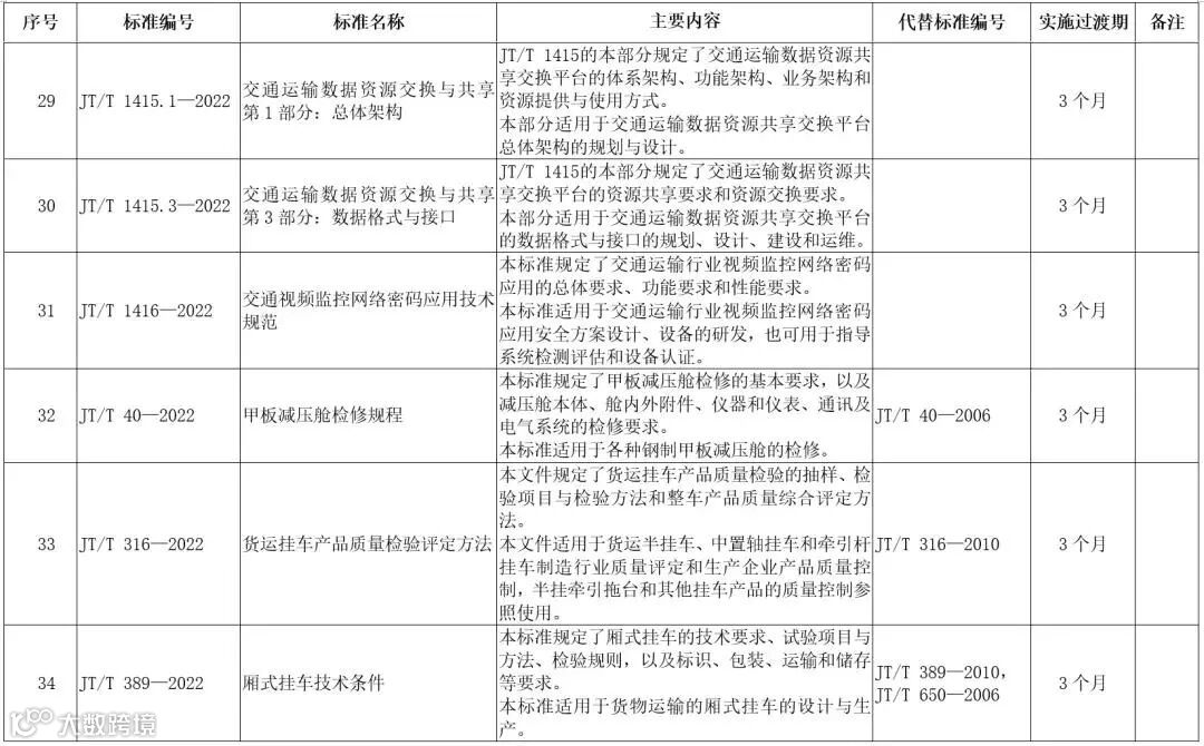
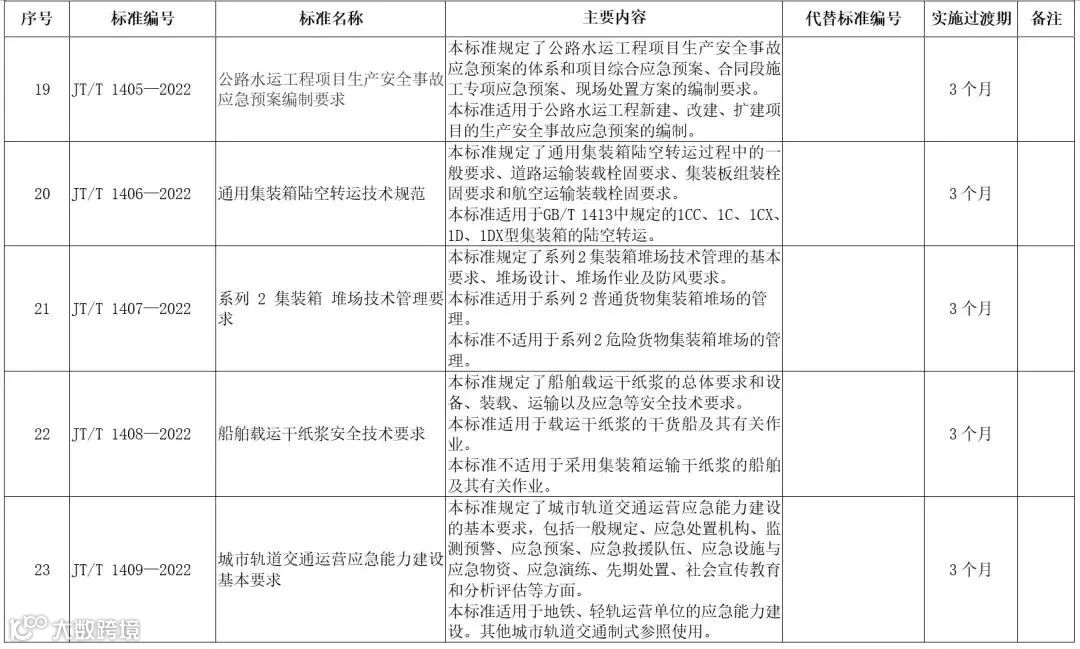
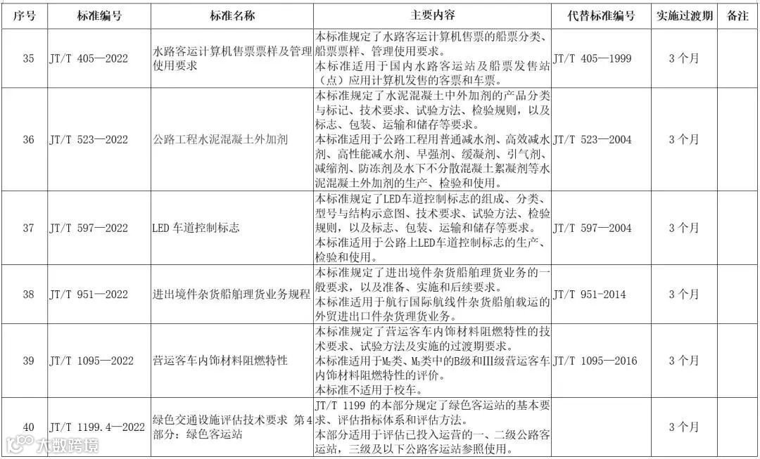
《交通运输行政执法标识》等41项交通运输行业标准(2022年第1批,见附件)业经审查通过,现予发布。发布的标准均为推荐性标准,由人民交通出版社股份有限公司出版,并在中华人民共和国交通运输部网站公告。
附件:发布的41项交通运输行业标准的编号、名称、主要内容等一览表.
交通运输部
2022年1月13日
文章来源:互联网、网络货运平台指南公众号
陆港运——专业的多式联运综合服务平台
司机端
司机端(浏览器)
货主端

