近日一篇国内聚丙烯规模冲击5000万吨的文章燃爆朋友圈,较多的质疑声从四面八方而来,有聚烯烃从业者不禁发出来自灵魂的追问?哪来的?多大量?何时投?怎么卖!日后聚丙烯会不会重蹈PVC的覆辙,短时间内产能暴增后,需求端力有未逮,从而成为产能过剩的产品?
当然任何情况都有可能发生,在扩能不断推进过程中,聚丙烯行业优胜劣汰也有可能同步开展,一场投产变革之后,强者生存,也难免有人会中途退场。
聚丙烯未来投产产能究竟还有多少?哪个地区更为集中?聚丙烯崛起之路初现光明,下文我们从目前发展机会、发展路径、产能路径等发面去解析聚丙烯快速发展的机会。
一、聚丙烯产能快速发展时机

回顾数据积累发现,聚丙烯行业共经历三次大扩能,图中数据我们追踪2011年至今,第一次是炼油及乙烯扩能时代在2006-2008年,第二次是煤化工扩能时代在2014年,第三次在2019-2021年大炼化时代。
十三五期间,石化产业规划布局方案提出重点建设七大石化产业基地,淘汰落后产能,民营企业成为炼化一体化时代的重要参与者与领跑者。以恒力石化、荣盛石化、盛虹化工、东华能源、卫星石化、宁夏宝丰、南山集团等为代表的上市企业进入聚烯烃市场,并试图进行较大规模的产能布局。资本市场开始更加关注聚烯烃行业。中低油价给炼化企业带来廉价的原料,叠加技术、人才储备,民营企业产业链不断向下游延伸,既节约运输成本,又使的装置利益最大化,同时将企业运营风险分摊至自上而下的多个产业层次。
聚烯烃行业已成为众多石化青睐的对象,受到国家政策支持鼓励及强劲的下游需求推动,2019年迎来聚丙烯行业第三次投产高峰期,上半年已投产的装置包括大连恒力、内蒙久泰,下面仍有浙石化、东莞巨正源、中安联合、大连恒力二期、宁夏宝丰等数套装置投产,预计年内新产能将突破2600万吨高位,中长期看,聚丙烯将在新的产业时代舞台之上,呈现峥嵘之势。
二、聚丙烯行业发展契机
1、消费升级推动
中国是全球第二大经济体,对全球经济增速起到重要的拉动作用。随着我国新型城镇化、新型工业化、农业现代化和国际贸易发展等对聚烯烃需求的总体支撑,以及国民高质量生活、教育、医疗、养老等服务性需求提升,生育政策放开、人口老龄化、医疗需求增加等都刺激高品质聚烯烃树脂需求增长。聚烯烃在新材料、汽车轻量化、绿色建材、医疗器械、食品级包装、电子电器小型化等方面的应用日益广泛,我国聚烯烃产品消费量逐年提升。
2、中国 “一带一路”政策推进
“一带一路”所带来的能源供应、国际贸易、资金支持、以及刺激新的经济增长点,为塑料工业拓展了新的发展空间。中国是世界塑料工业第一大国,拥有全球最大的消费市场,一带一路通过创新发展、绿色发展、提质增效来推动行业进一步发展。
“一带一路”投资建设合同集中在能源、运输、房地产和金属行业,占总价值的89%;其他行业包括科技、农业、化学、娱乐、公用事业以及金融等。而塑料属于能源行业的下游产品,各行各业的发展都离不开塑料的影子,将提振终端需求的总量,因此无论是从上游成本还是下游需求,对塑料行业来说都是有利的。川藏铁路、渝昆高铁、滇中引水三个超级工程,以及各城市地铁批复等等,基建的发力,对聚烯烃管材、注塑的需求都将有提振。
3、国内持续深化供给侧结构改革
在当前中国经济持续转型升级、深化产业结构调整的新常态下,供给侧结构性改革对塑料产业发展提出了新的要求,石化化工行业作为国民经济重要支柱产业,经济总量大,产业链长,与经济发展人民生活和国防军工密切相关,经过几十年发展,我国已经成为化学工业的大国,主要的产品产量位居世界前列,但并不是化工的强国,高端产品发展滞后,通用产品产能过剩,与高端产品供应不足的矛盾日益突出,行业的技术创新能力、产业结构和绿色发展等方面与发达国家相比仍然存在一定的差距,与此同时,随着资源环境约束日趋强化,国际贸易保护主义升温,行业发展面临更多的挑战,深入推进供给侧结构性改革,是行业解决现有的矛盾,突破发展瓶颈,实现转型升级的唯一出路,为此,石化化工行业要积极推动供给侧结构性改革。
“十三五”规划纲要和中国制造2025相关规划,我国工信部和发改委、科技部和财政部发布新材料产业发展指南中明确提出重点支持高端聚烯烃行业发展,着力推进材料生活过程的智能化和绿色化改造,突破材料性能及工艺技术,优化品种结构,提高质量的稳定性,降低生产成本。随着“一带一路”沿海国家经济社会的发展,对基础化工原料和产品的需求将快速的增长,为中国化学工业装备技术和服务等走出去开展更大范围国际产能合作创造了机遇。
4、聚烯烃自身产业升级
随着越来越多装置的陆续投产,通用料成为必争之地,尽管通用料下游消费体量较大,,但产能快速提升带来的供应增量,同质化竞争加剧,恐将引发市场转入价格竞争,与其低位搏杀不如目标精准,扩大单项优势,引领行业龙头发展。在产能快速增长的时代,作为有责任有担当有能力的企业正努力的改变原先的产业格局,用自身的技术创新改变单个产品过剩的局面,持续扩充自身单项实力,规模的扩大必然带来话语权的提升,行业龙头或将在诸多企业竞争与扩充过程中,逐渐显现!
越来越多的生产企业转变生产方向,目前逐渐往低VOC车用聚丙烯树脂、高透明聚丙烯、高熔体强度聚丙烯、丙丁无规共聚聚丙烯、高光泽家电用聚丙烯,高熔指、高结晶、高抗冲聚丙烯树脂、长玻纤增强聚丙烯、三元共聚聚丙烯、抗菌聚丙烯等方面发展,尽管进程略显缓慢 ,但整体处于稳步推进之中,符合中国聚烯烃产业升级发展需要,未来更加注重高端化、差异化、多元化产品开发创新。
5、移动互联网、外卖平台及网上购物带来消费激增
移动支付和网购消费习惯进一步渗透,电商发展带动了包装膜、气泡膜、大泡沫等材料的需求,同步支撑聚烯烃下游稳步前进。
据不完全统计,聚丙烯餐盒市场占比应在60%-70%,随着外卖需求增加,聚丙烯餐盒需求与日俱增,餐饮外卖正是中国聚烯烃消费需求的主力方向。饿了么、美团外卖、百度外卖提供的数据,三大外卖平台全国日订单量约在2000万单左右。若按照每单外卖使用1个塑料袋、2个外卖餐盒、1双一次性筷子计算,则三大外卖平台每天消耗2000多万个塑料袋、4000多万个外卖餐盒,以及2000多万双一次性筷子。每天所用餐盒摞起来足以从地球到国际空间站转3个半来回;按每个塑料袋0.06平方米计算,一天消耗的塑料袋可铺满168个足球场。外卖餐饮业也成为我国塑料用品的一大新用户,食品包装是塑料包装最为重要的应用领域,具体应用的塑料包装产品形式繁多,起着分装、保鲜、提升产品外观的作用。近年来,中国食品制造行业规模持续稳定增长。
6、2018年中国禁止进口废塑料,环保压力下再生塑料需求萎缩,一系列政策变化外延了聚烯烃新料市场空间。
废塑料可替代除了食品级、医药级等特殊制品以外的其他塑料制品,2017年我国提出“禁废令”后,废塑料年度进口600-800万吨的进口时代终结,2018年以来国内废塑料进口量基本归零,随着全面禁废的逐渐实施,中国废塑料企业外迁,全球大部分产能转移至东南亚市场,废塑料需求逐渐回归新料领域,增加聚烯烃新料市场空间。但是产能快速扩充,加之照搬国内无序化生产,目前已超出东南亚环境负荷能力,越南、马来、泰国等国家纷纷提出禁废政策。“禁废令”对原生料需求仍有促进,但影响力逐渐减弱。
三、新增产能选址优势分析
新增产能装置多集中在东南沿海一带,这里拥有全国最大的石化产品消费市场,同时也是最大的原料缺口市场,下游行业发展对原料依赖程度较高。

因市场需求巨大,且现有炼化企业加工能力远不能满足需求,所以越来越多的企业围绕沿海一带建设炼化一体化项目,该部分地区地理位置优越,拥有水陆空交通优势,既靠近市场消费区域又靠近港口,方便源头原材料进口,可优化资源配置,大大减少原料和成品外输运距,降低企业运营风险,因此项目建设从满足市场到优化资源布局方面优势明显。
四、新装置生产工艺路线选择

中国工业化的乙烯生产技术有蒸汽裂解、煤/甲醇制烯烃(CTO/MTO),丙烯生产技术有PDH,MTO、MTP、蒸汽裂解等。采用的生产原料主要包括原油、煤炭、甲醇、丙烷等。未来,中国沿海及长江流域将进口美国乙烷,用于乙烷裂解制乙烯装置。同时,新的工艺技术已崭露头角,包括合成气直接制烯烃、天然气制烯烃等,为中国乙烯工业的发展提供了更多选择。
不同的原料和生产工艺,烯烃的产率各有不同。乙烯行业,以乙烷为原料,裂解得乙烯产率最高,可达80%;以甲醇、煤炭为原料,经过MTO路线制得的乙烯和丙烯的产率之和较其它路线高;以石脑油、汽油等为原料裂解生产乙烯的产率并不高,但副产品较为丰富。丙烯行业中,以丙烷为原料,丙烷脱氢产率最高,其次是MTP,同样,经过MTO路线制得的乙烯和丙烯的产率可灵活调整;烯烃原料多元化和创新技术的发展及应用,将进一步提高产品成本竞争力,促进石油化工产业升级。从最终产品来看,MTO符合多元化原料市场发展要求,其产品比例可根据市场调整,具有良好的市场灵活性,长期看与蒸汽裂解可分庭抗礼。
由于投产区域不同,工艺选择各不相同,内地新型煤化工、沿海原油新炼化、轻烃资源利用等项目均在规划筹建或施工阶段。华南大区已成为全国主要的聚丙烯生产基地,未来也是新装置集中投产区域,项目的持续上马将减少聚丙烯对外依存度,有效改变聚丙烯市场供需格局,降低运输成本同时带动下游塑料加工企业的发展,下面我们就华南大区投产装置进行简单汇总分析。
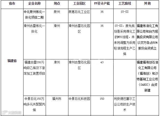
五、华南区域未来投产企业分析




未来华南大区将以大哥身份问鼎全国,行业目光再次聚焦。从规划现状来看,华南大区将凭借产能规模优势,成为全国聚丙烯行业产能富集区域;同时,华南地区所规划的聚丙烯产能,多数为一体化装置配套或者新兴路线配套终端产能,在成本方面,具备一定优势。且华南出口至东南亚地区,存在天然的地理位置优势。若华南大区规划的聚丙烯产能如期投放,将具备产能、成本、区位三大优势。华南大区,具备成为聚丙烯行业区域龙头的重点潜质。
源料网--专业的供应链服务平台


