大数跨境
0
0

PVC、ABS、PS每日提示(1月6日)

PVC、ABS、PS每日提示(1月6日) 辽宁恒晟商品交易服务有限公司
2023-01-06
2
导读:ABSPSPVC免责声明:本文中部分图片及资料来源于网络,版权归原作者所有。如涉及作品版权问题,请与我们联系

ABS

PS

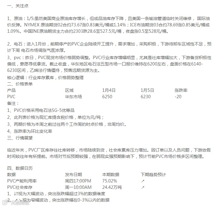
PVC


免责声明:本文中部分图片及资料来源于网络,版权归原作者所有。如涉及作品版权问题,请与我们联系删除!谢谢!

本文中数据、资料通过公开信息或合法渠道获得,不保证所载信息的准确性和完整性,仅供读者参考,不构成任何投资、法律、会计或税务的最终操作建议,任何通过本文作出的投资决策与本公众号无关。

文章来自[塑米城]

如有侵权,请留言删除

料购销直通平台
源料网--专业的供应链服务平台

【声明】内容源于网络
0
0
辽宁恒晟商品交易服务有限公司
辽宁恒晟——【源料网】塑料、精细化工品销售平台; 拥有行业资讯、在线交易、物流匹配、供应链金融等一站式服务
内容 2573
粉丝 0
辽宁恒晟商品交易服务有限公司 辽宁恒晟——【源料网】塑料、精细化工品销售平台; 拥有行业资讯、在线交易、物流匹配、供应链金融等一站式服务
总阅读531
粉丝0
内容2.6k