
2018年1月1日起,除以下4种情况外,海关不再接受办理转关运输:
1、多式联运货物,以及具有全程提(运)单需要在境内换装运输工具的进出口货物;
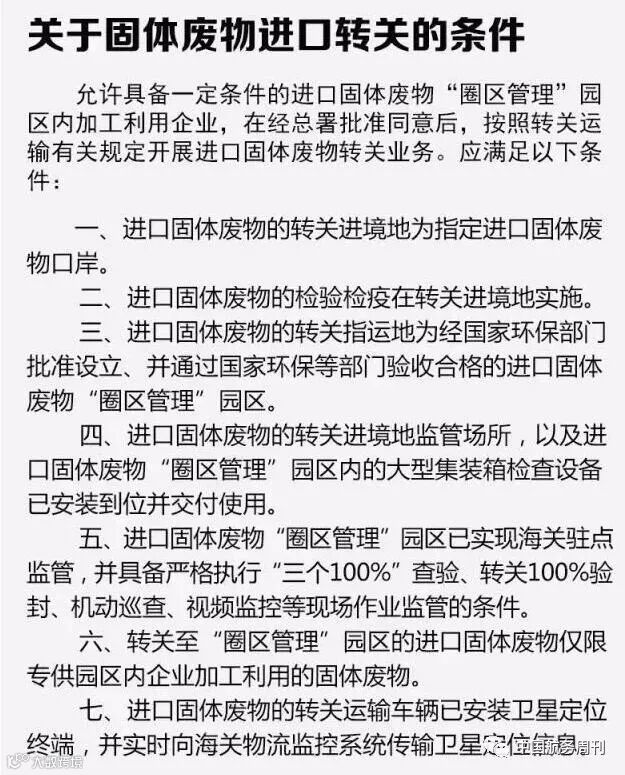
2、满足相关条件的进口固体废物;
3、易受温度、静电、粉尘等自然因素影响或者其他特殊原因,不宜在口岸海关监管区实施查验,且满足相关条件的进出口货物;
4、邮件、快件、暂时进出口货物(含ATA单证册项下货物)、过境货物、中欧班列载运货物、市场采购方式出口货物、跨境电子商务零售进出口商品、免税品以及外交、常驻机构和人员公自用物品。
也就是说,除以上特殊情况外,转关运输及转关报关将成为过去式。
明年开始,原本只有转关备案的车辆可承接的业务,公告实施起,所有的车辆均可承接业务,不再有制度性的门槛。
其次是操作习惯及操作方式的改变。对进出境监管车辆而言,如习惯于转关操作的,现在大部分将转为通关一体化。但一线口岸业务量增加的情况下如何保证通关效率,这对口岸海关和进出口企业都将是个挑战。
如果选择跨境通方式,第一,车辆必须要安装电子关锁并备案。第二,目前只有少数二线口岸的系统及设备支持跨境通系统,大部分车检场都需要改造后,才可以使用该系统。这对客户及运输公司来说,也都需要一个适应的过程。
首先是报关模式的变化。公告实施后,涉及港车及内陆转关的业务将全部转为通关一体化或跨境通。考虑到通关一体化模式仍处于磨合阶段,一旦出现异常,处理起来将会非常困难。而新推出的跨境通系统,也还不够成熟,如无法实现“清单下载”模式来录入报关单,系统故障频次高等。
其次是具体操作可能面临比较大的挑战。因公告并未明确取代转关的配套操作细则,某些业务,特别是涉及到特殊监管区的进出口,货物的进出将面临较大的问题。如涉及到特殊监管区之间如何流转的问题,涉及到货物如何进出监管区的卡口及货物如何监管的问题等。
如何应对?
一是转型,原内陆转关业务转型为非转关业务。二是升级,进出境监管车辆建议尽快升级为电子关锁。三是拓展,由于大量的进出境监管车辆需要处理一线口岸查验等相关业务,可考虑在业务集中的口岸设立服务机构或者寻求优秀的合作伙伴。
一是密切联系海关,关注海关操作细则的出台。二是及时向海关和报关协会反映公告执行过程中遇到的问题。三是积极参与各相关企业应积极尝试新的通关方式,争取又快又平稳地进行业务过渡。



苏州恒隆国际物流有限公司是恒隆国际控股集团旗下核心企业。经过十几年的发展和积淀,已从一家专业从事报关报检、货代等传统业务的物流企业成长为以提供AEO认证公共平台支持、信息系统开发、AEO认证咨询辅导、供应链金融、综合物流服务外包等高端价值链产品为主导的净资产规模超亿元的创新型供应链服务提供商。
内容来自中国航务周刊


