中央网信办近日启动"清朗·优化营商网络环境"专项行动,为期2个月,重点打击这些网络乱象:
1.恶意抹黑:雇佣水军编造谣言攻击企业
2.敲诈勒索:以删帖为名收取“保护费”
3.歪曲事实:炒作旧闻唱衰行业发展
4.假冒侵权:冒充企业家发布不实信息
遇到以上情况,请立即通过"网信中国"等官方渠道举报!让我们共同维护清朗网络空间!
来源:网信中国
2. 6月1日起,山西对氢能货车实施全额补贴
为支持山西省氢能货车规模化应用,推动氢能全产业链发展,推进节能降碳,近日,山西省发展和改革委员会、省财政厅、省交通运输厅、省行政审批服务管理局联合下发《山西省发展和改革委员会等部门关于对通行山西省高速公路的氢能货车实施通行费补贴的通知(试行)》(以下简称《通知》),决定自2025年6月1日0时至2027年5月31日24时,对氢能货车高速公路通行费实施全额补贴。
来源:中国卡车信息网
3. 最高7折!江苏35个高速货车通行费将调整
4. 南京:车辆抵解押可以线上办理啦!
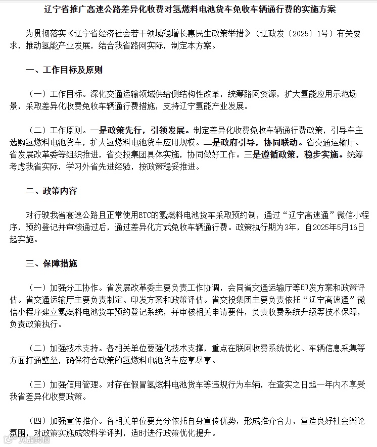
卡友们注意!辽宁氢能货车重大利好——高速通行费全免!政策已正式落地!2025年5月14日,辽宁省交通运输厅联合辽宁省发展和改革委员会正式印发《辽宁省推广高速公路差异化收费对氢燃料电池货车免收车辆通行费的实施方案》,5月16日起,氢能卡车上高速就不再收费!
5月12日,中国汽车协会举行信息发布会,发布了2025年4月的汽车工业产销数据。

4月,汽车市场总体表现良好,产销较去年同期实现平稳增长。货车产销分别完成31.7万辆和32.3万辆,环比分别下降16.8%和18.2%,同比分别增长1.5%和3.2%。
其中,重型货车销量8.8万辆,环比下降21.4%,同比增长6.5%;中型货车销量1.2万辆,环比增长19.9%,同比下降4.1%;轻型货车销量18.2万辆,环比下降19.4%,同比增长14.7%;微型货车销量4.1万辆,环比下降 13.2%,同比下降30.7%。
1-4月,货车产销分别完成124.2万辆和124.9万辆,同比分别增长3.9%和1.4%。
其中,重型货车销量35.3万辆,同比下降0.7%;中型货车销量4.2万辆,同比下降7.4%;轻型货车销量70.7万辆,同比增长8.9%;微型、货车销量14.7万辆,同比下降19.2%。
优惠活动推荐
让更多司机朋友知道~
↓↓↓

