导读
第一部分百货零售业运行环境
一、零售业基本面分析
2018年,社会消费品零售总额38万亿元,比2017年增长9.0%,扣除价格因素实际增长6.9%,这是多年以来增速较低的一年。其中,限额以上零售业单位中的超市、百货店、专业店和专卖店零售额比上年分别增长6.8%、3.2%、6.2%和1.8%。
各个业态增速普遍放缓,线上线下都面临较大压力。百货业态经历多年的痛苦转型,整体有触底回升迹象。例如,SKP在2017年单店125亿元销售的基础上,2018年销售再创135亿新高;银泰百货年度同店比大幅增长37%;王府井集团2018年净利润为近五年最高;远东百货在大陆的业务10年来首度由亏转盈;百盛集团在2017年扭亏为赢,2018年继续向好。
总体上看,百货行业呈现以下几个特点:
(一) 线上线下融合初见成效
线上线下融合是零售业发展的趋势,也是行业的共识。实体零售在这一过程中,经历了PC电商、O2O、移动电商、社交电商等阶段。在初期,企业往往把开办电商作为线上工作的重点,线上往往等同于电商。在早期开展电商的实体企业中,百货公司占比最高,一方面原因是2010年之前,百货业的利润一直较为可观,具有较强的投入能力;同时电商初期主要冲击百货店主力的家电、化妆品等品类,对百货公司构成较大压力。
由于百货公司的联营模式,对货源渠道、库存情况和商品价格掌握非常有限,难以形成快速市场反应,无法满足消费者的需求,早期实体百货的电商业务大多步履维艰。
目前百货业线上线下融合的手段更多样化,做法更务实、接地气。既有重要环节上的应用,也有整体流程的连接。例如,银泰利用APP,实现线上商品查询订购物配送;新世界试点推出“新闪购”网上商城,组织爆款及特惠款商品,在线下单、线下提货;汉光百货通过微信,向消费者个性化推送信息;欧亚集团的小程序商城“ 欧亚微店”的销售稳步提升。
十家主要百货企业的全渠道方案见表1-1。
(二) 企业并购重组持续深化
2018年初至今一年多发生的近20起主要零售并购重组案例中(见表1-2),与百货业相关的超过了一半。例如,银泰百货全资收购西安开元、广百和友谊合并、首旅集团整合王府井、苏宁易购收购万达百货等。并购的原因既有强强联合,也有弱肉强食。
对于百货行业来说,并购主要有两个特点,一是行业集中化加速,在一定程度上加强了并购主导方的实力, 扩大了销售规模,增加了市场竞争力。二是向渠道上游延伸。除了王府井认购千百度的部分股份外,实体零售投资参股上游企业的案例逐年增加,例如之前大商集团投资澳洲食品公司、众多百货公司开设的买手集合店等。
在行业发展过程中,有真正线上能力的实体企业将越来越占据优势。如苏宁易购、银泰百货,基本建立了较强的线上能力,将在后续的并购和整合中发挥重要的作用。
(三) 自采自营模式深入探索
百货业最被诟病的是商品经营能力,由于多年来主要采用联营出租的经营模式,百货企业自主的商品采购能力和经营能力几乎丧失,自营占比在全行业中不超过5%。由于大量采用联营出租方式,企业几乎没有采购部门,失去了对品牌商的控制能力,弱化了对商品和市场的理解。
扩大自营是众心所向,是大势力所趋,但大规模自营的阻力很大,如现有盈利水平下,资金占压是否能够承受?企业现有的买手队伍是否能够支持、是否有培养的时间和成本准备?百货店、品牌商、经销商的利益的再分配是否能够接受?原有分销体系是否能够打破,带来价格上的变化?
尽管困难很多,百货企业一直在进行积极探索。除了传统自营较为突出的信誉楼、安德利等百货公司外,百盛的自营业务销售额占比达到20%左右,王府井推出了“梦工厂”内部创业项目、新世界开发了N+系列自有品牌体系、汉光百货的化妆品绝大部分为自营。
(四) 集合店呈现多元化发展
集合店是在专业店基础上的演绎,是对某一品类或某些关联品类的集中经营。集合店的作用一是聚客,通过集中化的商品经营和多种选择的体验吸引消费者,二是提效,在有限空间里充分利用场地、增加陈列、实现复购。从经营主体上可分为零售商集合店(如银泰的生活选集、金鹰的G·BEAUTY、百盛的Parkson Beauty)、品牌商集合店(如太平鸟、雅戈尔)和第三方集合店(如丝芙兰),以零售商的集合店为主。
目前集合店除了在服装和化妆领域继续深化,在餐饮、娱乐,甚至是珠宝(如美罗MATRO GBJ国际珠宝集合店)也开始有了新的尝试。
在经营方式上,零售商集合店大多与自采自营相结合,有的采用合伙人制,成为独立业务线条,独立拓展开店。
在实践中,集合店并非灵丹妙药,一招就灵。同其它门店形式一样,集合店首先要有精确的消费群体定位,据此进行商品组合,并且还要有强大的商品采购能力,以形成价格上的优势,美观的陈列也是必不可少。
(五) IP、文化和体验成聚客利器
客流不足是零售普遍问题,在吸引客流上,百货企业使出浑身解数。增加体验品类和服务功能相对简单易行, 自创个性化的IP、开展文化营销相对复杂,需要较强的组织能力,还需要承担一定的成本支出,但一旦推出, 大多会成为吸引流量和彰显个性的重要手段。
从2014年内部孵化开始,2017年王府井推出京味自有文创品牌“王府井梦工厂”。上海第一百货2018年改造后,设置了突出老上海元素的“大戏院、梧桐、弄堂、夜上海”四大主题。银泰百货联手国漫IP商业合作平台, 共同打造动漫商场。新世界大丸百货“福音战士特展”,针对年轻消费者打出“情怀牌”。K11和SKP通过充满文化和艺术气息的设计陈列,成为消费者的打卡地。
(六) 会员营销借助技术发力
随着市场的逐步饱和,获取流量的增量越来越困难,如何挖掘顾客特别是会员的存量价值成为企业制胜关键。其中包括通过渠道手段完成的会员注册,灵活多样的会员激活,标签化的会员留存和分析,以及赠送多种电子权益的沉睡会员唤醒。
银泰2018年推出中国百货业第一个付费会员体系,很快数字化会员就达到500万量级。2018年上海新世界大丸单店会员数已超过33万人,会员贡献率提高到了56.6%。在苏宁收购的万达百货37家店中,会员数量超400万人,也是其重要资产。步步高则提出:“2019年核心工作,就是顾客标签、全面云化、运营与供应链数字化,决胜数字化战略攻坚战,全面达成1000万数字化会员。”
结合快速发展的互联网技术,百货企业的会员管理能力已大为改观。以前会员到店看不见、认不出、抓不住, 现在通过一些技术工具基本上可以实现数据采集、会员激活、客户标签、精准营销等一系列动作。
从这些特点和案例中,我们看到,在这几年转型中,百货企业做了大量努力,一方面取得了宝贵的管理经验,同时也在一定程度上扭转了不利的经营局面。
二、百货行业整体经营情况
(一) 行业增长继续趋缓
中国百货商业协会采集汇总了部分(90家)会员单位的销售统计数据,对2018年行业情况作了初步的统计分析 。样本的分布见表1-3。
2018年中国百货商业协会90家样本企业年度经营统计数据显示,百货店销售总额增长了4.2%,利润总额增长了6.4%,主营业务利润增长了5.7%,年末资产总额同比增长了7.5%。2018年样本企业经营面积略有增加,为2.1%,从业人员减少了3.1%。(见表1-4)
样本分析发现,2018年销售额同比增幅超过20%的企业有9家;增速大于10%的企业达24家;2018年有58%的企业销售额同比增长;销售额同比减少的企业达到了42%,其中降幅超过10%的企业有6家。(见表1-5)
一、深入推进全渠道发展,科技成重要抓手
(一) 数字化推动全渠道融合成主流
当前百货零售市场,线上线下全渠道融合已成为市场的主流趋势。基于传统百货对电商业务开始理性看待, 加上百货公司实体店经营成本也越来越高,加速了线上线下的深度融合,百货商场的商业形态,品牌,场景, 活动模式等都将有一个全新的构建。而根据中国百货商业协会及冯氏集团利丰研究中心的调查1,受访的百货企业都表示发展线上线下全渠道融合,增强人、货、场重构,加入更多科技元素,智能化/数字化改革是他们在新消费时代变革成功的关键(见图2-1)。
其实,为了推行全渠道发展,部份传统百货企业如王府井百货,茂业百货,重庆百货,银泰百货等早在多年前已开始自建电商平台,探索线上发展。有的则借助电商巨头发力线上,推进门店互联网化,拓展全渠道销售, 以消费者需求为核心。其中,门店数字化,泛渠道化,平台化,场景化,娱乐化等成为主要的全渠道策略。
我们的调查发现,59.6%的受访企业已经开展了电商业务(见图2-2)。其中,72.5%的企业拥有自建网络销售平台,17.7%的企业同时拥有自建网络销售平台及入驻第三方网络销售平台(见图2-3),只入驻第三方网络销售平台的企业只有9.8%。
新世界百货的“新闪购”是近期比较值得关注的自建网络销售平台。新世界百货为了能满足年轻消费者日新月异的消费习惯,于2018年3月上线自建电商平台“新闪购“。据悉,新闪购初次上线时以北京地区直邮方式为主,并与顺丰速运达成合作,让消费者购买商品后即可享受免运费配送。后经近六个月的探索,新世界百货于2018年9月对新闪购进行全面升级,该平台再次在微信端上线,扩展为以化妆品,服饰和食品为主,同时还有限时秒杀,免费申领,停车缴费等功能。
商城升级后,配送到家业务被取消,目前仅支持线上付款,线下门店自取,意在为线下引流。新闪购的核心在于在线预付,带来大量高粘度用户,通过价格优势,把消费者从线上导入到线下,带动更多品类销售,不失为线上场景和线下体验的有机结合。目前,新闪购会员每月保持20%的增长,单月销售以50%的增速发展。
在现今数码化时代,百货企业十分重视数字化推进,希望透过数字化改革优化供应链的各个环节,从采购,生产,供应,库存,销售到会员服务等各方面都可实现数据打通,从而提高生产效率,实现零售价值再创新高。
而利群商业集团便是当中的佼佼者。利群早在1998年成立之初,就组建了自己的计算机中心并相继研究和自主开发了一系列商业信息管理系统,实现了从单品管理,核算到零售系统,物流配送系统的打通和运维。同时,利群也自主研发了企业进销存管理系统,实现对商品价格,库存,成本和销售的管理和控制; 建立了智能分析系统,对商品销售和库存进行分析,为公司采购提供数据支持; 建立了客户关系管理系统,通过大数据分析,提升公司会员管理水平。
2018年,利群推出了智慧供应链信息管理升级改造项目,打造一个集成,统一的全面信息化管理平台。该项目涉及后台软件架构搭建,到零售中台和前台的改造,包括零售端,批发端,物流端的衔接和打通,以及财务共享中心,OA办公系统的建设。
(二) 与国内领先的互联网公司和电商巨头进行战略合作,实现数字化转型
与此同时,越来越多的百货企业意识到,要实现数字化转型,必须与互联网公司或大型电商合作,通过他们强大的数据收集和处理能力及先进的互联网技术,实现线上线下流量共享。
其实,早在2013年,银泰商业便与阿里巴巴展开战略合作,包括淘品牌入驻银泰百货、银泰百货在天猫超市开设线上超市,银泰百货将主力门店全部入驻手机客户端APP“喵街”等。2017年1月,阿里巴巴正式私有化银泰,持有银泰商业74%股份,成为银泰的控股股东。在银泰成功私有化后,阿里巴巴将接管银泰在全国各地的零售业务网络,包括29家百货公司和17家购物中心。这意味着银泰商业将借助阿里巴巴进一步实践全渠道策略,全面打通和整合线上线下业务。双方在“新零售”领域进行更多探索,合作进行大数据分析,实现更全面的O2O战略,以优化客户体验,提高库存周转率,并提高运营和供应链效率。
另外,天虹百货近年在推进全渠道模式不遗余力。自2013年启动了业务模式转型,并提出了“全渠道”,“体验式消费”和“价值链纵向整合”三大战略方向,天虹的全渠道战略包括打通线上线下生态圈,在商品,营销,物流,数据等实现资源共享,发展至今逐渐形成了“虹领巾APP+天虹微信+虹领巾PC端”的全渠道模式。2018年,为了进一步提高顾客购物效率和服务体验,天虹联手腾讯开展智能化探索,开发手机快速买单小程序、智慧停车小程序等。截至2018年6月底,虹领巾会员人数逾750万,微信粉丝606万,微信小程序会员37万。而且单2018年上半年就有超过8000万人次通过“虹领巾”交互信息或消费,百货专柜PAD收银客单量占比已达91.9%。
步步高同样对拥抱数字化充满期盼。早于2017年,步步高已表示,数字化战略是其改革核心。于2018年2月, 步步高发布公告,腾讯,京东两者入股步步高,三方同发展“智慧零售”、‘无界零售’,构建数字化运营体系, 最终营造新生态等领域开展深入合作。同年4月,三方合作的首家样板店在步步高长沙梅溪新天地开业,汇集了支付,导航,精准营销,O2O配送等领域。
当中,步步高的“步步高更好购”小程序,通过其与顾客对话且不断进行服务,对顾客进行全方位和全生命周期的运营。小程序除了能提供便捷的顾客体验外,还能低成本打通流程,库存,会员等数据,实现商品,供应链,运营的优化和调整。截止2019年1月,步步高数字化会员数量已达到500万,其中新客占比63%,“步步高更好购”小程序每日活跃用户超过10万。
(三) 科技创新提升顾客购物体验
目前来看,人工智能、物联网、增强现实(AR)和虚拟现实(VR)技术、5G通信技术、地图技术、室内外定位技术、区块链等新技术在零售业转型升级中的作用日渐增强。我们的调查显示,当前于实体店有应用科技的受访百货企业中,87.9%已在门店铺设无线网络,46.2%设有自助收费系统,37.9%设有产品二维码,31.9%设有Beacon信标做客流分析等,目的以科技提升顾客购物体验(见图2-4)。
现时,新世界百货正积极进行新技术的探索和应用。新世界百货把巴黎春天淮海路店定位为“智慧门店”(SMART MALL),加入“科技”,“时尚”等元素,旨在吸引更多年轻消费者。除持续打造新商业内容外,新世界百货还引进了自助收银,支付宝刷脸支付等新技术。另外,2018年10月,新世界百货宣布与阿里巴巴旗下口碑平台展开合作,引入包含刷脸支付技术在内的自助收银系统。至此,巴黎春天淮海店成为全国百货行业首家拥有口碑自助收银系统的商场。设备上线以来,门店内超过15%的交易使用自助收银。
2018年4月,由买手制精品百货“Hi百货”与无人店技术品牌“舒码科技”共同打造的Hi-Smart无人百货商店于广州正佳广场开业。Hi-Smart无人百货商店定位“线下版天猫”,是国内首家无人百货商店。该店以“店中店”形式呈现,面积约200平方米。店内陈列了300多款商品,以智能,家居等品类为主。店内使用大量黑科技,消费者只需要微信扫一扫选定商品的二维码直接购买,即可自由离场。如果消费者在购物时需要了解更多商品详情,可以通过商品二维码直接跳转到商品页面,并及时在线联系客服,得到详细解答。
我们的调查发现,超过八成的受访企业表示增加店内科技应用元素能提高客流及销售。12.3%的企业认为增加店内科技应用元素可以明显提高客流,而68.5%的企业认为可以略微提高客流。另一方面,82.3%的企业认为增加店内科技应用元素可以提高销售(见图2-5)。同时,接近八成的受访百货企业表示,未来12个月内会于店内引入更多科技应用元素(见图2-6)。
(四) 积极推进数字化升级,以消费者需求为导向,实现精准营销
然而,零售技术投入不能仅仅停留在翻新消费场景的和丰富购物体验,在数字化零售加速推进的过程中,大数据积累及其智能化运用,成为企业深挖消费需求进而推动供需精准匹配的技术途径。在现今数字化时代, 越来越多百货企业在营销过程中将消费者数据进行搜集整合,并利用新技术作为分析与决策工具,优化商品组合及为顾客提供个性化产品和服务,以实现精准营销。
接近九成的受访百货企业表示,当前有收集消费者数据(见图2-7)。当中,95.3%的受访企业通过会员卡/会员计划来收集消费者数据,41.4%通过门店WiFi,23.8%通过网络商品购买历史信息,12.5%通过Beacon信标(见图2-8)。收集得来的消费者数据,主要用作精准营销(89.0%),了解消费者的消费偏好(85.3%),为顾客提供更个性化产品/服务(76.5%),为门店优化商品组合(66.5%),以及研发新产品(11.3%)(见图2-9)。
长春欧亚集团早于2015年打造“长春欧亚集团商业智能项目”, 希望通过大数据分析的应用更深入理解消费群体的需求。期后,长春欧亚推出长春欧亚集团商业智能平台,通过深入整合多年留存的销售、库存、品类、单品及会员数据,实现数据的实时查询,即席分析等功能,帮助决策者全面掌控运营情况。新系统将企业各层级的数据需求与信息应用推向了新高度 ─ 数据每十分钟更新一次,确保大到商圈态势,小到超市SKU,欧亚都可以对自己的销售,客户,租金,库存,人员等一目了然,大大提升了营运效率。长春欧亚借助全新的决策支持系统,通过准确预计顾客需求来调整商品结构和品牌,连续两年录得利润增长。
近年,银泰百货通过与阿里巴巴的深度融合,重构数字化的人、货、场链路。于会员(人)数字化上,银泰基于淘宝账户,打通银泰会员体系,把客户线上线下行为,会员信息高度整合;商品(货)数字化上,银泰天猫旗舰店通过天猫大数据,挑选好卖的商品。消费场景(场)数字化上,银泰将消费者在商场内的使用场景,迁移到喵街APP,完成线上线下的打通;并根据用户位置,和小区的广告屏合作,或和菜鸟、饿了么导购员合作,引导10 公里范围内的用户到店消费。截止2018年9月,银泰百货数字化会员已超过500万;商品数字化程度达到58%, 百货同店销售额增长18%,为10年来最高增幅。
二、深度拓展自采自营业务,进一步建立品牌价值,提升毛利率
(一)丰富及拓展自营业务,实现商品服务差异化
近年,面对入驻品牌同质化的趋势,加上联营模式的弊端,加大特色品牌自采比例、设立买手店、开发自营品牌已成为百货业转型变革的焦点。
我们的调查发现,78.7%受访百货已经实行自采自营模式(见图2-10)。然而,56.7%受访百货企业现有的自采自营比例不到10%(见表2-1)。在开展自采自营的企业当中,43.3%的企业采取区域代理或总代理的方式 ,37.7%的企业采取买断某一品类或品牌,30.7%的企业自行开发经营自有品牌,9.8%从海外自采(见图2-11);当中46.9%的企业表示未来一年会增加自采自营比例(见图2-12)。
为了满足不断升级的消费需求,越来越多传统百货企业积极拓展自采自营业务,开设品牌集合店,强化企业品牌形象,形成差异化的品牌识别和消费体验。
2018年12月,王府井集团推出首家自有品牌生活集合店尚府,首店位于北京市百货大楼二楼。店铺占地面积达60平方米,聚焦三大核心业态 — 服装配饰区,生活方式区和店中店活动区。尚府主打王府井集团精心打造的自有品牌“井品”,目前主要涵盖家居用品及服饰。同时,尚府亦云集多款风格独具的国际家居和服装品牌、独家原创产品系列及欧洲进口的小众特色品牌,打造舒适、舒心的精致生活品味。
王府井集团表示,今后将继续重点突破提升自营能力,加快扩展尚府及井品的自采自营,自有品牌模式,力争在重点品牌代理,境外直采,自有品牌开发和买手集合店方面取得新的突破,形成完整的自营业务零售生态链。王府井集团计划进一步拓展尚府的零售店铺数量,在2019年扩展至其他城市。
2018 年5月,百盛集团的首间独立美妆概念店Pa rksonBeauty于长沙国际金融中心开业。Parkson Beauty占地超过5000平方米,汇集近二十个国际顶尖化妆,护肤,美容,美体,香氛品牌专卖店,并提供美容服务体验。此外,百盛首个“玩美”妆集合品牌PLAY UP亦进驻Parkson Beauty,主要针对95后、00后消费者,以及时尚潮流前线人士。PLAY UP汇集了超过70 个品牌及1, 300 个潮流热卖产品。据了解,PLAY UP未来的更新周期大概为3-4个月,并根据美妆流行风向实时调整。
苏 州 函 数 集 团 美 罗 百 货 于 2 0 1 7 年 底 开 始 布 局 全 国 第 一 家 全 球 珠 宝 集 合 店 — M A T R OGBJ美罗国际珠宝。MATROGBJ美罗国际珠宝全称Global(全球)Boutique(精品)Jewelry(珠宝),意为荟萃世界精品珠宝,缔造珠宝文化之美,集合了来自美、意、英、德、法、澳等全球十余家精品珠宝及知名设计师品牌,并由美罗百货作为中国区独家授权代理商销售。
自2017年苏州第一家店开业后,在仅一年多的时间,MATRO GBJ相继在上海、北京开店。MATRO GBJ表示,2019年将在全国主要城市的高端商场全面铺开,预计数量将达到30家,并且根据市场环境和消费者需求的不同,将MATRO GBJ区分为MATRO GBJ精品珠宝集合展厅(即大GBJ)和MATRO GBJ轻奢珠宝集合展厅(即小GBJ),同时积极优化和引进更多的国外优质珠宝品牌。
(二)积极发展自有品牌,建立鲜明品牌形象
在消费新时代,消费者对商品和服务的品质要求越来越高,同时亦更关注产品的性价比。在这种趋势下,一些传统百货企业积极开发自有品牌,希望借此强化企业品牌形象,形成差异化的品牌识别。这些百货企业期望透过创建自有品牌满足消费者的愿景,又为自身赢得更高的毛利率和利润。
我们的调查显示,超过三成的受访百货已经开发自有品牌,与去年有开发自有品牌的百货百份比相若。其中有接近六成的企业表示过去一年有增加自有品牌比例(见图2-13和图2-14)。这些自有品牌涉及品类依次为食品(26.5%),服装(23.8%)及家居用品(15.4%)等(见图2-16)。同时,超过七成的受访百货表示会于未来12个月内会扩大自有品牌比例,预期建立自有品牌将成为未来商品自营的主要模式(见图2-15)。
信誉楼百货集团多年来坚持以自采自营模式经营。近年,为了更好地满足顾客对优质商品的需求,信誉楼积极推进自有品牌开发、商品厂家定制及源头直采,并尝试全球采购。目前,信誉楼在食品、百货、珠宝、男装、女装等项目开发了17类自有品牌的商品,并向厂家定制了几百种商品,同时在超市食品、洗化项目引进了近100个进口品牌。
一些大型百货企业近年也加大力度拓展自有品牌业务。例如,金鹰商贸集团持续发展其自有品牌G·LIFE系列,以满足中产阶级顾客高品质生活需求,2018年共新增G·LIFE系列门店11家,其中G·MART精品超市4 家,G·TAKAYA精品书店3家,G·BEAUTY美妆集合店3家,G·PET宠物综合服务护理中心1家。同时,金鹰与国内核心服装面料厂商合作开发推出5款Aquila Doro,IVREA,RESTYLE,Wonderful Life以及LISALEN等自有品牌的“极致单品”,2018年6月累计近210个SKU,而在2017年底SKU数量仅为90个左右。
新世界集团也不断加码自营品牌业务,近年积极拓展旗下N+系列和LOL(Love • Original • Life)原创生活概念店,打造多业态的自营业务布局,进一步实行差异化运营。在先后 于2016年开设“N+自然烘焙”、2017年建立母婴主题超市 “N+Baby”及“N+便利店”后,新世界百货在2018年进一步丰富N+系列,打造了家居生活杂货店品牌“N+优品”。“N+优品”目标客层年龄在18-35岁,覆盖了创意家品、生活百货、健康美容、文化礼品、休闲零食、花艺植物、数码配件、流行饰品等货类,大部分商品从日本及韩国直采。
同时, 新世界百货也将LOL整合为黑标店、金标店、银标店,不断引入潮流商品,全方位满足不同顾客需求。2018年,LOL新增八家门店,截至2018年6月30日,共设有20家门店。据新世界百货中国2018年年报显示,2017年新世界百货实现自营货品销售收入13.2亿港元,同比增长19.3%。
不过,在现阶段,并非所有的百货企业都已作好准备建设自有品牌。我们的调查显示,百货企业认为开发自有品牌面临最大的挑战为”资金占用多,压力大“及“没有合适的人才去开发设计自有品牌商品“,各占34.5%;此外,”自有品牌商品获得市场认可时间过长“(24.0%)也是另一个开发自有品牌时所面对的挑战(见图2-17)。
三、大力发展创新业务,拓展多元化业态
(一)积极打造多业态、协同化的业态布局
近年,随着消费结构升级、成本上涨及电商崛起的冲击,百货企业为了提升竞争力,纷纷在原来百货业态的基础上进行跨业态经营,打造多业态格局。拓展多元化业态一方面能满足不同层次消费者的消费需求,另一方面,能为企业扩大收入来源。
我们的调查显示,超过七成半的受访百货企业已经涉足百货以外的零售业态。至于涉足的零售业态,以超市,购物中心和便利店最为普遍,比例分别为73.0% ,49.6%和32.1%(见图2-18)。
近年,不少传统百货企业也涉足不同业态。以百盛集团为例,在多元化零售业态为核心的转型策略下,自2016年起在业态多元化方面已频频出手。2016年6月,百盛在青岛开出在国内的第一家购物广场 — 金狮广场;并在2016年与2017年期间分别于上海和南昌推出与韩国衣恋集团的合作项目 — 百盛优客城市广场,主打韩系品牌及国际大牌折扣店。
此外,百盛于2016年9月推出首家独立精品超市 — 百盛精品超市及于10月从台湾引入“Hogan Bakery”哈肯铺面包。其后,百盛也于2018年5月推出了自营集合店Parkson Beauty以壮大其零售版图。同年11月,百盛集团全面升级改造百盛重庆南坪店,正式转型为“百盛YOUNG MALL”,进一步迎合消费者的万变需求。百盛YOUNG MALL除销售商品外,也同时推崇新奇,有趣的生活方式,让年轻顾客有崭新的消费体验。
2018年11月,伊藤洋华堂在成都首次进行业态升级,开出首家食品生活馆。这是伊藤洋华堂在国内首家主打高品质的生活超市,位于成都华府大道与天府大道交界处,经营面积约3500平米。其主要以1千米商圈“家庭顾客”为核心客层,追求安全,健康,美味,以“自然+交流+市场”的模式构建高度贴近顾客真实生活场景。食品生活馆不是按产品类型分区,而是采用场景分类,比如生活厨房,料理教室等功能区; 也提供现场料理, 打造共享空间同时,伊藤洋华堂为了保证鲜度和品质,食品生活馆内的很多产品都是采用“产地直采,产地直送”,为顾客提供日常性,高品质商品。
2017年9月,王府井集团与北京首航国力联手打造的连锁超市品牌“王府井首航超市”于包头昆区开业。据了解,王府井首航超市以昆区王府井超市为首家改造门店,将逐步对青山王府井、鄂尔多斯王府井及其他内蒙王府井超市进行升级,并投入巨大的资源全面进入生鲜社区超市的市场 。
2018年1月,百联首个城市奥特莱斯项目UMAX悠迈生活广场正式开业。UMAX是由上海五角场东方商厦杨浦店改造转型而成的,主打“品质+折扣+人气集合店”的复合概念,并引入原先门店没有的简餐、轻食和文化娱乐业态。另外,UMAX还在五角场商圈率先引入iPad现场收银,消费者如选用移动支付,可以直接在品牌厅房内买单。每个楼面只保留一个集中收银柜作现金交易。
现时,已有不少百货企业涉足其他不同业态,但被问及未来12个月内会否涉足其他业态,只有大概三分之一的受访百货企业表示有此打算。我们相信这跟经济氛围不稳定有关,预期百货企业作相关投资时会变得更审慎,百货企业多业态的发展速度在来年将会减慢。
(二) 探索新经营模式,创新零售概念
过去几年,整个零售行业都面临着转型升级的变革,不少百货企业为了迎合消费升级下的部分新需求,都积极探索新经营模式,引入新零售概念,希望能借此更精确地瞄准目标顾客群。
天虹百货近几年不断积极转型升级,除了推行数字化变革和多业态发展外,还推行了不少崭新经营模式以广招徕。比如,天虹首家零售餐饮业态“虹食汇”餐厅于2019年1月开业。虹食汇位于深圳罗湖国贸的天虹超市内,占地面积约260平米,主打新型饮食体验。顾客可以在天虹超市购买食材,然后拿到虹食汇作即场加工。此外,顾客还可以在虹食汇中体验“炒菜机器人”智能烹饪设施、美食教学等。此外,天虹于2019年2月上线了门店拼团业务。
据了解,天虹的拼团玩法分为几个步骤:
(1)选择商品开团或参团;
(2)邀请好友参团;
(3 )人满成团门店提货。
天虹拼团商品覆盖美妆、生鲜、酒水、零食等多个品类,每个门店中有6-8个SKU供选择,且各地区各门店选品均有不同。目前,提供拼团购买方式的门店已有16家,覆盖华南、东南、华东、北京等地区。
另外,为适应不断变化的消费者喜好和提升客人体验,部份百货企业除了提供到店服务之外,还开始提供到家服务。现时,百联、欧亚和伊藤等也有提供自设的到家服务。然而,由于到家服务增加了从门店,或者前置仓配送到客人家的业务环节,在人力,运营,物流效率等方面也增加了成本。所以,部份百货企业选择与京东到家,饿了么,美团点评等O2O生活服务平台合作以减低风险。
四、体验式消费为转型创新焦点
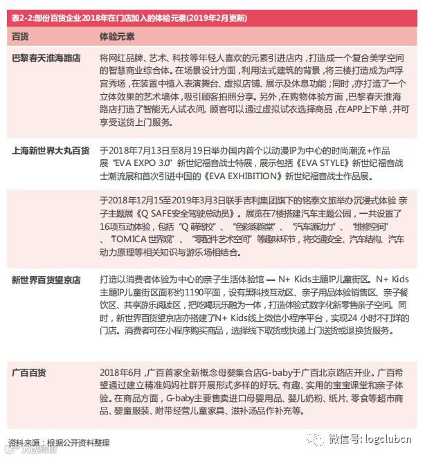
随着消费持续升级,中国消费者特别是95、00后越来越追求全方位购物体验的及时尚生活方式。再加上百货业的同质化越趋严重,近年,许多百货企业致力打造以消费者为核心的体验式消费场景,引入亲子、IP、艺术、文化、娱乐、餐饮、科技等元素(见表2-2),期望能形成差异化,创造全新的体验,吸引消费者,从而刺激消费欲望。
我们的调查发现,百货企业在增强顾客消费体验方面不遗余力。高达77.9%的受访百货企业当前在实体店增加体验式消费元素(见图2-19)。近四成受访百货企业表示当前体验式消费在整体零售面积占比10%以下, 近三成百货企业当前体验式消费占整体零售面积11-20%。随着消费者对体验式消费需求不断增加,预期这一占比将会持续上升(见表2-3)。
第三部分百货业发展存在的问题
作为一种较为传统的零售业态,尽管百货业整体有触底回升的迹象,但行业整体仍面临诸多挑战。主要有以下几方面的问题:
一、转型遇到瓶颈阻力
当前的零售环境,无论哪种业态,都有转型、调整、改造的需求。百货的自采自营和调改一直在不断深化、提升。对于转型,一直持续进行。
仍没有转型的,大多遇到了瓶颈,主要:一是体量所限,无法引入更多的体验类服务类项目;二是改造困难, 特别是水电气增容难以解决。这些企业更多需要在存量空间和品类组合上做文章。还有一些企业存在体制原因,不易做出改变。
二、成本压力继续提升
除了零售行业普遍存在的租金和人工的持续上升外,百货业的成本压力还包括:门店调改的新增成本;进行艺术化美陈所需要的成本;进行IP等体验营销新增的成本;应用新技术带来的成本上升,包括客流采集、数据分析、营销引流工具的引入成本等。
三、商品价格缺乏竞争力
百货类商品的经营,传统的经销代理模式仍然占有较大比例,中间环节过多和层层加价,导致在终端渠道上商品价值偏高,与电商平台相比,明显缺乏竞争力。业绩较好的百货企业,大多在引进差异化商品、扩大自采自营、实现线上线下同价等方面做文章。
四、核心能力提升仍需时日
当前百货业最核心的商品自营能力的建立,既需要主观的努力尝试,如资金投入、买手队伍的培养、激励与试错机制的建立,也需要客观环境的支持,如供应链的成熟、社会诚信机制的完善等,都需要较长时间实现。
第四部分行业发展的趋势和方向
展望2019年和今后几年百货业的发展,总体上判断,主要会有以下几个趋势:
一、总体发展持续向好
从百货业发展的负面影响看,对百货最大两次影响,一是限制三公消费,二是电商分流,前者的影响已大致消化完成,后者也过了峰值,其它影响因素都是其次的、微弱的,所谓“利空出尽”。
从正面利好看,主要是消费升级和政策利好,前者关于是降级、分级还是升级的讨论很多,从大方面上一定是不断升级的。政策方面,促进进口和关税下调等,有利于百货店的商品升级和价格下降、《电商法》限制了海外代购的无序发展,促进了高端商品消费的回流。
二、更多采用线上工具
线上线下融合是大趋势,百货使用线上工具的空间更为广泛,人、场、货的联接都需要线上工具的支持。
从技术和手段应用上,不仅限于电商网站,也包括公众号、小程序、社群营销、APP等。
从实现的功能上,即包括商品查询与订购、物流服务,也包括基础的信息沟通、会员维护、积分或优惠券查询与使用、储值卡查询等。多种手段,发挥不同的作用。
三、并购重组案例多发
从长远看,并购案例将继续增加。一方面是市场不乐观,部分企业销售和利润下滑,经营出现困难,需要找买家。另一方面,目前市场的增量非常有限,更多是存量资源的整合,经营质量好、确立了竞争优势的企业,将主要通过并购方式,扩大规模。
与欧美日发达国家的零售业相比,中国零售业的集中化程度依然很低,行业的并购整合有很大的空间,集中化是必然趋势。大型企业具有较强的商品组织能力和后台建设能力,在并购中将处于更为主动的地位。
四、区域百货优势不减
百货业整体上处于商业街区的核心位置,区域百货的位置优势更为突出,或者是位于城市中心,或者是在区域商业中心,有很多是自有物业,且在当地的品牌形象较好,普遍是当地时尚消费的首选。
很多区域百货公司还建立了完善的激励机制、全面周到的服务能力和灵活的经营风格,其业绩将保持稳定增长。
五、与购物中心的界限模糊
百货店学习购物中心增加体验元素,购物中心也有强化品牌商管理、扩大统一收银比例的趋势,大型百货店和城市购物中心的界限越来越模糊。这种模糊或融合,是适应消费者需求的结果,也是提升各自能力的必然手段。
第五部分发挥行业作用,再创卓越
一、行业地位无可取代
当前,扩内需促消费是经济发展的重点,在各项政策的制定中,各级政府部门应充分重视百货业态的作用,尽管受到电商的冲击,尽管近几年业绩下滑,但百货仍然是流通的主渠道,在居民消费中有不可代替的作用。
(一) 是消费升级的核心渠道
中国的消费市场,从大趋势看,处于不断升级的过程。百货业与时尚消费、品质消费、体验消费有着天然的联系,且自身也在不断的进行升级改造。在消费升级中的作用,一直并且仍将发挥着重要的作用。例如,从全行业看,百货店的化妆品销售整体上有明显回升趋势。百货店在进口服装鞋帽、珠宝手饰、家居用品等业务方面,也有着多年的运营经验。
(二) 是服务消费的重要载体
近年来,餐饮、娱乐等体验和服务消费有向购物中心集聚的趋势,但相比百货店,大多数购物中心的位置较远, 到达不便利,平日和节假日生意反差大。在位置上,百货店更贴近消费者,并且越来越多的百货店正在或计划进行调整改造,普遍增加了餐饮、儿童等服务和体验业态,经营上也更加贴近消费者,成为融合服务、娱乐,甚至是社交的社区中心。
(三) 是城市商业的主要地标
百货店一直是一个城市的主要地标之一,是城市一张靓丽的名片,如北京王府井、上海第一百货、杭州武林广场。这些年每个城市都兴建了大量商业设施,包括区域的商业中心、城市外围的购物中心等,但城市核心区中的百货店仍然有不可替代的品牌形象和位置优势,有的经过艺术化的美化改造,还成为游客和消费者的打卡地。
(四) 是社区商业的聚合平台
社区商业是城市商业的重要元素。由于缺少必要的经营场所,很多社区商业分布散乱、形象低端,与城市的整体形象脱节。城市中的中小百货店在社区商业方面将起到很好的的聚合作用,提供集约化服务。如长安商场近期闭店改造,目标是同时满足顾客家庭生活、亲子生活、休闲生活及社交生活的需求,为社区居民营造一个有温度的“第三生活空间”。
二、多措并举 再创卓越
(一)提振信心
近几年总有对百货唱衰的声音,综合分析,中国的百货业是抗风险能力较强的业态,例如大部分资产较轻,商品上占压资金少,很多是自有物业。对于各个业态而言,困难是普遍存在的,没有哪个业态能够独善其身。这一年多以来,百货有触底回升的迹象,特别是一些经过调改的企业,业绩普遍有明显提升。在商品经营、人员激励、卖场设计、客户服务等方面,百货店也都有巨大的提升空间。
(二) 重视机制创新
在国家标准《零售业态》的17种业态中,百货是在中国发展最早的业态之一,并且还有相当一部分是国有企业。这意味着其经营管理机制可能相对老化,在进行业务上创新,机制上创新也十分重要。例如,买手制的激励和试错机制、全渠道的组织变革。
(三) 转型从多方面着手
百货转型是一个永恒的话题,没有一成不变的经营模式。在转型方向上,不仅是设计规划、布局陈列、品牌结构、服务方式的调整,更是思想意识和组织结构的转型。特别是在互联网时代,有的业务逻辑已经发生变化,更需要进行组织转型、机制转型。
(四) 深化数字化应用联结
人、货、场,数字化必不可少。消费的各个场景需要借助数字化提升效率和体验,如选择、试穿试用、结算、售后服务等。通过数字化,改善卖场的环境和布局,如商品展示、大屏互动等。在商品方面,数字化一直发挥作用,如库存管理、结算管理、价格管理等。只不过在全渠道中,需要同时考虑线上和线下两条业务线, 复杂性增加,同时更凸显数字化的作用。
结语
中国百货业的发展曾经风光无限,2010年以来走了一段下坡路,其中既有自身经营模式和管理水平的原因,也有整个零售市场和经济环境变化的因素。未来,在城市化加快、消费升级、拉动内需等外部利好推动下,在企业自身强化商品自营、广泛应用数字化、增加体验品类等内部改善提升中,百货业仍将会迎来美好的明天!


