全国已形成了145个数字化产业带,其中13个产业带在淘宝上的年销售额过10亿。

来源 | 第一财经商业数据中心
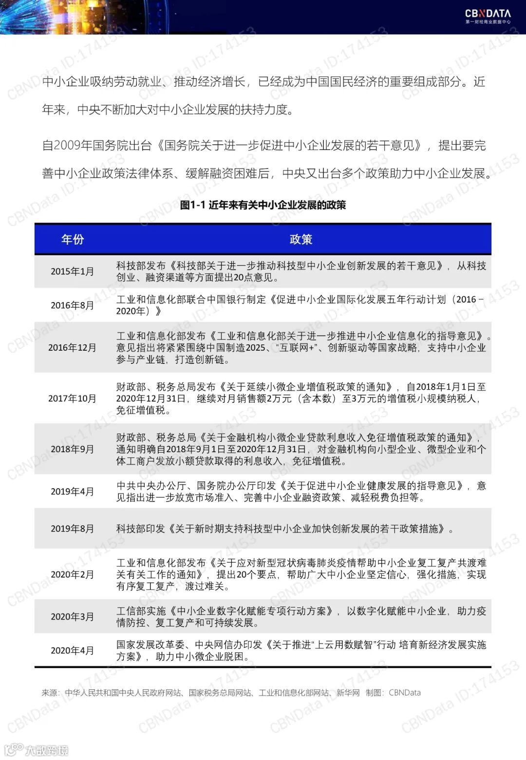
作为经济体系中的“毛细血管”,中国的产业带中小企业举足轻重。为展示在抗击疫情的形势下,当前产业带中小企业复工复产的综合图景,第一财经商业数据中心以120万在淘宝特价版上的产业带商家作为研究对象,从中国产业带分布、疫情对产业带中小企业影响、复工复产、外贸工厂转内销等多个角度做综合剖析,并正式发布《2020中国产业带数字化发展报告》(下文简称《报告》)。
《报告》显示,从短期来看,数字化是产业带商家复工复产并实现恢复增长的主要动力。从长期来看,数字化是产业带商家从简单的加工制造向更高阶段延伸的新引擎。像淘宝C2M这样的成熟的数字化解决方案,成为产业带商家争相把握的增长机会。
报告指出,全国已形成了145个数字化产业带,其中13个产业带在淘宝上的年销售额过10亿。全国十大数字化产业带分属广东、浙江、福建等省,分别有5个、4个和1个。数据显示,数字化程度高的产业带在疫情期间显示更强的韧性。

报告如下




















转载自:数据观


