天津经济技术开发区、天津港保税区、天津滨海高新技术产业开发区、天津东疆保税港区、中新天津生态城推行法定机构改革,实行企业化管理,依照法定授权履行行政管理与服务职责,现面向全国公开选聘管委会副主任。公告如下:
一、各开发区简介及选聘岗位
(一)天津经济技术开发区。设立于1984年,是首批国家级开发区,主要经济指标和综合发展水平在国家级开发区中持续保持领先,现为中国经济规模最大、外向型程度最高、综合投资环境最优的国家级开发区之一,拥有汽车及装备制造、电子信息、石化与新材料、医药大健康、现代服务业等高质量产业集群。
天津经济技术开发区管委会选聘副主任4名,其中分管规划建设土地工作的1名,分管财政国资审计工作的1名,分管综合经济工作的1名,分管招商引资和营商环境工作的1名。
(二)天津港保税区。设立于1991年,现辖区包括海港保税区、空港经济区和临港经济区三片区域,拥有港口、机场双港优势,管辖二类四处海关特殊监管区域,形成民用航空、高端装备与智能制造、海洋经济、人工智能与信息技术等7大产业集群。
天津港保税区管委会选聘副主任2名,其中分管财政金融工作的1名,分管营商环境建设工作的1名。
(三)天津滨海高新技术产业开发区。设立于1988年,2014年获批成为国家自主创新示范区。由华苑、海洋、渤龙湖和京津合作示范区四个片区组成,规划面积140平方公里,是全市创新资源最为丰富、自主知识产权拥有量最多、经济增长最具潜力的区域。
天津滨海高新技术产业开发区管委会选聘副主任2名,其中分管财政金融工作的1名,分管社会事业、城区管理工作的1名。
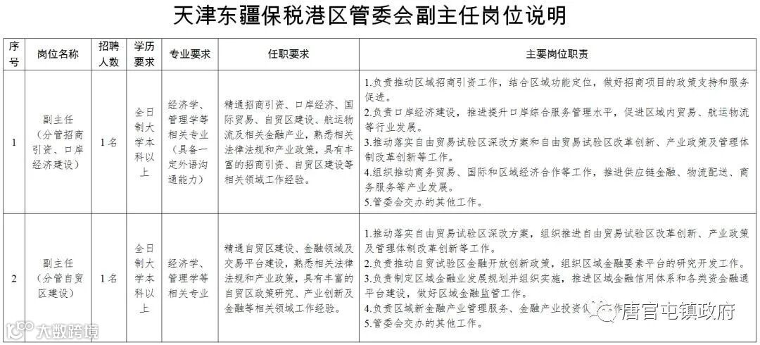
(四)天津东疆保税港区。设立于2006年8月,是国务院批准设立的功能最全、政策最优惠、开放度最高的保税港区,是天津自由贸易试验区的核心区,是中国北方国际航运中心和国际物流中心的核心功能区、国家租赁创新示范区。主导产业为融资租赁、国际贸易、航运物流等,飞机、船舶等租赁资产规模破万亿。
天津东疆保税港区管委会选聘副主任2名,其中分管招商引资、口岸经济建设工作的1名,分管自贸区建设工作的1名。
(五)中新天津生态城。2008年9月开工建设,是中国、新加坡两国政府间重大合作项目,始终秉持人与人、人与经济活动、人与环境和谐共存,能复制、能实行、能推广的发展理念,着力打造生态城市升级版和智慧城市创新版,致力于建设成为具有全球影响力的可持续发展示范城市。
中新天津生态城管委会选聘副主任1名,分管经济商务工作。
二、选聘范围及资格条件
(一)选聘范围
面向全国公开选聘。
(二)资格条件
选聘人员必须拥护中国共产党领导,遵守中华人民共和国宪法和法律,熟悉开发区改革和创新发展工作,具备与职位相匹配的任职经历和专业素养,市场感觉敏锐,有较强的组织领导能力、开拓创新能力、处理复杂问题能力。职业操守和个人品行良好。同时还要具备以下任职资格条件:
1. 具有全日制大学本科以上文化程度。
2. 具有累计10年以上经济等相关工作经历。
一般应累计担任下列职务3年以上:中央企业总部内设部室或一级子公司的中层正职(含相当职务)及以上职务,或省管国有企业以及规模相当的其他大型企业总部内设部室正职或一级子公司正职(含相当职务)及以上职务,或规模相当的企业中层正职及以上职务;或党政机关、事业单位处级正职(含相当职务)以上职务。
如任上述正职不满3年的,应当在正副职岗位累计任职5年以上,且担任正职不得少于1年。
3. 年龄一般不超过45周岁,特别优秀的年龄可适当放宽,具有正常履行职责的身体条件。
4. 符合有关法律法规规定的其他资格要求。
5. 具体岗位任职条件详见:
http://bhxq.ciicjob.com
以上时间计算截至2020年9月。
三、选聘人员任期及薪酬待遇
(一)任期
选聘人员任期三年,任期期满考核合格可以续聘。
(二)薪酬待遇
年收入不低于50万元,并依据业绩兑现年度和任期激励。
四、选聘程序
报名—资格审查—综合考核评价—考察和背景调查—确定拟聘人选—体检—正式聘任。
五、报名程序及相关说明
(一)报名程序
1. 报名时间:2020年8月26日—9月16日17:30。
2. 报名方式:网络报名。报名网址:
http://bhxq.ciicjob.com
应聘者请登录报名网页,点击申请应聘职位,使用个人邮箱进行注册,同时上传个人证件和相关资料的扫描件,包括:本人近期证件照、身份证复印件(正反面)、干部任免审批表、近三年工作总结或述职报告、竞职报告(重点阐明自身优势、任职努力方向和预期目标)、学历学位证书(如涉及国外学历学位的还需提供教育部留学服务中心出具的认证报告扫描件)、相关资格证书(职称、专业成果及重要奖励)等。
3. 报名咨询:
天津经济技术开发区报名咨询电话:022-25202912,022-25203809,联系人:田先生、朱女士。
天津港保税区报名咨询电话:022-84906537,022-84912830,联系人:赵女士、郭女士。
天津滨海高新技术产业开发区报名咨询电话:022-84806371,联系人:张先生、陈女士。
天津东疆保税港区报名咨询电话:022-25607509,022-25601339,联系人:龚先生、庞女士。
中新天津生态城报名咨询电话:022-66885615,022-66328540 ,联系人:朱先生、崔女士。
(工作日时间:9:00-17:00)
(二)相关说明
1. 应聘者应对所提交应聘材料的真实性、完整性负责,如发现与事实不符,本管委会有权取消应聘资格。
2. 资格初步审查结果、面试时间地点将通过电子邮件等方式告知,请应聘者提供准确的邮箱地址并及时查收。
3. 处于立案审查期间的、党纪政务处分影响期内或期满影响使用的不予选聘。
4. 我们对应聘信息及提交的应聘材料严格保密,不做他用,恕不退还。公告未尽事宜由管委会负责解释。
中共天津市滨海新区区委
中共天津市委组织部
2020年8月26日

