


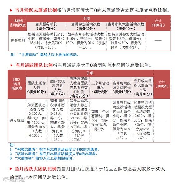
天津志愿服务指数构成分为注册志愿者人数占本地常住人口比例得分(10分)、有志愿服务时间记录的志愿者人数占注册志愿者总人数的比例得分(10分)、志愿者当月参与服务情况(30分)、团队当月参与服务情况(40分)、大型活跃团队分布情况(10分)五个子项,各个子项设置了三档分数,每一项根据文明城区测评体系、各区整体比例数值分布情况得出一个标准比例:对于达标区,得该子项满分的60%以上,同时对标每一子项第一名,在满分60%的基础上按比例增加;对未达标区,得该子项满分的60%以下,同时参考每一子项末位,在满分60%的基础上按比例减少。
截至2021年6月30日,我市共有注册志愿者268.66万人。
2021年6月各区志愿服务指数榜单
来源:天津志愿服务网

