大数跨境
0
0

2021年5月天津志愿服务指数榜单公布

2021年5月天津志愿服务指数榜单公布 唐官屯镇政府
2021-06-08
1
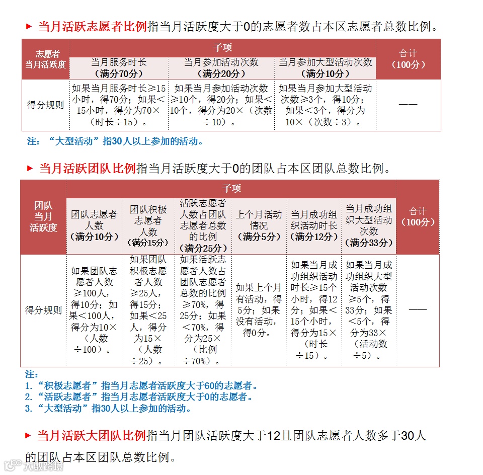
导读:天津志愿服务指数构成分为注册志愿者人数占本地常住人口比例得分(10分)、有志愿服务时间记录的志愿者人数占注册




天津志愿服务指数构成分为注册志愿者人数占本地常住人口比例得分(10分)、有志愿服务时间记录的志愿者人数占注册志愿者总人数的比例得分(10分)、志愿者当月参与服务情况(30分)、团队当月参与服务情况(40分)、大型活跃团队分布情况(10分)五个子项,各个子项设置了三档分数,每一项根据文明城区测评体系、各区整体比例数值分布情况得出一个标准比例:对于达标区,得该子项满分的60%以上,同时对标每一子项第一名,在满分60%的基础上按比例增加;对未达标区,得该子项满分的60%以下,同时参考每一子项末位,在满分60%的基础上按比例减少。

截至2021年5月31日,我市共有注册志愿者268.02万人。

各区常住人口已根据第七次全国人口普查数据更新。


2021年5月各区志愿服务指数榜单





来源:文明天津


【声明】内容源于网络
0
0
唐官屯镇政府
运河九宣闸映古今,物流唐官屯通天下。
内容 3677
粉丝 0
唐官屯镇政府 运河九宣闸映古今,物流唐官屯通天下。
总阅读185
粉丝0
内容3.7k