日前,天津政务网发布“天津市人民政府关于切实做好2024年市政府重点工作的通知”,其中明确,市政府第38次常务会议确定,将《政府工作报告》的工作部署分解为135项重点任务,作为2024年市政府重点工作。

其中包括9项主要任务——
一、经济社会发展预期目标
二、全力推动京津冀协同发展走深走实,在取得更多成果成效上展现新作为
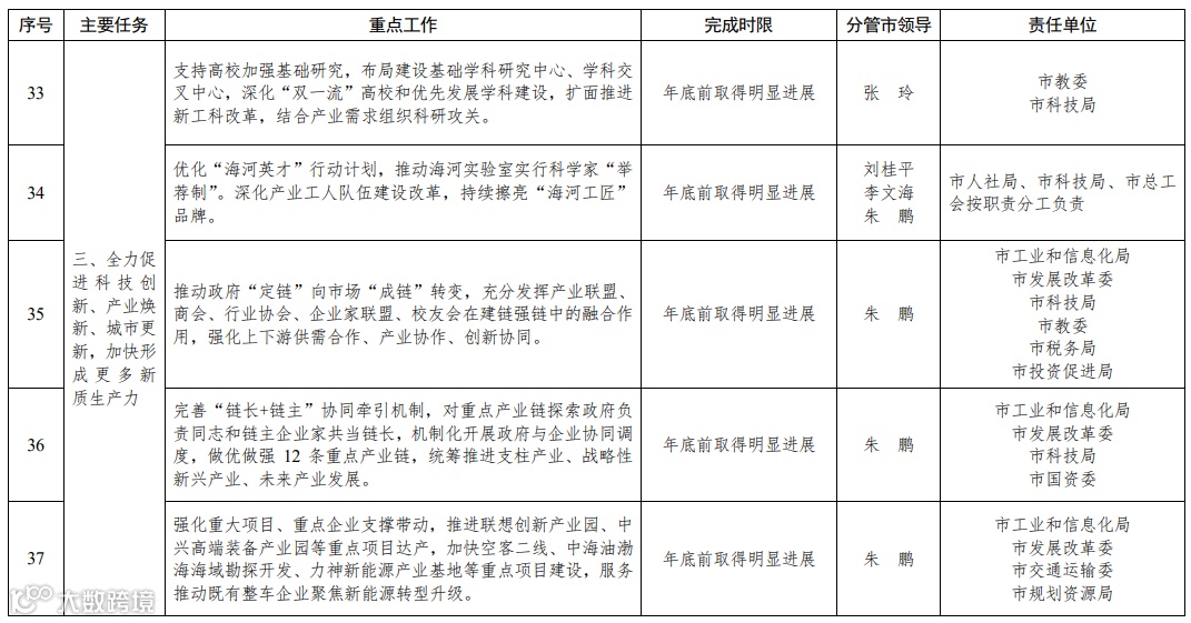
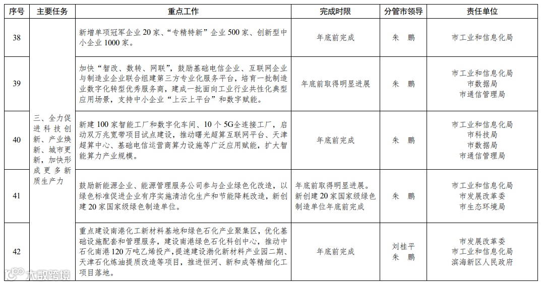
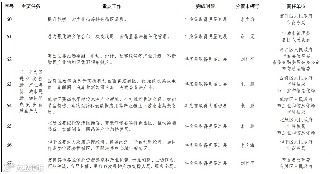
三、全力促进科技创新、产业焕新、城市更新,加快形成更多新质生产力
四、全力盘活存量、培育增量、提升质量,有效实现城市内涵式发展
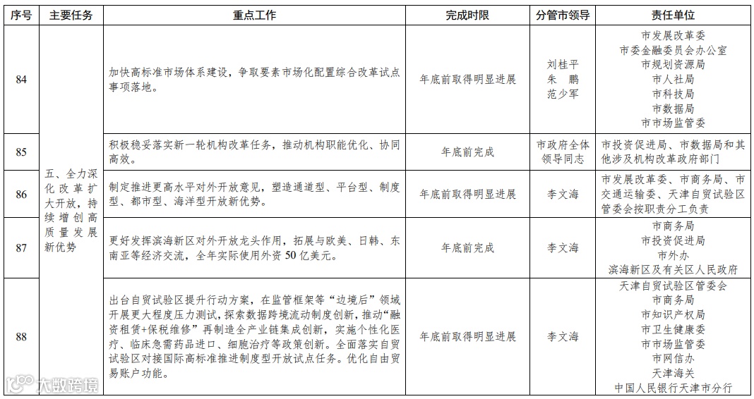
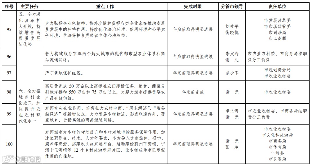
五、全力深化改革扩大开放,持续增创高质量发展新优势
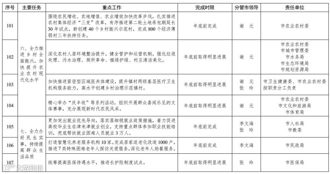
六、全力推进乡村全面振兴,加快提升农业农村现代化水平
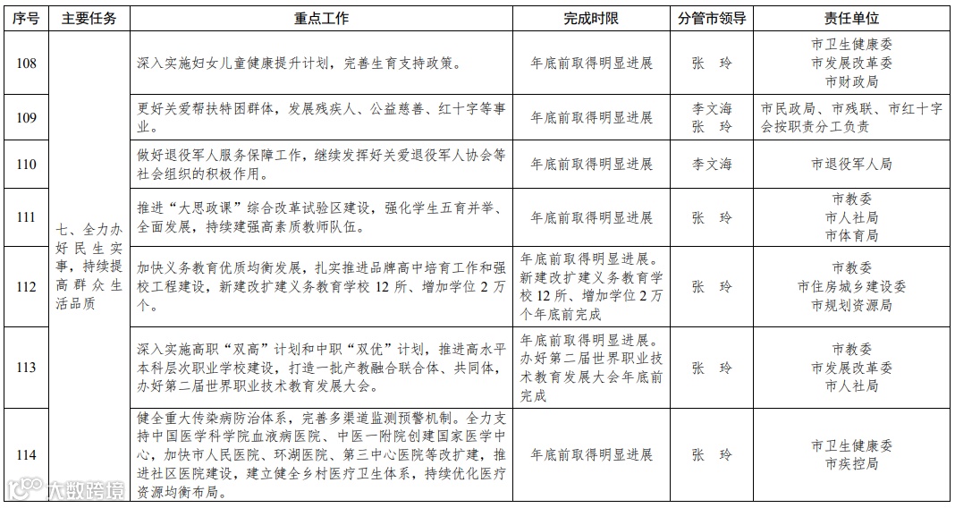
七、全力办好民生实事,持续提高群众生活品质
八、全力防范化解风险,统筹高质量发展和高水平安全
九、努力提升政府治理效能和水平
通知全文如下——
天津市人民政府关于切实
做好2024年市政府重点工作的通知
各区人民政府,市政府各委、办、局:
市政府第38次常务会议确定,将《政府工作报告》的工作部署分解为135项重点任务,作为2024年市政府重点工作。为确保各项重点工作圆满完成,现就有关事项通知如下:
一、加强组织推动。《政府工作报告》明确2024年我市经济社会发展的主要目标和重点任务,是向全市人民作出的庄严承诺。各区、各部门、各单位要进一步强化使命意识、责任意识,切实提高政治站位,坚决扛起政治责任,将抓好各项重点工作落实作为一项重要的政治任务,与推动高质量发展“十项行动”紧密结合,主要负责同志抓统筹、分管负责同志抓具体,带动各级干部履职尽责、担当作为,营造层层重视、层层实干的浓厚氛围。各区、各部门、各单位要及时制定工作方案和任务台账,将重点工作逐项量化细化,做到目标清晰、举措具体、责任到人、时限锁定,确保按时保质完成到位。
二、狠抓任务落实。135项重点工作均明确了责任单位,各责任单位要坚持干字当头、实字托底,不折不扣抓落实、雷厉风行抓落实、求真务实抓落实、敢作善为抓落实,对照工作任务清单台账挂图作战,以钉钉子精神逐个节点向前推进、逐项任务过筛销号,以月保季、以季保年,切实做到拿工作成果和工作实绩说话。要加强协同配合,攥指成拳、齐心攻坚,牵头单位要负总责、谋全局,组织推动配合单位加快工作进展,主动协调解决工作中的难点问题;配合单位要各司其职、各负其责,坚决摒弃等靠思想,建立齐抓共管的工作格局,真正形成有分有合、精诚协作的良好工作局面。
三、严肃督查考核。市政府办公厅要坚持问题导向、目标导向、结果导向,充分发挥政务督查“利剑”作用,建立督查台账,采取“四不两直”、“明查暗访”等方式精准核实重点工作的实际进展,实时动态掌握各项工作完成情况。要坚持“督帮一体”,对市领导同志关注的、完成年度任务有难度的工作及时开展专项督查,协助解决堵点问题;坚持“督调结合”,通过督导调研,综合运用统计、财税等部门数据,分析研判重点工作为我市经济社会发展“助力”、“添秤”的实际效果;坚持“督考结合”,将细化量化后的重点工作任务纳入2024年绩效考评指标,从严从实开展考核工作,切实彰显绩效考评“指挥棒”作用。
天津市人民政府
2024年1月31日




























来源:天津广播

