大数跨境
0
0

【攻略 | 快收藏!“三证合一”后海关企业注册登记攻略来咯!】

【攻略 | 快收藏!“三证合一”后海关企业注册登记攻略来咯!】 瑞恒国际
2015-12-25
1
导读:1

根据《国务院关于转批发展改革委等部门法人和其他组织统一社会信用代码制度建设总体方案的通知》,海关总署近日发布2015年第46号公告,明确了法人和其他组织在使用统一社会信用代码办理海关业务时的具体事项。


“三证合一”时代,海关业务怎么办?


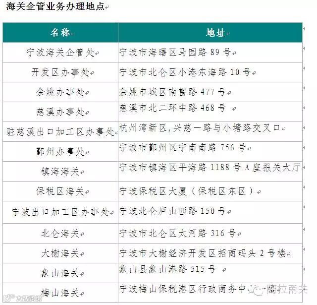
宁波海关为例,请收四招对策!





一招

“三证合一”啥意思

"三证合一"是指企业登记时,原分别由工商行政管理部门核发工商营业执照、组织机构代码管理部门核发组织机构代码证、税务部门核发税务登记证,改为一次申请,核发一个营业执照,采用“统一社会信用代码”。企业只需跑一个窗口,提交一份材料,不但领证时间缩短,而且出门办事“一照通用”。
二招

海关企业注册登记啥变化

1
自2015年10月1日起,已经取得统一社会信用代码的法人和其他组织向海关办理注册登记有关业务的,应当凭登记管理部门发放、以统一社会信用代码为编码的新登记证(照)办理,海关不再验核未转换的旧工商营业执照、组织机构代码证和税务登记证等证(照)。相关格式文本中涉及填写上述证(照)号码的,应当填写统一社会信用代码。
2
2015年10月1日前,已在登记管理部门办理注册登记的法人和其他组织可以继续使用未转换的旧工商营业执照、组织机构代码证和税务登记证等证(照)向海关办理注册登记手续。
3
《报关单位情况登记表》(可在海关门户网站下载)、对外贸易经营者备案登记表复印件或者外商投资企业(台港澳侨投资企业)批准证书复印件仍需递交。
三招

海关企业注册去哪儿办

企业按照规定到所在地海关办理报关单位注册登记手续。
四招

企业注册遇问题找谁问
海关业务咨询电话:12360




【声明】内容源于网络
0
0
瑞恒国际
航空国际货运代理业务,海运国际货运代理业务,陆运代理业务,货物运输代理,报关,报检,仓储,保险,海外代理清关运输,商务咨询!
内容 886
粉丝 0
瑞恒国际 航空国际货运代理业务,海运国际货运代理业务,陆运代理业务,货物运输代理,报关,报检,仓储,保险,海外代理清关运输,商务咨询!
总阅读2
粉丝0
内容886