世界卫生组织发言人塔里克·亚沙雷维奇表示,截至北京时间16日23时32,全球累计新冠肺炎确诊病例达174407例,其中中国81099例,中国以外93308例。已报告病例的国家和地区达151个。中国以外新冠肺炎累计确诊病例数已超过中国数字。

目前,中国以外累计确诊病例数最多的是意大利(24938例),其次是伊朗(14991例)。随后的韩国、西班牙、法国、德国、瑞士累计确诊病例数在2000至9400例之间。由于欧洲多国报告的新冠肺炎确诊病例数持续攀升,世卫组织13日已宣布欧洲成为新冠肺炎疫情“震中”。为应对新冠肺炎疫情,多个国家或地区已经宣布进入紧急状态(其中有一些国家是公共卫生紧急状态)。
17国63位政要感染,14人死亡!大疫之下没有国家是孤岛(滑动查看)
继意大利后,西班牙迅速成为了“新冠肺炎”在欧洲的第二中心,相比于意大利,西班牙的疫情来似乎发展更加迅速。从确诊从500例到5000例,韩国花了11天,意大利10天,而西班牙只用了6天。
3月14日,西班牙首相桑切斯宣布进入紧急状态,期限15天,并在西班牙全国实施“禁行令”,于3月16日上午8点开始执行。“禁行令”要求居民非不得已不得出门,违反法令者将被处以3000欧元到6000欧元不等的罚款。西班牙主要港口有:巴塞罗那、马拉加、卡塔赫纳、瓦伦西亚等。可以出行的情况限于:
购买食物药品等生活必需品;去医疗中心上班;去工作单位上班;返回居住地;协助和照顾老年人、未成年人、晚辈或者残疾人、弱势群体;去金融机构;由于不可抗力或适当理由需要。
利比亚民族团结政府总理萨拉杰14日宣布,利比亚进入国家紧急状态,以抗击可能暴发的新冠肺炎疫情。
为防止新冠病毒传播,乌克兰政府当地时间14日发布命令,决定从3月16日零时至4月3日,禁止外国人入境,但外交官、国际组织代表以及持有永久和临时居留证的外国人不受此限制。从3月17日零时起,乌克兰将停止国际常规客运。
据路透社报道,爱沙尼亚政府在15日的一份声明中表示,从3月17日起,该国将禁止外国游客入境,以防止新冠肺炎病毒传播。
声明称,爱沙尼亚人、居住在爱沙尼亚的居民以及爱沙尼亚居民的外国籍家庭成员将能够进入该国。
爱沙尼亚政府表示,除涉及外贸运输外,计划对所有入境人员进行为期两周的隔离。政府说,如果没有症状,外国人可以过境爱沙尼亚,回到到他们的国家。
罗马尼亚总统约翰尼斯14日晚宣布,罗马尼亚将于16日进入国家紧急状态,以便更有效地抗击新冠肺炎疫情。约翰尼斯说,为抗击疫情及时采取措施至关重要,罗马尼亚将从下周一进入国家紧急状态。这一措施将使政府能够投入更多资金用于采购药品、必要的医疗设备等,并可简化、加快相关程序。罗马尼亚主要港口有: 1. CONSTANTA 康斯坦察 2. GALATZ 加拉茨 3. SULINA 苏利纳
从3月15日开始,全面恢复边境管控,取消所有国际铁路客运和航空客运,持续时间暂定10天,有可能延长。货运不受此限制。将为货物运输留出专门的通道。
近期要出货到马尼拉的货代朋友要注意了:
现在的货物到达马尼拉后,板材卷钢建材类货物有些是要出马尼拉区域的,这部分货到码头的重箱会出不去,已经出去的拆空后空箱会回不来。目前马尼拉区域内的交通及操作正常,但马尼拉卸的货物无法拖出马尼拉区域,八打雁码头操作正常,在八打雁卸货的货物可以拉到马尼拉区域外的位置,所以可以建议货代朋友将收货人不在马尼拉区域内的,改港至八打雁。
哈萨克斯坦总统托卡耶夫15日宣布,为防范新冠肺炎疫情蔓延,自3月16日8时至4月15日7时全国进入紧急状态。除外交人员、应哈方邀请的国际组织代表团以外,严禁任何人以任何方式出入境。截至目前,哈萨克斯坦累计确诊8例新冠肺炎。
3月15日,新加坡政府宣布将进一步加强入境管制措施!3月16日23时59分起,近期有包括文莱、柬埔寨、印度尼西亚、老挝、马来西亚、缅甸、菲律宾、泰国、越南在内的所有东盟国家,日本、瑞士、英国旅行史的人员,在入境新加坡后需要自我隔离14天。
入境时必须提供自我隔离住址证明。东盟国家短期旅客入境前需要提供健康证明,得到政府批准后才能入境新加坡。不过因新马两国邻近交往频繁,通过陆路和海路入境新加坡的人将不受影响。通过机场关卡从马来西亚入境新加坡的旅客,依旧需要隔离14天。此前,新加坡政府便宣布自3月15日晚上11点59分起,过去14天到过意大利、法国、西班牙和德国的旅客将不准入境新加坡。同时,新加坡也已禁止所有游轮停靠本地。
总统马杜罗12日宣布,自本月15日起暂停所有来自欧洲和哥伦比亚的航班30天,并宣布国家卫生系统进入紧急状态。马杜罗13日晚发表电视讲话宣布全国进入警戒状态。马杜罗表示,在警戒状态下他已下令关闭全国所有餐馆、 酒吧和夜总会,并要求民众不要举行任何形式的家庭聚会和大规模聚集活动。他同时表示正在考虑采取更严厉的措施,包括全国范围停工等。政府已同巴西就在边境采取联合控制措施达成一致,但同哥伦比亚仍在沟通中。
3月16日起,乌兹别克斯坦关闭与其他国家的空中运输和公路运输。3日后关闭铁路运输。禁止本国公民离境、外国人入境。
美国总统特朗普11日宣布,美国将于当地时间13日起暂停除英国外所有欧洲国家前往美国的旅行,为期30天。
法国总理菲利普14日宣布,为阻止新冠肺炎疫情蔓延,从当天午夜开始,关闭全国所有“非必需”公共场所,包括饭店、电影院、咖啡厅和俱乐部会所等。
菲利普说,超市、食品商店、药店、加油站、银行、烟草店将继续营业。礼拜场所将继续开放,但宗教活动和集会将被推迟。
欧洲的疫情在继续扩散,中东的情况更不容乐观。根据路透社10日报道,以色列总理内塔尼亚胡表示,为了防止疫情蔓延,以色列将要求所有自国外入境的旅客隔离14天,新举措有效期限暂停为2周。
以色列航空随后突然宣布,该航空公司取消所有国际航班。根据报道,以色列航空公司Arkia和Israir都将取消所有国际航班。Arkia将立即停飞所有国际航班,Israir将从下周开始取消国际航班,直到5月为止。
由于以色列航空公司宣布消息非常突然,对空运市场造成混乱。如果近期有货物运输到以色列等地,只能采取其它替代方案了。
当地时间14日,也门政府(哈迪合法政府)在沙特首都利雅得召开紧急内阁会议后决定,为了防止疫情在也门的转播,也门政府决定从当地时间周二(17日)午夜十二点,暂停也门境内所有机场的航班起降,为期暂定两周,两周后会根据疫情动态进行重新评估,但是负责人道主义救援和物资运送的飞机除外。
15日晚,洪森总理签发了一份紧急《政府令》,指示所有政府部门公务员、相关人员以及全国人民暂时停止前往欧洲国家、美国和伊朗。政府令强调,对于刚从欧洲国家、美国和伊朗返回柬埔寨的所有柬埔寨官员和公民,必须按照卫生部原则从返回日子起为期14天的接受隔离观察。
据越南《青年报》3月14日最新报道,越南有关部门日前宣布,该国已经决定暂停欧洲27个国家的旅客入境,另外将不再签发所有外国公民的落地签证。据悉,此措施将在3月15日开始执行,为期30天,公共原因赴越的旅客除外。
越南此前在我国出于疫情防控的关键时期,越南航司就宣布停飞至中国的航班。随后还宣布将限制部分与中国市场保持密切往来的边境口岸,还要求对进出口的货运车辆严格检查。中新网3月13日报道也指出,中国与越南部门口岸目前已经恢复正常。3月12日当天,中越边境云南段最大的口岸——河口口岸出入境运输车辆达1221辆次,超过去年平均车流量。
葡萄牙里斯本码头工人宣布罢工,罢工持续到3月底。船公司已发出紧急通知。
附:世界各国限制性措施一览表
近期,一些国家(地区)为应对新冠肺炎疫情,陆续采取了限制性措施,主要包括如下几种:
暂时禁止/限制从中国进口部分活体动/植物;
暂时禁止/限制出口部分物资;
暂停部分/全部与中国的航班/列车/船舶;
关闭全部/部分口岸;
对来自中国的货物、进出境工具及人员施加严格的检验、检疫、检查措施。
根据国家移民局、境内外相关网站发布的信息及中国贸促会驻外代表处及部分企业反馈的情况,贸促会在3月4日有关国家(地区)采取限制性措施提示、3月10日有关国家(地区)采取限制性措施提示(二)基础上对相关信息进行了更新补充,仅供企业参考。
关于货物进口限制情况——截至3月12日,共有18个国家(地区)对货物进口进行限制,调整措施的有2个国家。分别是:埃及暂停自中国进口大蒜、胡萝卜和生姜;喀麦隆禁止从中国进口所有食品。
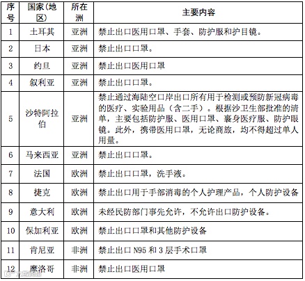
关于暂时禁止或限制部分医疗物资出口情况——截至3月12日,共有26个国家(地区)对医疗物资出口进行限制,其中新增12个国家,具体如下:
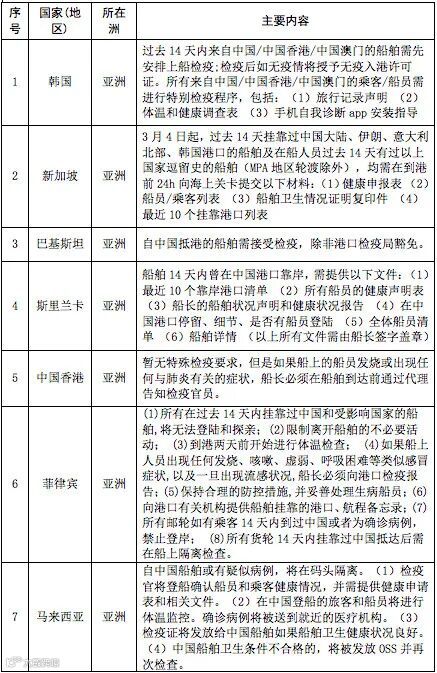
关于航班/列车/船舶限制性措施情况——截至3月12日,亚洲和欧洲共有42个国家(地区)对航班/列车/船舶进行限制,其中新增28个国家(地区),美洲、大洋洲和非洲情况我们将陆续进行更新,具体如下:
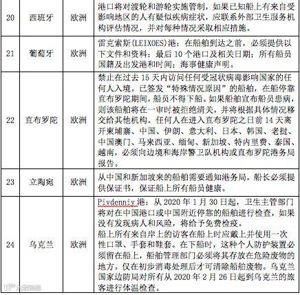
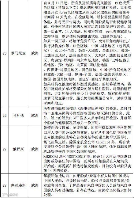
关于航班/列车/船舶限制性措施情况——亚洲和欧洲7个国家(地区)限制性措施进行了补充或调整,黑体划线部分为补充或调整内容,具体如下:
关于对人员入境实施限制性措施情况——截至3月12日,共有147个国家(地区)对人员出入境实施限制性措施,其中新增3个国家(地区),具体如下:
关于对人员入境实施限制性措施情况——8个国家(地区)对限制性措施进行了调整,具体如下:
来自网络信息采集,仅作分享之用。版权归原作者所有,如果有侵犯到您的权益,请来信告知,我们会尽快删除。给您带来的不便敬请谅解!)





