
DHL美国清关流程
DHL是全球著名的物流和快递公司,在美国也广泛从事清关服务。以下是DHL美国清关流程的常规步骤:
1. 准备清关文件:在货物到达美国海关之前,需要准备好清关文件,包括商业发票、海关申报单、TSCA声明等。同时,确保文件内容准确无误。
2. 提交清关文件:可以通过DHL提供的电子申报系统提交清关文件。提交后,海关将对文件进行初步审核。
3. 海关查验:海关可能对货物进行查验,以确保货物符合美国相关法规和标准。查验方式包括X光机检查、狗狗嗅检、手工检查等。
4. 缴税:如果货物需要缴纳关税,可以通过DHL提供的服务在线缴纳关税。
5. 放行/扣留:如果货物符合规定,海关会为货物放行,可以进入美国市场或进一步运输。如果货物不符合规定,海关将扣留货物,并要求补充或更正相关文件。
国际快递出运的大致流程图

出口找到合适的货代是最重要的,可以减少很多繁琐文件处理。

以上就是正常货物DHL清关流程
大宗货出口美国贸易清关流程
出口货物到美国的贸易方式多种多样,有些货物的美国进口清关费用及税费由发货人支付,这种情况下,美国清关行会要求中国出口商发货前签署一份POA委托书,类似我国报关时需要用到的报关委托书。
清关方式通常有两种:
1、以美国收货人的名义清关即由美国收货人(consignee)提供POA给货代的美国代理,同时还需要美国收货人的Bond。
2、以发货人的名义清关即由发货人提供POA给起运港货代,货代再转给目的港代理,由美国代理人帮发货人在美国办理进口商海关登记号,同时需要发货人购买Bond。
注意事项:
1、以上两种清关方式,无论采用哪一种,都必须用美国收货人的税号(Tax ID,也叫做IRS No.)来清关。IRS No.(The Internal Revenue Service No.)是美国收货人在美国国税局登记的一个纳税识别号。
2、在美国,没有Bond无法清关,没有税号也无法清关。
清关小知识:
1,贸易清关。这是大家最熟悉的方式。目前中美专线95%以上都是采用这个模式。具体这个模式如
何操作,其优点和缺点,大家应该都比较熟悉了。
2,非正式清关。这种清关模式适合于一票货物的总价值低于2500美金。这种清关模式不需要Bond,
不需要POA,也不需要收件人的EIN。但是,如果货物里面有涉及到中美贸易战品名的,该品名的价值
不能高于250美金。
3,321清关。根据侧重点不一样,这种清关模式又称T86清关,单票清关,电商小包清关。这种模
式适合于单票货物总价值低于800美金的货物。“一票货”的意思是,同一天同一个发货人发往同
一个收件人的所有货物。对熟悉快递操作的朋友们来说,专线的一票就相当于快递里面的一票,
321清关的最大优点是,没有关税。也不需要Bond,不需要POA,不需要收件人的EIN。
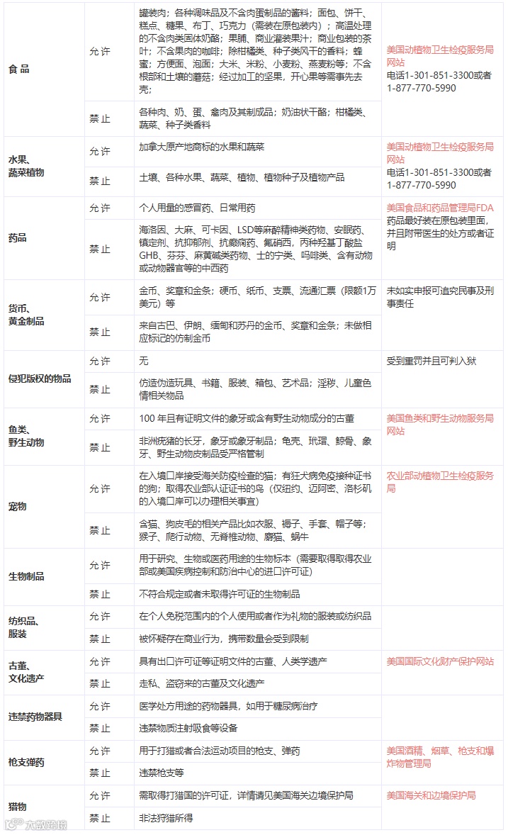
美国禁运和允许进口产品(专线可解决禁运问题,全程包清关包税包送)



