第三章 现代教育哲学理念与樂学儿童音乐教学法
樂学儿童音乐教学法课程,一方面是以音乐学科内容的逻辑来安排其教学顺序的;另一方面,是以儿童的身心发展特征来规定整个教学进程的。
运用皮亚杰的认知发展阶段性理论,Jean Sinor对0-15岁儿童的音乐发展进行了较为详细的分析。Jean Sinor将儿童音乐发展分为三个方面:感知觉(包括力度、音色、速度、时值、音高、和声)、对音乐的反应(包括听力、动感、歌唱、创意、操作)和概念(包括感情、时值、音高、曲式、和声、体裁)。[110]
表3-1为儿童音乐发展在皮亚杰认认知发展阶段性理论中的体现。
第一节 模块一 童谣
一、童谣的概念
童谣产生的源头当追溯于西周末年。童谣是我国传统文化的经典。《国语·郑语》中就有记载。当时流传有这样的童谣:“檿弧箕服,实亡周国。”这两句童谣的意思是:使周灭亡的人,就是那卖桑木弓和箕草箭袋的人。在这里,作为中国传统童谣的“始祖”显然被用作政治意图了,被用以表达王朝的更替兴衰。
随着社会的发展,童谣变得生活化,多来自于人们对日常生活的高度总结,题材很是广泛。有对日月星辰、山川大地、动物植物等自然景观的描写,有对人物形象的刻画,有对神话故事的精彩表述,有对情感的自然抒发,有对事物的总结性表达等。形式短小精悍,朗朗上口。
童谣作为“樂学儿童音乐教育”的一个教学模块,是由于其具有律动性、音乐性和教育性,适合学前儿童学习,具有激发儿童多样化兴趣的作用,是进行儿童歌唱教学部分很好的铺垫。
童谣是为儿童作的短诗,又称儿歌,是一种短小精悍的文字形式,强调格律和韵脚,通常以口头形式流传。从另一个方面来看,童谣也是歌谣的一种,它是以儿童为主要对象的歌曲,曲色旋律多半较为简单,歌词亦简洁琅琅上口,使儿童容易记忆。[112]古人说:“童,童子。徒歌曰语”(《国语·晋语》韦昭注)。明代杨慎曰:“童子歌曰童谣,以其出自胸臆,不由人教也。”[113]
童谣有多种分类方式。如依据国家进行分类,童谣可以被划分为中国民谣和外国民谣;如果依据年代划分,可被划分为传统童谣和新童谣。传统童谣一般是通过口传心授流传下来的,而新童谣是指近现代人们创作的童谣,尤其指新文化运动以来创作的歌谣。[114]
中国童谣按照民族进行分类时,可以被划分为普通话童谣和方言童谣;依据艺术形式进行分类,童谣又可以被划分为猜谜语、摇篮曲、连锁调、绕口令、数字歌、对答歌、游戏歌、颠倒歌以及字头歌等等。[115]
石云霄根据古代童谣的思想内容,初步划分为史事童谣、讽喻时政童谣、启发智能童谣、宗教民俗童谣、叙事童谣、娱乐游戏童谣、练习语言机制童谣。[116]这样的分类形式,从另一方面也体现了童谣的多功能性。
国外对于童谣的解释也与中国有很多相似之处,“儿歌是儿童短小的传统歌曲或诗歌”。[117]在这里要强调的重点在于,大多数中国人持有一种观点认为,童谣的押韵应该充满快乐和幻想,而国外的童谣强调的是其黑暗面所给予孩子的积极作用,这会让我们很难理解。这种现象我们称为文化冲击。不同的国家有不同的文化、价值观、信仰、风俗习惯和行为。这可能导致定向障碍、误解、冲突、压力、焦虑和无力应对新环境的感觉。研究人员称这种为文化冲击。这个词在1954年首次被引入Kalvero Oberg 。[118]但是近些年来,有研究者表示,这种文化冲击带来的多数为正面影响,比如“自信的提升”和“自我激励的培养”。[119]
《大英百科全书》(又称《不列颠百科全书》)研究数据表示,童谣最早出现在1500年,一直持续到18世纪才在社会生活中普遍存在。[120]在国外的诸多研究中显示,童谣对幼儿时期的语言训练和情感表达有一定的促进作用。艾奥娜(Iona)和彼得·奥佩(Peter Opie)[121]在童谣牛津词典[122][1]中的一项研究表示:至少有25%的童谣超过了200年的历史,超过40%的童谣被发现在18世纪之前,至少其中有25%是在上个世纪结束之前所发现的。[123]
二、童谣的特征与作用
(一)童谣的特征
1、童谣的真实美
童谣作为一种艺术形式,它来自民间,来源于人类的社会生活。最初的童谣只能口传,没有记录方式。后来,印刷与传播技术的发展,使得童谣可以广为流传。童谣的内容大多来自生活,具有真实美的特征。童谣真实美的特征正好与当时的社会环境相适应,能够真实反映当时的历史环境和社会形态,有利于我们对当时社会的研究。如童谣《小白菜》:
小白菜,地里黄,三岁四岁死了娘。
跟着爹爹还好过,就怕爹爹娶后娘。
娶了后娘生弟弟,弟弟吃面我喝汤。
端起碗来泪汪汪,拿起筷子想亲娘。
后娘问我哭哪样?我说碗底烫得慌。
随着社会的发展,童谣的内容也在不断的变化。童谣的内容在一定层面上反映着这个国家老百姓的社会生活状况。如2012年中央电视台春节联欢晚会中《小孩小孩你别馋》的童谣:
小孩小孩你别馋,
过了腊八就是年。
腊八粥喝几天,
哩哩啦啦二十三。
二十三糖瓜粘。
二十四扫房子。
二十五做豆腐。
二十六煮煮肉,
二十七杀年鸡,
二十八把面发,
二十九蒸馒头,
三十晚上玩一宿,
大年初一扭一扭。
该童谣以儿童的视角将现代中国人过年的习俗和情景加以描述,过年的场景如同一幅画卷展现在观众的眼前。
2、童谣的自然美
许多童谣是对人们身边的大自然以及动植物进行描写,这些童谣在体现自然美的同时,还寓教于乐,表现出一定的教育性。如童谣《小燕子》:
小燕子,穿花衣
年年春天来这里
我问燕子为啥来
燕子说这里的春天最美丽
这首童谣充分表现了在春天的季节里,人们对大自然的热爱之情。类似的童谣还有《春天在哪里》:
春天在哪里呀
春天在哪里呀
春天在那青翠的山林里
这里有红花呀
这里有绿草
还有那会唱歌的小黄鹂
……
3、童谣的情趣美
童谣往往与儿童的游戏分不开,很多童谣都是游戏的主要内容。这些童谣能够充分体现儿童的欢乐,并充满了儿童的幼稚与天真,就如同眼前出现了孩子们嬉戏的场景,这样的内容更能引起儿童的兴趣。因此,童谣的内容充满了情趣美。例如童谣《马兰开花二十一》:
小皮球,香蕉梨,马兰开花二十一;
二八二五六,二八二五七,二八二九三十一。
童谣具有情趣美,然而创作的过程并不简单。果戈理在谈到歌谣的创作时,说到:歌谣不是根据严格的计算写在纸上的,童谣的创作是手中执笔, 在旋风中, 在忘情的境界中创作产生的。[124]
(二)童谣的作用
1、培养良好的音乐语言
童谣的语言或形象生动、或华美、或朴素、或清新,童谣听起来节奏鲜明,韵律和谐,抑扬顿挫,朗朗上口,有一定的音乐性,对于旋律感的培养有很好的作用。
2、培养儿童的健康人格
儿童天生的想象力和记忆力较成人具有明显的优势,从儿童的兴趣点出发,具有针对性的安排不同题材、范围的童谣形式于教学中,使其了解不同的文化、价值观、信仰、风俗习惯和行为,并且发挥充分想象力。童谣对于儿童品格、个性、情怀、情趣、理想、追求等方面都有较好的培养作用。
3、培养良好的音乐素养
童谣的韵律感、节奏感对于歌唱学习、演奏学习、舞蹈学习等方面极其有益,是培养儿童音乐综合素养的有效方式。
三、童谣在樂学儿童音乐教育中的应用
课例1:
在樂学儿童音乐教育最初的教学中,注重儿童对童谣节奏和情绪的掌握。我们以童谣《捉迷藏》为例(见谱例3-1),看看怎样在童谣朗诵的过程中加入节奏训练和情绪、情感培养。
谱例3-1:童谣《捉迷藏》
课例2:
《风筝飘》是一首描述日常生活情境的童谣。
在教这首童谣之前,教师先让孩子们抬头看向教室上方天花板(天花板上可以提前放几个好看的风筝或者风筝的图片),告诉他们:天空有那么多漂亮的风筝,每个人挑一个自己喜欢的吧!
在教学时,教师可以做这样的引导:风筝在天上飘,是一种很轻柔的感觉;朗诵的时候要小心翼翼,找到好像害怕风筝断了线的感觉。通过这样的引导,展开了儿童无限的遐想,并且,想象力并不因为教室及教具的局限而受到限制。在教室里,每个孩子自然地伸出自己的小手,通过拽着无形的线,牵着自己的风筝。当其在牵着自己风筝的时候,教师开始有节奏地念童谣(见谱例3-2),教师念童谣的同时,儿童会主动、自觉地调动自身的视觉、听觉、触觉等感官,通过各感官的协同活动放飞自己的风筝。
谱例3-2:童谣《风筝飘》
以上只是童谣教学模块中表现的一部分,教师可以根据童谣所表达的各种情绪情感,加以适当的改编创作,比如加上旋律,使其变成一首儿歌。关于这方面的内容,我们在下一节中会讨论到。
四、童谣模块学习前后对比
经过童谣模块的学习,儿童在音乐素养与技能、人文知识、交往与合作、情感培养等方面都能够取得了一定程度的提高,主要表现在以下几个方面(见表3-2)。
表3-2:童谣模块学习前后的比较
第二节 模块二 歌唱与合唱
一、歌唱与合唱的概念
歌唱与合唱教学是音乐教学中十分重要的组成部分,是音乐表现领域的主要内容,是培养儿童音乐表现能力和审美情趣的重要方式和方法。
嗓音是人体本身就具有的天然乐器,不受外在条件的限制。我国古代就有“丝不如竹,竹不如肉”的说法。《世说新语》有一段描述桓温(东晋权臣)与孟嘉(东晋文人)的对话:
“温又问,听伎,丝不如竹,竹不如肉,何也?答曰,渐进自然。”
这段话的意思是说丝弦弹拨的声音不如竹木制出乐器的声音动听,竹木的声音又比不上人唱出的歌曲好听,这是由于人声接近自然的缘故。这是一句音乐评论的妙语,它认为人最具自然特质的嗓音能够将音乐中的情感酣畅淋漓地表达出来。
赵宋光认为,歌唱是儿童喜欢并易于接受的一种音乐表现形式。儿童通过歌唱,不仅能够学习到正确的演唱方法,还可以受到歌曲所表达艺术形象的教育和熏陶。在合唱时,儿童还可以培养合作、相互协助等集体主义精神。[125]
在柯达伊音乐教学法中,歌唱与合唱教学是开展其他音乐活动和音乐技能学习的基础和前提。歌唱与合唱教学可以使儿童的听、唱、读、写等音乐能力在实践中获得提高和发展,还可以将各种音乐知识以及音乐技能的学习融入到歌唱与合唱的教学活动中。在歌唱与合唱教学中,柯达伊在注重提高儿童的音乐听觉的基础上,同时注重对儿童歌唱音色、声部和谐、气息控制等方面的音乐综合能力的培养,以此训练儿童的音乐思维和音乐审美,从而提高其音乐素养。
二、歌唱与合唱教学的作用
(一)促进儿童美育发展
高建进认为,通过专业化的合唱学习,能够训练学生用嗓音、肢体等身体部位全身心地投入到演唱中,从而使学生体验到音乐美。她进一步指出,歌唱教学应以审美为主旨;通过合唱教学,学生得以实现音乐美,并且是通过集体一起唱出美好的音乐。[126]
(二)促进儿童德育发展
西周时期官学中,“乐德”是当时乐教的主要内容之一。乐德主要是指道德教育方面的内容,“是受祥和的音乐影响的行为和德行”,其实施与雅乐活动密切相关。乐德之教的具体内容为中、和、袛、庸、孝、友。被称为“六德”。[127]
合唱是培养儿童集体主义观念、合作意识最好的工具之一。儿童歌唱教学是带有浓郁感情色彩和思想倾向性的艺术,对形成儿童真、善、美的高尚情操,进行思想教育,培养道德品质与纪律教育等方面都有潜移默化的重要作用。
廖乃雄认为,通过合唱(合奏)教学和学习,能够培养儿童的纪律性。并且,通过音乐学习培养的纪律性更有其独特的优势。在音乐课程中,儿童不应呆若木鸡、噤若寒蝉;也不一定要坐得彬彬有礼、整整齐齐,而在于通过合唱(合奏)塑造和体现出严密、精确而又和谐的艺术美,这才是高度的音乐纪律。合唱(合奏)非常有助于培养一个有纪律性和高度艺术性的集体,这正是奥尔夫和柯达伊体系所追求的目标。[128]
(三)促进儿童智育发展
加德纳提出了多元智力的理论。他将智力分为八种:言语智力、逻辑——数学智能、视觉——空间智力、音乐——节奏智力、肢体——动觉智力、人际交往智力、内省智力与关于自然的智力。加德纳将每种智力看作一个模块,认为各种智力之间是相互连结的。音乐智力对于其它智力同样具有协调和辅助的作用。[129]
从廖乃雄对儿童唱——奏实践的要求上,我们可以看到:与其它学科一样,良好的音乐教育同样是对智力的训练。廖乃雄说到,良好的音乐教育很重要的一点,在于要求儿童进行唱——奏实践,尤其是伴唱(伴奏)、重唱(重奏)、合唱(合奏)。通过严格的节奏训练,形成伴唱(伴奏)、重唱(重奏)、合唱(合奏)彼此严密、精确地配合。这配合体现在唱——奏的时间(即节拍,节奏)上、音量控制(即力度)上以及主次、呼应关系等方面的一丝不苟,因为在伴唱(伴奏)、重唱(重奏)、合唱(合奏)中,音乐是一个严密的结构整体和一个综合的表现整体。不明确或做不到这点,就会失去伴唱(伴奏)、重唱(重奏)、合唱(合奏)的真正意义。[130]
(四)促进儿童心理健康发展
多年来,虽然社会各界一直在大力提倡素质教育,呼吁提高艺术类课程在教学评估中的地位。但不可否认的是为“应试”而形成的“灌输式” 教育方法依然有相当大的市场。基于希望迅速培养出具有丰富知识的人,灌输式教育过分强调给学生的知识灌输。但它带来的后果可能是无法拟补的、灾难性的,儿童也许学到了一些当时所认可的一些知识,得了高分。然而,其自身的心理生态结构却受到严重的影响甚至破坏。儿童不仅可能失去了创造能力,甚至因此失去对学习知识的兴趣。[131]目前,在我国的许多幼儿园中,灌输式教育已经出现端倪。为了进入更好的小学,学前儿童已经开始被布置完成大量的家庭作业了。笔者认为,以歌唱为代表的艺术教育形式恰恰是能够改变这种学习环境的良方。因为歌唱的本质是令人愉快的,歌唱教育既可以健全学生人格,缓解学生心理压力,提高情商,又可以培养乐观、积极、开朗、阳光的心理状态。
三、歌唱与合唱在樂学儿童音乐教育中的应用
“樂学音乐教育”中的“歌唱与合唱教学”这一模块主要基于柯达伊歌唱教学理念,在此基础上借鉴并发展,精选我国民歌以及部分国外优秀的歌唱合唱曲目。儿童通过歌唱与合唱教学一学期(18周)的学习,可以完成对五声音阶、简单节奏及基础的律动和十首儿童歌曲的学习。在“樂学音乐教育”中,我们主要采取了以下几种有利于歌唱教学的基本工具:
1、唱名法:以相对关系唱名(移动do的首调唱名法)为主。
2、手势:手势是基于科尔文手势,由“手”(手的造型)和“势”(手的姿态)构成。
3、节奏名:节奏名是音乐学习基础阶段的重要工具,每一节奏都有一实名。
4、符干字母谱:符干字母谱是学习音乐读与写的重要工具。一般情况下,符干用以代表节奏,字母用以表达音高。
5、声势:声势是通过捻指、拍手、拍腿、跺脚等能带出声响的人体动作。在声势教学中,常常需要嗓音的配合。我们教会儿童利用多种方式控制从嘴里发出的声音,而这些声音,也会成为加强语言和歌唱相结合的一种词汇。
课例1:
本节课,通过歌曲《排排坐吃果果》符干字母谱对儿童进行节奏、科尔文手势训练,并通过分声部、卡农、表演等演唱方式来加强儿童对该曲目的学习(见谱例3-3)。
谱例3-3:歌曲《排排坐吃果果》符干字母谱
谱例3-4:歌曲《排排坐吃果果》五线谱
课例2:
歌曲《风筝飘》(谱例3-5、3-6)是笔者根据童谣《风筝飘》所创作。在模块一童谣《风筝飘》学习的基础上,对歌曲《风筝飘》加入了旋律、声势以及合唱等内容,进一步提高儿童的音乐学习水平。“樂学”中级班的儿童从开始接触这首童谣到熟练演唱这首歌曲仅需要一节课(40分钟)的时间。
通过歌曲《风筝飘》符干字母谱对儿童进行节奏、科尔文手势训练,并通过分声部、卡农、表演等演唱方式来加强儿童对该曲目的学习(见谱例3-5)。
谱例3-5:歌曲《风筝飘》符干字母谱
谱例3-6:歌曲《风筝飘》五线谱
四、歌唱与合唱模块学习前后对比
经过歌唱与合唱模块的学习,儿童在音乐素养与技能、人文知识、交往与合作、情感培养等方面都取得了一定程度的提高,主要表现在以下几个方面(见表3-3):
表3-3:歌唱与合唱模块学习前后的比较
第三节 模块三 音乐与动作
音乐与动作的核心内容来自于达尔克罗兹的音乐教育理念。达尔克罗兹提出,音乐感的训练应该涉及到两个部分:一是音乐基础理论的学习,可以运用在即兴演奏或音乐创作中;二是表演技能的学习,主要包括律动、舞蹈等方面的学习。
一、音乐与动作的概念
音乐与动作是以身体运动来感知和再现所听到的音乐,将身体看是最重要的教学媒体,身体就是“乐器”。达尔克罗兹所发展的一些原则和方法,具有一定的创造性。这些方法在亚洲叫做“达尔克罗兹-韵律论(Dalcroze-Rhythmics)”,在欧洲被称为“律动(Le Rythme)”,在英国和北美被称为“体态律动(Eurhythmics)”。[132]
通过“音乐与动作”课程的学习,可以减少现有学前音乐教学中过度理论化的倾向。“音乐与动作”课程倡导快乐的音乐学习——快乐不是音乐的全部价值,但是没有快乐音乐就没有价值。音乐可以通过身体运动来表达,在表达过程中,促进个体与外界交流,完善人格。在快乐的学习过程中灌输音乐本体的知识和技能,给学生提供开放的、多感官的、自由的教学氛围。“音乐与动作”课程在注重身体对音乐反应外在表现的同时,更加注重对学生进行内心音乐的培养。内心音乐的主要表现形式有:内心听觉、内心声觉、内心视觉、内心动觉、内心触觉等。内心音乐是“音乐与动作”课程的重要内容之一,通过内心音乐的教学活动,可以使学生在不依赖外界音乐的条件下,训练丰富的音乐联觉。内心音乐的培养可以通过默唱、默舞、体态律动等教学活动完成。
“音乐与动作”课程将听觉和运动觉联系起来。通过音乐引发动作,动作能够激发情绪和情感,情绪、情感和动觉信息传递到大脑,大脑的指令经由神经系统返回到肢体。在这个过程中,身体对音乐的动作表达和大脑对音乐的内部反应同时得到了发展。
图3-1对这个过程进行了较为详细的描绘和总结:
二、音乐与动作的特征
(一)人体即乐器
在“音乐与动作”课程中,注重发展个体感受力、敏感性、音乐和情感等这些最基本的元素。以身体为乐器,通过身体来表达音乐,将身体的各个部位转化为与音乐表达相对应的部分。在运用动作表现音乐的过程中,我们身体的各个部位能通过肌肉不同水平的紧张和放松,产生出各种不同的情绪情感体验。达尔克罗兹将肢体动作和音乐听觉结合在一起,激发学生用身体去感受和表达音乐,并作出即兴反应。“音乐与动作”课程通过“节奏”这一音乐元素来发掘儿童的音乐潜能和创造力。在音乐中,节奏是十分重要的一个部分,聆听节奏的变化和发展可以培养儿童的思维和想象力,在此基础上,外化为他们肢体的表达。在这个过程中,儿童不但获得了音乐感,同时增加了个体对外界环境的观察与反应能力。
达尔克罗兹将人体作为乐器源于他对音乐与生理学、心理学、物理学的基础性联系的总结。
如图3-2所示。
(二)音乐与身体动作之间的对应关系
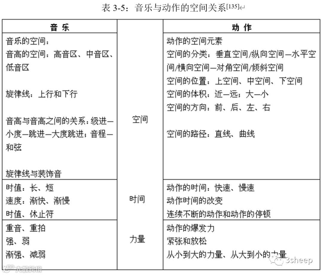
在音乐与动作课程中,音乐的一些元素(如音高、音色、响度、节奏、时值、旋律等)可以通过个体的动作加以表达,即音乐元素与肢体动作之间存在着相对应的关系,这种关系如表3-4所示:
陈蓉对音乐与动作的空间关系做了更为详细的整理,如表3-5所示。
三、音乐与动作在樂学音乐教育中的应用
大多数音乐教育中,学生的乐器演奏技术较为出色,但多数学生却不能很好地感受和表达音乐。达尔克罗兹认为,音乐的感觉是否敏锐主要取决于身体的感觉是否敏锐。“樂学”课程试图使音乐渗透到儿童身体中的每一个部位,从而感受表达音乐的作用。
课例1:
“樂学音乐教育”中的“音乐与动作”这一模块主要基于达尔克罗兹教学理念。本节课,通过身体动作(走步)来感受恒拍。
1、感受恒拍(见图3-3)
小朋友们,大家仔细回想一下钟表摆动的频率、秒针滴答的声音(见图3-4),
它们都有什么特点呢?是不是恒定不变的在走动呢?
大家认真听哦,咱们跟着音乐走恒拍(音响:《声势的回拍》)。
2、感受3/4拍(见图3-5)
课例2:
在模块二中,儿童学习了歌曲《排排坐吃果果》。在此基础上,我们对儿童进行“音乐与动作”模块教学(见谱例3-7)。
谱例3-7:歌曲《排排坐吃果果》总谱
该作品(谱例3-7)是在模块二“歌唱与合唱”(谱例3-4:歌曲《排排坐吃果果》五线谱)的基础上进行创编,加入“念唱”以及“声势”两个部分。
“念唱”部分是在模块一“童谣”的基础上衍生而出。该念词用陕西方言念出。这样具有地方特色的语言听起来节奏鲜明,韵律和谐,并有一定的音乐性,对于儿童旋律感的培养也有很好的作用。
“声势”部分的加入有助于稳定整个作品的节拍速度。儿童在歌唱初期会出现节奏不稳定、忽快忽慢的演唱状态,该作品“声势”部分的加入,相对于歌曲欢快活泼旋律来讲,起到了稳定节拍的作用。
课例2:
在模块一、模块二中,儿童分别学习了童谣《风筝飘》和歌曲《风筝飘》,在此基础上,我们对儿童进行“音乐与动作”模块教学(见谱例3-8)。
谱例3-8:歌曲《风筝飘》总谱
该作品(谱例3-8)是在模块二“歌唱与合唱”(谱例3-6:歌曲《风筝飘》五线谱)的基础上进行创编,加入“声势”教学部分。
《风筝飘》的“声势”部分是笔者依据其旋律进行创编的。笔者用拍手的声势(两只手掌拍击后向反方向无限延伸的感觉)表达作品中所有的二分音符。在教学过程中,我们可以借用丝绸(向上扔)、碰铃等看得见、听得到的道具来表述2/4拍的时间、空间感。
四、音乐与动作模块学习前后对比
经过音乐与动作模块的学习,儿童在音乐素养与技能、人文知识、交往与合作、情感培养等方面都取得了一定程度的提高,主要表现在以下几个方面(见表3-6):
第四节 模块四 音乐游戏创编
“音乐游戏”是对以上三个模块的学习总结。“音乐游戏”模块包含了很大的即兴创作因素。“音乐游戏”以音乐与动作模块课程为主,同时伴有童谣和歌唱与合唱元素,要求儿童根据音乐所提供的环境即兴创编游戏。通过“音乐游戏”,可以综合检验儿童对音乐各个基本元素的掌握情况。
有研究证明,个体的各种感觉器官对于各类信息的接收程度分别是:视觉83%,听觉11%,嗅觉3.5%,触觉1.5%,味觉1%。如果儿童只运用听觉或者视觉来学习音乐,就只能地获得较少的、片面的信息。如果综合运用每个感官都参与音乐学习,如在音乐教学中利用歌唱、舞蹈、律动等教学内容,将视觉、听觉、触觉等相结合,可以成倍提升音乐教学的效果。音乐游戏就是将歌唱、舞蹈、律动等教学内容联系在一起的综合课程。
一、音乐游戏的概念
福禄培尔认为,通过游戏,儿童不仅可以增强体力,还能继续不断地获得智慧和道德的力量,是儿童生活最美丽的表现。在游戏中,儿童可以被培养和训练成完整的、有毅力的人,还可以被培养和训练为增进自己和别人幸福而具有自我牺牲精神的人。[136]
约翰·赫伊津哈认为,音乐与游戏两者本身就十分相近和相似,也许这种相近和相似的下面暗含着一些本来就有的心理根源。例如,音乐与游戏的形式是受那些超越于逻辑理性之外的价值所决定的,音乐与游戏的这些价值我们只能用如“节奏”与“和谐”这样具体的概念去描述和理解。[137]
孩子们都很喜欢游戏,尤其是在音乐活动中的游戏。当音乐响起时,好动的儿童总会表现出“蠢蠢欲动”,并伴随着莫名的兴奋。在音乐游戏中,游戏是“一种被动式含有主动性的含义”。[138]
二、音乐游戏的特征
对学前儿童音乐教学来说,音乐游戏具有原本性、趣味化、超功利性和高效性等特征。
(一)趣味性
音乐游戏的趣味性是指在儿童音乐教学活动中,教师综合运用各种教学手段和方法,使儿童感到音乐学习充满乐趣,因此产生学习音乐的兴趣。音乐游戏很好地利用了儿童好动的特点,将声势、律动、童话故事、情景创编、即兴表演等音乐活动加入到音乐学习中,这种快乐没有一个孩子不喜欢。
在音乐游戏创编课堂中,我们发现,能够引发儿童情绪参与并顺利发展的游戏内容,是儿童最乐于接受的。对于儿童来说,音乐游戏的魅力主要来自于儿童在游戏过程中产生的情感。这种情感体验往往是正向的、积极的、愉快的具有趣味性的。
(二)髙效性
音乐游戏是一种极为高效的音乐教育方式之一。它将音乐中的种种要素与儿童心理发展、身体行为等有机的结合起来,让儿童的音乐能力通过游戏这种活动得以顺畅的发展。
音乐游戏可以极大地提高音乐课堂的教学效率。这是由于音乐游戏课程的内容符合儿童爱动的天性,可以使音乐学习成为儿童自觉自愿的行为。在音乐游戏课程中,儿童不用花费大量时间进行记忆活动,需要身体各个感官和部位的联合参与,因此教学的效率大大提升。
(三)自主与即兴
在“音乐游戏创编”的课程中,提倡儿童在掌握课程基本内容的基础上,自主地进行游戏创编活动。在游戏创编时,儿童可以与其他几个同伴组成各自的团队,合作完成课程中的任务。各个团队的儿童对音乐的理解可能不同,所创编出的游戏内容也会不同,由此体现出音乐游戏创编课程的创造性。
在每个团队进行音乐游戏活动时,儿童会结合音乐所提供的环境、教学设备(乐器、挂图、音频、视频等)、自身生活经历、同伴间的关系等进行即兴的游戏创编。在“樂学”课程中,自主与即兴是音乐游戏创编课程的主要特色。
三、音乐游戏创编在樂学儿童音乐教育中的应用
“樂学儿童音乐教育机构”能够在一学年(一学年包括两个学期,每个学期18周)的时间为儿童构建起对音乐认识的基本框架。如教师通过手势使儿童准确完成对音高的认识与调整;通过“音乐与动作”的课程让儿童准确的认识身体各部位,体会身体的能量与空间位置的感知;促使学生更好地与人交流合作和更好的用肢体语言表达音乐。
音乐游戏创编课程将童谣、歌唱与合唱、音乐与动作的内容结合、联系起来,注重对儿童创造力的培养。
课例1:
1、2/4拍的恒拍节奏感受
教师用语言进行启发:请大家竖起耳朵认真听哦,看看这些音响有什么特点?(播放2/4拍的音乐)。启发学生关注强弱音关系的比较(见图3-7)。
2、教师引导儿童在2/4拍的音乐环境中(见图3-8),进行“音乐与动作”教学模块身体感知环节。
3、引导儿童将狼和羊的叫声特点与2/4拍的节拍感相联系。(见图3-9)
相信很多小朋友都看过《喜羊羊与灰太狼》这部动画片吧?那谁能告诉大家狼是怎么叫的?羊又是怎么叫的?
4、引导儿童进行音乐游戏活动
现在请小朋友们手拉手,围成一个圈。教师带领着儿童依照着下面的图例来做游戏(见图3-10)。
5、提供一首音乐作品,让儿童根据刚才做的游戏分组进行游戏创编活动。每组完成后,轮流进行表演。
课例2:
在音乐与动作课程中,音乐创造是比较重要的一个环节。
1、给儿童提供如下谱例(谱例3-9)。
2、请小朋友用不同的方式表现出这些节奏,比如拍手、拍腿、跺脚、拍地板等任何可以发出声响的方式来完成这一作品。
3、请小朋友回家后和爸爸、妈妈一起玩这个游戏。下节课时,大家轮流上来表演和爸爸、妈妈一起创编的作品。
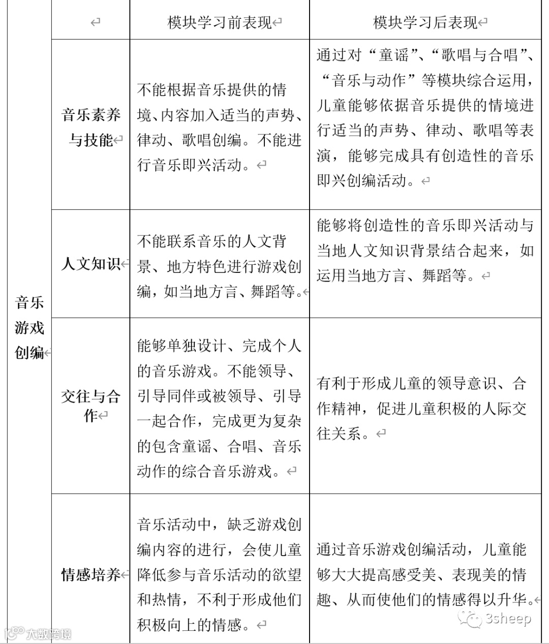
四、音乐游戏创编模块学习前后对比
经过音乐游戏创编模块的学习,儿童在音乐素养与技能、人文知识、交往与合作、情感培养等方面都能够取得一定程度的提高,主要表现在以下几个方面(见表3-7):
表3-7:音乐游戏创编模块学习前后的比较
参考文献
[110] Jean Sinor, The Musical Development of Children and Its Application to the Kodaly Pedagogy. Presented at the Organization of American Kodaly Educators Conference Oakland. California. 1979. April 5-8.
[111]同[110].
[112] 石云霄.散存在古籍中的童谣分类及其社会价值[J].中国典籍与文化.1997.(3).P107-111.
[113](明)杨慎.丹铅总录[M].(卷二五).
[114]童谣.百度百科http://baike.baidu.com/subview/580231/9536226.htm.
[115]同[112].
[116]同[112].
[117]朗文出版公司.朗文当代英语词典[M].北京:外语教学与研究出版社.1999.P972.
[118]Kalvero Oberg. Culture Shock and the Problems of Adjustment in New cultural Environments in Culture, communication and conflict: Readings in Intercultural Relations [M]. Schuster Publishing. 2nd Ed. New York: Simon Schuster Publishing. 1998. p85-186.
[119]Milstein, T. Transformation abroad: Sojourning and the perceived enhancement of self-efficacy. International Journal of Intercultural Relations [J]. 2005. (29).p217-238.
[120]Encyclopedia Britannica. Nursery Rhymes [M]. U.S.A: World Book Encyclopedia. 1994. p620-621.
[121]Iona, Peter Opie. The Oxford Dictionary of Nursery Rhymes [M]. Oxford :The Clarendon Press. 1951. P3.
[122]同[121].
[123]同[121].P7.
[124]果戈理.论俄罗斯歌谣[J].世界文学.1959.(4).P1.
[125]赵宋光.音乐教育心理学概论[M].上海:上海音乐出版社.2003.P151-152.
[126]高建进.谈谈学校音乐教育的智化倾向[J].人民音乐.2011.(2).P 59-61.
[127]藤守尧.论生态式艺术教育[J].陕西师范大学学报.2003.(3).P5-16.
[128]廖乃雄.论音乐教育[M].北京:中央音乐学院出版社.2011.P171.
[129]莫雷.教育心理学[M].北京:教育科学出版社.2007.P149-151.
[130]同[128].
[131]同[127].
[132]同[94].P46.
[133]同[94].P47.
[134]同[94].P48.
[135]陈蓉.音乐教学法教程[M].上海:上海音乐学院出版社.2013.P18.
[136]腾大春.外国近代教育史[M].北京:人民教育出版社.1989.P228.
[137]约翰·赫伊津哈.多人译.游戏的人[M].杭州:中围美术学院出版社.1996.P176.
[138]伽达默尔.洪汉鼎译.真理与方法[M].北京:商务印书馆.2007.P146.
[139]Robert C. Pianta , B.K.H., Conceptualization, Measurement, and Improvement of Classroom Processes: Standardized Observation Can Leverage Capacity [J]. Education Researcher. 2009. (2). p109-119.
扫描二维码
关注我们
3sheep传递和分享音乐与健康的思想、理念以及方法技术,为机构和个人提供发展、盈利的平台。
我们定期推送原创的文章和视频,为您提供有价值的资讯、有益的帮助和周到的服务。

