现代教育哲学理念在 “樂学儿童音乐教育”中的体现
摘 要
本文是在现代音乐教育哲学视阈下,基于我国的音乐教育实际情况,以及学前儿童的生理、心理能力,并通过“樂学儿童音乐教育”的实际教学情况,所做的针对学前3-6岁儿童的音乐教学法研究。本研究综合了奥尔夫音乐教学、柯达伊歌唱教学、达尔克罗兹体态律动教学、铃木教学等音乐教育理念,吸收其优势,并在此基础上形成四个音乐教学模块——童谣、歌唱与合唱、音乐与动作、音乐游戏创编。通过这四个模块的学习和研究,学前儿童将更好的感受、体验、想象和表达音乐。
本文综合运用了艺术学、音乐学、心理学、教育学、发展心理学、音乐教育学等学科的基础理论,采用自然观察法、个案研究法、跨学科综合研究法、调查法等研究方法,对学前音乐教学法进行系统而全面地分析。现代教育哲学理念用以指导当今艺术教育大学生创业,是本论文研究的重点和创新点。具体来说,就是用现代教育哲学理念研究、论证、梳理、开发新兴的艺术教育教学方法,在此基础上,筛选、开发出适合我国国情的学前音乐教学法。
论文以教学实例描述了童谣、歌唱与合唱、音乐与动作、音乐游戏创编四个教学模块在樂学儿童音乐教育中的具体运用;对经过四个模块学习后,儿童在音乐素养与技能、人文知识、交往与合作、情感培养等方面的变化与提高进行了对比。通过“樂学儿童音乐教育”的教学实践证实,现代教育哲学对我国学前儿童音乐教育具有重要的指导作用。
在现代教育哲学理念的指导下,樂学儿童音乐教育的相关研究取得了一些成果,主要表现在以下几个方面:
1、樂学儿童音乐教育让音乐教育不在局限于培养专业音乐人才的小范围内,而是以一种新的形势存在于全民的音乐教育中,让儿童(指学龄前儿童及小学生)在游戏中感受音乐,学习音乐,注重儿童音乐综合素养的提高,关注儿童身心的健康发展。
2、樂学儿童音乐教育通过音乐教育启发智慧。它突破常规的音乐教学思想,提倡在环境中潜移默化的学习音乐,让儿童在快乐中感受音乐,参与、探索、表演音乐,使他们有机会独创、实现自己的艺术想象与音乐表达,并逐步掌握一些简单乐器的演奏。
3、“樂学儿童音乐教育机构”可以为大学毕业生提供实践平台,把自己的兴趣与职业紧密结合,做自己感兴趣、喜欢的事情,最大限度地发挥自己的才能。该机构有利于大学生自我价值的实现,能够为从事音乐教育的毕业生提供实习和就业的机会,缓解就业压力。
4、“樂学儿童音乐教育机构”可以为在读音乐教育专业及相关专业大学生提供社会实践的岗位,创造与社会接轨的机会,增强其使命感和社会责任感,促使其了解社会、了解国情,从而提高其服务社会的能力。
5、通过本研究所形成的教材正在编写中,该教材在学前音乐教育中的运用,可以促进我国学前的音乐教育系统化、科学化。
关键词
哲学;教育哲学;学前儿童;音乐教育;“樂学儿童音乐教育”
绪论
一、研究背景
哲学有着悠久的研究历史。教育哲学产生于 1894年,美国教育家布莱克特(A. C. Brackett)翻译德国哲学家论述教育学的著作《教育哲学》。从此,教育哲学成为现代意义上的一门独立学科。系统研究教育哲学的第一人是杜威;1923年,由上海商务印书馆出版的范寿康撰写的《教育哲学大纲》成为我国第一本教育哲学专著;1982年,黄济的《教育哲学初稿》成为新中国成立后第一本教育哲学专著。[1]
现代教育哲学出现在卢梭至杜威实用主义教育哲学这一时期。19世纪末,现代教育哲学形成独立意义上的学科体系。杜威的教育哲学既可以看作是现代教育哲学发展的高峰,还可以视为后现代教育哲学的发端。
现代教育哲学理念用以指导当今艺术教育大学生创业,是本论文研究的重点和创新点。具体来说,就是用现代教育哲学理念研究、论证、梳理、开发新兴的艺术教育教学方法,在此基础上,筛选、开发出适合学前儿童的音乐教学法。本论文着重探讨这些经过不断打磨、验证的音乐教学法,应用于艺术教育大学生创业项目——“樂学儿童音乐教育”的实践情况。“樂学儿童音乐教育”是2012年陕西省级大学生创业实践项目,在该项目实施的过程中,现代教育哲学理念得以充分展现和实践。现代教育哲学理念指导下的音乐教学法显现出较强的生命力,得到了儿童、家长以及办学机构的认同和肯定。
本文运用艺术学、音乐学、发展心理学、音乐教育学等学科的基础理论,对学前音乐教学法进行系统而全面地分析,并遵循以上学科的基础理论进行学前音乐教学法的实践活动。在此基础上,为形成我国学前音乐教学法的理论体系提供参考。一般说来,不同的哲学基础发展出不同的教育认识,或者说对教育给出了不同的定义。本文的本意不在于梳理和辨析教育哲学定义,而在于探索音乐教育的教育哲学本质诉求及其对教育实践的指导意义。
二、国内外研究历史及现状
中国古代先贤认为,“知”与“行”应该统一,提出“读万卷书,行万里路”的主张。中国传统哲学所讲的知行问题主要是指伦理道德问题。[2]因此,许多“明人伦”一直被我国古代的教育家们所强调,“知行合一”成为中国哲学史上的主导思想。“言过其行”为孔子所不齿,孟子主张“养”浩然之气,其中都含有知行合一之意。尽管朱熹提出知先行后,但他同样认为知行不可分:“知行常相须,如目无足不行,足无目不见。论先后,知为先;论轻重,行为重”。[3]王阳明进一步指出,知与行应该是同一事情的两个方面:“知之真切笃实处即是行,行之明确精察处即是知,知行工夫本不可离”,[4]明确提出“知行合一”说。程伊川提出“知而不能行,只是知得浅”和“知之深则行之必至,无有知而不能行者”的观点和主张。[5]
中国古代教育哲学的核心以儒家思想为代表。关于西方教育哲学思想方面,潘希武认为:柏拉图的教育哲学思想是超越政治,探寻美好生活;卢梭的教育哲学理念是改造政治,探寻美好生活;现代教育哲学的倾向是附属政治,探索普遍好的生活。[6]
亚里士多德认为,德行对于个体成长具有十分重要的意义和作用。他提出:德行的养成,既来自我们的天性,又离不开我们的理性和后天的培养。[7]他认为德行行为包含七种主要元素:(1)情意;(2)抉择;(3)中庸;(4)自愿;(5)实践智慧;(6)习惯;(7)快乐。[8]
教育哲学是用哲学的观点和方法研究教育的基本问题,并解释人类教育的过程的一门学科。在教育活动中一定有一种哲学理念作为指导,而且这种哲学理念总会受到那一时代的影响,进而影响当时的教育活动。研究教育的目的、价值、方法论是教育哲学的重要任务,教育哲学是认识教育规律的科学。一般来讲,哲学是教育的理论,而教育是哲学的实践,两者的关系十分密切。因此,很多哲学家同时也是伟大的教育家,这在中外哲学史和教育史中十分常见。[9]
三、研究内容及方法
(一)研究内容
本论文是在现代教育哲学视阈下,基于我国的音乐教育实际情况,以及学前儿童的生理、心理能力,通过“樂学儿童音乐教育”的实际教学情况,所做的针对学前3-6岁儿童的音乐教学法研究。本研究综合了奥尔夫音乐教学、柯达伊歌唱教学、达尔克罗兹体态律动教学、铃木教学等音乐教育理念,吸收其优势,并在此基础上形成四个音乐教学模块——童谣、歌唱与合唱、音乐与动作、音乐游戏创编。通过这四个模块的学习和研究,学前儿童将更好的感受、体验、想象和表达音乐。
(二)研究方法
1、文献研读与比较研究:对国内外有关学前音乐教育的基本资料和实践研究成果进行归纳,通过比较分析将相关理论与前沿学术观点提炼整合。
2、研究方法:
(1)多学科综合研究法;(2)案例研究法;(3)自然观察法;(4)调查法。
四、创新点
本论文的创新点主要体现在以下几个方面:
1、现代教育哲学对于音乐教学法研究的指导作用。
2、现代教育哲学指导下的更具有活力的学前音乐教学法。
3、“樂学儿童音乐教育”的实践与发展。
4、为学前音乐教学教材的编写提供可以实际应用的素材。
5、快乐、轻松、游戏式的学前音乐教学手段的推广。
6、对形成我国学前音乐教学法的理论体系提供帮助。
五、意义
(一)理论意义
1、本研究是在探讨哲学、教育哲学、艺术教育哲学、音乐教育哲学、现代教育哲学相互关系的基础上,形成音乐教育的方法论研究。
2、本研究是在“樂学儿童音乐教育”教学实践的基础上对学前儿童的音乐教学法进行探究。当前,我国对学前音乐教学法的研究不够重视,相关文献与调查研究较少。本论文通过文献搜集、教学实践、现状考察的方式,为我国学前儿童的音乐教学法研究提供一些可用的资料和帮助。
3、在探究各种音乐教学法应用于学前音乐教育中的基础上,构建适合我国实际情况的学前儿童音乐教学法。
4、为形成我国学前音乐教学法的理论体系提供参考。本文运用哲学、艺术学、音乐学、心理学、教育学、发展心理学、音乐教育学等学科的基础理论,对学前音乐教学法进行系统而全面地分析,并遵循以上学科的基础理论进行学前音乐教学法的实践活动,为形成我国学前音乐教学法的理论体系提供参考。
(二)现实意义
1、形成学前儿童的音乐教学法教材,为学前音乐教学提供可以实际应用的教材。
2、在对国外学前音乐教学法研究文献充分研读的基础上,不断为我国学前音乐教学提供新的研究视角和教学方法。
3、通过本研究形成的学前音乐教学法在“樂学儿童音乐教育”教学实践中的应用,提高本研究的针对性、可操作性。
第一章 现代教育哲学视阈下的学前音乐教育
第一节 哲学、教育哲学、现代教育哲学
现代教育哲学源起于古代哲学。我们分别以中国哲学和西方哲学为例,论述他们对教育哲学产生的影响。
一、哲学与教育哲学
哲学是指导人们如何进行实践的学问。由于中国有重视教育的传统,以读书、受教育为美德,因此,中国古代的哲学思想和教育哲学思想难以完全割裂开。中国古代先贤认为,“知”与“行”应该统一,提出“读万卷书,行万里路”的主张。有学者指出,伦理道德问题即中国哲学传统所讲的知行问题。[10]因此,中国的先贤们一直强调要“明人伦”。儒家的“知行合一”的思想一直在中国哲学史上占主导地位。孔子极力反对“言过其行”;孟子认为应当将人的善端不断扩充,他主张“强恕而行,求仁莫近焉”,提出每个人应养浩然之气等,这些观点都含有知行合一之意。程伊川认为,应“以知为本”,并提出“知而不能行,只是知得浅”以及“知之深则行之必至,无有知而不能行者”等主张。[11]朱熹虽然认为应当知先行后,“论先后,知为先;论轻重,行为重”;但同样提出知行不可分的观点:“知行常相须,如目无足不行,足无目不见”。[12]王阳明提出“知行合一”,即“知行工夫本不可离”;他提出,知和行是同一事物的两个不同方面:“知之真切笃实处即是行,行之明确精察处即是知”。[13]
一般来说,天人合一是中国传统哲学的基本观念。[14]“天人合一”之说由孟子提出,有学者这样解释“天人合一”:“天”不是指天空,而是泛指自然界的万物;“合一”不像在主客二分式中那样,认为自然与人没有任何差异,而是作为被认识对象一方的客体与作为认识者一方的主体之间的差异。[15]在教育领域,“天人合一”可以理解为,教育是有规律的,人应尊重自然、与自然界的发展相一致,教育应遵循自然界的规律。
朱熹所说“知行常相须”中的“知”,是指“天理”。他常讲到的“天理”的主要内容是“仁”。其所谓:“义理不明,如何践履?”,是说如果不了解有道德意义的义理,是不能去做的。[16]王阳明讲到的“知”指的是良知,提到的“行” 指的是要致良知。阳明先生认为,他既能致良知,同时也能“自知”良知,这建立在个体不只是在追求私欲的前提下。所以,从某种角度来说,“知行合一”即“天人合一”。有学者认为:王阳明将中国古代“知行合一”与儒家“天人合一”的思想,以及两者之间密切相关的思想都提升并推至到我国哲学史上的顶峰。[17] 一般认为,中国传统教育哲学以儒家为代表,尊崇的是儒家哲学思想。
在西方,亚里士多德认为德行对于人的成长和培养有十分重要的作用。他提出:个体德行的产生,既离不开个体后天的经验、习惯以及理性,也不能违反个体的天性。[18] 个体的德行由抉择、情意、习惯、自愿、中庸、快乐以及实践的智慧等7个因素构成。[19]
在如何培养德行的问题上,亚里士多德提出了自然主义哲学的观点和主张。“自然” 的本意是指诞生、生长,源于拉丁文“natrua”。亚里士多德将“自然”解释为以下7个含义:(1)生长或者生成;(2)可以成长的种子;(3)万物成长的源泉;(4)自然的基质;(5)物体的形式或者本质;(6)普遍的形式或者本质;(7)自身具有运动本原的物体的本质。从对这7个含义的阐释中,亚里士多德明确地表达了其自然主义哲学的观点。[20]高伟认为,自然主义教育哲学是西方近现代教育哲学的道统。[21]
赫钦斯认为,既然古典的自由教育是培养统治者的教育,那么,根据现代民主政体扩大的原则,全体公民都应当进行自由教育。[22]也就是说,自由教育可以为现代社会培养合格的公民。[23]赫钦斯提出教育的两个第二位——相对于政治而言,教育是第二位的;相对于哲学而言,教育也是第二位的。[24]
二、现代教育哲学
夸美纽斯的《大教学论》标志着近现代自然主义教育的开端。夸美纽斯提出,秩序是维系我们这个世界的原则。他所说的秩序,是按照时间、地点、大小、数量以及轻重等把之前的或后来的、大的或小的、低级的或高级的、相同的或不同的各种事物加以适当的区别,使每个事物都能实现各自的用途。[25]
1941年,在美国新泽西州成立了美国教育哲学学会(简称PES)。PES的成立标志着美国教育哲学研究崭新的开端。成立PES的目的主要有以下几个方面:用哲学的观点来论述教育问题;为该领域培养有发展前途的年青专家和学者;为哲学工作者与教育哲学工作者建立联系的成效性;改进教育机构及师范院校的教学模式;为整个教育计划和事业的发展作出贡献。[26]
1956年,《哈佛教育评论》以“教育哲学:目的与内容”为题设立专门的论坛。通过该论坛,学者们将教育哲学的研究分为了两个方面:一个是教育过程的哲学(the philosophy of the process of education),一个是教育学科的哲学(the philosophy of the discipline of education)。[27]
1963年,彼得斯提出,对教育的哲学分析应被视为教育哲学的核心任务。在此基础上,教育哲学研究的任务被分为以下三个方面:强调教育哲学的学术性,将其从繁杂的政治事务中脱离出来;强调教育哲学的批判性,加强其研究的理智性;将教育研究作为哲学的一个重要部分。[28]有学者指出,20世纪60年代教育学研究的主流为实证主义。在当时,教育哲学的经验科学性,可以理解为其研究的学术性和科学性。[29]
至此,教育哲学研究开始以实证科学和自然科学为取向,建构自己的理论体系,研究逐渐从思辨走向科学。现代教育学研究的主流倾向表现为,政治哲学和伦理哲学逐渐被实证主义哲学以及科学心理学的理论和观点所取代。
实证范式的教育哲学研究呈现出以下特征:准确和普遍;价值中立,描述客观;强调量化控制,重视因果分析。实证范式的教育哲学仅将哲学视为一种逻辑探究和分析的方法,它明确地排除了教育哲学研究中的价值问题。[30]
谢夫勒提出,通过教育哲学的研究,我们可以用分析的方法,对教与学、教材与技术、教学方法、教育命题等进行检验和论证,最终达到提高我们对教育概念的认识与掌握的目标。[31]
到了近代,教育逐渐被视为“科学”。各种教育技术学、工艺学和艺术学等占据了统治地位。于是,教育技术得以大行其道。[32] 现代教育哲学开始注重追求尊重个体的和培养完整人格的教育。这是由于,现代教育哲学已经意识到了不断进步的科学技术可能对人造成的伤害,看到了片面追求功利的教育所带来的危害。[33]
第二节 艺术教育哲学与音乐教育哲学
艺术教育哲学与音乐教育哲学一样,都是在近代产生的,应属于现代教育哲学的范畴。本文主要对现代教育哲学视阈下的音乐教育哲学与音乐教学法进行探讨。
一、艺术教育哲学
黑格尔提出的有关学科逻辑起点的三条判断标准包括:(1)是学科体系内最抽象、最简单的范畴;(2)是有关学科研究对象以及整个理论体系建构的最本质规定;(3)与学科体系所反映实践活动的时间相吻合。[34]我们在研究艺术教育学逻辑起点时,需要对照这三条标准。
托马斯·门罗用“四分法”对艺术教育进行分类:(1)注重艺术史;(2)以技术实践为主;(3)以艺术教学法为主要内容;(4)以艺术欣赏、艺术评价为主要内容。[35]
一般情况下,艺术教育活动是在施教者遵循教育规律、目的的基础上,来培养和引导受教育者开展艺术教育活动的。然而,这种培养和引导表现在艺术教育的过程中,不应对受教育者产生一种具有控制性的影响,而是应该引导和培养受教育者形成一种内生力,形成他们想要“自我发展”的冲动。对于艺术教育主体的学生而言,艺术是一种意象的活动,可以引发审美体验和审美创造。他们应当在自由、开放、愉悦、主动的环境中,展开充分的想象。[36]
沃尔夫冈·布雷岑卡( Wolfgang Brezinka) 认为,可以将教育学分为三个基本层面,即教育科学、教育哲学和实践教育学。他提出,“教育科学”的目的在于获取关于教育行为方面的科学认识,应当将教育现象看作是社会的一部分,尽可能的对其尽进行详尽的分类与描述,在此基础上,对教育行为的成因和结果进行探究、分析。据此,对社会文化现实中的教育现象的规律予以揭示。[37]
“教育哲学”是对教育科学的补充,是对教育学哲学意义的思考。在一般情况下,各种科学教育理论是得到证实的规律性假设系统,它们在逻辑上是相互联系的。科学教育理论是对意义的追寻以及对最高目的的确定,它是说明、预见和解决技术问题的先决条件,并以之为依据对教育行为作出价值判断或评价。“实践教育学” 用以指导目的合理的教育行为,它主要探究教育实践方面的具体问题。[38]
艺术教育经历了文艺复兴新旧时期的交替,最终形成了“美的艺术”体系。艺术教育主要是关乎人类技艺的传承与发展。当旧时代的“宗教——形而上学”世界观被打破,“美的艺术”体系确立后,各种价值观——如政治的、科学的、经济的、思想的、审美的等艺术教育思想在不同领域逐渐分化,各自都获得了“自身的合法化”。[39]
经过长期的实践与发展,艺术家们关于艺术的自主性、独立的自由职业、以感性为核心的美学思想得以确立,艺术教育中的情感意义以及审美内涵得以挖掘和阐释。在当今人类的社会生活中,个体的精神破碎现象和社会异化现象越来越严重,面对这些问题时,科学和宗教可能表现出束手无策,艺术的审美此时凸现出科学、宗教所没有的独特的“救赎”使命。[40]
二、音乐教育哲学
华勒斯坦提出,如果称一个研究范围为一门学科的话,其权威性不能仅仅源自于一两个人或一派,也不只是依赖教条而确立,而是基于普遍的观点、方法或理论。[41]通过学科,可以构成一个由话语产生的控制体系,学科以同一性的作用来设置其边界。[42]拉尔夫·史密斯提出“主导性的放射意向”,主要包括在艺术领域里创造出与众不同的对象,在艺术史的范畴内理解作品,在艺术评论中作出判断,在美学与艺术哲学范畴内探求合理性。[43]
我国的音乐教育哲学研究作为一门学科性质的研究,至今还未见形成体系化的研究,但有关音乐教育的各种哲学思想,却有着极为久远的历史。从先秦时期夏、商、西周三代王朝形成的礼乐教育思想,孔子的音乐教育观,近代民国初期形成的以蔡元培、王国维等人倡导的美育论音乐教育思潮,新中国成立后至“文化大革命”时期凸显的功能论音乐教育思潮,改革开放以来以国家课程标准形式逐渐形成的审美核心论等理念,形成了与我国国情发展性相适应的音乐教育哲学思潮。
我国近代的音乐教育大概可以分为以下四个部分:一是实用救国的音乐教育观念,主要指形成学堂乐歌的一段历史时期;二是美育代宗教的音乐教育观念,主要指民国时期以蔡元培倡导的音乐教育思想观念的时代;三是指新中国成立后至“文化大革命”时期,主要是偏重于以阶级斗争为纲要的政治功能价值取向的音乐教育;四是指改革开放以来,美育思想的音乐教育时代。
当前,作为我国基础音乐教育指导性文件的《全日制义务教育音乐课程标准》,把“以审美为核心”作为我国学校音乐教育的核心理念之一提出后,遭到了一些学者的质疑;在此背景下,有学者提出“以创造为核心”的音乐教育哲学观,也有学者认为我们应该从我国五千年的传统文化中汲取营养,对音乐教育哲学的思考和构建应该从我国的国情和文化语境出发,从我国的传统文化入手。
国内除了幼儿园开设音乐课以外,学前儿童接触音乐的方式基本以乐器为主。而学前儿童在接触乐器之前只有部分会学习视唱练耳课程,且多是传统一板一眼的课堂教学形式,缺乏感受、体验式的教学活动。
从国外研究来看,音乐教育哲学是一门新兴的音乐教育理论学科,始于20世纪50年代末,以美国官方倡导的审美音乐教育哲学(以雷默为代表)为标志,逐渐形成了一门学科体系。20世纪90年代以来出现了以埃利奥特的实践音乐教育哲学范式。作为一门学科的出现,审美和实践的音乐教育哲学有着较为成熟和系统的体系,也因此这两种哲学成为世界上最具代表性的音乐教育哲学范式。当今国际音乐教育哲学思想和流派纷呈,仅在北美地区除以雷默为代表的审美哲学和以埃利奥特为代表的实践哲学两大流派外,还有保罗·哈克(Paul Haack)和肯尼斯·H.菲利浦(Kenneth H. Phillips)为代表的实用/功能主义哲学、伊斯特里·乔根森(Estelle Jorgensen)倡导的辩证的音乐教育哲学等。
第三节 现代教育哲学视阈下的学前音乐教育
一、现代教育哲学对学前儿童音乐教育的指导作用
学前儿童一般是指从受孕、出生到入学前的这一特定阶段的个体。[44]由于集中于对学前儿童音乐学习的探讨,因此,在本论文中的学前儿童主要指年龄为3-6岁的个体。
劳伦斯·科尔伯格(Lawrence Kohlberg)和罗谢尔·梅耶(Rochelle Mayer)认为,有三种教育哲学流派存在于教育领域之中——浪漫主义流派(Romanitc)、文化传递主义流派(Cultural Tarnistinn)以及进步主义流派(Progressive)。这三种教育哲学流派都对应着各种发展理论以及课程模式:(1)与浪漫主义流派相对应的发展理论是成熟理论。该流派认为教育应该跟在发展之后。(2)与文化传递主义流派相对应的发展理论是行为主义。该流派强调应用更为有效的方式把以前的知识传授给下一代。(3)与进步主义流派相对应的发展理论是建构主义。该流派认为教育的主要作用在于帮助儿童不断建构自己的知识。[45]哈奇(J. A. Hatch)和弗里曼(E. B. Freeman)在1988年提出了关于儿童教育课程方案的三个理论流派——成熟论(Maturationist)、行为主义(Behvaioirsts)和建构主义(Consturetivist)。[46]
有研究者提出:哲学、教育哲学、艺术教育哲学以及音乐教育哲学是相互关联的学科,他们都对学校音乐教育产生极为重要的影响。一方面,学校音乐教育能够从哲学的思辨中寻找出适用于教育的规律;另一方面,用哲学理论的相关方面规范学校音乐教育的实践活动。教育哲学能够为学校音乐教育提供更加系统化的理论帮助和指导。[47]学前儿童的音乐教育作为音乐教育的一个方向,它理应受到现代教育哲学的理论规范和系统化指导,以形成具有自身特征的方法论。
归纳、总结起来,现代教育哲学视阈下的学前音乐教育应具备如下特征:
(一)儿童学习的自主性
儿童的学习应是富有个性的发展,应是其主动建构的结果。如前文所述,教育的主要作用在于帮助儿童不断建构自己的知识,可以通过让儿童去收集他们周围环境中的信息来建构符号化的知识。
(二)教师应当是儿童各种学习活动的合作者与支持者
教师不应该只是充当儿童教育的管理者,更应成为儿童学习活动的支持者、合作者。
(三)儿童学习的游戏特征
游戏是儿童的天性。“寓教于乐”对于音乐儿童教育更具针对性。儿童在音乐游戏中可以更好的发展其自主性、活动性、合作性。
(四)各种感知器官的刺激和参与对儿童音乐学习的重要作用
(五)注重儿童身心发展特征和规律对儿童音乐学习的重要作用
对儿童的教育,必须符合其身心发展特征。我们现在的许多教育,更多的呈现出拔苗助长的倾向。
“樂学儿童音乐教育机构”通过“童谣”、“歌唱与合唱”、“音乐与动作”、“音乐游戏”四个模块的教学,注重学前儿童在人文知识、音乐素养与技能、交往与合作、情感培养等方面的发展。
二、学前儿童教育不断得到重视和发展
无论从政策层面、还是从个体发展的视角来看,我国对于学前儿童的教育和研究越来越重视。
教育部1980年组织二十六个省、市、自治区的相关人员召开会议,会议讨论起草了《幼儿园教育纲要》,在广泛听取各方面意见的基础上,制订出《幼儿园教育纲要》(试行草案)。该《纲要》由三个部分组成:
(1)年龄特点与教育任务。《纲要》通过概述3至6岁幼儿生理、心理的主要特点,规定了幼儿园进行体、智、德、美全面发展教育的具体任务。《纲要》主要从教育工作的实际需要出发,依据我国的教育方针和总的培养目标来制定。
(2)教育内容与要求。《纲要》按照幼儿园儿童的不同年龄段,分别从生活卫生习惯、体育活动、思想品德、语言、常识、计算、音乐、美术等8个方面分别提出要求。
(3)教育手段及注意事项。《纲要》强调应使幼儿生动活泼得到发展,防止幼儿园教育的小学化、成人化倾向。《纲要》要求在幼儿园开展的游戏和各种体育活动应针对幼儿的身心特征,并注重发挥教师的主导作用。[48]
1989年6月5日,国家教育委员会颁布了《幼儿园工作规程(试行)》。[49] 《幼儿园工作规程(试行)》是我国第一部比较完整的有关幼儿园管理的行政法规。它的颁布和实施,标志着我国新一轮幼儿教育改革的开始,目标是促使我国幼儿园管理工作逐步走上科学化、制度化的轨道。
1996年6月1日,国家教育委员会发布《幼儿园工作规程》。[50]该《规程》的颁布和实施,提高了幼儿园的保教质量和管理水平,使我国幼儿园管理逐步走上了依法治教的轨道,全面推动了幼儿园的各项改革工作。
教育部为推动幼儿园全面开展教育活动,并提高教育质量,在2001年9月,制定并颁布了《幼儿园教育指导纲要(试行)》。《纲要》在吸收国内外有关早期儿童教育的科研成果的同时,还全面总结了我国几十年来幼儿园教育改革的理论成果和实践探索经验。自该《纲要》实施以来,我国幼儿园开始注重“以游戏为基本活动,寓教育于生活、游戏之中”等理论观念;教师在幼儿学习活动中,扮演“引导者、合作者和支持者”;“鼓励幼儿获得成功的喜悦感”、“注重幼儿个性的发展”等科学的教育观念逐渐成为教育界的显语。
《幼儿园教育指导纲要(试行)》中关于艺术活动的目标,做了如下要求:
能感受艺术中的美;喜欢参与艺术活动,敢于对体验艺术活动,并对其情感进行表达;能够依据自己的爱好进行艺术活动。
关于艺术活动的内容与要求包括:不断引发儿童的感性经验和审美情趣,鼓励儿童去表现美、创造美;在美的培养和美的熏陶环境中,注重发展每个儿童的艺术潜能;让儿童有机会进行自由表现,尊重每个儿童的创造性想法,分享他们创造的快乐;鼓励儿童不断提高其艺术表现的技能;帮助儿童通过制作玩具、手工艺品等,来美化自已的生活环境;鼓励儿童乐于展示自己作品,促进他们的相互交流、相互欣赏。
艺术活动的指导要点主要包括以下几方面:儿童健全人格的形成是艺术的情感教育功能,应充分发挥艺术作为美育实施的重要作用;鼓励儿童具有创造力和个性化的表达,应尽量避免因片面强调技能技巧和标准化要求带来的弊端;教师应使学生体验到自由表达的快乐和感受美、表现美、创造美的乐趣。
第二章 学前儿童的身心特征及学前音乐教学法
第一节 学前儿童的生理及心理特点
现代教育哲学源起于古代哲学。我们分别以中国哲学和西方哲学为例,论述他们对教育哲学产生的影响。
一、学前儿童的身心特点
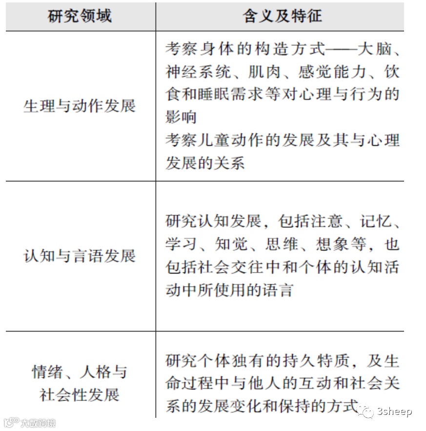
学前儿童的身体动作是如何发展的,认知是怎样变化的,语言能力如何形成,情绪情感的产生有何特点,人格与社会性是怎样的等问题,构成了学前儿童身心发展的主要研究内容。对学前儿童身心特点的研究,主要体现以下几个方面(见表2-1):
表2-1:学前儿童身心发展特点的研究范围[51]
(一)生理特点
学前儿童生理发展是个体发展的重要组成部分,也是学前儿童的心理(如动作、认知、言语以及情绪等)和社会性发展的前提和基础,与学前儿童在各个领域的发展有着极其复杂的相互作用。学前儿童生理发展(physical development)是指儿童身体形态、组织和结构、大脑的生长发展和机能的生长发育的过程。[52]
学前儿童生理发展的主要表现在以下两个方面:
1、神经系统和身体的发展
学前儿童的生理发展主要是指个体神经系统的发展以及个体其他部分的发展。其中,神经系统的发展占据着更为重要的地位。
2、机能和结构的发展
机能是指个体作为一个整体系统作用于环境的能力。结构是指个体系统内诸要素联系以及结合的方式。
在3至6岁这一阶段,学前儿童的体重每年约增加3kg,身高增长约4-7cm;6岁时身高一般达到115cm左右,体重为20kg左右。此时,虽然他们头部所占比例还是很大,但是身体其余部位所占的比例已逐渐变大;6岁时,他们身体各部位的比例已基本与成人一致。学前儿童的骨骼开始变得更加坚硬,但骨骼弹性仍然很大,具有较强的可塑性。他们的肌肉系统逐渐成熟,开始变得更强壮。他们的大肌肉群发育得较为成熟,小肌肉群的发育还不完善。学前儿童内脏系统的各种组织器官在解剖上逐渐形成,机能也有所发展。
(二)心理特点
皮亚杰认为,两岁以下的幼儿处于感知运算阶段(Sensori-motor Stage)。这一阶段儿童认知的最大特点是,依靠自身的感觉器官进行学习。例如,喜欢将新奇的事物放进嘴里,用触觉(手抓)、味觉(嘴尝)认知该事物。2—7岁的幼儿处于前运算阶段(Preoperational Stage)。这一阶段的儿童开始发展心理运算能力,然而他们不会深思熟虑,也不知道事物的运作机理。他们主要运用符号(语言符号和象征符号)的象征功能和替代作用,在头脑中将事物和动作内化。例如,处于该阶段的孩子很喜欢童话故事。他们会认为那些南瓜变成马车、青蛙变成王子有可能是真实的,这是由于他们正在学习凭借符号的象征功能,在头脑中进行表象思维的结果,前运算阶段又称为表象思维阶段。[53]
曲苒等总结了学前儿童心理发展的过程与阶段,认为学前儿童心理发展可以分为三个阶段:生理与动作发展阶段,认知与言语发展阶段,情绪、人格与社会性发展阶段。[54]
二、学前儿童音乐发展的机制
音乐是由声波产生的,声波的物理性质包括频率(Frequency)、振幅(Range)和波形(Wave)。波形是指声波的形状,它能够决定声波的音色。最简单的声波形状是正弦波。振幅是指音量的大小,即音源物体振动偏离起始位置距离的大小。发声物体偏离起始位置的距离越大,个体听到的声音就越强;偏离起始位置的距离越小,个体听到的声音就越弱。频率是指声波的音高,由发声物体每秒振动的次数(周/秒)来决定,音高的单位是赫兹(Hz)。[56]
当音乐经过听觉中枢的加工传递到大脑后,激发了相关脑区域功能的活动,使得音乐的成分与结构可以更好地被个体辨别、加工。当人们欣赏音乐时,各相关脑区彼此之间通过神经突触相互连接和作用。此时,各脑区相互联系,又各司其职,如前额叶执行着对音乐信息加工、整合、协调及控制等能力。
对学前儿童音乐发展机制的研究,可以从神经系统的视角深入探讨儿童音乐发展的因由,具体表现在以下三个方面:
1、提供了生物学意义上的可信性,产生了在神经生物学的背景下行为研究的“附加价值”;
2、使研究不仅仅局限于描述水平,并能够在过程水平以神经科学的视角观察行为发展,进而显示行为和行为发展背后的机制;
3、有助于进一步考察特定经验(如音乐学习)对特定神经环路的影响。[59]
与乔姆斯基的LAD(Language Acquisition Device)理论相似,人类的音乐知觉似乎同样具有一种先天的听觉机制。[60] LAD是人类所独有的,而非人类动物却不能获得语言。它是指在人先天存在某种潜能或语言获得装置,它使婴儿具备从所听到的语言中提取语言信息并形成语法假说的预先倾向。即使人类个体不能置身于良好的语言环境之下,所有的人也都能获得言语能力。[61]
个体对音乐刺激的加工机制主要可以从以下两个方面来分析:音乐元素的加工和多重机制模型。
(一)音乐元素的加工:
1、音高加工
在个体的各类感觉的中,听觉属于个体较早就产生和发展的一种。
颞叶在听觉的自我监控中具有十分重要的功能和作用,它是大脑外侧裂(其中包括额叶语言区、颞叶平面以及顶下叶)负责言语加工的一个重要区域。神经语言学的研究[62]发现,颞叶对听觉信号、音调、词汇和语法等的加工负责。Zatorre 等[63]的功能性核磁共振成像(fMRI)研究证实,当音高发生变化时,大脑右半球比左半球更为敏感。在对音高刺激信息加工的过程中,大脑右半球颞上沟的某些区域出现了明显的激活。
2、节奏加工
研究显示,尚在出世之前,个体就能对母体外的音乐环境发生反应。如对28周至32 周的胎儿播放摇篮曲,可以使其心率加快;给35周以上的胎儿播放时,胎儿的心率加快,并引发了胎动的改变。[64]给36至39周的胎儿播放低音音符时,他们的心率减慢。[65] 音乐各元素按照时间关系所形成的一个连续性整体。音乐的节奏感是音乐各元素按照时间关系所形成的一个连贯性整体,并且为个体内心体验所产生的律动感提供依据。
有研究表明,节奏加工的主要负责区域是中央区,它依据节奏加工内容的不断增多而扩展到额叶区。[66]提尔曼等认为,对节奏进行辅助性的加工是由额下回负责。[67]
德雷克等提出,长期经过音乐训练的人,对辨别和区分不同节奏之间的差异能力只需较少的加工资源即可做到,[68]另有研究者学者罗斯彻等提出,经过长期音乐训练的人,其大脑的神经组织结构发生相应变化,对节奏的种类和变化能够进行更加准确地辨别。[69]
3、旋律加工
人的神经网络对音乐的加工,从出生时就有显现。[70]新生儿对于和谐旋律的偏爱超过对于不和谐的旋律,[71]并能在音高、节奏、速度和轮廓方面觉察旋律的变化。[72]佩特等采用正电子断层扫描术(PET)技术考察证实,额叶上回负责对熟悉旋律的辨别。[73]特别是布罗卡区能够对音乐旋律所表达的语言信息进行自动地加工。[74]
(二)多重机制模型
Juslin 等人[75]提出了个体对音乐刺激的多重机制模型,认为存在着以下七种彼此独立的机制:
1、脑干反射(Brain Stem Reflexes):脑干负责对音乐的基本听觉特性作出反应。
2、评价性条件反射作用(Evaluative Conditioning):当某一个音乐片段常常出现在某一能让我们快乐的事件中时,音乐刺激通过与积极的情绪进行了反复的配对, 建立起的条件反射。随着时间流逝,当这段音乐再次响起时,即便没有快乐事件的发生, 也能诱发个体愉快的体验。
3、情绪感染(Emotional Contagion):个体听到音乐时,可以通过肌肉的外周反馈,或大脑内相关区域的直接激活,从而诱发与音乐相同的情绪反应。[76]
4、视觉想象(Visual Imagery):音乐常常能引发出个体的视觉图像,激活大脑皮层的视觉区域。[77]
5、情景/事件记忆(Episodic Memory):音乐往往会触动个体对生活中的某一特定事件的记忆。[78]
6、音乐期待(Musical Expectancy):个体欣赏音乐时,常常存在一些固有的图式,如对将要出现的音乐旋律形成期待。当音乐的发展与个体原有图示不同或一致时,可能诱发出听众的情绪反应。[79]
7、节奏融入(Rhythmic Entrainment):个体的心率常常会被音乐中的强有力的节奏韵律唤起,这种唤起进入记忆和思维系统后,个体再对肌体的节奏反馈做出认知评述,就是节奏性融入。[80]
第二节 学前儿童音乐教学法与“樂学儿童音乐教育”
本节内容是以艺术教育哲学观念来审视、观察国内外学前音乐教育研究现状。在当今社会,人们越来越认识到学前音乐教育对孩子未来成长的重要性,对学前音乐教育的重视程度与日俱增。然而,我们必须注意到,学前音乐教育与学校教育一样,一定要在合乎教育哲学理论的框架下进行。只有这样,才可以使得学前教育在符合儿童身心特点、遵循学科研究范式的条件下健康发展,而不是人云亦云。同时,我们还需认识到,艺术教育学科如同其他学科般,通过对自身发展历史的反思和认识,才能才长久发展并走向成熟。美国教育家杜威提出,教育史犹如教育科学的实验园地。用这句话用来形容艺术教育史与艺术教育理论之间密切的关系再好不过。[81]
在对学前儿童艺术教育进行研究时,我们应该注意到,学前儿童艺术教育作为社会系统的一部分,一定会受到该系统其他要素——如经济、政治、文化的影响。同时,学前儿童艺术教育其本身是一个相对独立的系统。作为学前儿童艺术教育内部的诸要素,如艺术哲学理论、心理学观点、教育学视角、儿童特征、艺术史观、教育现象等,他们之间相互影响、相互依存,共同决定了学前儿童艺术教育的特性和本质。[82]
音乐教育哲学家詹姆斯•莫瑟尔(James Mursell),是最早将音乐美学的概念进行加工而衍生出音乐教育的概念。莫瑟尔提出,在音乐所具有的各种教育价值中,“审美”是音乐教学首要关注的价值。[83]也有学者提出,儿童完整的发展应该包括以下三个层面:身体、智力和精神。[84]还有学者认为,由于音乐具有崇高的、人性的情感,将音乐作为媒介而进行的教育,使人们在情感方面得到共鸣,是我们开展恰当教育的起点。[85]
一、我国学前音乐教学法研究历史及现状
王任梅在谈到改革开放初期儿童艺术教育取得较多成绩的同时,也探讨了其存在的不足以及局限性,主要表现在以下几个方面:[86]
1、忽视儿童在艺术活动中的主体地位
过去的儿童艺术教育更加注重讲解、示范的作用,其教学流程表现为程序化和模式化的特征,儿童的主体性很少得到体现。“樂学儿童音乐教育”使儿童成为艺术活动的主体,让孩子们摆脱了琴凳、琴弦的束缚,不再只有枯燥乏味的技术训练和练习,不再只是被动地聆听,而是让儿童能够迅速进入表现音乐的阶段。
2、忽视艺术的内在价值,儿童的情感、态度、价值观等
艺术作为一门学科,有着其独特的审美与创造价值,如激发艺术兴趣,培养审美情感,发展鉴赏力、表现力与创造力等。早期的儿童艺术教育强调学科概念,尤其注重艺术知识技能,而忽视艺术的内在价值及儿童的情感、态度、个性等方面的发展。“樂学儿童音乐教育”使儿童在快乐的教学中增强音乐感知能力;培养其合作意识,促进情感上的沟通与交流能力,使儿童能够更好地适应群体生活,并锻炼其协调能力。
3、不能全面关注艺术与其他学科的联系
儿童艺术课程与语文、数学等其他学科相同,教学要求具有较强的计划性,并充分强调学科进程的纵向系统性。儿童艺术课程要求按照音乐、美术学科本身的逻辑和儿童艺术能力发展阶段,从简单到复杂、从具体到抽象、由浅入深、由近及远的呈现艺术学科知识。
“樂学儿童音乐教育”注重艺术学科内部的联系,它融合了柯达伊教学法、奥尔夫教学法、达尔克罗兹教学法、铃木教学法等的教学理念,更系统、更全面地发展和完善了学前音乐教育的理论和方法。
王任梅认为,改革开放以来,儿童艺术教育教学取得的成绩和进步是显而易见的。同时,在儿童艺术教育活动中,教师在课前对于教学成果和教学效果预设的成分还是很多,给予儿童自主探索的空间还是较少,而且,儿童艺术教育不是真正享受过程,而是为了某些外在的目的。不足之处主要表现在以下三方面:[87]
1、儿童艺术教育实践中仍然存在功利化、技艺化倾向
“樂学儿童音乐教育”注重对儿童合作能力的培养。使“樂学”中的每个孩子能够从之前单一、个性化的学习模式转变为互动的教学模式,通过该教学模式的教学,可以让其从小就融入集体生活,学习如何与他人相处。“樂学儿童音乐教育机构”课堂中,快乐学习、全面发展是儿童学习的主要动力,学会聆听、感受音乐是其进行学习的前提和基础。
2、艺术教育理念先进,教学实践行为相对滞后
“樂学儿童音乐教育”认为,学前音乐教育不再是个别的,而是让每一个孩子都有机会来感受,更好的表现出音乐的丰富性;儿童不再是被动地学习固化的东西,而是有了自己广泛的即兴创作,大胆的想象空间。
3、艺术教育发展水平地域差距更加明显
西安市地处我国西北地区,较我国东部地区,确实存在艺术教育发展水平的地域差距。然而,“樂学儿童音乐教育”的出现和实践表明,通过我们的努力,可以逐渐缩小这个差距。
学前儿童音乐教育内容包含多个相对独立又相互联系的领域:歌唱、音乐游戏、韵律活动、打击乐器演奏和音乐欣赏等。[88]学前儿童艺术教育应该具有游戏性、综合性等特点,且必须把感受和表现作为重点。[89]
幼儿园音乐教育活动的组织形式主要有主题性音乐活动、单元性音乐活动、常规性音乐活动、活动区音乐活动。[90]
二、国外学前音乐教学法研究现状及现状
(一)奥尔夫教学法
1、原本性的音乐教育观念
“诉诸感性,回归人本”是奥尔夫所坚持的。奥尔夫提出,音乐教育是一种综合性的艺术行为,其教学内容往往是将歌唱、演奏和形体动作、舞蹈合为一体。音乐与动作是自然结合的,感官与肌肉是统一的,这些不仅表现在儿童身上,也在原始民族身上得以展现,从他们的歌唱、奏乐以及舞蹈等方面可以看得一清二楚。[91]
奥尔夫发现语言、音乐、动作以及舞蹈是紧密结合的,音乐是人类的本能反应。因此,对于教育来说,融音乐、动作、舞蹈、语言为一体的“原本”音乐,就是达到“诉诸情感,回归人本”的这种目的的方法之一。[92]
奥尔夫注重对儿童节奏感的培养。在音乐的伴奏下,儿童身体做出反应,以此来训练其对音乐的节奏感。这是因为,在音乐诸要素中,节奏可以说是直接作用于人的生理和心理的第一要素,也是富有生命意义的要素。[93]
奥尔夫的教学过程由空间的探索、声音的探索、曲式的探索、创造的模仿、个体到合奏(合唱)团、音乐的识读部分构成。[94]
奥尔夫音乐教育得以实施的支柱是奥尔夫乐器。他说:“我所有的关于一种原本性的音乐教育观念并不是什么新东西” [95]奥尔夫认为,原本性的音乐是和肢体动作表现、语言表达以及舞蹈等紧密结合在一起的。原本性的音乐不仅仅是单纯的旋律,而是一种人们必须亲自参与其中的音乐活动。原本性的音乐更适合于儿童,这是因为它是自然的、接近于土壤的,并且使每个人能够参与和体验的。通过学生自己奏乐,达到学生音乐学习的主动性。奥尔夫设计了一种节奏性为主,并比较容易学会的乐器——奥尔夫乐器。通过奥尔夫乐器的学习,儿童可以即兴演奏并设计自己的音乐。[96]
2、对于音色的探索
奥尔夫对于音色有深入的探索,除了“奥尔夫乐器”以外,对“生活中的乐器”以及“声势”同样深入探讨了各类音色的可能性。
个体对声音音质的感觉即音色,[97]辨别音色属于艺术感知觉中更具感觉性质的内容。[98]美国标准协会提出,音色是一种听觉属性,基于这一属性,听赏者可以辨别出两个具有相同音高和响度的音的不同。[99]我们的音色知觉来源于不同音源的振幅和与之相对应的强度之间的比较。[100]
除了奥尔夫乐器外,我们可以从生活中的任何物体着手,使儿童挖掘出丰富的想象力,自己动手做乐器,探索不同音色。如散响类乐器的制作,可以在空的塑料瓶里装入沙子;或晃动文具盒里的笔发出声响作为乐器。
声势是通过捻指、拍手、拍腿、跺脚等能带出声响的人体动作。在声势教学中,常常需要嗓音的配合。我们教会儿童利用多种方式控制从嘴里发出的声音,而这些声音,也会成为加强语言和歌唱相结合的一种词汇(见谱例2-1)。
嗓音被认为是人们寻求探索的一种声音资源。在我们的教学过程中,孩子们已经发现有好多种方式可以控制从嘴里发出的声音,而这些声音,也可以成为歌唱教学中的一部分,加强歌唱的表现力。无具体意义的词语,或模仿物体声响的音,会使孩子们感兴趣,这些方法的使用,为丰富音乐体验的导向提供了良好的素材。这类有趣的嗓音游戏可以作为给孩子们介绍语言和歌唱所准备的常规材料的导入。
奥尔夫认为身体即乐器,通过捻指、拍手、拍腿、跺脚以及敲击身体其他部位等方式,可以产生不同声响,以此来表达、创作音乐。一般情况下,拍胸膛、跺脚的音色较为低沉;拍手、捻指的音色较为响亮。响亮或者低沉的音色可以与合唱中的高、低声部相对应。通过这样的对应,我们在进行音乐教学时,可以将“捻指、拍手、拍腿、跺脚”与合唱中的女高、女低、男高、男低四个声部相对应,将“捻指、拍手、拍腿、跺脚”四个动作作为基本声势,使音乐课的教学更加丰富、更具有创造力。
(二)柯达伊教育体系
柯达伊教学法的主要操作手段有:声势训练;首调唱名法;节奏时值音节等。柯达伊的音乐教育理念取材广泛,是在吸收了许多前人的研究成果的基础上发展而来。柯达伊的唱名法(Solfa)始于意大利,节奏音节由法国人谢韦(Cheve)所创,首调唱名法(tonic)来自英国,使用的诸多唱名法是从达尔克罗兹(Jaques-Dalcroze)处缩减变化而来;手势采用英国约翰·科尔文(John Curwen)的方法,教学方法从裴斯泰洛齐处演变而来。柯达伊的主要贡献在于,把之前彼此分散的各种方法融合为相互联系的一种教学方法,这样的一种方法,是支撑起其本身的音乐教育哲学。[101]
柯达伊教育体系的哲学基础主要有:具有语言读写能力的人,他们也有能力进行音乐的读写;音乐感的形成可以从最简单的歌唱开始;早期的音乐学习对于个体的音乐教育具有重要作用;当地民歌是儿童音乐世界的“母语”,也是对儿童进行早期音乐教育的理想媒介之一。[102]
课程 (Curriculum)源于拉丁语(Currere),原意是指 “跑道”。课程就是指在教育目标的指导下为学生设计、提供适当的学习计划,使学生能够依照规划的道路发展和成长。[103]柯达伊认为,音乐课程应该是为学生所设计的一条感性体验的道路。柯达伊提出,音乐课程不应该用类似代数符号或是文字书写的方式进行教学,也不应该依靠智力的、理性的途径进行教学,而是应该为儿童铺设直觉体验的道路。[104]
柯达伊音乐训练的目标主要包括:最大可能、最大限度地发展所有儿童内在的音乐表现;使儿童具有初步的音乐读写能力,让他们能够用自己熟悉的音乐语言去阅读、写作和创造音乐;鼓励儿童学习他们自己的语言和本地方的民歌;让儿童通过歌唱、听赏、学习、分析和表演经典的音乐作品,逐步进入喜爱音乐和欣赏音乐的世界中来。[105]
柯达伊强调早期音乐教育的重要性;主张用嗓音作乐器;认为应把音乐放在课程的核心地位,音乐和数学、语文等学科是平等的;强调用母语的民歌作为儿童学习音乐的入门教材,随后再逐步发展到西方音乐的经典作品。通过柯达伊的音乐教育体系的学习和研究,我们可以看到他对于音乐的执着的热爱和坚定的信念。柯达伊认为:如果失去音乐,人类的生活将是不完整的。[106]
(三)达尔克罗兹教学法
达尔克罗兹教学法是以体态律动为主要内容音乐教学法。达尔克罗兹强调节奏训练对于音乐学习的重要作用。在教学中,他以节奏为音乐的主要元素,在人体的自然节奏中努力寻找所有音乐的节奏来源。达尔克罗兹教学法包括三个部分——体态律动、视唱以及即兴。[107]
达尔克罗兹认为,节奏学习可以通过个体的肌肉收缩或放松训练进行。在教学中具体表现为,在具体的空间(声音的时值)、具体的时间(声音的速度)内用一种特别的力量(声音的力度)来训练肌肉收缩或放松的能力,从而使儿童掌握节奏问题。这样的教学手段和方法,能够使节奏的表现更加舒展和准确。[108]
达尔克罗兹认为,如果想使儿童深刻地感受并喜爱上音乐,只通过训练耳朵听和眼睛看来观察音高、音阶、调性、和声等是远远不够的。最能够唤起儿童音乐感觉是节奏和动作。在音乐的三元素——音高、节奏和力度中,后两个元素依靠动作就能做出完美的表达,个体在自身的肌肉系统中能够找到它们最恰当的表达模式。速度的表达——如快板、行板、渐快和渐慢等,也能够通过身体得到体验、理解和表现。达尔克罗兹提出,个体对音乐的感觉是否敏锐主要取决于自身的感官是否敏锐。他确信,强大的、有力的音乐能量的释放,是个体将自身感受和身体反应结合在一起后才能产生的。
达尔克罗兹所发展的这些原则和方法,非常具有创造性。在欧洲,这些原则和方法被称之为:“Le Rythme”;在英国和北美,叫做“体态律动(Eurhythmics)”;在亚洲,被称为“达尔克罗兹-韵律论(Dalcroze-Rhythmics)”。[109]
达尔克罗兹与阿尔德·克拉帕瑞德(Edouard Claparede)合作,对体态律动训练的主要目标进行了详细地阐述,主要包括:
1、注重儿童注意力的发展 ;
2、要求儿童能够完成对注意对象的转换;
3、注重儿童合作意识培养;
4、对感受到的乐音的细微差别作出反应。
达尔克罗兹认为,通过音乐而又在音乐之中(in music by music)的训练,是一种更好的音乐教育的方法。
(四)铃木教学法
铃木教学法会启发孩子,给予孩子充分得信任并且热切感念孩子的每一小步成就。提倡合作参与精神,并非竞争之心,教师需要很敏感的察觉到孩子的内心,及时的察觉孩子对赞美的反应。笔者导师团队曾经两次赴台湾铃木才能教育协会,参加由会长陈蓝谷博士指导的铃木教学。通过两次学习,我们对铃木教学法有了一些较为粗浅的认识。铃木教学法的哲学理念是:
1、所以的儿童都可以学习音乐(All Children can learn)。
2、音乐学习越早越好,早期学习对于今后音乐能力的发展具有重要的作用和影响(Early and Ability)。如铃木钢琴教学可以在儿童3-4岁时开始进行。
3、儿童音乐学习的环境很重要(Environment, Growth)。教师通过创造愉悦的学习环境,如播放CD以及与学习相关的课程音频、视频等,让孩子耳濡目染,进行音乐学习。
4、重视儿童之间的合作学习。(Children Learn form Another)
5、循序渐进的小步子原则(step by step)。根据儿童的年龄、接受能力来分解课程步骤,进行精细的教学。
6、家长的积极参与(Parents Involvement)。例如,课前、课后与家长交流,并告诉家长怎样做有利于孩子的教学,家长需参与到课堂中了解上课程序。
7、不断给儿童以鼓励(Encouragement)。教师和家长需对儿童表现的关注和鼓励。
在这些理念的基础上,发展出铃木教学法的教学理念,主要包括:
1、注重孩子、家长、教师三方面相互的顺畅学习与沟通。
2、小步骤的循序渐,创造零失败的学习经验。
3、充满爱与鼓励的环境。相信孩子的学习能力,对于每一步骤的完成,均给予正面的赞美与肯定,以爱心来规范学习进度。
4、反复。如同语言学习般,鼓励孩子对音乐技能持续不间断的反复练习,并把大量倾听音乐作品的时间与平时的日常作息相融合。
5、复习。所有能力的培养,均需建立于稳固的基础,重复练习乃是进步的关键途径之一。
6、共同曲目:由于各科所采用之教材统一,孩子们可顺畅的共同参与团体课程,获得共同演奏与分享音乐的乐趣。
在铃木教学法中,哲学、技术和方法是统一的不可分割的整体。
第三章 现代教育哲学理念与樂学儿童音乐教学法
樂学儿童音乐教学法课程,一方面是以音乐学科内容的逻辑来安排其教学顺序的;另一方面,是以儿童的身心发展特征来规定整个教学进程的。
运用皮亚杰的认知发展阶段性理论,Jean Sinor对0-15岁儿童的音乐发展进行了较为详细的分析。Jean Sinor将儿童音乐发展分为三个方面:感知觉(包括力度、音色、速度、时值、音高、和声)、对音乐的反应(包括听力、动感、歌唱、创意、操作)和概念(包括感情、时值、音高、曲式、和声、体裁)。[110]
表3-1为儿童音乐发展在皮亚杰认认知发展阶段性理论中的体现。
第一节 模块一 童谣
一、童谣的概念
童谣产生的源头当追溯于西周末年。童谣是我国传统文化的经典。《国语·郑语》中就有记载。当时流传有这样的童谣:“檿弧箕服,实亡周国。”这两句童谣的意思是:使周灭亡的人,就是那卖桑木弓和箕草箭袋的人。在这里,作为中国传统童谣的“始祖”显然被用作政治意图了,被用以表达王朝的更替兴衰。
随着社会的发展,童谣变得生活化,多来自于人们对日常生活的高度总结,题材很是广泛。有对日月星辰、山川大地、动物植物等自然景观的描写,有对人物形象的刻画,有对神话故事的精彩表述,有对情感的自然抒发,有对事物的总结性表达等。形式短小精悍,朗朗上口。
童谣作为“樂学儿童音乐教育”的一个教学模块,是由于其具有律动性、音乐性和教育性,适合学前儿童学习,具有激发儿童多样化兴趣的作用,是进行儿童歌唱教学部分很好的铺垫。
童谣是为儿童作的短诗,又称儿歌,是一种短小精悍的文字形式,强调格律和韵脚,通常以口头形式流传。从另一个方面来看,童谣也是歌谣的一种,它是以儿童为主要对象的歌曲,曲色旋律多半较为简单,歌词亦简洁琅琅上口,使儿童容易记忆。[112]古人说:“童,童子。徒歌曰语”(《国语·晋语》韦昭注)。明代杨慎曰:“童子歌曰童谣,以其出自胸臆,不由人教也。”[113]
童谣有多种分类方式。如依据国家进行分类,童谣可以被划分为中国民谣和外国民谣;如果依据年代划分,可被划分为传统童谣和新童谣。传统童谣一般是通过口传心授流传下来的,而新童谣是指近现代人们创作的童谣,尤其指新文化运动以来创作的歌谣。[114]
中国童谣按照民族进行分类时,可以被划分为普通话童谣和方言童谣;依据艺术形式进行分类,童谣又可以被划分为猜谜语、摇篮曲、连锁调、绕口令、数字歌、对答歌、游戏歌、颠倒歌以及字头歌等等。[115]
石云霄根据古代童谣的思想内容,初步划分为史事童谣、讽喻时政童谣、启发智能童谣、宗教民俗童谣、叙事童谣、娱乐游戏童谣、练习语言机制童谣。[116]这样的分类形式,从另一方面也体现了童谣的多功能性。
国外对于童谣的解释也与中国有很多相似之处,“儿歌是儿童短小的传统歌曲或诗歌”。[117]在这里要强调的重点在于,大多数中国人持有一种观点认为,童谣的押韵应该充满快乐和幻想,而国外的童谣强调的是其黑暗面所给予孩子的积极作用,这会让我们很难理解。这种现象我们称为文化冲击。不同的国家有不同的文化、价值观、信仰、风俗习惯和行为。这可能导致定向障碍、误解、冲突、压力、焦虑和无力应对新环境的感觉。研究人员称这种为文化冲击。这个词在1954年首次被引入Kalvero Oberg 。[118]但是近些年来,有研究者表示,这种文化冲击带来的多数为正面影响,比如“自信的提升”和“自我激励的培养”。[119]
《大英百科全书》(又称《不列颠百科全书》)研究数据表示,童谣最早出现在1500年,一直持续到18世纪才在社会生活中普遍存在。[120]在国外的诸多研究中显示,童谣对幼儿时期的语言训练和情感表达有一定的促进作用。艾奥娜(Iona)和彼得·奥佩(Peter Opie)[121]在童谣牛津词典[122][1]中的一项研究表示:至少有25%的童谣超过了200年的历史,超过40%的童谣被发现在18世纪之前,至少其中有25%是在上个世纪结束之前所发现的。[123]
二、童谣的特征与作用
(一)童谣的特征
1、童谣的真实美
童谣作为一种艺术形式,它来自民间,来源于人类的社会生活。最初的童谣只能口传,没有记录方式。后来,印刷与传播技术的发展,使得童谣可以广为流传。童谣的内容大多来自生活,具有真实美的特征。童谣真实美的特征正好与当时的社会环境相适应,能够真实反映当时的历史环境和社会形态,有利于我们对当时社会的研究。如童谣《小白菜》:
小白菜,地里黄,三岁四岁死了娘。
跟着爹爹还好过,就怕爹爹娶后娘。
娶了后娘生弟弟,弟弟吃面我喝汤。
端起碗来泪汪汪,拿起筷子想亲娘。
后娘问我哭哪样?我说碗底烫得慌。
随着社会的发展,童谣的内容也在不断的变化。童谣的内容在一定层面上反映着这个国家老百姓的社会生活状况。如2012年中央电视台春节联欢晚会中《小孩小孩你别馋》的童谣:
小孩小孩你别馋,
过了腊八就是年。
腊八粥喝几天,
哩哩啦啦二十三。
二十三糖瓜粘。
二十四扫房子。
二十五做豆腐。
二十六煮煮肉,
二十七杀年鸡,
二十八把面发,
二十九蒸馒头,
三十晚上玩一宿,
大年初一扭一扭。
该童谣以儿童的视角将现代中国人过年的习俗和情景加以描述,过年的场景如同一幅画卷展现在观众的眼前。
2、童谣的自然美
许多童谣是对人们身边的大自然以及动植物进行描写,这些童谣在体现自然美的同时,还寓教于乐,表现出一定的教育性。如童谣《小燕子》:
小燕子,穿花衣
年年春天来这里
我问燕子为啥来
燕子说这里的春天最美丽
这首童谣充分表现了在春天的季节里,人们对大自然的热爱之情。类似的童谣还有《春天在哪里》:
春天在哪里呀
春天在哪里呀
春天在那青翠的山林里
这里有红花呀
这里有绿草
还有那会唱歌的小黄鹂
……
3、童谣的情趣美
童谣往往与儿童的游戏分不开,很多童谣都是游戏的主要内容。这些童谣能够充分体现儿童的欢乐,并充满了儿童的幼稚与天真,就如同眼前出现了孩子们嬉戏的场景,这样的内容更能引起儿童的兴趣。因此,童谣的内容充满了情趣美。例如童谣《马兰开花二十一》:
小皮球,香蕉梨,马兰开花二十一;
二八二五六,二八二五七,二八二九三十一。
童谣具有情趣美,然而创作的过程并不简单。果戈理在谈到歌谣的创作时,说到:歌谣不是根据严格的计算写在纸上的,童谣的创作是手中执笔, 在旋风中, 在忘情的境界中创作产生的。[124]
(二)童谣的作用
1、培养良好的音乐语言
童谣的语言或形象生动、或华美、或朴素、或清新,童谣听起来节奏鲜明,韵律和谐,抑扬顿挫,朗朗上口,有一定的音乐性,对于旋律感的培养有很好的作用。
2、培养儿童的健康人格
儿童天生的想象力和记忆力较成人具有明显的优势,从儿童的兴趣点出发,具有针对性的安排不同题材、范围的童谣形式于教学中,使其了解不同的文化、价值观、信仰、风俗习惯和行为,并且发挥充分想象力。童谣对于儿童品格、个性、情怀、情趣、理想、追求等方面都有较好的培养作用。
3、培养良好的音乐素养
童谣的韵律感、节奏感对于歌唱学习、演奏学习、舞蹈学习等方面极其有益,是培养儿童音乐综合素养的有效方式。
三、童谣在樂学儿童音乐教育中的应用
课例1:
在樂学儿童音乐教育最初的教学中,注重儿童对童谣节奏和情绪的掌握。我们以童谣《捉迷藏》为例(见谱例3-1),看看怎样在童谣朗诵的过程中加入节奏训练和情绪、情感培养。
谱例3-1:童谣《捉迷藏》
课例2:
《风筝飘》是一首描述日常生活情境的童谣。
在教这首童谣之前,教师先让孩子们抬头看向教室上方天花板(天花板上可以提前放几个好看的风筝或者风筝的图片),告诉他们:天空有那么多漂亮的风筝,每个人挑一个自己喜欢的吧!
在教学时,教师可以做这样的引导:风筝在天上飘,是一种很轻柔的感觉;朗诵的时候要小心翼翼,找到好像害怕风筝断了线的感觉。通过这样的引导,展开了儿童无限的遐想,并且,想象力并不因为教室及教具的局限而受到限制。在教室里,每个孩子自然地伸出自己的小手,通过拽着无形的线,牵着自己的风筝。当其在牵着自己风筝的时候,教师开始有节奏地念童谣(见谱例3-2),教师念童谣的同时,儿童会主动、自觉地调动自身的视觉、听觉、触觉等感官,通过各感官的协同活动放飞自己的风筝。
谱例3-2:童谣《风筝飘》
以上只是童谣教学模块中表现的一部分,教师可以根据童谣所表达的各种情绪情感,加以适当的改编创作,比如加上旋律,使其变成一首儿歌。关于这方面的内容,我们在下一节中会讨论到。
四、童谣模块学习前后对比
经过童谣模块的学习,儿童在音乐素养与技能、人文知识、交往与合作、情感培养等方面都能够取得了一定程度的提高,主要表现在以下几个方面(见表3-2)。
表3-2:童谣模块学习前后的比较
第二节 模块二 歌唱与合唱
一、歌唱与合唱的概念
歌唱与合唱教学是音乐教学中十分重要的组成部分,是音乐表现领域的主要内容,是培养儿童音乐表现能力和审美情趣的重要方式和方法。
嗓音是人体本身就具有的天然乐器,不受外在条件的限制。我国古代就有“丝不如竹,竹不如肉”的说法。《世说新语》有一段描述桓温(东晋权臣)与孟嘉(东晋文人)的对话:
“温又问,听伎,丝不如竹,竹不如肉,何也?答曰,渐进自然。”
这段话的意思是说丝弦弹拨的声音不如竹木制出乐器的声音动听,竹木的声音又比不上人唱出的歌曲好听,这是由于人声接近自然的缘故。这是一句音乐评论的妙语,它认为人最具自然特质的嗓音能够将音乐中的情感酣畅淋漓地表达出来。
赵宋光认为,歌唱是儿童喜欢并易于接受的一种音乐表现形式。儿童通过歌唱,不仅能够学习到正确的演唱方法,还可以受到歌曲所表达艺术形象的教育和熏陶。在合唱时,儿童还可以培养合作、相互协助等集体主义精神。[125]
在柯达伊音乐教学法中,歌唱与合唱教学是开展其他音乐活动和音乐技能学习的基础和前提。歌唱与合唱教学可以使儿童的听、唱、读、写等音乐能力在实践中获得提高和发展,还可以将各种音乐知识以及音乐技能的学习融入到歌唱与合唱的教学活动中。在歌唱与合唱教学中,柯达伊在注重提高儿童的音乐听觉的基础上,同时注重对儿童歌唱音色、声部和谐、气息控制等方面的音乐综合能力的培养,以此训练儿童的音乐思维和音乐审美,从而提高其音乐素养。
二、歌唱与合唱教学的作用
(一)促进儿童美育发展
高建进认为,通过专业化的合唱学习,能够训练学生用嗓音、肢体等身体部位全身心地投入到演唱中,从而使学生体验到音乐美。她进一步指出,歌唱教学应以审美为主旨;通过合唱教学,学生得以实现音乐美,并且是通过集体一起唱出美好的音乐。[126]
(二)促进儿童德育发展
西周时期官学中,“乐德”是当时乐教的主要内容之一。乐德主要是指道德教育方面的内容,“是受祥和的音乐影响的行为和德行”,其实施与雅乐活动密切相关。乐德之教的具体内容为中、和、袛、庸、孝、友。被称为“六德”。[127]
合唱是培养儿童集体主义观念、合作意识最好的工具之一。儿童歌唱教学是带有浓郁感情色彩和思想倾向性的艺术,对形成儿童真、善、美的高尚情操,进行思想教育,培养道德品质与纪律教育等方面都有潜移默化的重要作用。
廖乃雄认为,通过合唱(合奏)教学和学习,能够培养儿童的纪律性。并且,通过音乐学习培养的纪律性更有其独特的优势。在音乐课程中,儿童不应呆若木鸡、噤若寒蝉;也不一定要坐得彬彬有礼、整整齐齐,而在于通过合唱(合奏)塑造和体现出严密、精确而又和谐的艺术美,这才是高度的音乐纪律。合唱(合奏)非常有助于培养一个有纪律性和高度艺术性的集体,这正是奥尔夫和柯达伊体系所追求的目标。[128]
(三)促进儿童智育发展
加德纳提出了多元智力的理论。他将智力分为八种:言语智力、逻辑——数学智能、视觉——空间智力、音乐——节奏智力、肢体——动觉智力、人际交往智力、内省智力与关于自然的智力。加德纳将每种智力看作一个模块,认为各种智力之间是相互连结的。音乐智力对于其它智力同样具有协调和辅助的作用。[129]
从廖乃雄对儿童唱——奏实践的要求上,我们可以看到:与其它学科一样,良好的音乐教育同样是对智力的训练。廖乃雄说到,良好的音乐教育很重要的一点,在于要求儿童进行唱——奏实践,尤其是伴唱(伴奏)、重唱(重奏)、合唱(合奏)。通过严格的节奏训练,形成伴唱(伴奏)、重唱(重奏)、合唱(合奏)彼此严密、精确地配合。这配合体现在唱——奏的时间(即节拍,节奏)上、音量控制(即力度)上以及主次、呼应关系等方面的一丝不苟,因为在伴唱(伴奏)、重唱(重奏)、合唱(合奏)中,音乐是一个严密的结构整体和一个综合的表现整体。不明确或做不到这点,就会失去伴唱(伴奏)、重唱(重奏)、合唱(合奏)的真正意义。[130]
(四)促进儿童心理健康发展
多年来,虽然社会各界一直在大力提倡素质教育,呼吁提高艺术类课程在教学评估中的地位。但不可否认的是为“应试”而形成的“灌输式” 教育方法依然有相当大的市场。基于希望迅速培养出具有丰富知识的人,灌输式教育过分强调给学生的知识灌输。但它带来的后果可能是无法拟补的、灾难性的,儿童也许学到了一些当时所认可的一些知识,得了高分。然而,其自身的心理生态结构却受到严重的影响甚至破坏。儿童不仅可能失去了创造能力,甚至因此失去对学习知识的兴趣。[131]目前,在我国的许多幼儿园中,灌输式教育已经出现端倪。为了进入更好的小学,学前儿童已经开始被布置完成大量的家庭作业了。笔者认为,以歌唱为代表的艺术教育形式恰恰是能够改变这种学习环境的良方。因为歌唱的本质是令人愉快的,歌唱教育既可以健全学生人格,缓解学生心理压力,提高情商,又可以培养乐观、积极、开朗、阳光的心理状态。
三、歌唱与合唱在樂学儿童音乐教育中的应用
“樂学音乐教育”中的“歌唱与合唱教学”这一模块主要基于柯达伊歌唱教学理念,在此基础上借鉴并发展,精选我国民歌以及部分国外优秀的歌唱合唱曲目。儿童通过歌唱与合唱教学一学期(18周)的学习,可以完成对五声音阶、简单节奏及基础的律动和十首儿童歌曲的学习。在“樂学音乐教育”中,我们主要采取了以下几种有利于歌唱教学的基本工具:
1、唱名法:以相对关系唱名(移动do的首调唱名法)为主。
2、手势:手势是基于科尔文手势,由“手”(手的造型)和“势”(手的姿态)构成。
3、节奏名:节奏名是音乐学习基础阶段的重要工具,每一节奏都有一实名。
4、符干字母谱:符干字母谱是学习音乐读与写的重要工具。一般情况下,符干用以代表节奏,字母用以表达音高。
5、声势:声势是通过捻指、拍手、拍腿、跺脚等能带出声响的人体动作。在声势教学中,常常需要嗓音的配合。我们教会儿童利用多种方式控制从嘴里发出的声音,而这些声音,也会成为加强语言和歌唱相结合的一种词汇。
课例1:
本节课,通过歌曲《排排坐吃果果》符干字母谱对儿童进行节奏、科尔文手势训练,并通过分声部、卡农、表演等演唱方式来加强儿童对该曲目的学习(见谱例3-3)。
谱例3-3:歌曲《排排坐吃果果》符干字母谱
谱例3-4:歌曲《排排坐吃果果》五线谱
课例2:
歌曲《风筝飘》(谱例3-5、3-6)是笔者根据童谣《风筝飘》所创作。在模块一童谣《风筝飘》学习的基础上,对歌曲《风筝飘》加入了旋律、声势以及合唱等内容,进一步提高儿童的音乐学习水平。“樂学”中级班的儿童从开始接触这首童谣到熟练演唱这首歌曲仅需要一节课(40分钟)的时间。
通过歌曲《风筝飘》符干字母谱对儿童进行节奏、科尔文手势训练,并通过分声部、卡农、表演等演唱方式来加强儿童对该曲目的学习(见谱例3-5)。
谱例3-5:歌曲《风筝飘》符干字母谱
谱例3-6:歌曲《风筝飘》五线谱
四、歌唱与合唱模块学习前后对比
经过歌唱与合唱模块的学习,儿童在音乐素养与技能、人文知识、交往与合作、情感培养等方面都取得了一定程度的提高,主要表现在以下几个方面(见表3-3):
表3-3:歌唱与合唱模块学习前后的比较
第三节 模块三 音乐与动作
音乐与动作的核心内容来自于达尔克罗兹的音乐教育理念。达尔克罗兹提出,音乐感的训练应该涉及到两个部分:一是音乐基础理论的学习,可以运用在即兴演奏或音乐创作中;二是表演技能的学习,主要包括律动、舞蹈等方面的学习。
一、音乐与动作的概念
音乐与动作是以身体运动来感知和再现所听到的音乐,将身体看是最重要的教学媒体,身体就是“乐器”。达尔克罗兹所发展的一些原则和方法,具有一定的创造性。这些方法在亚洲叫做“达尔克罗兹-韵律论(Dalcroze-Rhythmics)”,在欧洲被称为“律动(Le Rythme)”,在英国和北美被称为“体态律动(Eurhythmics)”。[132]
通过“音乐与动作”课程的学习,可以减少现有学前音乐教学中过度理论化的倾向。“音乐与动作”课程倡导快乐的音乐学习——快乐不是音乐的全部价值,但是没有快乐音乐就没有价值。音乐可以通过身体运动来表达,在表达过程中,促进个体与外界交流,完善人格。在快乐的学习过程中灌输音乐本体的知识和技能,给学生提供开放的、多感官的、自由的教学氛围。“音乐与动作”课程在注重身体对音乐反应外在表现的同时,更加注重对学生进行内心音乐的培养。内心音乐的主要表现形式有:内心听觉、内心声觉、内心视觉、内心动觉、内心触觉等。内心音乐是“音乐与动作”课程的重要内容之一,通过内心音乐的教学活动,可以使学生在不依赖外界音乐的条件下,训练丰富的音乐联觉。内心音乐的培养可以通过默唱、默舞、体态律动等教学活动完成。
“音乐与动作”课程将听觉和运动觉联系起来。通过音乐引发动作,动作能够激发情绪和情感,情绪、情感和动觉信息传递到大脑,大脑的指令经由神经系统返回到肢体。在这个过程中,身体对音乐的动作表达和大脑对音乐的内部反应同时得到了发展。
图3-1对这个过程进行了较为详细的描绘和总结:
二、音乐与动作的特征
(一)人体即乐器
在“音乐与动作”课程中,注重发展个体感受力、敏感性、音乐和情感等这些最基本的元素。以身体为乐器,通过身体来表达音乐,将身体的各个部位转化为与音乐表达相对应的部分。在运用动作表现音乐的过程中,我们身体的各个部位能通过肌肉不同水平的紧张和放松,产生出各种不同的情绪情感体验。达尔克罗兹将肢体动作和音乐听觉结合在一起,激发学生用身体去感受和表达音乐,并作出即兴反应。“音乐与动作”课程通过“节奏”这一音乐元素来发掘儿童的音乐潜能和创造力。在音乐中,节奏是十分重要的一个部分,聆听节奏的变化和发展可以培养儿童的思维和想象力,在此基础上,外化为他们肢体的表达。在这个过程中,儿童不但获得了音乐感,同时增加了个体对外界环境的观察与反应能力。
达尔克罗兹将人体作为乐器源于他对音乐与生理学、心理学、物理学的基础性联系的总结。
如图3-2所示。
(二)音乐与身体动作之间的对应关系
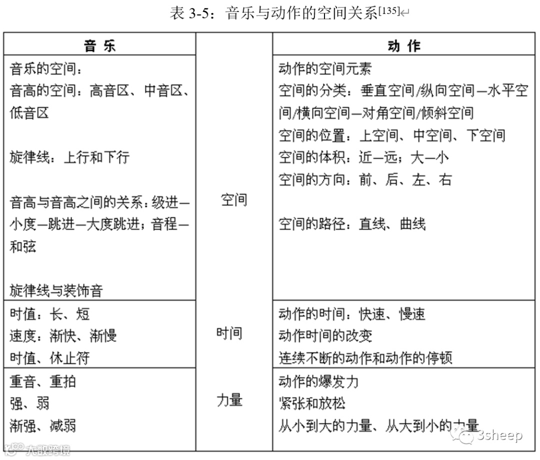
在音乐与动作课程中,音乐的一些元素(如音高、音色、响度、节奏、时值、旋律等)可以通过个体的动作加以表达,即音乐元素与肢体动作之间存在着相对应的关系,这种关系如表3-4所示:
陈蓉对音乐与动作的空间关系做了更为详细的整理,如表3-5所示。
三、音乐与动作在樂学音乐教育中的应用
大多数音乐教育中,学生的乐器演奏技术较为出色,但多数学生却不能很好地感受和表达音乐。达尔克罗兹认为,音乐的感觉是否敏锐主要取决于身体的感觉是否敏锐。“樂学”课程试图使音乐渗透到儿童身体中的每一个部位,从而感受表达音乐的作用。
课例1:
“樂学音乐教育”中的“音乐与动作”这一模块主要基于达尔克罗兹教学理念。本节课,通过身体动作(走步)来感受恒拍。
1、感受恒拍(见图3-3)
小朋友们,大家仔细回想一下钟表摆动的频率、秒针滴答的声音(见图3-4),
它们都有什么特点呢?是不是恒定不变的在走动呢?
大家认真听哦,咱们跟着音乐走恒拍(音响:《声势的回拍》)。
2、感受3/4拍(见图3-5)
课例2:
在模块二中,儿童学习了歌曲《排排坐吃果果》。在此基础上,我们对儿童进行“音乐与动作”模块教学(见谱例3-7)。
谱例3-7:歌曲《排排坐吃果果》总谱
该作品(谱例3-7)是在模块二“歌唱与合唱”(谱例3-4:歌曲《排排坐吃果果》五线谱)的基础上进行创编,加入“念唱”以及“声势”两个部分。
“念唱”部分是在模块一“童谣”的基础上衍生而出。该念词用陕西方言念出。这样具有地方特色的语言听起来节奏鲜明,韵律和谐,并有一定的音乐性,对于儿童旋律感的培养也有很好的作用。
“声势”部分的加入有助于稳定整个作品的节拍速度。儿童在歌唱初期会出现节奏不稳定、忽快忽慢的演唱状态,该作品“声势”部分的加入,相对于歌曲欢快活泼旋律来讲,起到了稳定节拍的作用。
课例2:
在模块一、模块二中,儿童分别学习了童谣《风筝飘》和歌曲《风筝飘》,在此基础上,我们对儿童进行“音乐与动作”模块教学(见谱例3-8)。
谱例3-8:歌曲《风筝飘》总谱
该作品(谱例3-8)是在模块二“歌唱与合唱”(谱例3-6:歌曲《风筝飘》五线谱)的基础上进行创编,加入“声势”教学部分。
《风筝飘》的“声势”部分是笔者依据其旋律进行创编的。笔者用拍手的声势(两只手掌拍击后向反方向无限延伸的感觉)表达作品中所有的二分音符。在教学过程中,我们可以借用丝绸(向上扔)、碰铃等看得见、听得到的道具来表述2/4拍的时间、空间感。
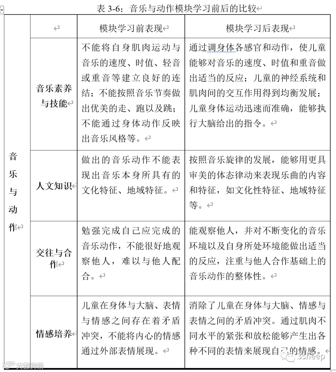
四、音乐与动作模块学习前后对比
经过音乐与动作模块的学习,儿童在音乐素养与技能、人文知识、交往与合作、情感培养等方面都取得了一定程度的提高,主要表现在以下几个方面(见表3-6):
第四节 模块四 音乐游戏创编
“音乐游戏”是对以上三个模块的学习总结。“音乐游戏”模块包含了很大的即兴创作因素。“音乐游戏”以音乐与动作模块课程为主,同时伴有童谣和歌唱与合唱元素,要求儿童根据音乐所提供的环境即兴创编游戏。通过“音乐游戏”,可以综合检验儿童对音乐各个基本元素的掌握情况。
有研究证明,个体的各种感觉器官对于各类信息的接收程度分别是:视觉83%,听觉11%,嗅觉3.5%,触觉1.5%,味觉1%。如果儿童只运用听觉或者视觉来学习音乐,就只能地获得较少的、片面的信息。如果综合运用每个感官都参与音乐学习,如在音乐教学中利用歌唱、舞蹈、律动等教学内容,将视觉、听觉、触觉等相结合,可以成倍提升音乐教学的效果。音乐游戏就是将歌唱、舞蹈、律动等教学内容联系在一起的综合课程。
一、音乐游戏的概念
福禄培尔认为,通过游戏,儿童不仅可以增强体力,还能继续不断地获得智慧和道德的力量,是儿童生活最美丽的表现。在游戏中,儿童可以被培养和训练成完整的、有毅力的人,还可以被培养和训练为增进自己和别人幸福而具有自我牺牲精神的人。[136]
约翰·赫伊津哈认为,音乐与游戏两者本身就十分相近和相似,也许这种相近和相似的下面暗含着一些本来就有的心理根源。例如,音乐与游戏的形式是受那些超越于逻辑理性之外的价值所决定的,音乐与游戏的这些价值我们只能用如“节奏”与“和谐”这样具体的概念去描述和理解。[137]
孩子们都很喜欢游戏,尤其是在音乐活动中的游戏。当音乐响起时,好动的儿童总会表现出“蠢蠢欲动”,并伴随着莫名的兴奋。在音乐游戏中,游戏是“一种被动式含有主动性的含义”。[138]
二、音乐游戏的特征
对学前儿童音乐教学来说,音乐游戏具有原本性、趣味化、超功利性和高效性等特征。
(一)趣味性
音乐游戏的趣味性是指在儿童音乐教学活动中,教师综合运用各种教学手段和方法,使儿童感到音乐学习充满乐趣,因此产生学习音乐的兴趣。音乐游戏很好地利用了儿童好动的特点,将声势、律动、童话故事、情景创编、即兴表演等音乐活动加入到音乐学习中,这种快乐没有一个孩子不喜欢。
在音乐游戏创编课堂中,我们发现,能够引发儿童情绪参与并顺利发展的游戏内容,是儿童最乐于接受的。对于儿童来说,音乐游戏的魅力主要来自于儿童在游戏过程中产生的情感。这种情感体验往往是正向的、积极的、愉快的具有趣味性的。
(二)髙效性
音乐游戏是一种极为高效的音乐教育方式之一。它将音乐中的种种要素与儿童心理发展、身体行为等有机的结合起来,让儿童的音乐能力通过游戏这种活动得以顺畅的发展。
音乐游戏可以极大地提高音乐课堂的教学效率。这是由于音乐游戏课程的内容符合儿童爱动的天性,可以使音乐学习成为儿童自觉自愿的行为。在音乐游戏课程中,儿童不用花费大量时间进行记忆活动,需要身体各个感官和部位的联合参与,因此教学的效率大大提升。
(三)自主与即兴
在“音乐游戏创编”的课程中,提倡儿童在掌握课程基本内容的基础上,自主地进行游戏创编活动。在游戏创编时,儿童可以与其他几个同伴组成各自的团队,合作完成课程中的任务。各个团队的儿童对音乐的理解可能不同,所创编出的游戏内容也会不同,由此体现出音乐游戏创编课程的创造性。
在每个团队进行音乐游戏活动时,儿童会结合音乐所提供的环境、教学设备(乐器、挂图、音频、视频等)、自身生活经历、同伴间的关系等进行即兴的游戏创编。在“樂学”课程中,自主与即兴是音乐游戏创编课程的主要特色。
三、音乐游戏创编在樂学儿童音乐教育中的应用
“樂学儿童音乐教育机构”能够在一学年(一学年包括两个学期,每个学期18周)的时间为儿童构建起对音乐认识的基本框架。如教师通过手势使儿童准确完成对音高的认识与调整;通过“音乐与动作”的课程让儿童准确的认识身体各部位,体会身体的能量与空间位置的感知;促使学生更好地与人交流合作和更好的用肢体语言表达音乐。
音乐游戏创编课程将童谣、歌唱与合唱、音乐与动作的内容结合、联系起来,注重对儿童创造力的培养。
课例1:
1、2/4拍的恒拍节奏感受
教师用语言进行启发:请大家竖起耳朵认真听哦,看看这些音响有什么特点?(播放2/4拍的音乐)。启发学生关注强弱音关系的比较(见图3-7)。
2、教师引导儿童在2/4拍的音乐环境中(见图3-8),进行“音乐与动作”教学模块身体感知环节。
3、引导儿童将狼和羊的叫声特点与2/4拍的节拍感相联系。(见图3-9)
相信很多小朋友都看过《喜羊羊与灰太狼》这部动画片吧?那谁能告诉大家狼是怎么叫的?羊又是怎么叫的?
4、引导儿童进行音乐游戏活动
现在请小朋友们手拉手,围成一个圈。教师带领着儿童依照着下面的图例来做游戏(见图3-10)。
5、提供一首音乐作品,让儿童根据刚才做的游戏分组进行游戏创编活动。每组完成后,轮流进行表演。
课例2:
在音乐与动作课程中,音乐创造是比较重要的一个环节。
1、给儿童提供如下谱例(谱例3-9)。
2、请小朋友用不同的方式表现出这些节奏,比如拍手、拍腿、跺脚、拍地板等任何可以发出声响的方式来完成这一作品。
3、请小朋友回家后和爸爸、妈妈一起玩这个游戏。下节课时,大家轮流上来表演和爸爸、妈妈一起创编的作品。
四、音乐游戏创编模块学习前后对比
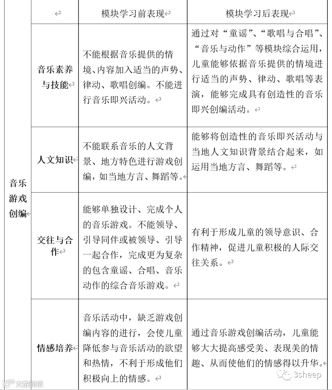
经过音乐游戏创编模块的学习,儿童在音乐素养与技能、人文知识、交往与合作、情感培养等方面都能够取得一定程度的提高,主要表现在以下几个方面(见表3-7):
表3-7:音乐游戏创编模块学习前后的比较
第四章 学前音乐教学法的发展趋势及反思
在本论文第三章中,我们着重对学前音乐教育四个模块的教学内容进行了讨论,对樂学儿童音乐教育的学生通过四个模块学习前后,在音乐素养与技能、人文知识、交往与合作以及情感培养等方面的变化和进步进行了比较。通过教学实践证实,现代教育哲学对我国学前儿童音乐教育具有重要的指导作用。本章将集中讨论学前音乐教学法的未来发展趋势以及“樂学儿童音乐教育”的不足与反思。
一、学前音乐教学法的发展趋势
在现代教育哲学的指导和引领下,学前音乐教育发生了巨大的发展和变化。音乐作为一种具有核心辐射的艺术课程,能够使教学变得更有趣味。在新近的学前音乐教学活动中,教学活动已经不仅仅局限于对知识的领悟,取而代之的是智慧的点燃,整个教学过程成为一个充满奇思妙想、积极思考和不断顿悟的过程。
Pianta设计了一个课堂互动的类概念框架(见图4-1),从中我们可以较为清晰地看到现代教育哲学视阈下教学法研究的发展趋势。
图4-1:课堂互动的类概念框架[139]
音乐教学对我国儿童的作用是比较特殊的,特殊之处表现为:家长都希望自己的孩子具有艺术才能;但是,当艺术教育与升学教育发生冲突或矛盾时(主要表现为是花时间练习音乐技能还是花时间做升学考试练习),多数家长会认为先提高升学成绩后再考虑艺术教育。因此,造成音乐学科在中小学教育中比较“尴尬”的地位。然而,对于学前儿童而言,升学压力毕竟很小,音乐技能甚至可能起到加分的作用。因此,林春菲提出:当今社会对学前儿童的音乐教育呈现出越来越重视的倾向,家长们已经深刻地认识到学前音乐教育对儿童未来全面发展的重要作用。奥尔夫教学法、柯达伊教学法、达尔克罗兹、铃木教学法等音乐教学体系目前在国外学前音乐教育中已广泛使用。虽然我国学前音乐教育存在师资不足、重视程度不够等问题,我们应积极面对这些问题,努力寻找和探索我国的学前音乐教育发展之路[140]。
管建华认为,以审美为核心的音乐教育哲学贯穿了整个音乐教学领域,审美为核心的音乐教育哲学的基本要求主要有以下几点[141]:
1、音乐教学内容的审美因素
以审美为核心的音乐教学内容主要有:音韵美;曲调美;立意美;伴奏美;情境美;配器美。
2、音乐教学方法的审美原则
以审美为核心的音乐教学方法的原则主要有:形象性原则;愉悦性原则;情感性原则;体验性原则。
3、音乐教师的审美规范
以审美为核心的音乐教师的审美规范主要有:教学仪态;教学语言;教学气质。
4、音乐教学环境的审美特征
以审美为核心的音乐教学环境的特征主要包括以下两点:(1)良好、优美的听觉环境和视觉环境;(2)听觉环境的和视觉环境的和谐,对于创造良好音乐教学气氛和情境起着极其重要的作用。[142]
学前音乐教学法作为音乐教育的一部分,它必然要遵守以上四个音乐教育哲学原则。未来的学前音乐教学法的研究,应在其指导下,不断发展,并创新更符合儿童身心特征的教学法。
二、“樂学儿童音乐教育”教学实践的不足与反思
现代教育哲学也在不断反思现行教育模式的发展和不足。潘希武认为,现代教育哲学从三个方面完全背离了古典自由教育:
1、现代教育哲学更关注个体正常、正当的生活,放弃了对美好生活的追求和追问;
2、现代教育哲学更加强调教育的公共性、政治性,使个体忘掉了自己的真正本性或存在。
3、现代教育哲学看到了片面追求教育功利性所带来的危害,意识到盲目追求技术进步有可能对社会造成的分裂。[143]
因此,现代教育哲学将探究人的完整的教育作为自己的目的和方向。现代教育将教育的公共目的与对个体幸福的关切混淆起来,可能会表现出以公共目的之名掩盖个体幸福的情况。同时,对教育的功利性追求可能会使面向更好生活的教育改革路径被湮没。我们需要时刻保持对人类美好生活的追问,重建我们的教育哲学,从而帮助我们实现人的更好的发展。[144]
张济洲提出,幼儿教育课程模式可以归属于三种最基本的幼儿教育课程模式:自然成熟模式、行为环境模式和认知相互作用模式。这三种课程模式既有区别也有联系,不是完全对立,且各具优势。当前幼儿教育改革的趋势是:各种课程模式互相取长补短,逐步走向融合。[145]
在“樂学儿童音乐教育”的实践过程中,我们遇到了许多问题。在解决这些问题的时候,我们深刻体会到现代教育哲学理念对艺术教育活动的指导作用,更认识到“樂学儿童音乐教育”的许多不足之处。反思“樂学儿童音乐教育”的教学实践,可以发现学前音乐教育在以下四个方面存在不足。
(一)ICT技术在艺术教育中的应用
随着现代信息技术的高速发展,素质教育与教育信息化的推进,艺术教育教学工作与信息技术进行了更为紧密地整合,逐步形成了教学过程的多元化。ICT(Information Communication Technology)是信息、通信和技术英文的缩写,它是通信技术与信息技术相融合而产生的一个新的技术领域。
艺术教育应该以艺术实践作为教学媒介,在此基础上,有规律、有秩序地培养个体的艺术技能与艺术境界。[146] 艺术教育应当是既自由、有序同时又规范的教育,而不应该是约束的、管理的教育。ICT 技术的使用可以使艺术教育的教学效果具有更大、更强的优势,以充分发挥艺术教育学科的专业优势。
ICT技术将多种媒体方便、快速地汇集在一起。作为教学内容的重要工具,ICT技术能够实现对教学资源的有效整合。ICT技术的一个重要特点和优势是以图像和动画来呈现艺术教育教学内容,简洁、优美的动画设计能够成为教学信息的高效的提示手段;它能使学生始终保持积极的学习状态,还能够及时关注学生的学习情绪、调整学生的学习节奏。ICT技术与高效、完整的艺术教育过程相结合的教学模式,具有以下几个特征:
(1)它是面向全体学生的;
(2)能够提高学生对艺术文化现象理解和解释的能力;
(3)能够促进学生形成良好的鉴赏能力、艺术技能、态度和价值观;
(4)它从教学实践中产生,具有整合学校各研究学科的优势;
(5)能够更好地分配艺术教育时间;
(6)它可以为学生提供信息共享的机会,使学生的学习更愉快,使教学更贴近学生的日常生活,;
(7)能够促进人与人的之间沟通;
(8)它能够使参与教学过程的每个学生获得平等的机会。[147]
在“樂学儿童音乐教育”实践过程中,ICT技术虽然得到了部分的使用和体现,但是还远远达不到ICT技术在艺术教育中应起的作用和要求,这是类似“樂学儿童音乐教育”的教学实践应当注重的地方。
(二)互联网+的广泛介入和应用
互联网对于人类的现代生活产生了巨大的影响。它几乎涵盖了我们生产、生活的各个领域,教育也不例外。“互联网+”是在全面整合信息通信技术以及互联网平台的基础上,达成传统行业与互联网的相互补充,实现互联网+传统行业的新型行业格局。2015年3月5日,国务院总理李克强在第十二届全国人民代表大会第三次会议作政府工作报告。在本届政府工作报告中,李克强总理提出并阐述了“互联网+”的行动规划,以“互联网+”促成传统行业与互联网的深度融合,发展和创造出更具生命力的新的行业生态。
在学前音乐教育领域,“互联网+”将儿童音乐教学活动与移动互联网、云计算、大数据、物联网等新一代信息技术紧密结合,培育产生基于互联网的音乐教育新模式,推动互联网与音乐教育深度融合的公共服务。
在“樂学儿童音乐教育”的基础上,2015年10月,笔者作为负责人,以项目“三只羊音乐教育培训中心”参加了“首届中国‘互联网+’创新创业大赛”,获得陕西赛区银奖。“三只羊音乐教育培训中心” 是以现代教育哲学为指导,遵循儿童的身心发展规律及特征。该项目的创新之处在于将音乐基础教育科学地分为五个模块——童谣、歌唱与合唱教学、音乐与动作、乐器演奏、音乐游戏创编,模块之间并非独立的个体,而是相辅相成。通过此教学法的学习,在活动过程中充分的调动学生各感官,让其更全面的去感受、理解、表达音乐。
“三只羊音乐教育培训中心”在传统音乐教学的基础上,依靠互联网的传播优势,在互联网上进行教学和招生宣传。实现“‘互联网+’成就梦想,创新创业开辟未来”的音乐教学新模式。
“三只羊音乐教育培训中心”是在“樂学儿童音乐教育”的教学实践基础上产生的。它针对我国的音乐教育实际情况,以及不同年龄段学生的生理、心理能力,结合我国的本土音乐,开设一系列的音乐综合教学法课程,主要教学对象为音乐初学者,年龄在3-12岁。
与传统音乐教学创业模式相比较,以“互联网+”创业模式为特征的“三只羊音乐教育培训中心”具有更大的优势。它突破了传统音乐教学在时间、场地等方面因素的限制,具有全球性(传播范围最广)、全天候(保留时间长)、全面性(信息数据庞大)、全方位(开放性强)、全动态(交互性沟通性强)、最经济(成本低、效率高)、全效应(品牌形象)等优势,获取的社会影响力和整体收入都会成倍增长。
(三)主题教学
哈纳 (L. A. Hanna)较早提出了主题教学的概念。他认为,主题教学是聚焦于具有一定社会意义的课题的研究而展开的有预定目的的教育教学,这种教育教学的课题常常是一个横断各学科且关注个体的社会需求。[148]
甘伯格(R. Camberg)和欧雷姆 (J. Altheim)等以“整合课程”和“学生中心”为理论基础,对主题教学重新定义为,主题教学是一种通过广泛的以某一主题进行的跨学科研究,它强调以学生为中心,是不以某一单独学科领域来探究的教学模式。[149]
对于主题教学的分类方式,国内学者各有见解。部分学者建议可以依据主题扩展的广度和深度将主题教学分为主题单元和主题课程;有学者建议可以依据不同的主题内容将主题教学分为以以学生为中心、社会为中心和以学科为中心;也有学者建议可以依据学科的整合程度将主题教学分为“单学科——主题”的主题教学、“多学科——主题”的主题教学以及“跨学科——主题”的主题教学。[150]
从现代教育哲学观点出发,笔者比较赞同将主题教学分为以社会为中心、以学生为中心和以学科为中心的观点。在“樂学儿童音乐教育”中,我们将以学生为中心替换为以儿童为中心。笔者在教学过程中,会根据学生的不同程度、不同表现等现实情况,或以社会为中心、或以儿童为中心、或以学科为中心进行教学。三个中心的转换完全由主题的变化所决定。在“樂学儿童音乐教育”中,主题教学的概念在许多方面得以展现。如各个模块本身就是一个个“主题”,这些“主题”可以通过各种方式的组合或者整合,促进儿童的音乐学习。举例如下:
1、以社会为中心
“樂学儿童音乐教育”关注儿童音乐素养与技能、人文知识、交往与合作、情感培养等方面的提高。其中,交往与合作、情感培养更倾向于以社会为中心的主题教学。
交往与合作方面,通过“童谣”模块的学习,儿童在“童谣”模块注重倾听同伴的朗诵,关注他人情感表现。寻求在节奏、音量、情感表现等方面的合作,与他人交往;在“歌唱与合唱”模块,能够自然而然的去倾听和关注其他声部,并且会尽量调整自己的声音保持与其他声部的和谐。在此基础上,并通过合唱活动,更好的与同伴合作、交往;在“音乐与动作”模块,能观察他人,对不断变化的音乐环境以及自身所处环境能做出适当的反应,注重与他人合作基础上的音乐动作的整体性;“音乐游戏创编”模块,有利于形成儿童的领导意识、合作精神,促进儿童积极的人际交往。
情感培养方面,儿童在“童谣”模块,用具有音乐专业化的表现方法抒发童谣本身的情感和自己的情感;通过“歌唱与合唱”模块的学习,儿童之间建立起更为良好的友谊,培养了集体主义精神;通过“音乐与动作”模块学习,消除了儿童在身体与大脑、情感与表情之间的矛盾冲突。通过肌肉不同水平的紧张和放松能够产生出各种不同的表情来展现自己的情感;通过“音乐游戏创编”活动,儿童能够大大提高感受美、表现美的情趣、从而使他们的情感得以升华。
2、以儿童为中心
“樂学儿童音乐教育”中,音乐素养与技能、人文知识、交往与合作、情感培养等方面关注的焦点都是以儿童为中心。其中,通过音乐学习,提高儿童的人文知识,可以促进儿童的全面发展。在“童谣”模块,可以更深刻地挖掘出儿童对于童谣的理解力;通过“歌唱与合唱”模块的学习,儿童对歌曲的文化特征、历史背景、表达内容以及地域特征有较强的理解和辨识能力;在“音乐与动作”模块,按照音乐旋律的发展,儿童能够用更具审美的体态律动来表现乐曲的内容和特征,如文化性特征、地域特征等;通过“音乐游戏创编”模块的学习,儿童能够将创造性的音乐即兴创编活动与当地人文知识背景结合起来,如运用当地方言、舞蹈等。
3、以学科为中心
“樂学儿童音乐教育”中,培养儿童的音乐素养与技能是以学科为中心的。儿童通过“童谣”模块的学习,语言形象生动,朗朗上口,并能够用抑扬顿挫的语调抒发和表达其情感,为旋律感的培养也奠定了良好的基础。能够加入声势,并根据童谣情节创编声势;通过“歌唱与合唱”模块学习,在理解了歌曲体裁、风格、演唱方法等的基础上,能够对歌曲进行较好的表演。具备了美好的音质、优秀的音准、灵活的咬字技巧、多声部和声辨别能力等;在“音乐与动作”模块,通过调动走、跑、跳的姿势和动作,表现出儿童能够对音乐的速度、时值和重音做出适当的反应。儿童的神经系统和肌肉间的交互作用得到均衡发展,身体运动迅速而准确,能够执行大脑给出的指令;“音乐游戏创编”模块,通过对“童谣”、“歌唱与合唱”、“音乐与动作”等模块综合运用,能够依据音乐提供的情境进行适当的声势、律动、歌唱等表演,能够完成具有创造性的音乐即兴创编活动。
(四)关注特殊儿童艺术教育
2012年 9 月至今,笔者导师团队以西安市启智学校作为音乐教学实践单位,进行了特殊儿童的音乐教育实践。西安市启智学校是 2008年经西安市人民政府批准成立的第一所面向智力障碍儿童的特殊教育学校。笔者导师团队选择了自闭症与唐氏综合症儿童作为重点教学对象,将“樂学儿童音乐教育”取得的一些音乐教育经验和方法应用于该校部分学生,边教学边对现行各种音乐教学法进行筛选、改编与整合,取得了一定的成果。
2008 年,由西安市政府投资建设的面向智力障儿童的西安市启智学校成立。在此之前,据陕西省第二次残疾人口抽样调查推算,西安市的适龄智力障碍少年儿童约有 5100 人……在西安市普通中小学附设特教班和随班就读的学生有 600 余人,在聋哑学校等 6 所特殊教育学校就读的智力障碍学生有100 余人,6个民办学前智障教育康复机构中有学生 200 余人,还有大约 80%左右的适龄智力障碍儿童尚无法就学。”至今为止,智力障儿童的数量仍逐渐递增。[151]
西安市启智学校建成后,使部分智力障碍儿童的教育问题得以解决。然而,由于占地面积与师资力量的局限,西安市启智学校只能招收200余名智力障碍儿童,其招生数目远远不能满足社会实际需求量。
结语
近年来,由于高校扩招,各高校的毕业生人数大增,使得这些学生的就业变得困难。许多因素的共同作用使我国出现了大学生就业难的局面,这些因素主要有:大学生就业的行政限制,大学毕业生数量的增加迅速,招聘单位的要求越来越苛刻、大学生就业指导的相关工作还不完善、大学生自身的能力结构还存在许多不足等。[152] “高校毕业生人数自2001年以来逐年递增,在十年期间就增长了515万”。[153] “2011届全国大学毕业生人数为608.2万人,按本研究得出的比例推算,在毕业半年后有约499万人受雇全职或半职工作,有近10万人自主创业,近57万人处于失业状态”。[154] 2013年全国高校应届毕业生人数为699万人,比去年增加了19万,截止4月19日,北京高校毕业生签约率仅为28.24%,可称得上“最难就业年”。[155]
近年来,关于促进大学生就业、创业的各项政策和举措竞相出台,大学生创新创业训练计划项目“樂学儿童音乐教育机构”就是在此背景下产生的。
“基于五项全能理念下的儿童音乐教育创业实践——樂学儿童音乐教育机构”获批为2012年省级“大学生创新创业训练计划项目”( 项目获批文号:陕教高〔2012〕50号[23])。该项目教学理念是在音乐教育专业五项全能理念[156]下,通过对柯达伊教学法、奥尔夫教学法、达尔克罗兹等教学法的学习,使儿童音乐教育可以得到相应的完善。
在现代教育哲学理念的指导下,樂学儿童音乐教育的相关研究取得了一些成果,主要表现在以下几个方面:
1、樂学儿童音乐教育使音乐教育不在再局限于培养专业音乐人才的小范围内,而是以一种新的形势存在于全民的音乐教育中,让儿童(指学龄前儿童及小学生)在游戏中感受音乐,学习音乐,注重儿童的音乐综合素养的提高,关注儿童身心的健康发展。
2、 樂学儿童音乐教育通过音乐教育启发智慧。它突破常规的音乐教学思想,提倡在环境中潜移默化的学习音乐,让儿童在快乐中感受音乐,参与、探索、表演音乐,使他们有机会独创、实现自己的艺术想象与音乐表达,并逐步掌握一些简单乐器的演奏。
3、“樂学儿童音乐教育机构”可以为大学毕业生提供实践平台,把自己的兴趣与职业紧密结合,做自己感兴趣、喜欢的事情,最大限度地发挥自己的才能。该机构有利于大学生自我价值的实现,能够为从事音乐教育的优秀毕业生提供实习和就业的机会,缓解就业压力。
4、“樂学儿童音乐教育机构”可以为在读音乐教育专业及相关专业大学生提供社会实践的岗位,创造与社会接轨的机会,有利于大学生了解国情、了解社会,增强社会责任感和使命感及适应社会、服务社会的能力。
5、通过本研究所形成的教材正在编写中,该教材在学前音乐教育中的运用,可以促进我国学前的音乐教育系统化、科学化。
参考文献
[1]黄济.教育哲学初稿[M].北京:北京师范大学出版社.1982.
[2]张世英.天人之际[M].北京:人民出版社.1995.2.P183.
[3]同[2].P184.
[4]同[2].P184.
[5]同[2].P184.
[6]潘希武.现代教育哲学的下降及其后果[J].基础教育.2011.(4).P5-10.
[7]亚里士多德.廖申白译.尼各马可伦理学[M].北京:商务印书馆.2003.P36.
[8]黄藿.理性、德行和幸福——亚里士多德伦理学研究[M].台北:学生书局.1996.P209.
[9]王树华.现代教育技术的哲学思考[D].成都理工大学硕士论文.2010.
[10]同[2].
[11]同[2].P184.
[12]同[2].P184.
[13]同[2].P184.
[14]同[2].
[15]同[2].
[16]同[2].P187.
[17]同[2].P188.
[18]同[7].
[19]同[8].
[20]亚里士多德.吴寿彭译.形而上学[M].北京:商务印书馆.1996.P126.
[21]高伟.论近代自然主义教育哲学的起源——对西方教育现代性的一种追问式解读.南京师大学报(社会科学版)[J].2005.(2).P68-73.
[22]赫钦斯.陆有铨译.民主社会中教育上的冲突[M].台北:台北桂冠图书有限公司.1994.P65-67.
[23]同[22].
[24]同[22].P70-71.
[25]夸美纽斯.傅任敢译.大教学论[M].北京:教育科学出版社.1999.P60.
[26]石中英.现代教育哲学研究的两个主题[J].内蒙古师大学报(哲学社会科学版).1999.(2).P23-39.
[27] W.K. Frankna. Toward a Pholosophy of Education [J], Harvard Educational Review. 1956. (2).
[28]同[26].
[29]杨深坑.理论·诠释与实践—教育学方法论论文集[M].台北:师大书苑有限公司. 1988.2.P11.
[30]曹永国.正当性的隐退:教育哲学研究的现代转向及其后果[J].高等教育研究.2015.(2).P1-12.
[31]温明丽.教育哲学[M].台北:三民书局.2008.P259.
[32]同[21].
[33]同[6].
[34]黑格尔.杨一之译.逻辑学[M].北京:商务印书馆.1976.P7-12.
[35]托马斯·门罗.石天曙等译.走向科学的美学[M].北京:中国文联出版公司.1985.P39.
[36]周应中.艺术教学的复杂性探索[J].齐鲁艺苑.2012.(1).P107-109.
[37]殷波.论艺术教育学的学科构成[J].山东社会科学.2014.(4).P92-96.
[38]沃尔夫冈·布雷岑卡.李其龙译.教育学知识的哲学——分析、批判、建议[J].华东师范大学学报(教育科学版).1995.(4).P1-14.
[39]马科斯·韦伯.于晓、陈维钢等译.新教伦理与资本主义精神[M].上海:三联书店.1987.P143.
[40]周宪.艺术的自主性: 一个现代性问题.外国文学评论[J].2004.(2).P5-15.
[41]华勒斯坦.刘健芝等编译.科学·知识·权力[M].北京:生活·读书·新知三联书店.1999.P13.
[42]同[41].P35.
[43]列维·史密斯.王柯平译.艺术教育: 批评的重要性[M]. 成都:四川人民出版社 1997.P245.
[44]曲苒、李明军、陈卿.学前儿童心理发展[M].北京:教育科学出版社.2014.P2.
[45] Kohlberg, L.,Mayer, R. Development as the Aim of Education [J]. Harvard Educational Review. 1972. (4). P449-496.
[46]李敏谊.试析美国幼儿教育课程模式的理论流派及其启示[J].比较教育研究.2007.(11).P69-74.
[47]韩薇、王延松.浅析艺术教育哲学对学校音乐教育的指导作用[J].北方音乐.2014. (18).P164-165.
[48]教育部普教二司幼教处. 教育部制订的《幼儿园教育纲要》(试行草案)颁发全国试行[J].人民教育. 1981.(12).P11.
[49]李铁映.幼儿园工作规程(试行)[J].幼儿教育.1989(10).P2-5.
[50]国家教育委员会.幼儿园工作规程[J] .学前教育研究.1996.(4).P60-64.
[51]同[44].P3.
[52]同[44].P97.
[53]杰弗里·阿内特.段鑫星等译.阿内特青少年心理学[M].北京:中国人民大学出版社2009.P3.
[54]同[44].P4.
[55]同[44].P4.
[56]王延松.音乐心理学导论[M].北京:中央音乐学院出版社.2013.P19-20.
[57]李美华、白学军.执行功能中认知灵活性发展的研究进展[J].心理学探新.2005.(2) P35-38.
[58]Isabelle, P. Modularity of music processing [J]. Nature Neuroscience. 2003. (7). p688-691.
[59]同[44].P98.
[60]Aslin, R., Jusczyk, P., & Pisoni, D. Speech and auditory processing during infancy: Constraints on and precursors to language [M]. In Kuhn E. & Siegler S. (Eds.), Handbook of child psychology. 1998. p147-198.
[61]朱莉娅·贝里曼等.陈萍、王茜译.发展心理学与你[M].北京:北京大学出版社.2000.P109.
[62]Foundas, A. L., Bollich, A. M., & Corey, D. M. Anomalous anatomy of speech-language areas in adults with persistent developmental stuttering [J]. Neurology. 2001. (57). p207-215.
[63]Zatorre, R.J., & Belin, P. Spectral and temporal processing in human auditory cortex [J]. Cerebral Cortex. 2001. (11). p946-953.
[64]Kisilevsky, S., Hains, S. M., Jacquet, A. Y., Granier-Deferre, C., & Lecanuet, J. P. Maturation of fetal responses to music [J]. Dev Sci. 2004. (7). p550-559.
[65]Lecanuet, J. P., Graniere-Deferre, C., Jacquet, A. Y., & DeCasper, A. J. Fetal discrimination of low-pitched musical notes [J]. Dev Psychobiol. 2000. (36). p29-39.
[66]Jongsma, M., Peter Desain and Henkian Honing. “Rhythmic context influences the auditory evoked potentials of musicians and nonmusicians. ” [J]. Biological Psychology. 2004. (66). p129-152.
[67]Tillmann , B., Petr Janata and Jamshed Bharucha. “Activation of the inferior frontal cortex in musical priming. ” [J]. Cognitive Brain Research. 2003. (16). p145-161.
[68]Drake, C., Mari Riess and Clarisse Baruch. “The development of rhythmic attending in auditory sequences: attunement, referent period, focal attending. ” [J]. Cognition. 2000. (77). p251-288.
[69]Russeler, J., Eckart Altenmuller and Wido Nager, et al. “Event-related brain potentials to sound omissions differ in musicians and nonmusicians.” [J]. Neuroscience Letter. 2001. (308). p33-36.
[70]Papousek, H. Musicality in infant research: Biological and cultural origins of early musicality. In Deliege, I., & Sloboda, J. A. (Eds.).Musical beginnings: Origins and development vof musical competence [M]. New York: Oxford University Press. 1996. p37-55.
[71]Traion, L., Tsang, C., & Cheung, V. Preference for consonance in two-month-oldinfants [J]. Music Perception. 2002.(20). p185-192.
[72 ] Trehub, S. Infants as musical connoisseurs. In McPherson, G. (Ed.).The child as musican [M]. Oxford: Oxford University Press. 2006. p.33-50.
[73]Plate, H. and Chloe Price. The structural components of music perception: a functional anatomical study [J]. Brain. 1997. (120). p229-243.
[74]Vincent , S. Separate cortical network involved in music perception: preliminary functional MRI evidence for modularity of music processing [J]. Neuroimage. 2005. (25). p444-451.
[75]Juslin, P. N., & Sloboda, J. A. The past, present, and future of music and emotion research. In P. N. Juslin & J. A.Sloboda (Eds.), Handbook of music and emotion: Theory, research, applications[M]. New York: Oxford University Press. 2010. p933–955.
[76]Livingstone, S. R., Thompson, W. F., & Russo, F. A. Facial expressions and emotional singing: A study of perception and production with motion capture and electromyography [J]. Music Perception. 2009. (26). p475–488.
[77]Zentner, M. R., Grandjean, D., & Scherer, K. R. Emotions evoked by the sound of music: Characterization, classification, and measurement [J]. Emotion. 2008. (8). p494–521.
[78]同[77].
[79]Nusbaum, E. C., & Silvia, P. J. Shivers and timbres: Personality and the experience of chills from music [J]. Social Psychological and Personality Science. 2011. (2). p199– 204.
[80]Phillips-Silver, J., & Keller, P. E. Searching for roots of entrainment and joint action in early musical interactions. Frontiers in human neuroscience [J]. 2012. (6). p1–11.
[81]阿瑟·艾夫兰著.刑莉、常宁生译.西方艺术教育史[M].成都:四川人民出版社.译者序言.
[82]王任梅.改革开放以来中国学前儿童艺术教育历史演变研究[D].南京师范大学博士论文.2012.
[83]马科斯·韦伯.于晓、陈维钢等译.新教伦理与资本主义精神[M].上海:三联书店1987.P143.
[84]同[36].
[85]同[38].
[86]同[82].
[87]同[82].
[88]许卓娅.学前儿童音乐教育[M].北京:人民教育出版社.1996.P165
[89]同[88].P122-129.
[90]王懿颖.幼儿音乐教育[M].北京:中国劳动社会保障出版社.1999.P183-212.
[91]黎莎.奥尔夫音乐教学法之心理学原理探析[D].上海音乐学院硕士论文.2013.
[92]同[91].
[93]廖乃雄.奥尔夫音乐教育思想与实践[J].人民音乐.1983.(1).P58-60.
[94]乔克希.许洪帅译.二十一世纪有的音乐教学[M].北京:中央音乐学院出版社.2006.P109-111.
[95]李妲娜、修海林、尹爱青.奥尔夫音乐教育思想与实践[M].上海:上海教育出版社2002.P38.
[96]同[93].
[97]范宝新、聂玉昕、杨国桢. 中国大百科全书·物理学.中国大百科全书出版社.P119.
[98]林华.音乐审美心理学教程[M].上海:上海音乐学院出版社.2012.P124.
[99]王大昌.论乐音的音色属性及其表现功能[J].中国音乐学.1999.(4).P115-126.
[100]多纳德.霍杰斯.刘沛、任恺译.音乐心理学手册[M].长沙:湖南文艺出版社.2006.P120.
[101]同[94].P83.
[102]同[94].P83-84.
[103]江山野. 简明国际教育百科全书·课程[M].北京:教育科学出版社.1991.P64-69.钟启泉.现代课程论[M].上海:上海教育出版社.1989.P175-178.
[104]杨立梅.柯达伊音乐教育思想与实践——音乐基础教育的原则和方法[M].北京:中国人民大学出版社.1994.P20.
[105]同[94].P85.
[106]乔克希.赵亮、刘沛译.柯达伊教学法I:综合音乐教育[M].北京:中央音乐学院出版社.2008.P15.
[107]同[94].P41.
[108]同[94].P46.
[109]同[94].P46.
[110] Jean Sinor, The Musical Development of Children and Its Application to the Kodaly Pedagogy. Presented at the Organization of American Kodaly Educators Conference Oakland. California. 1979. April 5-8.
[111]同[110].
[112] 石云霄.散存在古籍中的童谣分类及其社会价值[J].中国典籍与文化.1997.(3).P107-111.
[113](明)杨慎.丹铅总录[M].(卷二五).
[114]童谣.百度百科http://baike.baidu.com/subview/580231/9536226.htm.
[115]同[112].
[116]同[112].
[117]朗文出版公司.朗文当代英语词典[M].北京:外语教学与研究出版社.1999.P972.
[118]Kalvero Oberg. Culture Shock and the Problems of Adjustment in New cultural Environments in Culture, communication and conflict: Readings in Intercultural Relations [M]. Schuster Publishing. 2nd Ed. New York: Simon Schuster Publishing. 1998. p85-186.
[119]Milstein, T. Transformation abroad: Sojourning and the perceived enhancement of self-efficacy. International Journal of Intercultural Relations [J]. 2005. (29).p217-238.
[120]Encyclopedia Britannica. Nursery Rhymes [M]. U.S.A: World Book Encyclopedia. 1994. p620-621.
[121]Iona, Peter Opie. The Oxford Dictionary of Nursery Rhymes [M]. Oxford :The Clarendon Press. 1951. P3.
[122]同[121].
[123]同[121].P7.
[124]果戈理.论俄罗斯歌谣[J].世界文学.1959.(4).P1.
[125]赵宋光.音乐教育心理学概论[M].上海:上海音乐出版社.2003.P151-152.
[126]高建进.谈谈学校音乐教育的智化倾向[J].人民音乐.2011.(2).P 59-61.
[127]藤守尧.论生态式艺术教育[J].陕西师范大学学报.2003.(3).P5-16.
[128]廖乃雄.论音乐教育[M].北京:中央音乐学院出版社.2011.P171.
[129]莫雷.教育心理学[M].北京:教育科学出版社.2007.P149-151.
[130]同[128].
[131]同[127].
[132]同[94].P46.
[133]同[94].P47.
[134]同[94].P48.
[135]陈蓉.音乐教学法教程[M].上海:上海音乐学院出版社.2013.P18.
[136]腾大春.外国近代教育史[M].北京:人民教育出版社.1989.P228.
[137]约翰·赫伊津哈.多人译.游戏的人[M].杭州:中围美术学院出版社.1996.P176.
[138]伽达默尔.洪汉鼎译.真理与方法[M].北京:商务印书馆.2007.P146.
[139]Robert C. Pianta , B.K.H., Conceptualization, Measurement, and Improvement of Classroom Processes: Standardized Observation Can Leverage Capacity [J]. Education Researcher. 2009. (2). p109-119.
[140]林春菲.我国学前音乐教育发展探析[J].文史博览(理论).2011.(8).P61-63.
[141]管建华.“审美为核心的音乐教育”哲学批评与音乐教育的文化哲学建构[J].中国音乐.2005.(4).P6-16.
[142]同[141].
[143]潘希武. 现代教育哲学的下降及其后[J].基础教育.2011.(4).P5-10.
[144]同[143].
[145]张济洲.世界幼儿教育课程模式比较分析[J].天津师范大学学报(基础教育版).2009.(1).P65-68.
[146]贺志朴、姜敏.艺术教育学[M].北京:人民出版社.2001.P36.
[147]Luminiţa Heliana Munteanu, Gabriel Gorghiu, Laura Monica Gorghiu. The Role of New Technologies for Enhancing Teaching and Learning in Arts Education [J]. Procedia-Social and Behavioral Sciences. 2014. (1). p1336.
[148]Hanna Lavone Agnes.Unit Teaching in the Elementary School [M]. New York:Rinehart. 1955. p177-183.
[149]Gambergr, Kwarw, Hutchingsm, Altheimj. Learning and loving it: Theme studies in the classroom [M]. New Hampshire: Heinemann. 1988. p102.
[150]李祖祥.主题教学:内涵、策略与实践反思[J].中国教育学刊.2012.(9).P52-56.
[151]邵帅.音乐教学法在智力障碍儿童教育中的应用.西安音乐学院硕士论文.2015年.
[152]杨伟国.国外大学生就业指导及其借鉴[J].中国高教研究.2007(1). P81-83.
[153]张爱民.大学生就业与创业指导[M].北京:北京师范大学出版社.2011.P1.
[154]麦可思研究院.2012年中国大学生就业报告[M].北京:社会科学文献出版社. 2012.P34.
[155]国务院办公厅关于做好2013年全国普通高等学校毕业生就业工作的通知(国办发[2013]35号)教育部官网:http://www.moe.edu.cn/publicfiles/business/htmlfiles/moe/moe_1778/201305/152072.html
[156]王延松、白萌.音乐教师五项全能技术拓展及其教育理念解析[J].交响.2011.(3).P124-128.
扫描二维码
关注我们
3sheep传递和分享音乐与健康的思想、理念以及方法技术,为机构和个人提供发展、盈利的平台。
我们定期推送原创的文章和视频,为您提供有价值的资讯、有益的帮助和周到的服务。
图文编辑 赵璇

