央视新闻记者3月2日从长江海事局官微获悉,为深入贯彻执行《中华人民共和国行政处罚法》,有效落实《国务院关于取消和调整一批罚款事项的决定》(国发〔2022〕15号)精神,持续深化海事“放管服”改革,优化长江航运营商环境,大力推行包容审慎监管,现公布《长江海事局轻微海事违法行为“不予处罚”清单》《长江海事局轻微海事违法行为“首违可不罚”清单》,并将有关事项通告如下:
一、轻微海事违法行为“不予处罚”,是指在长江海事局辖区内,船舶或船员发生《长江海事局轻微海事违法行为“不予处罚”清单》中所列违法行为,情节轻微并能及时改正,没有造成危害后果的,海事管理机构不予实施行政处罚。
二、轻微海事违法行为“首违可不罚”,是指自本通告公布后,在长江海事局辖区内,船舶或船员首次发生《长江海事局轻微海事违法行为“首违可不罚”清单》中所列违法行为,造成的危害后果轻微并及时改正的,海事管理机构可以不予实施行政处罚。
三、符合轻微海事违法行为“不予处罚”或“首违可不罚”清单适用情形的,当事人应当提交违法行为改正证据及防止再次发生的整改措施或承诺;整改措施或承诺当场提交确有困难的,可用传真、电子邮件等方式递交。
四、船舶所有人或经营人应全面落实安全与防污染主体责任,建立健全全员安全生产责任制,持续加强内部教育与培训,不断提升船员遵章守法意识和专业操作技能,有效防止海事违法行为的发生,切实防范安全与污染事故风险。
五、本通告自2023年3月5日起施行,有效期2年,《长江海事局关于公布轻微海事违法行为“不予处罚”“首违可不罚”清单的通告》(2021年8号)和《长江海事局关于新增4项轻微海事违法行为“首违可不罚”适用事项的通告》(2022年2号)同时废止。
长江海事局轻微海事违法行为“不予处罚”清单

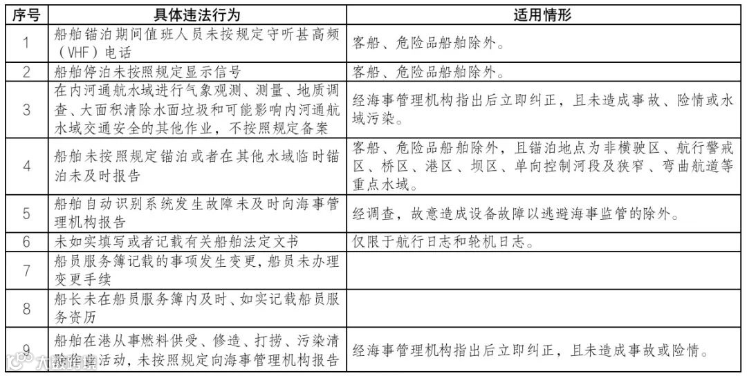
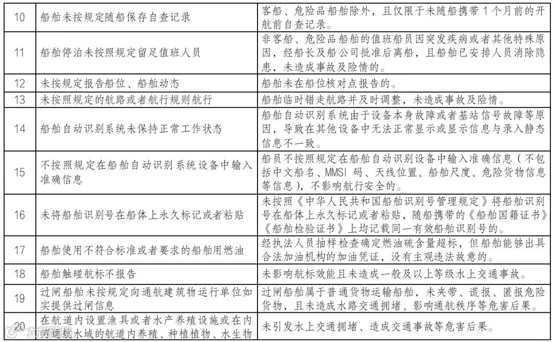
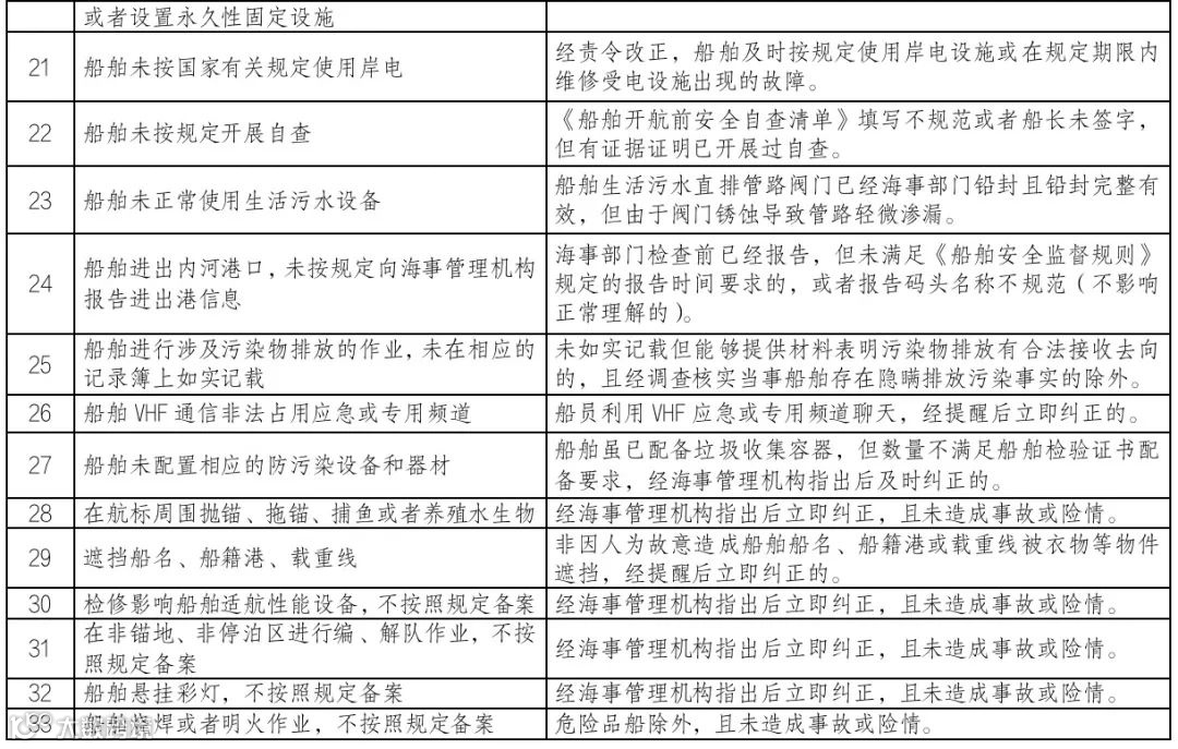
长江海事局轻微海事违法行为“首违可不罚”清单



来源:央视新闻客户端
免责声明:本文来源于网络,如涉及版权或侵权问题与海盈国际无关。其原创性以及文中陈述文字和内容未经本平台证实,对本文以及其中全部或者部分内容、文字的真实性、完整性、及时性本平台不作任何保证或承诺,请读者仅作参考,并请自行核实相关内容。

