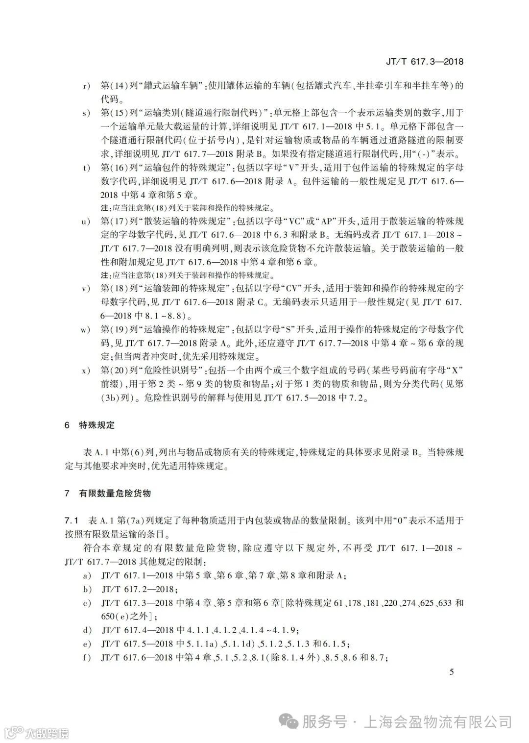
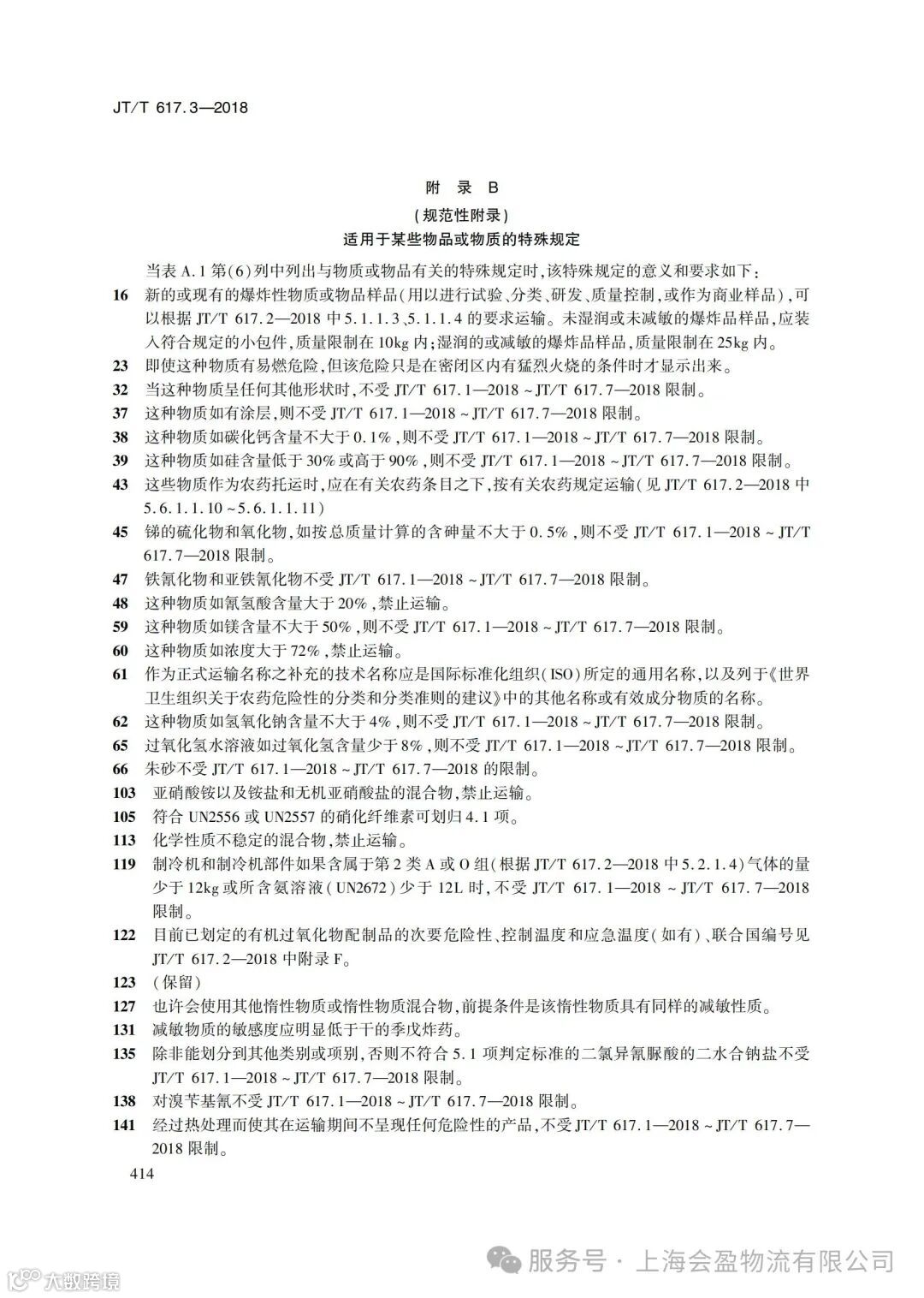
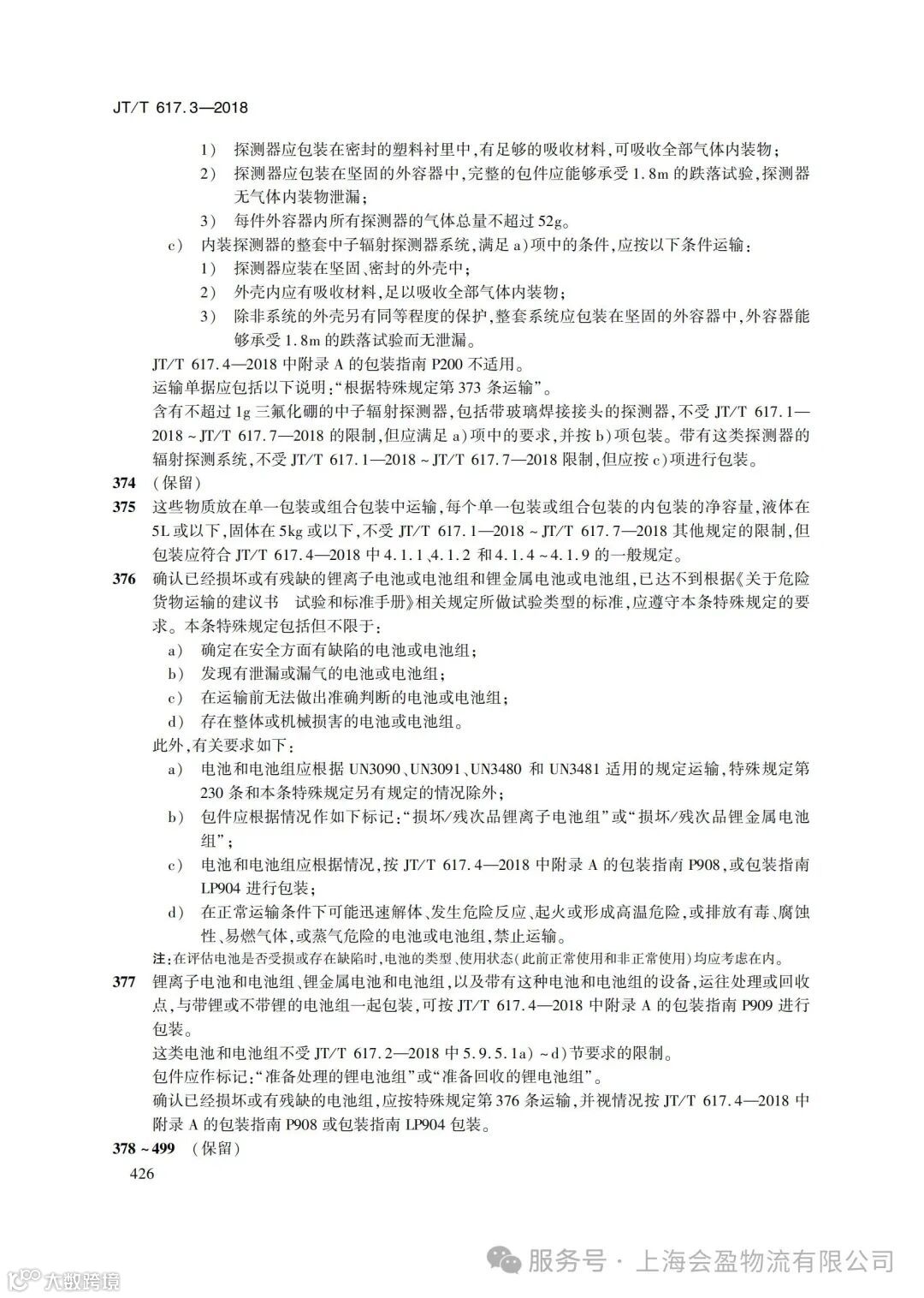
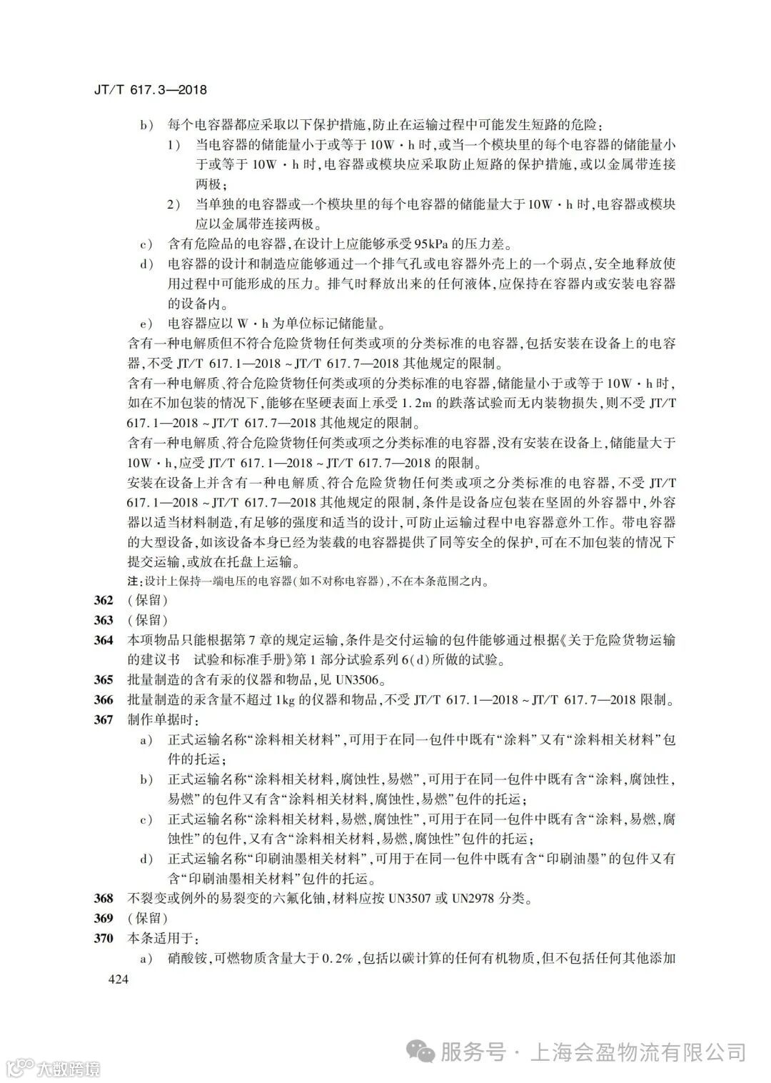
大数跨境
0
0

JT/T 617.3-2018《危险货物道路运输规则》第3部分:品名及运输要求索引

JT/T 617.3-2018《危险货物道路运输规则》第3部分:品名及运输要求索引 上海会盈物流有限公司
2025-04-01
1
导读:JT/T 617.3-2018《危险货物道路运输规则》第3部分:品名及运输要求索引

JT/T 617 的本部分规定了道路运输危险货物品名的一般要求、道路危险货物运输要求索引、特殊规定,以及有限数量危险货物和例外数量危险货物的道路运输要求。本部分适用于危险货物道路运输。


【声明】内容源于网络
0
0
上海会盈物流有限公司
上海会盈成立于2016年,从事空海运进出口、内贸危险品国内公路运输,可承运2类—9类危险品。已有各类车辆100余辆,有先进的物流管理系统,所有车辆均安装GPS卫星全程监控定位,温度可进行实时跟踪,致力打造最优质的危化品供应链管理运输企业。
内容 8
粉丝 0
上海会盈物流有限公司 上海会盈成立于2016年,从事空海运进出口、内贸危险品国内公路运输,可承运2类—9类危险品。已有各类车辆100余辆,有先进的物流管理系统,所有车辆均安装GPS卫星全程监控定位,温度可进行实时跟踪,致力打造最优质的危化品供应链管理运输企业。
总阅读0
粉丝0
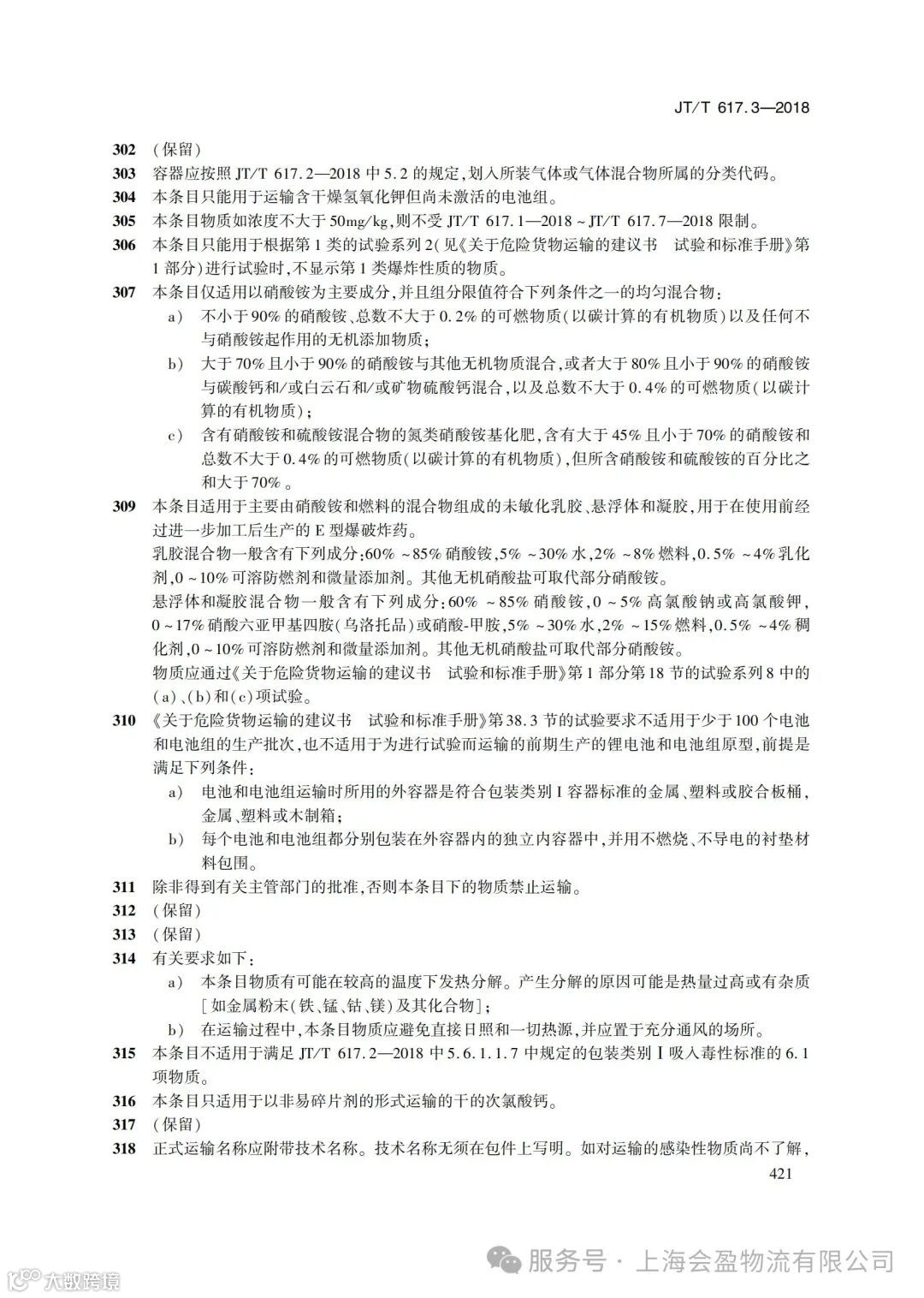
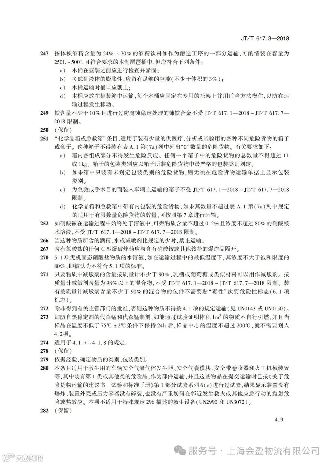
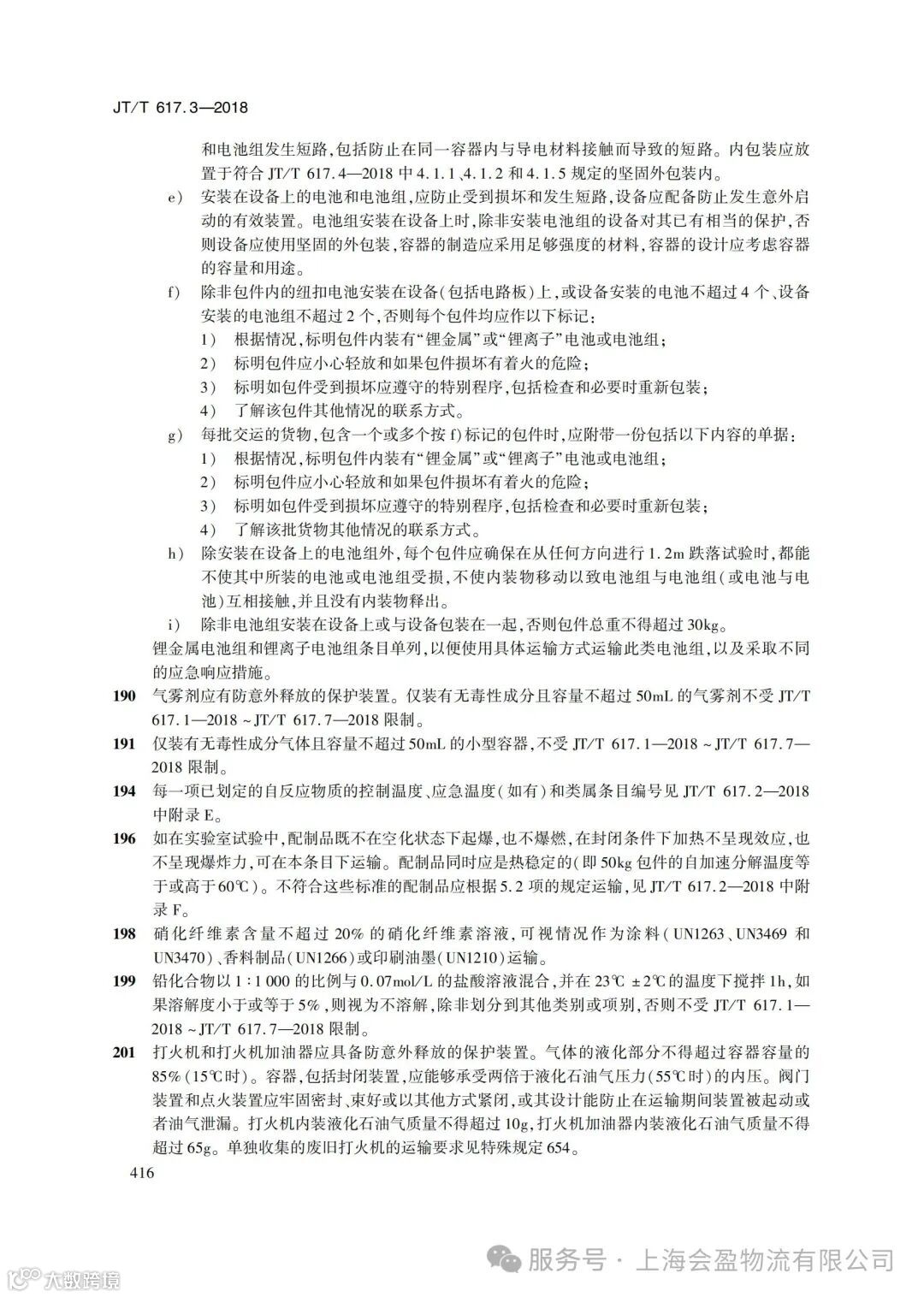
内容8